TRIM29 protein partners in cultured immortalized normal basal epithelial cells of the prostate
- Authors: Sultanov R.I.1, Mulyukina A.S.1, Shender V.O.1,2, Lukina M.M.1, Lagarkova M.A.1, Arapidi G.P.1,2
-
Affiliations:
- Lopukhin Federal Research and Clinical Center of Physical-Chemical Medicine of Federal Medical Biological Agency
- Shemyakin & Ovchinnikov Institute of Bioorganic Chemistry of the Russian Academy of Sciences
- Issue: Vol 19, No 4 (2024)
- Pages: 496-512
- Section: Original Study Articles
- URL: https://bakhtiniada.ru/2313-1829/article/view/289677
- DOI: https://doi.org/10.17816/gc631806
- ID: 289677
Cite item
Abstract
BACKGROUND: The E3 ubiquitin ligase TRIM29 is involved in basal epithelial development, cellular response to viral infection, and DNA damage. Furthermore, this protein can have both oncogenic and tumor suppressor properties. However, the molecular mechanisms of TRIM29 involvement in such a wide range of biological processes remain unclear.
AIM: To identify protein partners of TRIM29 and its truncated forms and to determine the key molecular processes in which it is involved.
MATERIALS AND METHODS: Cell cultures of normal prostate basal epithelium with overexpression of a full length TRIM29-FLAG chimeric protein or its truncated forms without the B-box or Coiled-Coil domain were obtained. Subsequently, protein partners of TRIM29 and truncated forms of TRIM29 were identified by protein immunoprecipitation followed by proteomic analysis (high-performance liquid chromatography with tandem mass spectrometry). Results were confirmed by Western blot and immunocytochemistry.
RESULTS: TRIM29 binds to 288 proteins in the normal basal epithelium of the prostate. Deletion of the B-box has little effect on TRIM29 protein-protein interactions, whereas deletion of the Coiled-Coil domain deprives TRIM29 of most of its protein partners and impairs its dimerization. TRIM29 was found to localize to both the nucleus and cytoplasm, while deletion of functional domains does not prevent localization to different compartments, but does affect binding to proteins specific to these compartments. TRIM29 binds to cytoskeleton proteins, cellular stress response proteins, and RNA-binding proteins. In addition, TRIM29 is shown to increase cell resistance to genotoxic agents and to affect RNA splicing.
CONCLUSION: Proteomic analysis showed that in normal prostate basal epithelium, E3 ubiquitin ligase TRIM29 binds to a relatively large number of proteins that perform different functions in different cell compartments. Our results are consistent with results obtained by other research teams who showed that TRIM29 is actively involved in cytoskeletal remodeling, cellular response to viral infection, and DNA damage. In addition, it was shown for the first time that TRIM29 interacts with stress granule proteins and RNA binding proteins and is able to regulate RNA splicing, and the Coiled-Coil domain of TRIM29 may play a key role in this process.
Full Text
Введение
TRIM29 — E3-убиквитин-лигаза, представлена преимущественно в базальном эпителии и является одним из эпигенетических модуляторов мастер-регулятора развития эпителия, транскрипционного фактора TP63 [1–3]. Кроме того, белок TRIM29 вовлечён во множество клеточных процессов, таких как ответ на вирусную инфекцию, ответ на повреждения ДНК, регуляция p53-зависимого апоптоза. TRIM29 участвует в онкогенезе и может проявлять как онкогенные, так и онкосупрессорные свойства при различных типах рака. При онкологических заболеваниях лёгких, поджелудочной железы, мочевого пузыря, желудка, печени, костей и прямой кишки отмечается значимое увеличение уровня экспрессии TRIM29 в опухолевой по сравнению со смежной неопухолевой тканью, что коррелирует с увеличением клеточной пролиферации [3–6]. TRIM29 часто регулирует эпителиально-мезенхимальный переход, способствуя увеличению подвижности и инвазии клеток, и, как следствие, обусловливает метастазирование опухолей [3–8]. В то же время для рака шейки матки, молочной железы, предстательной железы (ПЖ) и плоскоклеточного рака кожи TRIM29 может выступать как онкосупрессор. Что интересно, высокая инвазивность, метастазирование и плохой клинический прогноз в этих случаях связаны с низким уровнем экспрессии TRIM29. Регуляция экспрессии TRIM29 происходит на уровне метилирования гена [2, 3, 9, 10].
TRIM29 — неканонический белок семейства E3-убиквитин-лигаз TRIM с отсутствующим каталитическим RING-доменом. Белок TRIM29 человека имеет длину 588 аминокислот и состоит из трёх функциональных доменов: два B-Box-домена и Coiled-Coil-домен (рис. 1, а). В отличие от других членов белкового семейства TRIM, TRIM29 не содержит каталитический домен RING, однако было показано, что комбинация двух B-Box-доменов тоже обладает E3-убиквитин-лигазной активностью [11]. На С-конце TRIM29 специфических доменов не обнаружено, но определён мотив связывания белка MSH2, участвующего в репарации двухцепочечных разрывов ДНК [9]. Поскольку нарушения в экспрессионной программе TRIM29 ассоциированы с развитием опухоли [1, 3–6], экспрессию этого гена можно использовать в качестве прогностического маркёра. Сверхэкспрессия TRIM29 при онкологических заболеваниях органов пищеварительной системы ассоциирована с наиболее неблагоприятным прогнозом [3–6]. Нашей группой было показано, что в нормальном базальном эпителии ПЖ белок TRIM29 может локализоваться в ядре и взаимодействует с белками системы репарации ДНК, такими как MSH2, MSH6 [1, 9]. Показано также, что нокдаун TRIM29 значительно снижает количество фокусов фосфорилированной формы гистона H2AX, являющейся маркёром репарации двухцепочечных разрывов ДНК [1]. Однако информация о белках-партнёрах TRIM29 в других клеточных компартментах помимо ядра остаётся не до конца изученной. Кроме того, неизвестно влияние функциональных доменов TRIM29 на взаимодействие с его белками-партнёрами (интерактомом).
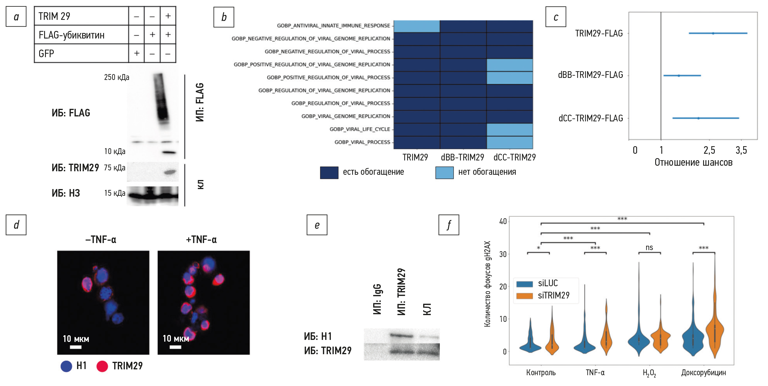
Рис. 1. Интерактом белков TRIM29-FLAG, dBB-TRIM29-FLAG и dCC-TRIM29-FLAG в клеточной линии RWPE-1 нормального базального эпителия предстательной железы: a — доменная структура белка TRIM29-FLAG и его усечённых форм; b — вестерн-блот-анализ, подтверждающий сверхэкспрессию TRIM29-FLAG и его усечённых форм в клеточной линии RWPE-1, а также результаты иммунопреципитации TRIM29-FLAG и его усечённых форм; красной стрелкой обозначен эндогенный TRIM29; c — схема эксперимента по исследованию интерактома белка TRIM29-FLAG и его усечённых форм; d — график, отображающий количество белков-партнёров TRIM29-FLAG и его усечённых форм; отображены как уникальные для каждой формы белки, так и общие при попарном сравнении, а также общие для всех трёх; вертикальные перемычки между точками под столбцевыми диаграммами отображают пересечение соответствующих множеств; ИП — анализируются элюаты эксперимента по иммунопреципитации, ИБ — иммуноблотинг, окрашивание мембраны антителами к белкам интереса, КЛ — клеточный лизат; GFP — зелёный флуоресцентный белок; ВЭЖХ-МС/МС — высокоэффективная жидкостная хроматография с тандемной масс-спектрометрией.
Fig. 1. Interactome of TRIM29-FLAG, dBB-TRIM29-FLAG and dCC-TRIM29-FLAG proteins in the normal prostate basal epithelial cell line RWPE-1: a: Domain structure of the TRIM29-FLAG protein and its truncated forms; b: Western blot analysis confirming the overexpression of TRIM29-FLAG and its truncated forms in the RWPE-1 cell line, results of the immunoprecipitation of TRIM29-FLAG and its truncated forms; the red arrow indicates endogenous TRIM29; c: Design of experiment to evaluate the interactome of the TRIM29-FLAG protein and its truncated forms; d: A graph showing the number of protein partners of TRIM29-FLAG and its truncated forms; protein partners unique to each form of TRIM29 and protein partners common in pairwise comparisons between forms as well as protein partners common to all three forms are shown; vertical bars between points below the bar graphs indicate the intersection of the corresponding sets; IP, immunoprecipitation eluates are evaluated; IB, immunoblotting, membrane staining with antibodies against proteins of interest; CL, cell lysate; GFP, green fluorescent protein; HPLC-MS/MS, high-performance liquid chromatography with tandem mass spectrometry.
В этом исследовании мы изучали белки-партнёры полноразмерного TRIM29 и влияние его функциональных доменов на его интерактом. Мы обнаружили, что Coiled-Coil-домен играет основную роль в формировании белок-белковых взаимодействий, в то время как B-Box-домен не имеет такого влияния на интерактом TRIM29. Удаление Coiled-Coil-домена нарушает связывание TRIM29 с ядерными белками и в особенности — с РНК-связывающими белками. Мы ещё раз подтвердили участие TRIM29 в ответе на генотоксический стресс. Кроме того, нами впервые показано, что TRIM29 может регулировать сплайсинг РНК. Таким образом, вовлечённость TRIM29 в широкий спектр биологических процессов делает его потенциальной целью для разработки нового типа противоопухолевой терапии.
Цель исследования — определение белков-партнёров TRIM29 и его усечённых форм с последующим исследованием ключевых молекулярных процессов, в которые он вовлечён, а также изучение влияния функциональных доменов TRIM29 на спектр его белковых партнёров.
Материалы и Методы
Культивирование клеток. В работе использовали клеточные линии RWPE-1 (CRL-3607; ATCC, США), Phoenix, HEK293, PC3 (получены от лаборатории клеточной биологии ФГБУ ФНКЦ ФХМ им. Лопухина ФМБА России). Клеточную линию RWPE-1 культивировали в среде Keratinocyte-SFM (Thermo Fisher Scientific, США). Клетки PC3, Phoenix, HEK293 растили в культуральной среде DMEM («ПанЭко», Россия) с добавлением 10% фетальной бычьей сыворотки. Все клеточные культуры культивировали в инкубаторе с температурой 37 °С и содержанием СО2 5%.
Клетки растили до конфлюентности 50% перед добавлением фактора некроза опухоли альфа (tumor necrosis factor α, TNF-α) («ПанЭко», Россия), или H2O2 (589271809; Тульская фармацевтическая фабрика, Россия), или доксорубицина (D1515; Sigma-Aldrich, США) в концентрации 100 нг/мл, 0,1 мкрМ и 2 мкрМ соответственно и культивировали в инкубаторе в течение 48 ч после добавления действующего агента.
Используемые в работе антитела. Использовали первичные антитела: anti-p63-alpha (13109; Cell Signaling Technology, США); anti-TRIM29 (5182; Cell Signaling Technology, США); anti-DYKDDDDK (anti-FLAG, 14793; Cell Signaling Technology, США); anti-H1 (ab125027; Abcam, Великобритания); anti-gamma H2A.X (phospho S139) (#05-636; Sigma-Aldrich, США); anti-H3 (9715; Cell Signaling Technology, США).
Использовали вторичные антитела: Alexa Fluor 488-conjugated (#A-11008, #A-11001; Thermo Scientific, США); anti-mouse IgG HRP-conjugated (G-21040; Invitrogen, США); anti-rabbit IgG HRP-conjugated (G-21234; Invitrogen, США).
Использовали также магнитные частицы, конъюгированные с антителами, специфичными к FLAG: Anti-FLAG M2 Magnetic Beads (M8823; Sigma-Aldrich, США).
Получение генно-инженерных конструкций, кодирующих химерные белки TRIM29-FLAG, dBB-TRIM29-FLAG, dCC-TRIM29-FLAG, RFP-H1, GFP-TRIM29 (см. раздел «Результаты»). Полимеразная цепная реакция — амплификация фрагментов, кодирующих TRIM29-FLAG, dBB-TRIM29-FLAG, dCC-TRIM29-FLAG, TRIM29 и H1, осуществлялась при помощи праймеров, последовательности которых указаны в табл. 1. В качестве матрицы использовали комплементарную ДНК (MINT; «Евроген», Россия), которую получали из РНК, выделенной из клеточной линии RWPE-1 (TRIzol; Thermo Fisher Scientific, США). Полученные фрагменты TRIM29-FLAG, dBB-TRIM29-FLAG, dCC-TRIM29-FLAG были внедрены в LeGO-iG2 (addgene #27341) — лентивирусный вектор, в котором в качестве маркёра применяется зелёный флуоресцентный белок GFP (green fluorescent protein), по сайтам рестрикции BamHI и EcoRI. Для исследования колокализации белков H1 и TRIM29 были использованы коммерческие векторы для временной трансфекции pTagGFP2-N и pTagRFP-N («Евроген», Россия), содержащие зелёный и красный (RFP, red fluorescent protein) флуоресцентные белки соответственно. Фрагменты, кодирующие белки TRIM29 и H1, были внедрены в конструкции по сайтам рестрикции BamHI и EcoRI/XbaI соответственно таким образом, что TRIM29 и H1 находились в одной рамке считывания с последовательностями, кодирующими GFP или RFP.
Таблица 1. Олигонуклеотиды, использованные в работе
Table 1. Oligonucleotides used in the study
Название | Последовательность |
TRIM29_BamHI_fwd | TTGGATCCATGGAAGCTGCAGATGCC |
TRIM29_FLAG_EcoRI_rev | AAGAATTCTACTTGTCATCGTCGTCCTTGTAGTCTGGGGCTTCGTTGGAC |
dBB_TRIM29_BamHI_fwd | TGGATCCATGTTCCGAGACCACCAGCT |
dCC_TRIM29_fwd | CATCTGCTACCTTTGCATGATGGATGCTCTGGATGAG |
dCC_TRIM29_rev | CTCATCCAGAGCATCCATCATGCAAAGGTAGCAGATG |
TRIM29_EcoRI_rev | AAGAATTCTATGGGGCTTCGTTGGAC |
H1_BamHI_fwd | TTGGATCCATGTCGGAAACCGCTCC |
H1_XbaI_rev | TTTCTAGACTACTTCTTTTTGGCAGCCG |
В работе была использована плазмида, кодирующая FLAG-убиквитин, предоставленная А.А. Кудряевой из лаборатории белков гормональной регуляции Института биоорганической химии имени академиков М.М. Шемякина и Ю.А. Овчинникова РАН. Кроме того, применяли генно-инженерную конструкцию на базе вектора LeGO-iG2, кодирующую TRIM29, которая была получена нашей группой ранее [1].
Получение лентивирусных частиц. Накануне трансфекции клетки линии Phoenix были высеяны на культуральные чашки диаметром 10 см в количестве 700 тыс. клеток на чашку. Для трансфекции использовали вспомогательные плазмиды, содержащие гены Rev (15,3% от общего количества ДНК), RRE (29,8% от общего количества ДНК) и VSV-G (5,6% от общего количества ДНК), а также целевую плазмиду LeGO-iG2, в которой закодирован химерный белок TRIM29-FLAG или его усечённые формы dBB-TRIM29-FLAG и dCC-TRIM29-FLAG. Трансфекцию проводили с применением трансфицирующего агента TurboFect (Thermo Fisher Scientific, США) в соотношении 26,4 мкл на 13,2 мкг ДНК. Процедуру трансфекции осуществляли в соответствии с инструкцией производителя. Культуральную среду, содержащую вирусные частицы, собирали через 24, 48 и 72 ч после трансфекции, пропускали через фильтр с диаметром пор 0,45 мкм и замораживали на –70 °С.
Получение клеточных культур со сверхэкспрессией TRIM29-FLAG, dBB-TRIM29-FLAG, dCC-TRIM29-FLAG. 100 тыс. клеток (RWPE-1 или PC3) на лунку высевали на 6-луночный планшет за два дня до трансдукции. Культуральную среду, содержащую вирусные частицы, добавляли к клеточной культуре в присутствии полибрена (8 мкг/мл) из расчёта 3–5 вирусных частиц на клетку. Через 24 ч проводили смену среды. Через 2 дня после инфекции клеточную популяцию, экспрессирующую GFP, отделяли на клеточном сортере (FACS BD Aria III; BD Biosciences, США).
Иммунопреципитация. Клеточный осадок ресуспендировали в охлаждённом буфере для лизиса клеток (50 мМ Tris-HCl; pH 7,4; 150 мМ NaCl; 1 мМ ЭДТА; 0,1% NP-40; 10% глицерин; ингибиторы протеаз). Лизат замораживали в жидком азоте и размораживали при комнатной температуре, затем центрифугировали при 16 000 g в течение 10 мин и отбирали надосадочную жидкость. Полученный клеточный лизат инкубировали в течение ночи при 4 °С на ротаторе с магнитными частицами (magnetic beads anti-flag), предварительно дважды промытыми TBS (tris-buffered saline, трис-буфер солевой): 150 мМ NaCl, 50 мМ Tris-HCl, pH 7,6. Магнитные частицы промывали 1 раз буфером для лизиса и 3 раза буфером TBS.
Элюцию белков с магнитных частиц осуществляли буфером для элюции (8 М мочевина, 2 М тиомочевина, 10 мМ Трис/HCl, pH 8,0) на шейкере при комнатной температуре в течение 2 ч. Магнитные частицы отделяли от элюата на магнитном штативе. Полученный элюат, содержащий белки-партнёры исследуемого белка, использовали либо для вестерн-блот-анализа, либо для масс-спектрометрического анализа.
Вестерн-блотинг. Клеточный осадок ресуспендировали в буфере Лэммли и прогревали на 95 °С в течение 5 мин, после чего выполняли электрофоретическое разделение белков в камере Mini-Protean (Bio-Rad, США), в 10% акриламидном геле в буферной системе Трис-глицин-SDS. Перенос белков проводили полусухим методом в камере Trans-Blot Turbo Transfer System (Bio-Rad, США) на PVDF-мембрану (Bio-Rad, США). Мембрана затем инкубировалась в блокирующем растворе: PBSТ (phosphate-buffered ssaline) + 0,1% Tween-20 + 5% обезжиренное сухое молоко (Bio-Rad, США), после чего происходили инкубация с первичными антителами ночью при +4 °С, последующее промывание мембраны от первичных антител в PBSТ и инкубация с раствором вторичных антител, конъюгированных с пероксидазой хрена, в течение 1 ч при комнатной температуре или при +4 °С в течение ночи. Для визуализации белков использовали Pierce ECL Western Blotting Substrate (Thermo Fisher Scientific, США) и систему визуализации ChemiDoc (Bio-Rad, США).
Подготовка проб для масс-спектрометрии и хроматомасс-спектрометрический анализ триптических пептидов. Подготовка проб для масс-спектрометрии и последующий хроматомасс-спектрометрический анализ триптических пептидов осуществляли по протоколу, описанному в [1]. Для этого при подготовке образцов к масс-спектрометрии после иммунопреципитации к элюатам добавляли ДТТ (дитиотреитол) для восстановления дисульфидных связей, затем алкилировали тиольные группы цистеина йодацетамидом. Затем проводили трипсинолиз с последующими нейтрализацией и обессоливанием образцов. Образцы концентрировали и повторно растворяли для дальнейшего анализа. После этого пептидные фракции подвергали хроматографическому разделению и анализу на масс-спектрометре.
Пептидные фракции после трипсинолиза наносили на колонку (диаметр — 75 мкм, длина — 50 см) с сорбентом Aeris Peptide XB-C18 2,6 мкрМ (Phenomenex, США) в водном растворе, содержащем 3% ацетонитрила и 0,1% трифторуксусной кислоты. Разделение пептидов проводили при помощи хроматографической системы Ultimate 3000 Nano LC (Thermo Fisher Scientific, США), сопряжённой с масс-спектрометром Q Exactive HF (Thermo Fisher Scientific, США) посредством наноэлектроспрея (Thermo Fisher Scientific, США). Пептиды загружали на термостатируемую при 40 °С колонку в буфере А, представляющем собой 0,2% муравьиную кислоту в воде, и элюировали с неё линейным (120 мин) градиентом 4>55% буфера Б, состоящего из 0,1% муравьиной кислоты, 19,9% воды и 80% ацетонитрила, в буфер А при скорости потока 350 нл/мин. Перед каждой новой загрузкой колонку промывали 95% буфером Б в А в течение 5 мин и уравновешивали буфером А в течение 5 мин.
Масс-спектрометрические данные сохраняли при автоматическом переключении между MS1-сканированием и вплоть до 15 MS/MS-сканирований (метод topN). Целевое значение для MS1-сканирования было выставлено 3×106 в диапазоне 300−1200 m/z (отношение массы иона к его заряду) с максимальным временем инжектирования ионов 60 мс и разрешением 60 000. Изолирование ионов-прекурсоров осуществляли при ширине окна 1,4 m/z и фиксированной первой массе 100,0 m/z. Ионы-прекурсоры фрагментировали методом высокоэнергетической диссоциации в ловушке C-trap c нормализованной энергией столкновения 28 эВ. MS/MS-сканы сохраняли c разрешением 15 000 при 400 m/z и при значении 1×105 для целевых ионов в диапазоне 200–2000 m/z с максимальным временем инжекции ионов 30 мс.
Для идентификации и количественного анализа белковых партнёров была использована программа MaxQuant v. 1.5.3.30 с алгоритмом Andromeda против белковой базы данных UniProt Knowledgebase (UniProtKB), таксон human со следующими параметрами: точность определения родительского и дочернего ионов — 20 и 50 ppm (миллионных доль) соответственно, протеаза — трипсин, возможность единственного пропуска сайта трипсинолиза на пептид, возможная модификация окисления метионина, обязательная модификация — карбамидометилирование цистеина. Достоверность идентификации и пептидов, и белков лимитировалась 1% FDR (false discovery rate, ожидаемая доля ложных отклонений) методом Бенджамина–Хохберга, который определяли по подходу target decoy. Для количественного безметочного анализа в программе MaxQuant рассчитывали значения LFQ (label free quantitation, количественная оценка без меток).
Белок считали партнёром TRIM29 или его усечённых форм, если он имеет больше двух пептидов, идентифицированных программой MaxQuant, и отношение количества пептидов в экспериментальном образце к контрольному больше двух. Биологические процессы, в которые были вовлечены белки-партнёры TRIM29 и его усечённых форм, определяли при помощи программы clusterProfiler языка программирования R [12]. Анализ обогащения белков-партнёров белками клеточных компартментов проводили при помощи программы SubcellulaRVis языка программирования R [13].
Поиск альтернативных сплайсинговых событий. Данные секвенирования РНК клеточной линии RWPE-1 с нокдауном TRIM29 и без (GSE204811) были картированы на референсный геном версии hg19 с аннотацией генома gencode v37 при помощи программы STAR [14]. Альтернативные сплайсинговые события были определены при помощи программы rMATS [15]. Событие альтернативного сплайсинга считалось значимым, если FDR <0,05 и абсолютное значение разницы включения между группами сравнения больше 0,1. Визуализацию анализа альтернативного сплайсинга проводили при помощи программного пакета rmats2sashimiplot [15].
Иммуноцитохимический анализ. Фиксацию клеток осуществляли 4% параформальдегидом в течение 30 мин, после чего клетки дважды промывали фосфатно-солевым буфером (phosphate-buffered saline, PBS) («ЭКО-Сервис», Россия). Пермеабилизацию клеточной мембраны осуществляли раствором 0,1% Triton X-100 в PBS в течение 5 мин. Далее осуществляли блокировку неспецифических антигенов: клетки промывали раствором 0,1% Tween 20 в PBS три раза по 5 мин, затем инкубировали в блок-растворе (PBS; 0,1% Tween 20; 5% FBS; 5% сыворотка козы) в течение 30 мин. После этого добавляли первичные антитела и инкубировали при комнатной температуре в течение 2 ч. Клетки промывали от первичных антител раствором 0,1% Tween 20 три раза по 5 мин. Затем вносили раствор вторичных антител, помеченных флуорофором Alexa Fluor 555, в PBS и инкубировали в темноте в течение 1 ч при комнатной температуре. После этого клетки промывали от вторичных антител раствором 0,1% Tween 20 три раза по 5 мин. Для окрашивания ядер клеток выполняли инкубацию с DAPI (100 нг/мл) в течение 10 мин в темноте при комнатной температуре. Затем клетки промывали раствором PBS один раз, удаляли PBS, добавляли глицерин на образец и накрывали его покровным стеклом. Визуализацию окрашенных белков осуществляли на флуоресцентном микроскопе Eclipse Ni-E (Nikon, Япония).
Конфокальная микроскопия. Изображения получены при помощи инвертированного конфокального микроскопа Nikon A1 с объективом Nikon Plan Apo À 40× (NA 0,95) и с использованием программного обеспечения NIS-Elements (Nikon, Япония). Флуоресцентный сигнал от GFP/RFP был получен с помощью лазера с длиной волны 488 и 561 нм соответственно. Сигнал эмиссии GFP/RFP был детектирован в диапазонах 500–550 и 570–620 нм соответственно.
Результаты
Делеция Coiled-Coil-домена TRIM29 значительно снижает количество его белок-белковых партнёров в нормальном базальном эпителии предстательной железы
Для изучения интерактома TRIM29 и его усечённых форм в нормальном базальном эпителии предстательной железы мы использовали клеточные культуры RWPE-1, трансдуцированные лентивирусными частицами для сверхэкспрессии следующих химерных белков: полноразмерный белок TRIM29-FLAG; усечённая форма TRIM29 без региона 1-200 аминокислотной последовательности, содержащего B-Box-домен (dBB-TRIM29-FLAG); усечённая форма TRIM29 без региона 248-352 аминокислотной последовательности, содержащего Coiled-Coil домен (dCC-TRIM29-FLAG) (см. рис. 1, a; рис. 1, b). Интерактомы исследуемых белков были получены при помощи иммунопреципитации с антителами, специфичными к пептиду FLAG, с последующим масс-спектрометрическим анализом преципитата (рис. 1, c). В качестве отрицательного контроля использовали клеточную линию RWPE-1, экспрессирующую gfp. Первое, что мы обнаружили: в преципитате dBB-TRIM29-FLAG присутствует полноразмерный эндогенный TRIM29, который продуцирует клетки линии RWPE-1, а в преципитате dCC-TRIM29-FLAG его нет (см. рис. 1, b, обозначено красной стрелкой). Таким образом, делеция Coiled-Coil-, но не B-Box-домена TRIM29 приводит к нарушению димеризации TRIM29 (см. рис. 1, b).
Для TRIM29-FLAG, dBB-TRIM29-FLAG и dCC-TRIM29-FLAG масс-спектрометрически идентифицировано 288, 288 и 113 белков-партнёров соответственно (приложение 1, рис. 1, d). Из данных видно, что делеция Coiled-Coil-домена приводит к потере способности к димеризации TRIM29. Кроме того, мы наблюдаем сильное снижение количества белковых партнёров TRIM29, в то время как списки белков-партнёров TRIM29-FLAG и dBB-TRIM29-FLAG значимо пересекаются (см. приложение 1). Возможно, такое значимое пересечение списков белков-партнёров TRIM29-FLAG и dBB-TRIM29-FLAG связано с тем, что dBB-TRIM29-FLAG также связывается с эндогенным полноразмерным TRIM29 в нормальном базальном эпителии ПЖ (см. рис. 1, b) и таким образом искажает картину своих белок-белковых взаимодействий.
Влияние функциональных доменов TRIM29 на его локализацию в клетке
Анализ идентифицированных белков показал, что партнёры TRIM29-FLAG и dBB-TRIM29-FLAG значимо представлены в цитоплазме, цитоскелете, рибосомах, клеточном ядре и, что интересно, во внеклеточном матриксе и клеточных везикулах (рис. 2, a, b, верхняя панель). При делеции Coiled-Coil-домена интерактом TRIM29 обедняется на ядерные белки, белки рибосомы и клеточных везикул, а также внеклеточного матрикса (рис. 2, c, верхняя панель). Для подтверждения локализации TRIM29-FLAG мы получили клеточные культуры PC3 (рак предстательной железы без эндогенной экспрессии TRIM29) со сверхэкспрессией TRIM29-FLAG и его усечённых форм и провели иммуноцитохимический анализ с окрашиванием антителами, специфичными к FLAG. Клеточное ядро было окрашено красителем DAPI (рис. 2, нижняя панель). Как видно из рисунка, полноразмерный TRIM29-FLAG локализуется и в цитоплазме, и в ядре, причём по паттерну окраски можно предположить, что в цитоплазме TRIM29-FLAG ассоциирован с белками цитоскелета, что согласуется с результатами других научных коллективов [10] и полученными нашей группой данными иммунопреципитации, согласно которым наибольшее количество идентификаций было обнаружено для белков цитоскелета (филамин, актин, миозин, тропомиозин, тубулин — см. приложение 1). У dBB-TRIM29-FLAG отмечена более диффузная окраска и видно потерю специфичности связывания с цитоскелетом; несмотря на это, многие белки цитоскелета были обнаружены среди его белков-партнёров (рис. 2, b, нижняя панель; см. приложение 1). В случае с dCC-TRIM29-FLAG мы видим равномерное окрашивание клетки, без определённой специфичности к каким-либо компартментам (рис. 2, с, нижняя панель). Таким образом, делеция B-Box- или Coiled-Coil-домена не влияет на транспортировку TRIM29-FLAG в ядро, но без Coiled-Coil-домена TRIM29-FLAG теряет возможность связываться с некоторыми классами ядерных белков, как, например, с гистоном H1 или белками сплайсосомы, что мы видим по результатам масс-спектрометрического анализа (см. приложение 1).
Рис. 2. Влияние функциональных доменов белка TRIM29-FLAG на его локализацию в клетке: верхняя панель — расположение белков-партнёров TRIM29-FLAG и его усечённых форм в компартментах клетки; чем интенсивнее окрашивание, тем значимее обогащение интерактома TRIM29-FLAG или его усечённых форм белками соответствующего компартмента; нижняя панель — иммуноцитохимическое окрашивание антителами, специфичными к пептиду FLAG (обозначено красным цветом) клеточной культуры PC3 со сверхэкспрессией TRIM29-FLAG или его усечённых форм; синим цветом окрашены клеточные ядра (DAPI); вертикальные панели соответствуют сверхэкспрессии полноразмерного белка TRIM29-FLAG и его усечённых форм dBB-TRIM29-FLAG и dCC-TRIM29-FLAG; FDR — false discovery rate (ожидаемая доля ложных отклонений), РПЖ — рак предстательной железы.
Fig. 2. Effects of functional TRIM29-FLAG domains on intracellular TRIM29-FLAG localization: Top panel: Localization of TRIM29-FLAG partner proteins and their truncated forms in cell compartments; the more intense the staining, the more significant the enrichment of the TRIM29-FLAG interactome or its truncated forms with proteins of the corresponding compartment; Bottom panel: Immunocytochemical staining with antibodies specific for the FLAG peptide (indicated in red) of PC3 cell cultures overexpressing TRIM29-FLAG or its truncated forms; nuclei are stained blue (DAPI); vertical panels correspond to overexpression of the full-length TRIM29-FLAG protein and its truncated forms of dBB-TRIM29-FLAG and dCC-TRIM29-FLAG; FDR — false discovery rate; PCa — prostate cancer.
TRIM29 вовлечён в процесс убиквитинирования белков
Для многих белков семейства TRIM показана E3-убиквитин-лигазная активность за счёт RING-домена [16]. Однако неканонические белки TRIM без убиквитин-лигазного RING-домена (например, TRIM29) также могут участвовать в процессах убиквитинирования за счёт B-Box-домена напрямую или связываясь с другими убиквитин-лигазами [11, 17]. Среди белков-партнёров TRIM29 в нормальном базальном эпителии ПЖ мы обнаружили убиквитин и несколько E3-убиквитин-лигаз, таких как RNF213 и HERC6, которые обладают убиквитин-лигазной активностью за счёт каноничных каталитических доменов RING и HECT (см. приложение 1). Что интересно, делеция B-Box-домена повышает количество убиквитин-лигаз семейства TRIM (TRIM47, TRIM32), связывающихся с TRIM29, но делеция Coiled-Coil-домена, видимо, нарушает гетеродимеризацию TRIM29 с другими E3-убиквитин-лигазами (см. приложение 1). Это подтверждается результатами работы [16], показывающей, что Coiled-Coil-домен необходим для взаимодействия с другими членами семейства TRIM. Среди белков-партнёров полноразмерного TRIM29 нет E1-убиквитинактивирующих ферментов и E2-убиквитинконъюгирующих ферментов, однако с dBB-TRIM29-FLAG связывается E2-убиквитинконъюгирующий фермент UBE2N, который является частью димера UBE2N:UBE2V1, катализирующего лизин-63-связанное-полиубиквитинирование, не приводящее к протеосомальной деградации белков [18]. Обнаружено также, что TRIM29 взаимодействует с деубиквитиназой UPS10, которая регулирует уровень убиквитинирования TP53 и тем самым участвует в клеточном ответе на повреждения ДНК по TP53-зависимому пути [19]. Для того чтобы проверить, как в целом влияет TRIM29 на убиквитинирование белков, мы провели реакцию in vivo убиквитинирования, трансфицировав клеточную линию HEK293 генно-инженерными конструкциями, кодирующими химерные белки FLAG-убиквитин и TRIM29 (см. «Материалы и методы»). После этого была проведена иммунопреципитация белков антителами, специфичными к FLAG. Иммуноблотинг преципитата показал, что в присутствии TRIM29 значительно повышается фракция убиквитинированных белков (рис. 3, a). Это может быть свидетельством как того, что TRIM29 непосредственно убиквитинирует множество белков, так и того, что он выполняет функции скаффолда для других убиквитин-лигаз, которые были обнаружены среди его белков-партнёров (см. приложение 1).
Рис. 3. TRIM29 вовлечён в клеточный ответ на стресс: a — in vitro убиквитинирование белков клеточной линии HEK293; вестерн-блот-анализ иммунопреципитата FLAG-убиквитин в отсутствии и присутствии TRIM29; b — тепловая карта, отображающая биологические пути клеточного ответа на вирусную инфекцию, в которые вовлечены белки-партнёры TRIM29-FLAG и его усечённых форм; c — обогащение белков-партнёров TRIM29-FLAG и его усечённых форм белками стрессовых гранул; вертикальная черта — отсечка значимости отношения шансов, точный тест Фишера), которую не должны пересекать доверительные интервалы; d — конфокальная микрофотография клеточной культуры HEK293 со сверхэкспрессией RFP-H1 и GFP-TRIM29 в присутствии TNF-α (+TNF-α, TNF-α — 100 нг/мл, 48 ч) и отсутствии TNF-α (–TNF-α); синим цветом обозначена локализация RFP-H1, розовым — GFP-TRIM29; e — вестерн-блот-анализ иммунопреципитата TRIM29-FLAG с антителами, специфичными к гистону H1, в клеточной линии RWPE-1-TRIM29-FLAG; f — количество фокусов gH2AX в клеточном ядре клеточной линии RWPE-1 без и с нокдауном TRIM29 под действием воспалительного (TNF-α — 100 нг/мл, 48 ч), окислительного (H2O2 — 0,1 мкрМ, 48 ч) и генотоксического (доксорубицин — 2 мкрМ, 48 ч) стрессов; ns — нет значимых различий, * p <0,05, *** p <1e–5; ИП — анализируются элюаты эксперимента по иммунопреципитации, ИБ — иммуноблотинг, окрашивание мембраны антителами к белкам интереса, КЛ — клеточный лизат, siTRIM29 — нокдаун TRIM29, siLUC — нокдаун контроль.
Fig. 3. TRIM29 is involved in the cellular response to stress: a: In vitro ubiquitination of proteins of the HEK293 cell line; western blot analysis of the FLAG-ubiquitin immunoprecipitate in the absence and in the presence of TRIM29; b: Heat map of biological pathways of cellular response to viral infection involving partner proteins and truncated forms of TRIM29-FLAG; c: Enrichment of partner proteins and truncated forms of TRIM29-FLAG in stress granule proteins; the vertical bar is the cut-off for the significance of the odds ratio Fisher’s exact test), which should not be crossed by the confidence intervals; d: Confocal microscopy of HEK293 cell culture overexpressing RFP-H1 and GFP-TRIM29 in the presence of TNF-α (+TNF-α; TNF-α, 100 ng/mL, 48 h) and in the absence of TNF-α (–TNF-α); RFP-H1 localization is blue, GFP-TRIM29 localization is pink; e: Western blot analysis of TRIM29-FLAG immunoprecipitate using histone H1 specific antibodies in the RWPE-1 TRIM29-FLAG cell line; f: The number of gH2AX foci in the nucleus of RWPE-1 cell line with and without TRIM29 knockdown affected by inflammatory (TNF-α, 100 ng/mL, 48 h), oxidative (H2O2, 0.1 μM, 48 h) and genotoxic (doxorubicin, 2 μM, 48 h) stress; ns, no significant differences; * p < 0.05; *** p < 1e–5; ИП, immunoprecipitation eluates are evaluated; ИБ, immunoblotting, membrane staining with antibodies against proteins of interest; КЛ, cell lysate; siTRIM29, TRIM29 knockdown, siLUC; knockdown control.
Вовлечённость TRIM29 в ответ на различные типы клеточного стресса
При анализе интерактома TRIM29-FLAG мы обнаружили, что TRIM29 вовлечён во многие биологические процессы, связанные с клеточным ответом на различные внешние стрессы. Как было показано в предыдущих исследованиях, TRIM29 вовлечён в процессы клеточного ответа на вирусные инфекции [9, 11, 20] (рис. 3, b). Среди белков-партнёров TRIM29 мы обнаружили другой член семейства TRIM — TRIM14, который является важным участником иммунного ответа на вирусные и бактериальные инфекции [21, 22]. Кроме того, TRIM29 взаимодействует с важным транскрипционным фактором STAT1, который в ответ на действие провоспалительных цитокинов фосфорилируется и активирует экспрессию генов антивирусного ответа [23–25]. Помимо STAT1, TRIM29 взаимодействует с другими интерферон-индуцируемыми белками, такими как IFIT1, IFI16 и EIF2AK2. Что интересно, ни делеция B-Box-домена, ни делеция Coiled-Coil-домена не приводит к полной потере связей с этой группой белков (см. рис. 3, b; см. приложение 1; приложение 2). Следовательно, при полноценном участии в антивирусной активности для TRIM29 могут быть необходимы все его функциональные домены и неструктурированные регионы.
Среди белков-партнёров полноразмерного TRIM29-FLAG были обнаружены белки, участвующие в формировании стрессовых гранул STRESS GRANULE ASSEMBLY по базе данных биологических процессов «генная онтология» (см. приложение 2). Тогда мы сравнили списки белков стрессовых гранул, полученных в процессе изучения формирования стрессовых гранул при тепловом шоке [26], с белками-партнёрами TRIM29. Оказалось, что интерактом как полноразмерного TRIM29-FLAG, так и его усечённых форм значимо обогащён белками стрессовых гранул (рис. 3, c). Однако стоит отметить: такое значимое обогащение может быть связано с тем, что среди белков стрессовых гранул есть белки цитоскелета MYH10, MYO1B, MYO6, TMP1, с которыми TRIM29 связывается. Кроме того, многие РНК-связывающие белки из интерактома TRIM29, такие как HNRNPR, HNRNPD, MATR3, PABPC4, также присутствуют в стрессовых гранулах. Потому непосредственное участие TRIM29 в формировании гранул требует дополнительного изучения.
Отдельный интерес представляет роль TRIM29 в репарации ДНК. Нашей группой уже было показано ранее, что TRIM29 значимо снижает генотоксический эффект воспалительного стресса в раке предстательной железы [1]. При использовании иммунопреципитации TRIM29 из ядерной фракции клеточной линии RWPE-1 и последующем масс-спектрометрическом анализе было обнаружено, что TRIM29 взаимодействует с белками, принадлежащими системе репарации ДНК, включая белки из семейств «эксцизионная репарация нуклеотидов» (RAD23B, CENT2, DDB1), «репарация ошибочно спаренных нуклеотидов» (MSH2, MSH6), а также с белком TP53BP1 из семейства «негомологичного соединения концов» [1, 9]. Кроме того, TRIM29 связывается с гистоном H1, убиквитинирование которого является маркёром репарации ДНК [27] (см. приложение 1). Таким образом, TRIM29 может быть потенциальной E3-убиквитин-лигазой H1 либо E4-лигазой, обеспечивающей взаимодействие другой E3-убиквитин-лигазы с H1. Для исследования колокализации этих двух белков мы сверхэспрессировали химерные белки RFP-H1 и GFP-TRIM29 в клеточной линии HEK293 — генно-инженерных конструкциях pTagRFP-N и pTagGFP2-N соответственно (см. «Материалы и методы»). Красный и зелёный флуоресцентные белки, слитые с H1 и TRIM29 соответственно, позволяют детектировать расположение этих белков в клетке при помощи конфокальной микроскопии. Таким образом, было показано, что при действии воспалительного стресса (TNF-α — 100 нг/мл, 48 ч) колокализация TRIM29 и гистона H1 значимо возрастает (рис. 3, d). Кроме того, мы подтвердили взаимодействие TRIM29 и H1 при помощи иммунопреципитации TRIM29-FLAG с последующим вестерн-блот-анализом преципитата с антителами, специфичными к H1 (рис. 3, e). Мы также показали, что при нокдауне TRIM29 в нормальном базальном эпителии ПЖ под действием воспалительного (TNF-α — 100 нг/мл, 48 ч), окислительного (H2O2 — 0,1 мкрМ, 48 ч) и генотоксического (доксорубицин — 2 мкрМ, 48 ч) стресса количество фокусов gH2AX — маркёров повреждения ДНК — значимо возрастает (рис. 3, f). Все описанные выше данные показывают, что TRIM29 является важным участником клеточного ответа на различные стрессы.
TRIM29 — белковый партнёр РНК-связывающих белков
Среди белков-партнёров TRIM29 обнаружено множество белков, участвующих в сплайсинге: таких как FXR1, FXR2, SRSF1, SRSF5, THRAP3, WBP11, HNRNPR, TCERG1, TRA2B, RBMX, PRMT1 (см. приложение 1). Кроме того, по результатам анализа TRIM29 связывается с белками, стабилизирующими и транспортирующими из ядра мРНК, такими как ELAVL1, PRRC2C, PABPC4 (см. приложение 1). При этом сам TRIM29 не обладает известными РНК-связывающими доменами, как, например, TRIM25 из того же семейства [28]. Можно предположить, что TRIM29 может быть вовлечён в регуляцию сплайсинга как один из скаффолдных белков сплайсосомы или как регулятор стабильности сплайсинговых белков. Из данных иммунопреципитации видно, что делеция B-Box-домена TRIM29 не влияет на связывание TRIM29 с белками сплайсосомы, однако делеция Coiled-Coil-домена почти полностью блокирует взаимодействие с РНК-связывающими белками (см. приложения 1 и 2, рис. 4). Для того чтобы проверить влияние TRIM29 на процесс сплайсинга, мы проанализировали данные секвенирования РНК при нокдауне TRIM29 в клеточной линии нормального базального эпителия ПЖ RWPE-1, полученные нашей группой ранее [1]. Действительно, нокдаун TRIM29 приводит к 35 событиям пропуска экзона и 11 событиям сохранения интрона (рис. 5). Что интересно, эти события альтернативного сплайсинга обогащены мотивами РНК-связывающих белков SRSF1, SRSF7, MATR3, PABPC4, FXR1, FXR2, HNRNPL и IGF2BP3, которые связываются с полноразмерным TRIM29-FLAG либо с dBB-TRIM29-FLAG, но не с dCC-TRIM29-FLAG (данные по обогащению РНК-мотивами получены при помощи онлайн-сервиса MAPS2 [29]). Всё вместе это свидетельствует о том, что TRIM29 может быть важной составляющей процессинга РНК.
Рис. 4. Тепловая карта, отображающая биологические пути, связанные с процессингом РНК, в которые вовлечены белки-партнёры TRIM29 и его усечённых форм.
Fig. 4. Heatmap shows RNA processing biological pathways enriched with protein partners of TRIM29-FLAG and its truncated forms.
Рис. 5. График, отображающий распределение прочтений РНК-секвенирования на транскрипте гена TCEA2: при нокдауне TRIM29 повышается частота удержания интрона. siTRIM29 — нокдаун TRIM29, siCNTR — нокдаун контроль, RPKM — reads per kilobase million (количество прочтений на килобазу на картированные прочтения).
Fig. 5. Heatmap shows RNA processing biological pathways enriched with protein partners of TRIM29-FLAG and its truncated forms. siTRIM29 — knockdown TRIM29, siCNTR — knockdown control, RPKM — reads per kilobase million.
Обсуждение
TRIM29 — неканонический белок семейства E3-убиквитин-лигаз TRIM, представленный преимущественно в базальном эпителии, выполняет множество функций, в том числе репарации двуцепочечных разрывов ДНК [9, 30, 31]. Многочисленные функции TRIM29 связаны с его участием в большом количестве регуляторных путей. В ответ на повреждения ДНК TRIM29 взаимодействует с гистонами и рекрутирует такие белки репарации, как MSH2, MSH6, MLH1, BRCA1, ATM, комплекс TIP60, убиквитин-лигазу RNF8 [9, 30], что подтверждается и работой нашей группы [1]. Среди белковых партнёров TRIM29 были обнаружены виментин (маркёр мезодермальных клеток), белок теплового шока 70, рибосомные белки, MARCKS (миристоилированные аланин-богатые субстраты протеинкиназы С, вовлечённые в процессы экзоцитоза) [30, 32]. TRIM29 способен влиять на распределение кератинов в цитоплазме и тем самым изменять форму и подвижность клеток [10]. Кроме того, показано, что TRIM29 взаимодействует с белками клеточного ответа на вирусную инфекцию и как E3-убиквитин-лигаза способствует протеосомальной деградации этих белков [11, 33].
В отличие от других членов своего семейства, TRIM29 не содержит убиквитин-лигазный домен RING и состоит из двух B-Box-доменов типа «цинковые пальцы» и Coiled-Coil-домена. В некоторых работах уже было показано, что B-Box-домены могут выполнять роль убиквитин-лигазного домена [11, 34], а Coiled-Coil-домен часто отвечает за димеризацию белков семейства TRIM [16, 30]. Однако влияние этих доменов на спектр белковых партнёров TRIM29 всё ещё не изучено.
В данной работе мы решили исследовать основные биологические пути, в которые вовлечён полноразмерный TRIM29 и его усечённые формы, без доменов B-Box и Coiled-Coil по отдельности, в нормальном базальном эпителии ПЖ. Оказалось, что делеция Coiled-Coil-домена, но не B-Box-домена, критична для гомодимеризации TRIM29. Масс-спектрометрический анализ полученных иммунопреципитатов показал, что Coiled-Coil-домен обеспечивал большую часть белок-белковых взаимодействий TRIM29, в то время как потеря B-Box-домена сильно не отразилась на количестве белковых партнёров. Coiled-Coil-домен оказался критичен для связывания с ядерными белками, при этом иммуноцитохимический анализ локализации dCC-TRIM29-FLAG в клетке показал, что без Coiled-Coil-домена TRIM29 способен проникать в ядро. Таким образом, Coiled-Coil-домен важен не для локализации TRIM29 в ядре, а для связывания с другими белками, что мы видим из полученных данных.
Полученные данные подтверждают результаты других групп [9, 30], показавших вовлечённость TRIM29 в процессы клеточного ответа на различные стрессовые воздействия. TRIM29 связывается с белками клеточного ответа на вирусную инфекцию и с белками системы репарации ДНК. При этом делеция доменов B-Box или Coiled-Coil не приводит к снижению обогащения этими биологическими путями списков белков-партнёров усечённых форм TRIM29. Мы также подтвердили, что в нормальном базальном эпителии предстательной железы нокдаун TRIM29 приводит к снижению способности клетки проводить репарацию ДНК.
Впервые было показано, что интерактом TRIM29 и его усечённых форм значимо обогащён белками стрессовых гранул. При этом делеция B-Box-домена снижает связывание с белками стрессовых гранул, в отличие делеции Coiled-Coil-домена. Это, по всей вероятности, говорит о том, что в формирование стрессовых гранул TRIM29 может быть вовлечён как E3-убиквитин-лигаза.
Несмотря на отсутствие у TRIM29 канонических убиквитин-лигазных доменов, он является E3-убиквитин-лигазой как минимум для белков NEMO и STRING, вовлечённых в иммунный ответ на вирусные инфекции [11, 35]. В нашем исследовании мы показали, что TRIM29 взаимодействует с широким спектром различных убиквитин-лигаз как из TRIM-семейства, так и из других семейств. Мы также показали, что сверхэкспрессия TRIM29 значимо повышает общий уровень убиквитинирования белков в клеточной линии HEK293. Это подтверждает вовлечённость TRIM29 в регуляцию убиквитинирования, но при этом остаётся вопрос, какие из определённых нами белков-партнёров являются целевыми для TRIM29 как для E3-убиквитин-лигазы.
Анализ интерактома TRIM29 показал, что он является партнёром РНК-связывающих белков, участвующих как в стабилизации РНК, так и в процессе сплайсинга. Мы обнаружили события пропуска экзонов и удержания интронов при нокдауне TRIM29 в нормальном базальном эпителии ПЖ. При этом регионы этих альтернативных сплайсинговых событий обогащены сайтами связывания сплайсосомальных белков, с которыми взаимодействует TRIM29. Что интересно, делеция Coiled-Coil-домена, но не B-Box-домена, полностью элиминирует обогащение интерактома TRIM29 РНК-связывающими белками. Это наводит на мысль о том, что TRIM29 может участвовать в процессинге РНК не как E3-убиквитин-лигаза, а как некий скаффолдный или стабилизирующий белок.
Заключение
Масс-спектрометрический анализ интерактома TRIM29 показал, что в нормальном базальном эпителии ПЖ E3-убиквитин-лигаза TRIM29 связывается с 288 белками, выполняющими широкий спектр функций в различных клеточных компартментах. Эти результаты согласуются с данными других исследовательских групп, показавших, что TRIM29 активно участвует в перестройке цитоскелета, клеточном ответе на вирусную инфекцию и повреждении ДНК. Кроме того, нашей группой впервые продемонстрировано, что TRIM29 взаимодействует с белками стрессовых гранул и РНК-связывающими белками, отвечающими как за стабилизацию мРНК, так и за сплайсинг, а Coiled-Coil-домен TRIM29 играет в этом ключевую роль.
Дополнительная информация
Приложение 1. Результаты масс-спектрометрического анализа данных интерактома TRIM29-FLAG и его усечённых форм. Accession_Number — идентификатор белка в системе Uniprot, Molecular_Weight — молекулярная масса белка, GFP — количество идентификаций пептидов с соответствующего белка в образце со сверхэкспрессией GFP, TRIM29 — количество идентификаций пептидов с соответствующего белка в образце со сверхэкспрессией TRIM29-FLAG, dBB-TRIM29 — количество идентификаций пептидов с соответствующего белка в образце со сверхэкспрессией dBB-TRIM29-FLAG, dCC-TRIM29 — количество идентификаций пептидов с соответствующего белка в образце со сверхэкспрессией dCC-TRIM29-FLAG, Gene_Name — имя гена соответствующего белка, Description — описание белка и его функций.
https://doi.org/10.17816/gc631806-4224384
Приложение 2. Результаты анализа обогащения белков-партнеров TRIM29-FLAG и его усечённых форм биологическими путями из базы данных «Генетическая онтология». Cluster — группа сравнения (образцы со сверхэкспрессией TRIM29-FLAG, dBB-TRIM29-FLAG, dCC-TRIM29-FLAG), ID — идентификатор биологического пути, GeneRatio — сколько белков из пути было обнаружено/сколько всего белков в пути, BgRatio — сколько белков не из пути было обнаружено/сколько всего белков, pvalue — p-value гипергеометрического распределения, p.adjust — p-value после поправки на множественное сравнение (Бенджамина–Хохберга), geneID — список обнаруженных генов из пути, Count — сколько белков из пути было обнаружено.
https://doi.org/10.17816/gc631806-4224385
Источник финансирования. Исследование выполнено при финансовой поддержке Российского научного фонда, соглашение 22-75-00129 «Молекулярный механизм регуляции TP63-зависимых транскрипционных сетей через тканеспецифичную убиквитин-лигазу TRIM29. Новые возможности в терапии TP63-зависимых типов рака».
Конфликт интересов. Авторы декларируют отсутствие явных и потенциальных конфликтов интересов, связанных с публикацией настоящей статьи.
Вклад авторов. Р.И. Султанов, А.С. Мулюкина — проведение исследования и анализ данных, написание статьи; М.М. Лукина — иммуноцитохимический анализ; В.О. Шендер — подготовка образцов для масс-спектрометрического анализа; М.А. Лагарькова, Г.П. Арапиди — организация и проведение исследования.
Additional information
Supplement 1. Mass spectrometry of TRIM29 FLAG interactome and its truncated forms. Accession_Number: Uniprot protein identifier, Molecular_Weight: molecular weight of protein, GFP: number of peptide identifications for the corresponding protein in the GFP-overexpressing sample, TRIM29: number of peptide identifications for the corresponding protein in the TRIM29-FLAG-overexpressing sample, dBB-TRIM29: number of peptide identifications for the corresponding protein in dBB-TRIM29-FLAG-overexpressing sample, dCC-TRIM29: number of peptide identifications for the corresponding protein in dCC-TRIM29-FLAG-overexpressing sample, Gene_Name: gene name of the corresponding protein, Description: description of protein and its functions.
https://doi.org/10.17816/gc631806-4224384
Supplement 2. Enrichment analysis of protein partners of TRIM29-FLAG and its truncated forms based on biological processes from the Gene Ontology database. Cluster: comparison group (samples overexpressing TRIM29-FLAG, dBB-TRIM29-FLAG, dCC-TRIM29-FLAG), ID: biological pathway identifier, GeneRatio: number of proteins detected from the pathway / total number of proteins in the pathway, BgRatio: number of proteins not detected from the pathway / total number of proteins, pvalue: p-value of hypergeometric distribution, p.adjust: p-value corrected for multiple comparisons (Benjamin-Hochberg), geneID: list of genes detected from the pathway, Count: number of proteins detected from the pathway.
https://doi.org/10.17816/gc631806-4224385
Funding source. The work was supported by the Russian Science Foundation, agreement N. 22-75-00129 "Molecular mechanism of regulation of TP63-dependent transcriptional networks through tissue-specific ubiquitin ligase TRIM29. New opportunities for the therapy of TP63-dependent types of cancer".
Competing interests. The authors declare that they have no competing interests.
Authors’ contribution. R.I. Sultanov, A.S. Mulyukina — conducting research and analyzing data, writing an article; M.M. Lukina — immunocytochemical analysis; V.O. Shender — preparation of samples for mass spectrometry; M.A. Lagarkova, G.P. Arapidi — organization and conduction of research.
About the authors
Rinat I. Sultanov
Lopukhin Federal Research and Clinical Center of Physical-Chemical Medicine of Federal Medical Biological Agency
Author for correspondence.
Email: rhenium112@gmail.com
ORCID iD: 0000-0003-3918-708X
SPIN-code: 2295-5337
Cand. Sci. (Biology)
Russian Federation, 1a Malaya Pirogovskaya street, 119435 MoscowAlina S. Mulyukina
Lopukhin Federal Research and Clinical Center of Physical-Chemical Medicine of Federal Medical Biological Agency
Email: mulyukina.alina@gmail.com
ORCID iD: 0009-0005-2053-6157
Russian Federation, 1a Malaya Pirogovskaya street, 119435 Moscow
Victoria O. Shender
Lopukhin Federal Research and Clinical Center of Physical-Chemical Medicine of Federal Medical Biological Agency; Shemyakin & Ovchinnikov Institute of Bioorganic Chemistry of the Russian Academy of Sciences
Email: victoria.shender@gmail.com
ORCID iD: 0000-0001-9156-2938
SPIN-code: 2868-5902
Cand. Sci. (Chemistry)
Russian Federation, 1a Malaya Pirogovskaya street, 119435 Moscow; MoscowMaria M. Lukina
Lopukhin Federal Research and Clinical Center of Physical-Chemical Medicine of Federal Medical Biological Agency
Email: kuznetsova.m.m@yandex.ru
ORCID iD: 0000-0003-1374-8571
SPIN-code: 5113-0571
Cand. Sci. (Chemistry)
Russian Federation, 1a Malaya Pirogovskaya street, 119435 MoscowMaria A. Lagarkova
Lopukhin Federal Research and Clinical Center of Physical-Chemical Medicine of Federal Medical Biological Agency
Email: lagar@rcpcm.org
ORCID iD: 0000-0001-9594-1134
SPIN-code: 4315-1701
Dr. Sci. (Biology), Corresponding Member of the Russian Academy of Sciences
Russian Federation, 1a Malaya Pirogovskaya street, 119435 MoscowGeorgij P. Arapidi
Lopukhin Federal Research and Clinical Center of Physical-Chemical Medicine of Federal Medical Biological Agency; Shemyakin & Ovchinnikov Institute of Bioorganic Chemistry of the Russian Academy of Sciences
Email: arapidi@gmail.com
ORCID iD: 0000-0003-2323-1859
SPIN-code: 5871-4438
Cand. Sci. (Biology)
Russian Federation, 1a Malaya Pirogovskaya street, 119435 Moscow; MoscowReferences
- Sultanov R, Mulyukina A, Zubkova O, et al. TP63-TRIM29 axis regulates enhancer methylation and chromosomal instability in prostate cancer. . doi:
- Masuda Y, Takahashi H, Hatakeyama S. TRIM29 regulates the p63-mediated pathway in cervical cancer cells. . 2015;1853(10 Pt A):2296–2305. doi:
- Palmbos PL, Wang Y, Bankhead Iii A, et al. ATDC mediates a TP63-regulated basal cancer invasive program. doi:
- Han Q, Sun ML, Liu WS, et al. Upregulated expression of ACTL8 contributes to invasion and metastasis and indicates poor prognosis in colorectal cancer. . 2019;12:1749–1763. doi:
- Du H, Xu Q, Xiao S, et al. MicroRNA-424-5p acts as a potential biomarker and inhibits proliferation and invasion in hepatocellular carcinoma by targeting TRIM29. . 2019;224:1–11. doi:
- Qiu F, Xiong JP, Deng J, Xiang XJ. TRIM29 functions as an oncogene in gastric cancer and is regulated by miR-185. 2015;8(5):5053–5061.
- Wang L, Yang H, Abel EV, et al. ATDC induces an invasive switch in KRAS-induced pancreatic tumorigenesis. . 2015;29(2):171–183. doi:
- Tang ZP, Dong QZ, Cui QZ, et al. Ataxia-telangiectasia group D complementing gene (ATDC) promotes lung cancer cell proliferation by activating NF-κB pathway. . 2013;8(6):e63676. doi:
- Masuda Y, Takahashi H, Sato S, et al. TRIM29 regulates the assembly of DNA repair proteins into damaged chromatin. doi:
- Yanagi T, Watanabe M, Hata H, et al. Loss of TRIM29 Alters keratin distribution to promote cell invasion in squamous cell carcinoma.
- Xing J, Weng L, Yuan B, et al. Identification of a role for TRIM29 in the control of innate immunity in the respiratory tract. Nat Immunol. 2016;17(12):1373–1380. doi: 10.1038/ni1216-1479a Corrected and republished from: Nat Immunol. 2016;17(12):1479. doi: 10.1038/ni.3580
- Wu T, Hu E, Xu S, et al. clusterProfiler 4.0: A universal enrichment tool for interpreting omics data.
- Watson J, Smith M, Francavilla C, Schwartz JM. SubcellulaRVis: a web-based tool to simplify and visualise subcellular compartment enrichment.
- Dobin A, Davis CA, Schlesinger F, et al. STAR: ultrafast universal RNA-seq aligner. . 2013;29(1):15–21. doi:
- Shen S, Park JW, Lu ZX, et al. rMATS: robust and flexible detection of differential alternative splicing from replicate RNA-Seq data.
- Meroni G, Diez-Roux G. TRIM/RBCC, a novel class of “single protein RING finger” E3 ubiquitin ligases. Bioessays. 2005;27(11):1147–1157. doi: 10.1002/bies.20304
- Sardiello M, Cairo S, Fontanella B, et al. Genomic analysis of the TRIM family reveals two groups of genes with distinct evolutionary properties. Biol. 2008;8:225. doi:
- Cardamone MD, Krones A, Tanasa B, et al. A protective strategy against hyperinflammatory responses requiring the nontranscriptional actions of GPS2. . 2012;46(1):91–104. doi:
- Yuan J, Luo K, Zhang L, et al. USP10 regulates p53 localization and stability by deubiquitinating p53. Cell. 2010;140(3):384–396. doi: 10.1016/j.cell.2009.12.032
- Wikiniyadhanee R, Lerksuthirat T, Stitchantrakul W, et al. TRIM29 is required for efficient recruitment of 53BP1 in response to DNA double-strand breaks in vertebrate cells. FEBS Open Bio. 2020;10(10):2055–2071. doi: 10.1002/2211-5463.12954
- Tan G, Xu F, Song H, et al. Identification of TRIM14 as a type I IFN-stimulated gene controlling hepatitis B virus replication by targeting HBx.
- Hoffpauir CT, Bell SL, West KO, et al. TRIM14 Is a key regulator of the type I IFN response during mycobacterium tuberculosis infection.
- Liu B, Liao J, Rao X, et al. Inhibition of Stat1-mediated gene activation by PIAS1. Proc Natl Acad Sci U S A. 1998;95(18):10626–10631. doi: 10.1073/pnas.95.18.10626
- DeVries TA, Kalkofen RL, Matassa AA, Reyland ME. Protein kinase Cdelta regulates apoptosis via activation of STAT1. J Biol Chem. 2004;279(44):45603–45612. doi: 10.1074/jbc.M407448200
- Alphonse N, Wanford JJ, Voak AA, et al. A family of conserved bacterial virulence factors dampens interferon responses by blocking calcium signaling.
- Hu S, Zhang Y, Yi Q, et al. Time-resolved proteomic profiling reveals compositional and functional transitions across the stress granule life cycle.
- Thorslund T, Ripplinger A, Hoffmann S, et al. Histone H1 couples initiation and amplification of ubiquitin signalling after DNA damage.
- Choudhury NR, Heikel G, Trubitsyna M, et al. RNA-binding activity of TRIM25 is mediated by its PRY/SPRY domain and is required for ubiquitination.
- Hwang JY, Jung S, Kook TL, et al. rMAPS2: an update of the RNA map analysis and plotting server for alternative splicing regulation.
- Yang H, Palmbos PL, Wang L, et al. ATDC (Ataxia Telangiectasia Group D Complementing) promotes radioresistance through an Interaction with the RNF8 ubiquitin ligase.
- Wang L, Yang H, Palmbos PL, et al. ATDC/TRIM29 phosphorylation by ATM/MAPKAP kinase 2 mediates radioresistance in pancreatic cancer cells.
- Yuan Z, Villagra A, Peng L, et al. The ATDC (TRIM29) protein binds p53 and antagonizes p53-mediated functions.
- Xing J, Zhang A, Minze LJ, et al. TRIM29 negatively regulates the type I IFN production in response to RNA virus.
- Han X, Du H, Massiah MA. Detection and characterization of the in vitro e3 ligase activity of the human MID1 protein.
- Li Q, Lin L, Tong Y, et al. TRIM29 negatively controls antiviral immune response through targeting STING for degradation.
Supplementary files






