Optimization of slow freeze protocol for 3D cell structures using brain organoids and chondrospheres as models
- Authors: Barinova A.A.1, Golubinskaya P.A.1, Pikina A.S.1, Ruchko E.S.1,2, Eremeev A.V.1,2
-
Affiliations:
- Lopukhin Federal Research and Clinical Center of Physical-Chemical Medicine of Federal Medical Biological Agency
- Koltzov Institute of Developmental Biology Russian Academy of Science
- Issue: Vol 20, No 2 (2025)
- Pages: 87-105
- Section: Original Study Articles
- URL: https://bakhtiniada.ru/2313-1829/article/view/310751
- DOI: https://doi.org/10.17816/gc637422
- EDN: https://elibrary.ru/SJDUUA
- ID: 310751
Cite item
Abstract
BACKGROUND: Cryopreservation is a widely used method for long-term viability preservation of cultured cells and complex cellular structures, including organoids, which serve both scientific and clinical purposes, as well as for screening applications. However, data on cryopreservation of organoids derived from differentiated induced pluripotent stem cells (iPSCs) remain limited.
AIM: The work aimed to optimize slow freeze protocols for neural organoids derived from iPSC-differentiated cells and chondrospheres.
METHODS: Neural organoids differentiated from iPSCs were cryopreserved on days 9, 14, 22, 29, and 43 using four different cryopreservation media. Post-thaw assessment included organoid integrity and size measurements, quantitative polymerase chain reaction for MAP2 and NES markers, and immunohistochemical (IHC) staining for βIII-tubulin, MAP2, SOX2, and proliferating cell nuclear antigen (PCNA).
Chondrospheres were derived from human chondrocytes and cryopreserved 29 days after transition to 3D culture conditions in a solution of 82% DMEM + 10% FBS + 8% DMSO + 10 µM ROCK inhibitor Y27632 (Ri, Rho-associated protein kinase inhibitor). Post-thaw IHC analysis was performed to assess the expression of chondrogenic marker proteins, including aggrecan, collagen type II, and SOX9, as well as PCNA.
RESULTS: Neural organoids cryopreserved between weeks 3 and 6 of differentiation retained the highest post-thaw structural integrity. Although organoid diameter decreased by 14.5% on average 1 week after thawing, size was nearly restored to the values observed on the corresponding day of differentiation for organoids not subjected to cryopreservation by week 2. Quantitative polymerase chain reaction and IHC staining confirmed maintenance of neuronal phenotype 2 weeks post-thaw. Chondrospheres showed no change in diameter over 2 weeks post-thaw and exhibited 100% preservation of organoid integrity. IHC analysis confirmed the presence of chondrocytic proteins in chondrospheres 2 weeks after thawing.
CONCLUSION: Based on the study findings, the third week of differentiation was identified as the optimal stage for cryopreservation of iPSC-derived neural organoids. The cryopreservation medium composed of 82% DMEM, 10% FBS, and 8% DMSO was optimal for both neural organoids and chondrospheres.
Keywords
Full Text
Введение
Криоконсервация — широко используемый метод сохранения биоматериала в течение длительного времени. Суть его заключается в замораживании клеточного материала при криогенной температуре от –196 °C до –150 °C. Основными факторами, способствующими разрушению клетки при замораживании и разморозке, являются формирование кристаллов льда из внутриклеточной и внеклеточной воды, разрывающих клеточную мембрану, и повышение концентрации солей в незамёрзшей фракции. Общий принцип замораживания клеточных культур, тканей и органоидов состоит в добавлении в среду для заморозки криопротектора, который, проникая в клетку, связывает внутриклеточную воду и снижает её кристаллизацию, поддерживая постоянную концентрацию солей. Криопротектором, как правило, служит диметилсульфоксид (dimethylsulfoxide, DMSO, Me2SO), этиленгликоль или пропандиол, а также, в некоторых случаях, сахароза. Важно отметить, что каждый из этих криопротекторов обладает определённой цитотоксичностью [1–3]. В связи с этим, в зависимости от протокола заморозки и типа клеток, используют различные концентрации криопротектора. Концентрацию токсичных проникающих криопротекторов, таких как DMSO, этиленгликоль и пропандиол, можно уменьшить, используя непроникающие и менее токсичные криопротекторы, например дисахариды или макромолекулы [1, 4].
Глобально все методы криоконсервации подразделяют на 2 способа: медленная заморозка и витрификация, причём оба имеют ряд преимуществ и недостатков. Медленная заморозка отличается медленным охлаждением (со скоростью от −0,3 до −1 °C/мин). В протоколах медленной заморозки используют относительно небольшие концентрации криопротектора (как правило, 7−10% объёма). При разморозке клеток температуру доводят до 36−37 °C в среднем за 3−5 мин. К преимуществам медленной заморозки относят простоту и удобство методологии. Основным фактором риска является осмотический шок клеток при разморозке. Добавление в криосреду ингибитора Rho-киназы Y-27632 (ROCK-ингибитор, Rho-associated protein kinase inhibitor, Ri) повышает выживаемость и жизнеспособность многих типов клеток после размораживания [5, 6].
Для витрификации характерны присутствие больших концентраций криопротекторов (15−30%), а также высокая скорость охлаждения и разморозки: фактически эти процессы происходят в течение нескольких секунд. В случае витрификации высококонцентрированный криопротектор при быстром охлаждении достигает той температуры, при которой приобретает структуру и свойства стекла и не кристаллизуется, что позволяет замораживаемой клетке избежать осмотического шока и повреждений мембраны. Витрификация более безопасна для замораживаемых объектов и широко используется для заморозки эмбрионов. К её недостаткам можно отнести бóльшую трудоёмкость по сравнению с медленной заморозкой: необходимо переносить замораживаемые объекты в несколько разных буферов, постепенно повышая концентрацию криопротекторов, а после помещения в финальную криосреду охлаждение до криогенной температуры должно производиться незамедлительно [7].
Оба способа криоконсервации могут использоваться для заморозки не только суспензий клеток, но и более сложных объектов, таких как фрагменты тканей и органоиды. Органоиды представляют собой трёхмерные многоклеточные структуры, являющиеся дифференцированными производными стволовых клеток или клеток-предшественников органов. Они используются для моделирования заболеваний, регенеративной медицины и тестирования различных терапевтических средств [8, 9]. В отличие от суспензий клеток органоиды имеют ряд дополнительных особенностей, которые следует учитывать при подборе протокола криоконсервации: организованные межклеточные взаимодействия, различная доступность клеток для компонентов раствора, отличия в криопротекторной и осмотической толерантности разных типов клеток в составе органоида [10]. Оптимизация условий криоконсервации и подбор универсального криопротекторного раствора позволят обеспечить длительное хранение органоидов и существенно упростят их использование в исследовательских или клинических целях.
В настоящее время данных о криоконсервации органоидов немного. Показано успешное применение протокола медленной заморозки для кишечных и печёночных органоидов, полученных из кишечной ткани и эпителиальных стволовых клеток соответственно, а также органоидов сетчатки, полученных из индуцированных плюрипотентных стволовых клеток (ИПСК) [11, 12]. Известны также работы о криоконсервации органоидов сердца [13–15]. Ряд исследований показывают, что витрификация является более предпочтительным методом криоконсервации органоидов по сравнению с медленной заморозкой [3, 7, 16]. Такие данные были получены для островков Лангерганса, сфероидов мультипотентных мезенхимальных стромальных клеток и органоидов рака лёгких [7, 16, 17].
Что касается нейральных органоидов, данных об их криоконсервации в настоящее время недостаточно. Известно об использовании протокола медленной заморозки для криоконсервации органоидов из глиобластомы, включающего применение питательный среды с 10% DMSO в качестве криопротектанта [18]. Однако стоит заметить, что опухолевые клетки обладают большей выживаемостью, чем здоровые, поэтому использование данного метода для криоконсервации дифференцированных нетрансформированных клеток остаётся под вопросом. Известно также о применении протокола медленной заморозки в безбелковой среде с 10% DMSO к агрегатам нейральных предшественников, дифференцированных из плюрипотентных стволовых клеток [19]. Недавние исследования показали возможность медленной криоконсервации нейросфер, полученных из энтеральной нервной системы, а также нейральных органоидов, полученных из эмбриональных стволовых клеток (ЭСК) в различных средах с 10% DMSO [20, 21]. DMSO обладает как криопротекторным, так и цитотоксическим эффектом [22]. К настоящему времени в литературе нет данных о влиянии уменьшения концентрации DMSO на выживаемость органоидов после криоконсервации. Уменьшение концентрации DMSO при криоконсервации некоторых типов клеток положительно повлияло на их выживаемость после разморозки [23, 24]. К тому же даже низкие концентрации DMSO обладают цитотоксическим эффектом для нейральных клеток [25, 26]. Уменьшение его концентрации при криоконсервации, вероятно, могло бы повысить количество и жизнеспособность органоидов после разморозки. Не показана также оптимальная стадия дифференцировки нейральных органоидов для криоконсервации. Чаще всего в исследованиях для заморозки используются зрелые нейральные органоиды [20, 21], однако молодые органоиды, по некоторым данным, демонстрируют лучшую выживаемость из-за присутствия в них незрелых активно делящихся клеток [27, 28]. Наконец, требует дополнительных исследований протокол заморозки органоидов, полученных из дифференцированных в нейральном направлении ИПСК. Интерес при этом представляют органоиды среднего мозга, так как они являются модельным объектом при исследовании различных нейродегенеративных заболеваний, таких как болезнь Паркинсона, боковой амиотрофический склероз и болезнь Ниманна–Пика типа C [29–31].
Хондросферы представляют собой сфероиды, полученные из хондроцитарных производных ИПСК, мультипотентных мезенхимальных стромальных клеток, ЭСК или хондроцитов и производимого ими матрикса. Они могут использоваться для коррекции объёмных дефектов суставного хряща [32]. Транспортировка в отдалённые клинические центры и биобанкирование хондросфер предполагают их длительное хранение при низких температурах, поскольку срок годности таких органоидов ограничен двумя сутками [33]. Данных о криоконсервации хондросфер немного. Известно о медленной заморозке хрящевых биоптатов нативной ткани [34]. В данной работе показано, что криоконсервация в фетальной бычьей сыворотке (fetal bovine serum, FBS) с 10% DMSO практически не повлияла на жизнеспособность биоптатов, однако экспрессию хондроцитарных маркёров и состав матрикса авторы не исследовали.
В другой работе хондросферы, полученные из ЭСК, были криоконсервированы в шести различных коммерческих средах [35]. Авторы оценивали жизнеспособность органоидов через 4 ч после разморозки без анализа экспрессии белков матрикса после разморозки. Известно, что высокие концентрации DMSO являются токсичными для суставного хряща, однако исследований по уменьшению концентрации DMSO для криоконсервации хрящей не проводилось [36]. Таким образом, ряд вопросов, связанных с криоконсервацией хондросфер, остаётся не до конца изученным.
Цель
Цель данного исследования заключается в оптимизации протоколов медленной криоконсервации нейральных органоидов из дифференцированных производных ИПСК и хондросфер.
Методы
Дизайн эксперимента представлен на рис. 1.
Дифференцировка нейральных производных индуцированных плюрипотентных стволовых клеток и получение органоидов среднего мозга
Для дифференцировки в нейральные производные использовали линию ИПСК IPSFD5S с женским кариотипом, полученную из фибробластов здорового донора и охарактеризованную ранее [37]. ИПСК сеяли на предварительно обработанную раствором Матригеля (Corning, США) чашку Петри диаметром 35 мм и вели в среде mTeSR1 (STEMCELL Technologies, Канада) с добавлением среды «ГибриС-8» («ПанЭко», Россия) в соотношении 1:4. Для получения органоидов среднего мозга использовали ранее опубликованный протокол с модификациями [38]. После достижения ИПСК 90% конфлюэнтности снимали клетки 0,05% раствором трипсина («ПанЭко», Россия) и сворачивали их в сфероиды при помощи планшетов AggreWell 800 (STEMCELL Technologies, Канада) в соответствии с протоколом производителя. Через сутки сфероиды переносили в биореакторы, полученные, как опубликовано ранее [38], в среду следующего состава:
- advanced DMEM (Dulbecco's modified eagle medium)/F12 (Gibco, Thermo Fisher Scientific, США);
- 10 нг/мл основного фактора роста фибробластов (basic fibroblast growth factor, bFGF) (Miltenyi Biotec, Германия);
- 2% добавки «НейроМакс» («ПанЭко», Россия);
- 1% N-2 («ПанЭко», Россия);
- 10 мкмоль препарата SB431542 (STEMCELL Technologies, Канада);
- 1% KnockOut Serum Replacement (Gibco, США);
- 3 мкмоль дорсоморфина (Miltenyi Biotec, Германия);
- 0,1 мкмоль LDN193189 (Miltenyi Biotec, Германия);
- 1% пенициллина-стрептомицина («ПанЭко», Россия).
Далее сфероиды культивировали в течение 7 дней в биореакторе на орбитальном шейкере при 70 об./мин, температуре 37 ℃ и содержании CO2 5%. Среду меняли раз в 2 дня. На 7-й день сфероиды переводили в среду следующего состава:
- advanced DMEM/F12 (Gibco, Thermo Fisher Scientific, США);
- 10 нг/мл bFGF (Miltenyi Biotec, Германия);
- 2% добавки «НейроМакс» («ПанЭко», Россия);
- 1% N-2 («ПанЭко», Россия);
- 1% KnockOut Serum Replacement (Gibco, США);
- 3 мкмоль пурморфамина (Miltenyi Biotec, Германия);
- 1% пенициллина-стрептомицина («ПанЭко», Россия).
Затем сфероиды культивировали 7 дней в мини-биореакторе на орбитальном шейкере при 70 об./мин, температуре 37 ℃ и содержании CO2 5%. Среду меняли раз в два дня. На 14-й день органоиды переводили в среду следующего состава:
- advanced DMEM/F12 (Gibco, Thermo Fisher Scientific, США);
- 10 нг/мл bFGF (Miltenyi Biotec, Германия);
- 2% добавки «НейроМакс» («ПанЭко», Россия);
- 1% N-2 («ПанЭко», Россия);
- 1% KnockOut Serum Replacement (Gibco, США);
- 20 нг/мл нейротрофического фактора мозга (Miltenyi Biotec, Германия);
- 20 нг/мл глиального нейротрофического фактора мозга (Miltenyi Biotec, Германия);
- 1% пенициллина-стрептомицина («ПанЭко», Россия).
Далее органоиды культивировали в мини-биореакторе на орбитальном шейкере при 70 об./мин, температуре 37 ℃ и содержании CO2 5%. Среду меняли раз в два-три дня.
Получение хондросфер
Хондроциты выделяли из биопсийного (операционного) препарата пациентов, как описано ранее [39]. После достижения хондроцитами 70% конфлюэнтности клетки снимали с 6-луночных планшетов с помощью 0,05% раствора трипсина («ПанЭко», Россия). После кратковременной промывки в среде DMEM («ПанЭко», Россия) с добавлением 10% FBS (Gibco, Thermo Fisher Scientific, США) клетки центрифугировали в течение 5 мин при скорости 200 g. Затем клетки переносили в 96-луночные планшеты, покрытые 1,5% агарозой, с плотностью 100 000 клеток на лунку. Клетки культивировали в 150 мкл полной среды для хондроцитов, содержащей DMEM/F12 («ПанЭко», Россия), 2 мМ GlutaMAX (Thermo Fisher Scientific, США), 1% пенициллина-стрептомицина («ПанЭко», Россия) и 10% FBS (HiMedia, Индия), в течение 1–3 дней. Затем сфероиды извлекали из лунок с помощью пипетки Пастера объёмом 3 мл и переносили в пробирку. Супернатант собирали после того, как сфероиды отстоялись в течение 2–3 мин. Затем сфероиды погружали в свежеоттаявший неразбавленный раствор Матригеля, поддерживаемый при температуре +4°С. Через 30 мин раствор Матригеля удаляли путём пассивного осаждения сфероидов в пробирке или путём центрифугирования в течение одной минуты при 100 g. Далее сфероиды переносили в мини-биореакторы [38] и помещали на орбитальный шейкер (Infors, Швейцария) в CO2-инкубатор (температура 37 °C, 5% CO2, 70 об./мин). Среду заменяли два раза в неделю без использования центрифугирования. Сфероидам давали осесть под действием силы тяжести в пробирке, после чего супернатант удаляли, в пробирку добавляли эквивалентный объём свежей среды и органоиды возвращали в мини-биореакторы.
Заморозка органоидов
Для предварительного эксперимента нейральные органоиды замораживали на 8, 10, 15, 18, 20 и 22-й день от начала дифференцировки, используя среды 1, 2 и 3 (табл. 1). Для финального эксперимента органоиды среднего мозга замораживали на 9, 14, 22, 29 и 43-й день после сворачивания в сфероиды и начала дифференцировки. Для этого предварительно готовили среды 2 и 4 для криоконсервации (см. табл. 1). В качестве контрольной группы использовали незамороженные органоиды в соответствующие дни.
Таблица 1. Составы криосред для заморозки органоидов
Table 1. Composition of cryopreservation media for organoids
№ среды | Состав среды |
1 | 90% FBS, 10% DMSO, 10 мкмоль Ri Y27632 |
2 | 92% FBS, 8% DMSO, 10 мкмоль Ri |
3 | 80% DMEM, 10% FBS, 10% DMSO, 10 мкмоль Ri |
4 | 82% DMEM, 10% FBS, 8% DMSO, 10 мкмоль Ri |
Примечание: FBS — фетальная бычья сыворотка (HiMedia, Индия), DMSO — диметилсульфоксид («ПанЭко», Россия), ROCK-ингибитор Y27632 — Rho-associated protein kinase inhibitor (Miltenyi Biotec, США).
На каждой временнóй точке пипеткой Пастера объёмом 3,5 мл аккуратно отбирали 10–15 органоидов и переносили их в пробирку объёмом 1,5 мл. После осаждения органоидов через 2–3 мин удаляли остатки среды для культивирования и добавляли 500 мкл криосреды, после чего переносили органоиды в криовиалу. Виалу оставляли на 30 мин при температуре +4 °C, а затем охлаждали в штативе для замораживания криопробирок CoolCell SV2 (Corning, США) до –80 °C со скоростью –1 °C/мин. Через сутки виалу переносили в жидкий азот.
Хондросферы замораживали в среде 4 — 82% DMEM + 10% FBS + 8% DMSO + 10 мкмоль Ri — на 29-й день культивации с момента сворачивания, так же, как и нейросферы.
Разморозка и культивирование органоидов
Для разморозки органоидов в качестве среды для отмывки от криопротектора использовали DMEM/F12 с 1% пеницилина-стремомицина («ПанЭко», Россия). Криовиалу после извлечения из жидкого азота нагревали в течение 2 мин при 37 °C. Затем пипеткой Пастера отбирали содержимое виалы, переносили в 4 мл среды DMEM/F12 комнатной температуры и плавно перемешивали. После осаждения органоидов под действием силы тяжести практически полностью отбирали надосадочную жидкость и ресуспендировали органоиды в среде для соответствующего типа клеток и стадии дифференцировки. Затем органоиды переносили в мини-биореакторы и оставляли в инкубаторе на орбитальном шейкере при 70 об./мин. Среду меняли 1 раз в 3–4 дня.
Оценка целостности и размеров органоидов
В день разморозки, на следующий день, через неделю и через 2 нед после разморозки органоиды фотографировали с помощью микроскопа Olimpus IX53 с камерой U-LS30-3 (Olimpus, Япония). Размер органоидов анализировали с использованием программного обеспечения ImageJ [40]. Интактные органоиды фотографировали в соответствующие криоконсервации дни. Эти фотографии использовали в качестве референса. Целостность органоидов и присутствие дебриса оценивали визуально с помощью световой микроскопии. Критериями целостных органоидов в нашем эксперименте были следующие:
1) органоид имеет близкую к сферической форму;
2) органоид имеет чёткие очертания границ;
3) оптическая плотность органоида соответствует референсу в соответствующий день дифференцировки.
Проведение количественной полимеразной цепной реакции
По истечении срока культивации после разморозки, а также в течение всего срока культивации интактных нейросфер органоиды лизировали с помощью буфера ExtractRNA («Евроген», Россия) и выделяли РНК в соответствии с протоколом производителя. Качество выделенной РНК оценивали путём электрофореза в 0,7% агарозном геле. Концентрацию РНК измеряли с использованием набора Equalbit BR для анализа РНК (Vazyme, Китай) и флуориметра Qubit (Invitrogen, США). РНК обрабатывали ДНКазой I (NEB, Великобритания) в соответствии с протоколом производителя. Для синтеза комплементарной ДНК с матрицы РНК использовали набор MMLV RT kit («Евроген», Россия) в соответствии с протоколом производителя. Для проведения количественной полимеразной цепной реакции (ПЦР) на одну лунку 96-луночного планшета (SSI Bio, США) добавляли 5 мкл готовой смеси для ПЦР 5х qPCRmix-HS SYBR («Евроген», Россия), 1 мкл раствора праймера 10 мкМ (табл. 2), 18,2 мкл воды и 1 мкл матрицы комплементарной ДНК. В контрольные лунки планшета вместо матрицы комплементарной ДНК добавляли 1 мкл воды для ПЦР («Евроген», Россия). Реакцию проводили при использовании термоциклера для амплификации нуклеиновых кислот 1000 CFX Manager исполнения C10000 Touch (Bio-Rad, США) и программного обеспечения CFX Manager. Количество циклов — 39. Результаты анализировали в программе MS EXCEL-2108 (Microsoft, США) по методу ΔΔCt [41]. В качестве контроля для метода использовали образец незамороженных нейросфер от 9-го дня дифференцировки.
Таблица 2. Последовательности использованных праймеров
Table 2. Primer sequences used in the study
Название праймера | Последовательность праймера | Расшифровка |
GAPDH for | GAAGGTGAAGGTCGGAGTCA | Glyceraldehyde 3-phosphate dehydrogenase, прямой праймер |
GAPDH rev | GTTGAGGTCAATGAAGGGGTC | Glyceraldehyde 3-phosphate dehydrogenase, обратный праймер |
MAP2 for | CGAAGCGCCAATGGATTCC | Microtubule-associated protein 2, прямой праймер |
MAP2 rev | TGAACTATCCTTGCAGACACCT | Microtubule-associated protein 2, обратный праймер |
NESTIN for | CAACAGCGACGGAGGTCTC | Neuroepithelial stem cell protein, прямой праймер |
NESTIN rev | GCCTCTACGCTCTCTTCTTTGA | Neuroepithelial stem cell protein, обратный праймер |
Проведение иммуногистохимического анализа
Органоиды фиксировали в 4% растворе параформальдегида в течение 10 мин, затем переводили в 10% раствор сахарозы на 1 ч, далее — в 30% раствор сахарозы на 24 ч. После этого органоиды отмывали в фосфатно-солевом буфере, погружали в среду Tissue-Tek O.C.T.-Compound (Sakura Finetek, США) и охлаждали до –20 °C для дальнейшей нарезки на криотоме (Thermo Fisher Scientific, США). Фиксированные органоиды нарезали слоями по 10 мкм и помещали на обработанные полилизином предметные стёкла. В качестве нейральных маркёров для окрашивания использовали SOX2 (rabbit anti-human SOX2, 1:100; ABclonal, США), MAP2 (mouse anti-human MAP2, 1:200; ELK Biotechnology, США) и бета-3-тубулин (rabbit anti-human TUBB3, 1:250; Affinity Biosciences, США). Ядерный антиген пролиферирующих клеток (proliferating cell nuclear antigen, PCNA) был выбран в качестве маркёра пролиферации (mouse anti-human PCNA, 1:50; ELK Biotechnology, США). Для окрашивания хондроцитарных маркёров использовали первичные антитела на коллаген II типа (rabbit anti-human, 1:100, ab34712; Abcam, Великобритания), SOX9 (rabbit anti-human, 1:400, ES3481; ELK, США) и аггрекан (mouse anti-human, 1:500, AHP0022; Invitrogen, США). В качестве вторичных антител применяли goat anti-rabbit IgG Fc (Alexa Fluor 488) (1:800, ab150089; Abcam, Великобритания) и goat anti-mouse IgG (H+L) cross-adsorbed secondary antibody (Alexa Fluor 555) (1:500, A-21422; Invitrogen, США). Для визуализации клеточных ядер использовался краситель DAPI (D9542-5MG; Sigma-Aldrich, США). Полученные препараты оценивали на микроскопе Olimpus IX53 с камерой U-LS30-3.
Статистический анализ
Для оценки значимости изменения размеров и разницы количества целостных органоидов использовали критерий Фишера и непарный тест Стьюдента. Различия считали статистически значимыми при р <0,05. В качестве программного обеспечения для расчёта статистики использовали MS Excel 2108 (Microsoft, США). Для построения графиков применяли программу RStudio-2023.12.1 (R Core Team, Австрия).
Результаты
Оценка целостности нейральных органоидов через 2 нед после разморозки
В ходе предварительного эксперимента ИПСК, полученные из фибробластов здорового донора, сворачивали в сфероиды и проводили дифференцировку в нейральном направлении. Начиная с 3-го дня дифференцировки раз в 3–5 дней отбирали органоиды для медленной криоконсервации. В качестве сред для заморозки использовали среды на основе FBS с содержанием 10% DMSO и 8% DMSO, а также среду на основе DMEM с содержанием 10% DMSO (см. табл. 1). После разморозки органоиды культивировали в течение 10 дней и оценивали количество неповреждённых органоидов.
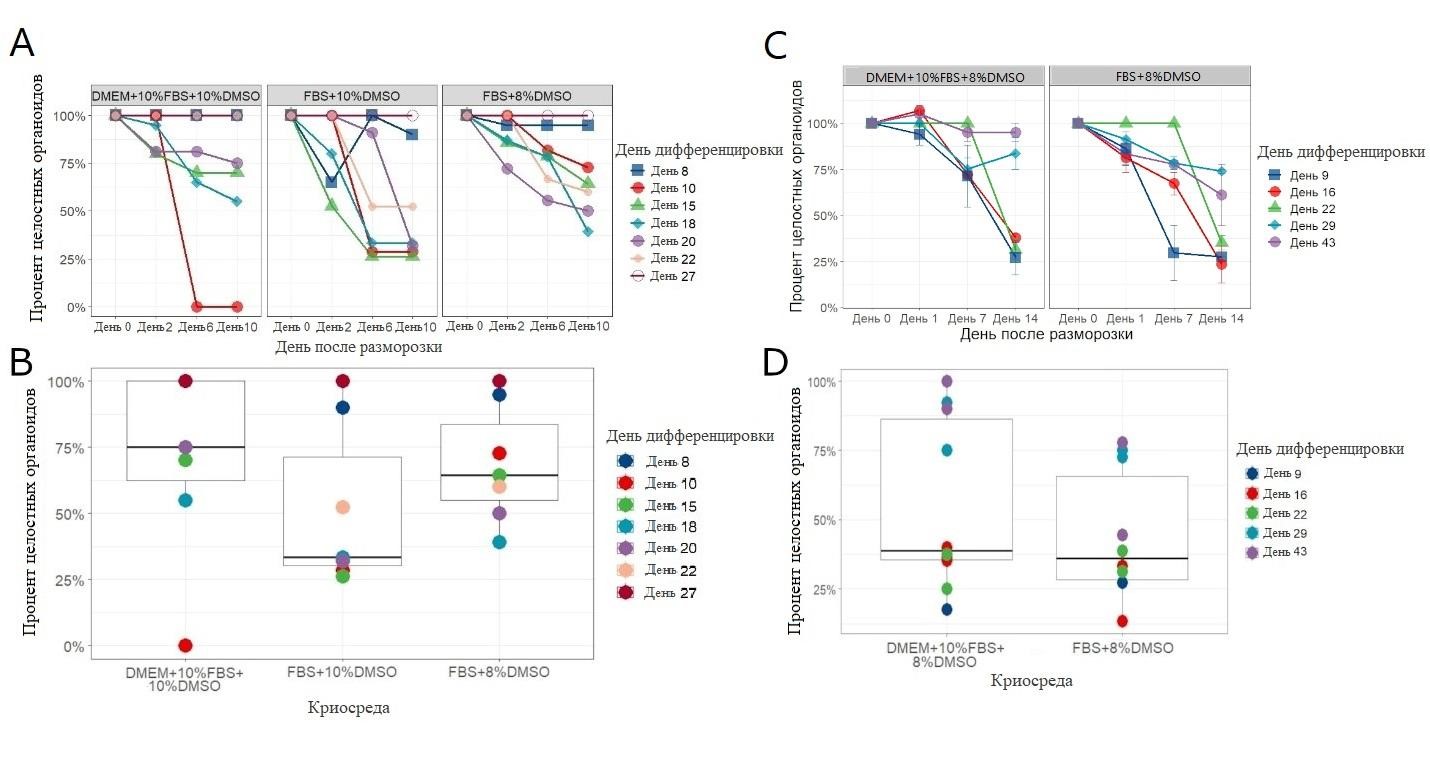
В целом не отмечено значимой разницы в количестве целостных органоидов в зависимости от криосреды (рис. 2, a, b). Тем не менее при заморозке в среде 1 установлен наименьший процент целостных органоидов на 10-й день культивирования, в некоторых временн´ых точках количество целостных органоидов после разморозки составляло меньше 40%. В то же время уменьшение концентрации DMSO в криосреде на основе FBS способствовало большему сохранению целостности органоидов после разморозки: в среднем 60%, но не меньше 40%. Что касается среды 3, в трёх из семи временн´ых точках дифференцировки не наблюдалось потери целостности органоидов после 10-дневного культивирования (см. табл. 1). Как следует из рис. 1, первая неделя после разморозки является критической для сохранения целостности органоидов после криоконсервации, так как в этот период наблюдается наибольшая потеря целостных органоидов. Что касается оптимального срока дифференцировки для медленной заморозки органоидов, при последующей их разморозке от 20, 22 и 27-го дня дифференцировки наблюдалась наибольшая доля целостных органоидов, которая составила более 85%. По результатам предварительного эксперимента было принято решение исключить из эксперимента среду 1, а для среды 82% DMEM + 10% FBS + 10% DMSO + 10 мкмоль Ri уменьшить концентрацию DMSO c 10 до 8%.
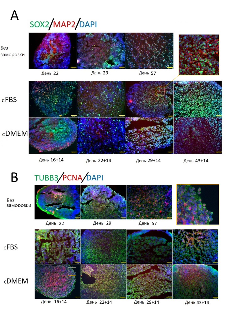
Рис. 1. Дизайн эксперимента: a — по заморозке нейральных органоидов, которые замораживали на 9, 16, 22, 29 и 43-й день с начала дифференцировки; после разморозки в течение 2 нед, а также во время культивации делали микрофотографии, проводили количественную полимеразную цепную реакцию и иммуногистохимический анализ на нейральные маркёры; b — по заморозке хондросфер; после сворачивания в V-образных 96-луночных планшетах и инкубировании в неразбавленном Матригеле на 29-й день от формирования хондросфер органоиды замораживали в среде 82% DMEM + 10% FBS + 8% DMSO + ROCK-ингибитор; после разморозки в течение 2 нед делали микрофотографии, а затем фиксировали и анализировали экспрессию хондроцитарных маркёров с помощью иммуногистохимии. DMEM — Dulbecco’s modified eagle medium, FBS — фетальная бычья сыворотка, DMSO — диметилсульфоксид.
Fig. 1. Experimental design.
Рис. 2. Целостность нейральных органоидов после разморозки: a — кривая, показывающая процент целостных нейральных органоидов от исходного числа после разморозки в зависимости от дня дифференцировки в момент криоконсервации и использованной криосреды в предварительном эксперименте; b — процент целостных нейральных органоидов от исходного числа на 10-й день после разморозки в зависимости от дня дифференцировки в момент криоконсервации и использованной криосреды в предварительном эксперименте; c — кривая, показывающая процент целостных нейральных органоидов от исходного числа в зависимости от дня дифференцировки в момент криоконсервации и использованной криосреды в финальном эксперименте; «усы» — стандартное отклонение; d — процент целостных нейральных органоидов от исходного числа на 14-й день после разморозки в зависимости от дня дифференцировки в момент криоконсервации и использованной криосреды в финальном эксперименте.
Fig. 2. Integrity of neural organoids post-thaw.
При повторном проведении эксперимента использовали 2 среды для криоконсервации: 4 (82% DMEM + 10% FBS + 8% DMSO + 10 мкмоль Ri) и 2 (FBS + 8% DMSO + 10 мкмоль Ri). В дальнейших экспериментах среды для краткости назвали сDMEM и сFBS соответственно. В данном эксперименте для зрелых нейральных органоидов «возрастом» более 3 нед после старта дифференцировки были получены схожие результаты. В то же время в повторном эксперименте для «молодых» органоидов доля целостных нейросфер оказалась ниже, чем в предварительном. По-видимому, это связано с увеличением срока культивации после разморозки (10 и 14 дней), а также с увеличением числа реплик, что повысило статистическую значимость повторного эксперимента. Доля целостных органоидов для более зрелых нейросфер оказалась выше, чем для незрелых (рис. 2, c, d). При этом для криосреды сDMEM на следующий день после разморозки для части органоидов наблюдались фрагментация и формирование новых сфер, что увеличило количество целостных органоидов по сравнению с начальным числом. На рис. 2, d также видно, что для зрелых органоидов среда сDMEM способствовала лучшему сохранению целостности, хотя статистически это подтвердить не удалось (p=0,06, непарный тест Стьюдента).
В целом полученные данные показывают, что состав сред не оказывает существенного влияния на сохранение целостности органоидов, основную роль здесь играет стадия дифференцировки. Тем не менее наблюдается следующая тенденция: уменьшение концентрации DMSO и использование в качестве основной составляющей криосреды DMEM положительно влияет на выживаемость органоидов.
Изменение диаметра нейральных органоидов в течение 2 нед после разморозки
В течение всего периода культивирования, а также в течение 2 нед после разморозки органоиды фотографировали для измерения диаметра и визуальной оценки морфологии (рис. 3). В день разморозки форма и размер органоидов независимо от криосреды не отличались от таковых у интактных органоидов в соответствующий день дифференцировки. На следующий день в биореакторах наблюдалось значительное количество клеточного дебриса. Его источником, вероятнее всего, служил наружный слой клеток органоидов, который становился неровным (рис. 3, в). Этот эффект присутствовал на всех стадиях дифференцировки нейральных органоидов независимо от криосреды. Через неделю (рис. 3, с) поверхность органоидов выравнивалась, становясь гладкой. Однако визуально было заметно, что размер размороженных органоидов был меньше, чем у интактных в соответствующий день дифференцировки. В среднем потеря объёма органоидов составляла 14,5% (ошибка среднего 7,21%). Можно также заметить, что наименьшее снижение объёма после разморозки произошло у органоидов, замороженных на 29-й день дифференцировки (3,7% объёма), а наибольшее — на 43-й день (25,4% объёма). При этом потеря объёма, вызванная отмиранием поверхностного слоя клеток, не компенсировалась за счёт роста самого органоида, что говорит о наличии лаг-фазы, в течение которой замедляется клеточное деление в стрессовый период. Из рис. 3, е видно, что лаг-фаза после разморозки составляет примерно 6–7 дней с учётом потери поверхностного слоя клеток и независимо от криосреды. По прошествии ещё одной недели размеры органоидов существенно увеличивались, что говорило о возобновлении клеточного деления и продолжении дифференцировки. Тем не менее размер органоидов по-прежнему оставался меньше значений в соответствующий день дифференцировки. Скорость роста после лаг-фазы при этом в среднем совпадала со скоростью роста интактных органоидов. Исключением были только органоиды, замороженные на 9-й и 29-й день дифференцировки: по прошествии лаг-фазы скорость роста размороженных органоидов превзошла скорость роста интактных органоидов; через 2 нед размеры органоидов опытной и контрольной групп для обеих временн´ых точек статистически значимо не отличались.
Рис. 3. Изменение морфологии и размеров органоидов в процессе культивации до и после криоконсервации. Без заморозки — органоиды, не подвергавшиеся криоконсервации; cFBS — органоиды, криоконсервированные в среде 92% FBS + 8% DMSO + 10 мкмоль Ri; cDMEM — органоиды, криоконсервированные в среде 82% DMEM + 10% FBS + 8% DMSO + 10 мкмоль Ri. Значение «День x+y» означает фактический день дифференцировки, где x — день криоконсервации, а y — количество дней, прошедших с момента разморозки; а, c, d — микрофотографии органоидов до и после криоконсервации; b — микрофотографии органоидов с «ореолом» на 1–7-й день после разморозки, показаны наиболее репрезентативные; бар 200 мкм; e — график изменения диаметра органоидов в течение культивации без криоконсервации (без заморозки) и в течение 2 нед после разморозки (cDMEM и cFBS). Для cDMEM и cFBS графики откладывались начиная от фактического дня дифференцировки. Показано среднее значение по 12 органоидам в каждой точке, «усы» — стандартное отклонение. Для оценки значимости различий в размерах замороженных и интактных органоидов использовали непарный t-критерий Стьюдента, на графике указаны p-значения.
Fig. 3. Morphological changes and size dynamics of organoids during pre- and post-cryopreservation culture.
Таким образом, после разморозки нейральные органоиды по прошествии 6–7-дневной лаг-фазы теряют объём за счёт отмирания поверхностного слоя, а затем возобновляют рост со скоростью, сравнимой со скоростью роста интактных органоидов.
Экспрессия нейральных маркеров через 2 нед после разморозки
Через 2 нед после разморозки органоиды делили на 2 части: первую часть лизировали для последующего анализа экспрессии нейральных маркёров методом количественной ПЦР (рис. 4), а вторую часть фиксировали, а затем окрашивали срезы для флуоресцентной микроскопии (рис. 5, 6).
Рис. 4. Результаты количественной полимеразной цепной реакции. Без заморозки, синий — органоиды, не подвергавшиеся криоконсервации; cFBS, жёлтый — органоиды, криоконсервированные в среде 92% FBS + 8% DMSO + 10 мкмоль Ri; cDMEM, розовый — органоиды, криоконсервированные в среде 82% DMEM + 10% FBS+ 8% DMSO + 10 мкмоль Ri. Показана динамика экспрессии MAP2 и NES в процессе культивации без заморозки (синий) и через 2 нед после разморозки (розовый и жёлтый). Здесь значения экспрессии для размороженных образцов смещены на 2 нед вправо от дня заморозки, чтобы учесть время культивации после разморозки. Точки показывают среднее значение экспрессии 2–ΔΔCt, а «усы» — стандартное отклонение.
Fig. 4. Results of quantitative polymerase chain reaction.
Органоиды, замороженные на разных стадиях дифференцировки, демонстрировали различные уровни экспрессии генов маркёрного нейрального белка, ассоциированного с цитоскелетом (MAP2), и маркёрного белка промежуточных филаментов нейроэпителиальных прогениторных клеток NES (см. рис. 4). При этом в случае МАР2 уровни экспрессии в органоидах, подвергшихся заморозке как в cFBS, так и в cDMEM, различались в зависимости от стадии культивирования, на которой образцы были криоконсервированы. В интактных органоидах, не подвергавшихся криоконсервации, мы наблюдали сложную динамику экспрессии MAP2: начиная от 9-го дня дифференцировки она росла и достигала пика на 29-й день, однако после снижалась и оставалась на приблизительно одном уровне вплоть до 2 мес от начала дифференцировки. Динамика экспрессии MAP2 в размороженных органоидах в целом повторяла таковую в интактных, так же достигая пика на 29-й день дифференцировки, даже несмотря на лаг-фазу. Интересно, что в период с 29-го по 43-й день дифференцировки экспрессия MAP2 у размороженных органоидов была в среднем ниже, чем у интактных в соответствующий день дифференцировки, однако в период от 43-го по 57-й день в размороженных органоидах произошёл скачок экспрессии MAP2. Мы не выявили существенной разницы экспрессии гена MAP2 в зависимости от состава криосреды. Органоиды, замороженные в средах на основе DMEM и FBS, демонстрировали схожий уровень экспрессии данного белка.
Динамика экспрессии гена NES была схожа в органоидах опытных групп, но существенно отличалась от динамики экспрессии NES в интактных органоидах. Так, в органоидах, не подвергавшихся заморозке, мы наблюдали два пика экспрессии NES: на 16-й и 29-й день дифференцировки. В то же время в размороженных органоидах пики экспрессии NES не были столь выраженными. Стоит отметить, что в опытных группах органоидов NES в целом экспрессировался на более низком уровне по сравнению с контрольной группой, за исключением экспериментальных точек криоконсервации на 22-е и 43-е сутки. Как и в случае с геном MAP2, экспрессия гена NES в размороженных органоидах не зависела от состава криосреды. По-видимому, решающее значение имела стадия, на которой замораживались нейральные органоиды.
Мы детектировали иммунореактивность антител к нейральному белку микротрубочек бета-3-тубулину и PCNA во всех органоидах контрольной и опытных групп с помощью ИГХ-анализа (рис. 5, b). В то время как TUBB3 синтезировался примерно на одинаковом уровне во всех изучаемых группах, присутствие PCNA было не таким выраженным в органоидах, криоконсервированных в среде на основе FBS, а также в органоидах, замороженных позднее 16 сут культивирования (22, 29 и 43-и сутки) в криосреде на основе DMEM.
Рис. 5. Результаты иммуногистохимического исследования интактных нейральных органоидов и нейральных органоидов после криоконсервации и разморозки на различных стадиях дифференцировки в различных криосредах. Без заморозки — органоиды, не подвергавшиеся криоконсервации; cFBS — органоиды, криоконсервированные в среде 92% FBS + 8% DMSO + 10 мкмоль Ri; cDMEM — органоиды, криоконсервированные в среде 82% DMEM + 10% FBS +8% DMSO + 10 мкмоль Ri. Значение «День x+y» означает фактический день дифференцировки, где x — день криоконсервации, а y — количество дней, прошедших с момента разморозки. Масштабная линейка 50 мкм; a — зелёным цветом показан SOX2, красным — MAP2, синим — DAPI; b — зелёным цветом показан TUBB3, красным — PCNA, синим — DAPI. В жёлтой рамке выделен увеличенный фрагмент для подтверждения специфичности окрашивания.
Fig. 5. Immunohistochemical staining of intact and cryopreserved neural organoids at different stages of differentiation using various cryopreservation media.
Мы также наблюдали присутствие белка МАР2 и транскрипционного фактора SOX2 во всех изучаемых группах (рис. 5, a), однако в группе органоидов, замороженных в сFBS, SOX2-положительных клеток было тем больше, чем выше срок культивирования, на котором проводилась криоконсервация. В группе же органоидов, замороженных в сDMEM, наоборот, мы наблюдали более низкую интенсивность флуоресценции в образцах заморозки от 22 и 43 сут в отличие от таковых от 16 и 29 сут. МАР2 синтезировался примерно на одном уровне как в контрольной, так и в опытных группах.
Оценка целостности хондросфер и экспрессия хондроцитарных маркёров в хондросферах через 2 нед после разморозки
Для того чтобы оценить, подходит ли протокол заморозки нейральных органоидов для хондросфер, мы выделяли хондроциты из биопсийного материала пациента, наращивали их и формировали сфероиды. После переноса в биореактор на 29-й день культивации хондросферы замораживались в криосреде с 8% DMSO на основе DMEM. После разморозки мы наблюдали аггрегацию (слипание) хондросфер в течение 14 сут. Так, на 14-е сутки сфероиды самоорганизовались в конгломерат (см. рис. 6). Тем не менее, несмотря на аггрегацию отдельных сфероидов в единый органоид, распада хондросфер не происходило, что говорит о выживании хондросфер после разморозки. Важно заметить, что интактные хондросферы, не подвергавшиеся криоконсервации, тоже слипались, образуя конгломераты. В отличие от нейросфер мы не наблюдали уменьшение диаметра отдельных хондросфер и потерю поверхностного слоя клеток после разморозки. Для подтверждения сохранности хондроцитарного фенотипа после криоконсервации мы провели ИГХ-анализ экспрессии хондроцитарных маркёров до заморозки и через 2 нед после разморозки.
Рис. 6. Микрофотографии хондросфер до заморозки и после размораживания с дальнейшим культивированием в динамических условиях (день 0, 1, 7, 14). Бар 200 мкм.
Fig. 6. Micrographs of chondrospheres before and after cryopreservation during dynamic culture (days 0, 1, 7, and 14). Scale bar: 200 µm.
При анализе результатов ИГХ-окрашивания на маркёры, характерные в норме для хондроцитов — белки SOX9, аггрекан и коллаген II типа (рис. 7), в случае аггрекана и коллагена окрашивание наблюдали в препаратах как до криоконсервации, так и после разморозки. В то же время присутствие SOX9 отмечали только после разморозки. Маркёрный белок пролиферирующих клеток PCNA не обнаруживался в анализируемых образцах сфероидов. Вероятно, это связано с низким пролиферативным потенциалом хондроцитов, сформировавших сфероид и подверженных контактному торможению, так как PCNA обнаруживается только в активно делящихся клетках. Это коррелирует с отсутствием изменения размера отдельных хондросфер в процессе культивирования в динамических условиях как до, так и после разморозки.
Рис. 7. Результаты иммуногистохимического исследования хондросфер до криоконсервации и через 14 дней после размораживания: a — анализ экспрессии SOX9 (зелёным), аггрекана (ACAN, красным); b — анализ экспрессии коллагена 2 (Сol2, зелёный) и PCNA (красный). Ядра покрашены DAPI (синий). Бар 50 мкм.
Fig. 7. Immunohistochemical analysis of chondrospheres before cryopreservation and 14 days post-thaw. Scale bar: 50 µm.
Обсуждение
Оптимизация протоколов криоконсервации органоидов в настоящее время является важной биомедицинской задачей. Основные критерии успешной криоконсервации — сохранение жизнеспособности и функциональной активности органоидов после разморозки в течение длительного времени. В данном исследовании использовались протоколы медленной заморозки для нейральных и хондроцитарных органоидов.
Нейральные органоиды заднего мозга демонстрировали ряд изменений в процессе культивирования после разморозки в различных средах и на различных стадиях. В частности, наблюдалась лаг-фаза продолжительностью 7–10 дней, в течение которой органоиды не увеличивались в размерах. Для нейральных 2D-культур показано, что восстановление пролиферативной активности клеток после разморозки происходит за более короткий срок — в течение 2–3 сут [42]. В 3D-условиях культивирования нейральные производные ИПСК, по-видимому, подвержены большему стрессу из-за различной доступности клеток для компонентов криосреды, что приводит к значимому увеличению периода восстановления после разморозки.
Снижение пролиферативной активности сопровождалось потерей поверхностного слоя клеток в мозговых органоидах. Уменьшение размеров таких органоидов примерно на 10%, по-видимому, характерно для метода медленной заморозки [43–45]. Тем не менее данные для нейральных органоидов немногочисленны и неоднозначны. Так, в случае медленной заморозки с использованием DMSO в качестве криопротектанта авторы наблюдали и небольшое увеличение размеров нейральных органоидов [21]. Потеря наружного слоя органоидов являлась критической только в случае начальных стадий дифференцировки, когда их размеры были сравнительно малы, однако криоконсервация не влияла на пролиферативный потенциал клеток. В то же время более зрелые нейральные органоиды демонстрировали лучшее сохранение целостности после разморозки. Следовательно, стадия созревания органоидов влияет на целостность их структуры после размораживания, и для заморозки предпочтительнее использовать более зрелые органоиды.
По сравнению с общепринятой концентрацией DMSO 10% [21] использование 8% DMSO в нашем эксперименте положительно повлияло на сохранение органоидов. Основа криосреды (DMEM или FBS) при этом не оказала значимого влияния на сохранение целостности. FBS стабилизирует осмотическое давление в процессе заморозки и разморозки, а также позволяет уменьшить используемые концентрации DMSO. При заморозке гемопоэтических клеток не отмечено разницы при использовании 20 и 70% FBS в криорастворе [46]. Вероятно, в случае нейральных органоидов изменение концентрации FBS при постоянной концентрации DMSO также не оказывает влияния на сохранение целостности органоидов.
Кроме того, независимо от криосреды сохранялась и экспрессия нейральных маркёров. Динамика экспрессии гена MAP2 в размороженных нейральных органоидах в целом не отличалась от таковой в интактных, несмотря на лаг-фазу. Интересно, что, по литературным данным, экспрессия MAP2 в норме должна была повыситься через 1 и 2 мес дифференцировки, однако в текущем эксперименте мы, взяв меньшие временные интервалы между измерениями, наблюдали более сложную динамику экспрессии [47, 48]. В частности, наблюдался спад экспрессии гена MAP2 на 43-й день дифференцировки, а также 2 пика — на 29-й и 57-й день, причём как у интактных органоидов, так и у размороженных. По-видимому, в процессе дифференцировки и созревания такие флуктуации говорят о переходе из одного этапа дифференцировки в другой [49].
В то же время экспрессия гена NES, исходя из литературных данных, не меняется при использовании криосреды на основе сыворотки или питательной среды [20]. Однако в нашем эксперименте мы проследили динамику экспрессии гена NES в течение более длительного промежутка времени, чем описано ранее. Снижение экспрессии гена NES, маркёра ранних нейральных предшественников, свидетельствует о переходе нейросфер в более «зрелое» состояние по мере культивирования. При этом отличие экспрессии NES в размороженных нейросферах от экспрессии в интактных наблюдалось на 29-й день культивирования (т. е. при заморозке на 14-й день от начала дифференцировки), причём независимо от криосреды. Данный период являлся критическим для экспансии нейральных предшественников [49], а стресс, вызванный разморозкой, по-видимому, поспособствовал резкому дозреванию.
Распределение экспрессии белков нейрональных маркёров MAP2 и TUBB3, а также пролиферативного маркёра PCNA в размороженных органоидах в целом соответствовало интактным органоидам практически на всех стадиях дифференцировки. Это свидетельствует о том, что стресс, вызванный потерей наружного слоя органоидов, не повлиял на организацию цитоскелета в клетках нейральных органоидов. Важно отметить, что криоконсервация органоидов на поздних стадиях дифференцировки, когда их диаметр превышал 1 мм, не вызвала некроза коровой части, судя по окрашиванию коровой части органоидов DAPI и сохранению целостных ядер. Следовательно, метод медленной заморозки позволяет достаточно равномерно охладить клетки органоида по всему объёму и не допустить кристаллизации воды. Распределение экспрессии SOX2 в размороженных органоидах было схожим с таковым в интактных органоидах практически на всех стадиях дифференцировки. Однако органоиды, замороженные в сFBS на 43-й день дифференцировки, демонстрировали повышенную экспрессию SOX2, причём клетки SOX2+ были расположены хаотично, а не организованы в «розетки», выстилая полость вторичных структур. Поскольку SOX2 в том числе связан с пролиферацией и репарацией, вероятно, его экспрессия повысилась в связи со стрессом, обусловленным разморозкой [50, 51]. Аналогичной картины в тот же день дифференцировки для нейральных органоидов, замороженных в криосреде сDMEM, не наблюдалось. Напротив, экспрессия SOX2 была распределена как в незамороженном контроле. В литературе аналогичные эффекты не описаны [20, 21]. Кроме того, повышенная экспрессия SOX2 и его хаотичное распределение в нейральных органоидах ассоциированы с нарушением межклеточных взаимодействий [52–54]. Исходя из вышесказанного, в данной точке, по-видимому, произошло спонтанное нарушение развития органоидов после разморозки.
Подводя итог, из совокупности полученных результатов можно заключить, что оптимальной стадией для криоконсервации нейральных органоидов является 3–4-я неделя от начала дифференцировки. В этом случае мы наблюдали минимальные повреждения, связанные с криоконсервацией, и максимальное сохранение количества целостных органоидов, а также быстрое восстановление морфофункциональных характеристик. При этом основа криосреды не играла значимой роли для криоконсервации. В то же время использование в качестве основы криосреды DMEM удешевляет процесс заморозки по сравнению с чистой FBS, поэтому при прочих равных среда 4 (82% DMEM + 10% FBS + 8% DMSO + 10 мкмоль Ri) в нашем исследовании является оптимальной для криоконсервации нейросфер.
Данную среду мы использовали для криоконсервации хондросфер. Все сфероиды выжили после разморозки. При этом потерь клеток с поверхностных слоёв не наблюдалось, что может говорить о большом количестве межклеточных контактов и внеклеточного матрикса в 3D-структуре. Кроме того, о повышенной адгезивной способности сфероидов можно судить по образованию единого конгломерата на 14-е сутки культивирования после разморозки. Стоит заметить, что данный эффект обусловлен не криоконсервацией, а свойствами внеклеточного матрикса, который активнее синтезируется в 3D-условиях культивирования, поскольку данный процесс является механозависимым [55, 56].
Классическими маркёрами зрелых хондроцитов гиалинового хряща являются аггрекан и коллагены, экспрессия которых оставалась сохранной после разморозки [57]. Появление после цикла замораживания-оттаивания экспрессии SOX9, маркёра хондрогенеза, активно представленного в клетках-предшественниках хондроцитов, может быть обусловлено осмотическим и температурным стрессом, который претерпевали клетки [58, 59]. Наблюдаемый эффект, по-видимому, связан с активацией восстановительных процессов в клетках хондросфер.
PCNA в первую очередь играет важную роль в процессах репликации ДНК [60]. Отсутствие данного маркёрного для пролиферирующих клеток белка мы связываем с тем, что в процессе культивирования в динамических 3D-условиях клетки переходят от активной пролиферации к усиленному синтезу компонентов внеклеточного матрикса. Данная гипотеза согласуется с повышенной адгезионной способностью клеток внутри хондросфер и сфероидов между собой.
Известно о попытках замораживать целые кусочки биопсии хрящевой ткани. Описанные в литературе подходы приносили переменные результаты, которые оказались достаточно противоречивыми [61, 62]. Показано, что витрификация не оказывает отрицательного влияния на механические свойства хряща и может использоваться в качестве альтернативы свежим аллотрансплантатам, время хранения которых ограничено [63]. Хондросферы являются довольно сложной клеточной структурой, и для подобных биологических объектов отработанного на практике протокола заморозки не существует. Решение данной проблемы может облегчить транспортировку хондросфер из лаборатории в клинические центры, поскольку срок хранения готового клеточного продукта составляет не более 2 сут [33].
Таким образом, мы усовершенствовали текущий протокол медленной криоконсервации нейральных органоидов и хондросфер путём снижения концентрации DMSO и подбора оптимальной стадии дифференцировки для нейросфер. Количество целостных органоидов после размораживания увеличилось по сравнению с другими протоколами. Мы также получили новые сведения об изменении диаметра органоидов в течение длительного культивирования после разморозки. В дальнейшем планируется исследовать влияние режимов заморозки и разморозки, а также непроникающих криопротектантов на морфофункциональные характеристики нейральных органоидов при криоконсервации. Использование метода витрификации для хондросфер и нейросфер также представляет интерес для дальнейшего изучения.
Заключение
Органоиды имеют широкий спектр приложений — от тестирования новых терапевтических агентов in vitro до использования в клинике. Прикладное значение и распространённость данной технологии требуют масштабирования и обусловливают создание биобанков. В связи с этим стандартизация протоколов криоконсервации таких сложноорганизованных структур, как нейральные органоиды и хондросферы, является актуальной задачей фундаментальной и трансляционной медицины. Наше исследование предлагает простой, воспроизводимый и эффективный протокол криоконсервации органоидов мозга и хряща, который, несомненно, может быть усовершенствован в будущем.
Дополнительная информация
Вклад авторов. А.А. Баринова — выполнение работ с культурами клеток, ИГХ, qPCR, анализ полученных данных, написание текста статьи; П.А. Голубинская — выполнение работ с культурами клеток, обзор литературы, сбор и анализ литературных источников, редактирование статьи; А.С. Пикина — подготовка и написание текста статьи; Е.С. Ручко — поиск литературы, ИГХ; А.В. Еремеев — финальное редактирование текста статьи. Все авторы одобрили рукопись (версию для публикации), а также согласились нести ответственность за все аспекты работы, гарантируя надлежащее рассмотрение и решение вопросов, связанных с точностью и добросовестностью любой её части.
Благодарности. Авторы выражают свою признательность сотрудникам лаборатории клеточной биологии ФГБУ ФНКЦ ФХМ имени Ю.М. Лопухина ФМБА России Ирине Копыловой и Лилии Беликовой за консультации в процессе проведения qPCR и ИГХ, а также Ольге Сергеевне Лебедевой и Алине Давиденко за помощь в редактировании текста статьи.
Этическая экспертиза. Исследование одобрено локальным этическим комитетом ФГБУ ФНКЦ ФХМ имени Ю.М. Лопухина ФМБА России (протокол № 2019/02 от 9 апреля 2019 г.).
Согласие на публикацию. Авторы получили письменное информированное добровольное согласие пациентов по форме, утверждённой локальным этическим комитетом Федерального научно-клинического центра физико-химической медицины имени академика Ю.М. Лопухина, на публикацию персональных данных в научном журнале «Гены и клетки», включая его электронную версию. Объём публикуемых данных с пациентами согласован.
Источники финансирования. Данная публикация (в части работы с хондросферами) выполнена в рамках гранта Российского научного фонда № 22-15-00250.
Раскрытие интересов. Авторы заявляют об отсутствии отношений, деятельности и интересов за последние три года, связанных с третьими лицами (коммерческими и некоммерческими), интересы которых могут быть затронуты содержанием статьи.
Оригинальность. При создании настоящей работы авторы не использовали ранее опубликованные сведения (текст, иллюстрации, данные).
Доступ к данным. Все данные, полученные в настоящем исследовании, доступны в статье.
Генеративный искусственный интеллект. При создании настоящей статьи технологии генеративного искусственного интеллекта не использовали.
Рассмотрение и рецензирование. Настоящая работа подана в журнал в инициативном порядке и рассмотрена по обычной процедуре. В рецензировании участвовали один внешний рецензент, два члена редакционной коллегии и научный редактор издания.
Additional information
Author contributions: A.A. Barinova: investigation, writing—original draft; P.A. Golubinskaya: investigation, resources, writing—review & editing; A.S. Pikina: writing—original draft; E.S. Ruchko: resources, investigation; A.V. Eremeev: writing—review & editing. All the authors approved the version of the manuscript to be published and agreed to be accountable for all aspects of the work, ensuring that questions related to the accuracy or integrity of any part of the work are appropriately investigated and resolved.
Acknowledgments: The authors express their gratitude to Irina Kopylova and Liliya Belikova, staff members of the Laboratory of Cell Biology, Lopukhin Federal Research and Clinical Center of Physical-Chemical Medicine of Federal Medical Biological Agency for their assistance with qPCR and IHC, as well as Olga S. Lebedeva and Alina Davidenko for editorial support.
Ethics approval: The study was approved by the Local Ethics Committee of the Lopukhin Federal Research and Clinical Center of Physical-Chemical Medicine of Federal Medical Biological Agency (protocol No. 2019/02, April 9, 2019).
Informed consent: The authors obtained written informed consent from the patients, using a form approved by the Local Ethics Committee of the Lopukhin Federal Research and Clinical Center of Physical-Chemical Medicine of Federal Medical Biological Agency, for publication of their data in the scientific journal Genes & Cells, including the online version. The scope of the published data was approved by the patient.
Funding sources: This publication (the work on chondrospheres) was supported by the Russian Science Foundation (grant No. 22-15-00250).
Disclosure of interests: The authors have no relationships, activities, or interests for the last three years related to for-profit or not-for-profit third parties whose interests may be affected by the content of the article.
Statement of originality: No previously published material (text, images, or data) was used in this work.
Data availability statement: All data generated during this study are available in the article.
Generative AI: No generative artificial intelligence technologies were used to prepare this article.
Provenance and peer review: This paper was submitted unsolicited and reviewed following the standard procedure. The review process involved an external reviewer, two members of the editorial board, and an in-house scientific editor.
About the authors
Anna A. Barinova
Lopukhin Federal Research and Clinical Center of Physical-Chemical Medicine of Federal Medical Biological Agency
Author for correspondence.
Email: barinova.anna.al@mail.ru
ORCID iD: 0009-0001-1212-8154
SPIN-code: 1955-4313
Russian Federation, Moscow
Polina A. Golubinskaya
Lopukhin Federal Research and Clinical Center of Physical-Chemical Medicine of Federal Medical Biological Agency
Email: polinapigeon@gmail.com
ORCID iD: 0000-0002-1765-9042
SPIN-code: 5299-9693
MD, Dr. Sci. (Medicine)
Russian Federation, MoscowArina S. Pikina
Lopukhin Federal Research and Clinical Center of Physical-Chemical Medicine of Federal Medical Biological Agency
Email: arina.pikina@yandex.ru
ORCID iD: 0000-0002-8967-2318
SPIN-code: 8654-7318
Russian Federation, Moscow
Evgenii S. Ruchko
Lopukhin Federal Research and Clinical Center of Physical-Chemical Medicine of Federal Medical Biological Agency; Koltzov Institute of Developmental Biology Russian Academy of Science
Email: ruchkoevgeny@yandex.ru
ORCID iD: 0000-0002-1361-666X
SPIN-code: 7220-6031
Russian Federation, Moscow; Moscow
Artem V. Eremeev
Lopukhin Federal Research and Clinical Center of Physical-Chemical Medicine of Federal Medical Biological Agency; Koltzov Institute of Developmental Biology Russian Academy of Science
Email: art-eremeev@yandex.ru
ORCID iD: 0000-0002-3428-7586
SPIN-code: 4825-5440
Cand. Sci. (Biology)
Russian Federation, Moscow; MoscowReferences
- Whaley D, Damyar K, Witek RP, et al. Cryopreservation: an overview of principles and cell-specific considerations. Cell Transplant. 2021;30:963689721999617. doi: 10.1177/0963689721999617 EDN: YKOESK
- Pegg DE. Principles of cryopreservation. Methods Mol Biol. 2007;368:39–57. doi: 10.1007/978-1-59745-362-2_3
- Wong KM, Mastenbroek S, Repping S. Cryopreservation of human embryos and its contribution to in vitro fertilization success rates. Fertil Steril. 2014;102(1):19–26. doi: 10.1016/j.fertnstert.2014.05.027
- Correction to: cryoprotectant toxicity: facts, issues, and questions, by best BP. Rejuvenation Res. 2015;18(5):422–436. doi: 10.1089/rej.2014.1656 Rejuvenation Res. 2018;21(1):87. doi: 10.1089/rej.2014.1656.correx Erratum for: Rejuvenation Res. 2015;18(5):422–436. doi: 10.1089/rej.2014.1656 EDN: XPRSWT
- Li X, Meng G, Krawetz R, et al. The ROCK inhibitor Y-27632 enhances the survival rate of human embryonic stem cells following cryopreservation. Stem Cells Dev. 2008;17(6):1079–1085. doi: 10.1089/scd.2007.0247
- Han SH, Shim S, Kim MJ, et al. Long-term culture-induced phenotypic difference and efficient cryo-preservation of small intestinal organoids by treatment timing of Rho kinase inhibitor. World J Gastroenterol. 2017;23(6):964–975. doi: 10.3748/wjg.v23.i6.964
- Yamanaka T, Tashima K, Takahashi R, et al. Direct comparison of Cryotop® vitrification and Bicell® freezing on recovery of functional rat pancreatic islets. Cryobiology. 2016;73(3):376–382. doi: 10.1016/j.cryobiol.2016.09.003
- Zhao Z, Chen X, Dowbaj AM, et al. Organoids. Nat Rev Methods Primers. 2022;2:94. doi: 10.1038/s43586-022-00174-y EDN: OUASQM
- Yang S, Hu H, Kung H, et al. Organoids: The current status and biomedical applications. MedComm (2020). 2023;4(3):e274. doi: 10.1002/mco2.274 EDN: OHNXXQ
- Rogulska O, Havelkova J, Petrenko Y. Cryopreservation of organoids. Cryo Letters. 2023;44(2):65–75. doi: 10.54680/fr23210110112 EDN: NQBIBJ
- Prinelli A, Silva-Almeida C, Parks S, et al. In-plate cryopreservation of 2D and 3D cell models: innovative tools for biomedical research and preclinical drug discovery. SLAS Discov. 2021;26(1):32–43. doi: 10.1177/2472555220960028 EDN: ZYBUSL
- Reichman S, Slembrouck A, Gagliardi G, et al. Generation of storable retinal organoids and retinal pigmented epithelium from adherent human iPS cells in xeno-free and feeder-free conditions. Stem Cells. 2017;35(5):1176–1188. doi: 10.1002/stem.2586
- Lee SG, Kim J, Seok J, et al. Development of heart organoid cryopreservation method through Fe3 O4 nanoparticles based nanowarming system. Biotechnol J. 2024;19(1):e2300311. doi: 10.1002/biot.202300311 EDN: BUQMVD
- Gao Z, Namsrai B, Han Z, et al. Vitrification and rewarming of magnetic nanoparticle-loaded rat hearts. Adv Mater Technol. 2022;7(3):2100873. doi: 10.1002/admt.202100873 EDN: YWZIGU
- Chiu-Lam A, Staples E, Pepine CJ, Rinaldi C. Perfusion, cryopreservation, and nanowarming of whole hearts using colloidally stable magnetic cryopreservation agent solutions. Sci Adv. 2021;7(2):eabe3005. doi: 10.1126/sciadv.abe3005 EDN: PMIXRN
- Jeong YH, Kim U, Lee SG, et al. Vitrification for cryopreservation of 2D and 3D stem cells culture using high concentration of cryoprotective agents. BMC Biotechnol. 2020;20(1):45. doi: 10.1186/s12896-020-00636-9 EDN: HGCBBY
- Liu Q, Zhao T, Wang X, et al. In situ vitrification of lung cancer organoids on a microwell array. Micromachines (Basel). 2021;12(6):624. doi: 10.3390/mi12060624 EDN: DAJWRQ
- Jacob F, Ming GL, Song H. Generation and biobanking of patient-derived glioblastoma organoids and their application in CAR T cell testing. Nat Protoc. 2020;15(12):4000–4033. doi: 10.1038/s41596-020-0402-9 EDN: OMWLOG
- Sart S, Ma T, Li Y. Cryopreservation of pluripotent stem cell aggregates in defined protein-free formulation. Biotechnol Prog. 2013;29(1):143–153. doi: 10.1002/btpr.1653
- Heumüller-Klug S, Maurer K, Tapia-Laliena MÁ, et al. Impact of cryopreservation on viability, gene expression and function of enteric nervous system derived neurospheres. Front Cell Dev Biol. 2023;11:1196472. doi: 10.3389/fcell.2023.1196472 EDN: DPJGVA
- Xue W, Li H, Xu J, et al. Effective cryopreservation of human brain tissue and neural organoids. Cell Rep Methods. 2024;4(5):100777. doi: 10.1016/j.crmeth.2024.100777 EDN: WTNDUL
- Awan M, Buriak I, Fleck R, et al. Dimethyl sulfoxide: a central player since the dawn of cryobiology, is efficacy balanced by toxicity? Regen Med. 2020;15(3):1463–1491. doi: 10.2217/rme-2019-0145 EDN: UGCADO
- Akkök CA, Liseth K, Hervig T, et al. Use of different DMSO concentrations for cryopreservation of autologous peripheral blood stem cell grafts does not have any major impact on levels of leukocyte- and platelet-derived soluble mediators. Cytotherapy. 2009;11(6):749–760. doi: 10.3109/14653240902980443
- Wang X, Hua TC, Sun DW, et al. Cryopreservation of tissue-engineered dermal replacement in Me2SO: Toxicity study and effects of concentration and cooling rates on cell viability. Cryobiology. 2007;55(1):60–65. doi: 10.1016/j.cryobiol.2007.05.006
- Zhang C, Deng Y, Dai H, et al. Effects of dimethyl sulfoxide on the morphology and viability of primary cultured neurons and astrocytes. Brain Res Bull. 2017;128:34–39. doi: 10.1016/j.brainresbull.2016.11.004 EDN: XZJOZN
- Tamagnini F, Scullion S, Brown JT, Randall AD. Low concentrations of the solvent dimethyl sulphoxide alter intrinsic excitability properties of cortical and hippocampal pyramidal cells. PLoS One. 2014;9(3):e92557. doi: 10.1371/journal.pone.0092557 EDN: SRIHVN
- Zolfaghar M, Acharya P, Joshi P, et al. Cryopreservation of neuroectoderm on a pillar plate and in situ differentiation into human brain organoids. ACS Biomater Sci Eng. 2024;10(11):7111–7119. doi: 10.1021/acsbiomaterials.4c01383 EDN: DRQRXT
- Ramani A, Pasquini G, Gerkau NJ, et al. Reliability of high-quantity human brain organoids for modeling microcephaly, glioma invasion and drug screening. Nat Commun. 2024;15(1):10703. doi: 10.1038/s41467-024-55226-6 EDN: BDSEGE
- Cui X, Li X, Zheng H, et al. Human midbrain organoids: a powerful tool for advanced Parkinson’s disease modeling and therapy exploration. NPJ Parkinsons Dis. 2024;10(1):189. doi: 10.1038/s41531-024-00799-8 EDN: HSTBLA
- Salzinger A, Ramesh V, Das Sharma S, et al. Neuronal circuit dysfunction in amyotrophic lateral sclerosis. Cells. 2024;13(10):792. doi: 10.3390/cells13100792 EDN: CQYFRG
- Lee SE, Shin N, Kook MG, et al. Human iNSC-derived brain organoid model of lysosomal storage disorder in Niemann-Pick disease type C. Cell Death Dis. 2020;11(12):1059. doi: 10.1038/s41419-020-03262-7 EDN: LSUYLO
- Vonk LA, Roël G, Hernigou J, et al. Role of matrix-associated autologous chondrocyte implantation with spheroids in the treatment of large chondral defects in the knee: a systematic review. Int J Mol Sci. 2021;22(13):7149. doi: 10.3390/ijms22137149 EDN: UNOARJ
- Golubinskaya PA, Pikina AS, Ruchko ES, Eremeev AV. Influence of storage conditions on the viability of spheroids from human chondrocytes. Genes & Cells. 2024;19(2):255–264. doi: 10.17816/gc623960 EDN: WEKQBY
- Shajib MS, Futrega K, Franco RAG, et al. Method for manufacture and cryopreservation of cartilage microtissues. J Tissue Eng. 2023;14:20417314231176901. doi: 10.1177/20417314231176901 EDN: ABKHGM
- Petrigliano FA, Liu NQ, Lee S, et al. Long-term repair of porcine articular cartilage using cryopreservable, clinically compatible human embryonic stem cell-derived chondrocytes. NPJ Regen Med. 2021;6(1):77. doi: 10.1038/s41536-021-00187-3 EDN: MWCTRT
- Elmoazzen HY, Poovadan A, Law GK, et al. Dimethyl sulfoxide toxicity kinetics in intact articular cartilage. Cell Tissue Bank. 2007;8(2):125–133. doi: 10.1007/s10561-006-9023-y EDN: EPFJXO
- Benedetti MC, D’andrea T, Colantoni A, et al. Cortical neurons obtained from patient-derived iPSCs with GNAO1 p.G203R variant show altered differentiation and functional properties. Heliyon. 2024;10(5):e26656. doi: 10.1016/j.heliyon.2024.e26656 EDN: KCNZWQ
- Eremeev A, Belikova L, Ruchko E, et al. Brain organoid generation from induced pluripotent stem cells in home-made mini bioreactors. J Vis Exp. 2021;(178):10.3791/62987. doi: 10.3791/62987 EDN: EOFSOK
- Barinova A, Pikina A, Golubinskaya P, et al. In vitro assessment of immunogenicity in chondrocytes obtained from the B2M knockout induced pluripotent stem cells. Medicine of Extreme Situations. 2024;2024(1):32–42. doi: 10.47183/mes.2024.001 EDN: OYWJHH
- Schneider CA, Rasband WS, Eliceiri KW. NIH image to ImageJ: 25 years of image analysis. Nat Methods. 2012;9(7):671–675. doi: 10.1038/nmeth.2089
- Livak KJ, Schmittgen TD. Analysis of relative gene expression data using real-time quantitative PCR and the 2(-Delta Delta C(T)) method. Methods. 2001;25(4):402–408. doi: 10.1006/meth.2001.1262
- Holley SM, Reidling JC, Cepeda C, et al. Transplanted human neural stem cells rescue phenotypes in zQ175 Huntington’s disease mice and innervate the striatum. Mol Ther. 2023;31(12):3545–3563. doi: 10.1016/j.ymthe.2023.10.003 EDN: CBYSQQ
- Mashouf P, Tabibzadeh N, Kuraoka S, et al. Cryopreservation of human kidney organoids. Cell Mol Life Sci. 2024;81(1):306. doi: 10.1007/s00018-024-05352-7 EDN: LGXNVG
- Ahn SJ, Lee S, Kwon D, et al. Essential guidelines for manufacturing and application of organoids. Int J Stem Cells. 2024;17(2):102–112. doi: 10.15283/ijsc24047 EDN: FHJXXT
- Hajati F, Kashi AM, Totonchi M, Valojerdi MR. Post-thawing and culture comparison of three routine slow freezing methods for human ovarian tissue cryopreservation: Histological, molecular, and hormonal aspects. Cryobiology. 2022;104:32–41. doi: 10.1016/j.cryobiol.2021.11.174 EDN: ATVSUH
- Zhao J, Hao HN, Thomas RL, Lyman WD. An efficient method for the cryopreservation of fetal human liver hematopoeitic progenitor cells. Stem Cells. 2001;19(3):212–218. doi: 10.1634/stemcells.19-3-212
- Logan S, Arzua T, Yan Y, et al. Dynamic characterization of structural, molecular, and electrophysiological phenotypes of human-induced pluripotent stem cell-derived cerebral organoids, and comparison with fetal and adult gene profiles. Cells. 2020;9(5):1301. doi: 10.3390/cells9051301 EDN: QFRHCO
- Lindenhofer D, Haendeler S, Esk C, et al. Cerebral organoids display dynamic clonal growth and tunable tissue replenishment. Nat Cell Biol. 2024;26(5):710–718. doi: 10.1038/s41556-024-01412-z EDN: IYODTW
- Kuruş M, Akbari S, Eskier D, et al. Transcriptome dynamics of human neuronal differentiation from iPSC. Front Cell Dev Biol. 2021;9:727747. doi: 10.3389/fcell.2021.727747 EDN: CEMJJO
- Arnold K, Sarkar A, Yram MA, et al. Sox2(+) adult stem and progenitor cells are important for tissue regeneration and survival of mice. Cell Stem Cell. 2011;9(4):317–329. doi: 10.1016/j.stem.2011.09.001 EDN: PJANFH
- Mercurio S, Serra L, Nicolis SK. More than just stem cells: functional roles of the transcription factor Sox2 in differentiated glia and neurons. Int J Mol Sci. 2019;20(18):4540. doi: 10.3390/ijms20184540
- Ferguson R, van Es MA, van den Berg LH, Subramanian V. Neural stem cell homeostasis is affected in cortical organoids carrying a mutation in Angiogenin. J Pathol. 2024;262(4):410–426. doi: 10.1002/path.6244 EDN: YRZCMM
- Dalgin G, Tryba AK, Cohen AP, et al. Developmental defects and impaired network excitability in a cerebral organoid model of KCNJ11 p.V59M-related neonatal diabetes. Sci Rep. 2021;11(1):21590. doi: 10.1038/s41598-021-00939-7 EDN: FSQTGQ
- Suong DNA, Imamura K, Inoue I, et al. Induction of inverted morphology in brain organoids by vertical-mixing bioreactors. Commun Biol. 2021;4(1):1213. doi: 10.1038/s42003-021-02719-5 EDN: AWVFMO
- Rutgers M, Saris DB, Vonk LA, et al. Effect of collagen type I or type II on chondrogenesis by cultured human articular chondrocytes. Tissue Eng Part A. 2013;19(1-2):59–65. doi: 10.1089/ten.TEA.2011.0416
- Theodoropoulos JS, DeCroos AJ, Petrera M, et al. Mechanical stimulation enhances integration in an in vitro model of cartilage repair. Knee Surg Sports Traumatol Arthrosc. 2016;24(6):2055–2064. doi: 10.1007/s00167-014-3250-8 EDN: HZGEAQ
- Zou J, Bai B, Yao Y. Progress of co-culture systems in cartilage regeneration. Expert Opin Biol Ther. 2018;18(11):1151–1158. doi: 10.1080/14712598.2018.1533116
- Lefebvre V, Behringer RR, de Crombrugghe B. L-Sox5, Sox6 and Sox9 control essential steps of the chondrocyte differentiation pathway. Osteoarthritis Cartilage. 2001;9 Suppl. A:S69–S75. doi: 10.1053/joca.2001.0447
- Outani H, Okada M, Yamashita A, et al. Direct induction of chondrogenic cells from human dermal fibroblast culture by defined factors. PLoS One. 2013;8(10):e77365. doi: 10.1371/journal.pone.0077365
- Moldovan GL, Pfander B, Jentsch S. PCNA, the maestro of the replication fork. Cell. 2007;129(4):665–679. doi: 10.1016/j.cell.2007.05.003
- Melugin HP, Ridley TJ, Bernard CD, et al. Prospective outcomes of cryopreserved osteochondral allograft for patellofemoral cartilage defects at minimum 2-year follow-up. Cartilage. 2021;13(1_Suppl.):1014S–1021S. doi: 10.1177/1947603520903420 EDN: QHVFAM
- Hanna SA, Mattos D, Datta S, Reish RG. Outcomes of the use of fresh-frozen costal cartilage in rhinoplasty. Plast Reconstr Surg. 2024;154(2):324–328. doi: 10.1097/PRS.0000000000011125
- Ead M, Wu K, Jar C, et al. Mechanical properties of fresh, frozen and vitrified articular cartilage. Ann Biomed Eng. 2023;51(9):2001–2012. doi: 10.1007/s10439-023-03220-2 EDN: QWCJVD
Supplementary files








