Evaluation of the properties of osteogenic gene-activated matrices based on hydrogels impregnated with polyplexes with the BMP2 gene
- Authors: Meglei A.Y.1,2, Nedorubova I.A.1, Mokrousova V.O.1,2, Basina V.P.1, Vasilyev A.V.1,2, Makhnach O.V.1, Goldshtein D.V.1, Bukharova T.B.1
-
Affiliations:
- Research Centre for Medical Genetics
- Central Research Institute of Dental and Maxillofacial Surgery
- Issue: Vol 17, No 4 (2022)
- Pages: 133-141
- Section: Original Study Articles
- URL: https://bakhtiniada.ru/2313-1829/article/view/143508
- DOI: https://doi.org/10.23868/gc375315
- ID: 143508
Cite item
Abstract
BACKGROUND: Currently, to effective bone regeneration, biocompatible matrices containing plasmid constructs with osteoinductor genes are developed.
AIM: To study in vitro the properties of gene-activated matrices based on collagen and platelet-rich plasma impregnated with polyplexes with the bone morphogenetic protein 2 gene.
METHODS: The methods of fluorescence microscopy, flow cytofluorimetry, ELISA, real-time PCR and MTT test were used in the study.
RESULTS: Using the MTT test and fluorescence microscopy to detect live and dead cells, it was shown that the obtained matrices have high cytocompatibility. Impregnation of plasmid constructs in hydrogel matrices based on collagen and fibrin ensures their prolonged release within 25 days. Using flow cytometry and fluorescence microscopy it was shown that polyplexes released from matrices are able to effectively transfect multipotent mesenchymal stromal cells derived from rat adipose tissue. 3 weeks after incubation of cells with matrices impregnated with polyplexes with BMP2 gene, it was shown a 25-fold increase in BMP-2 protein production by enzyme-linked immunosorbent assay. BMP-2 secreted by transfected cells induced osteogenic differentiation of multipotent mesenchymal stromal cells, as evidenced by increased expression of the osteopontin gene and extracellular matrix mineralization.
CONCLUSION: The developed matrices in the future can be used in gene therapy for damaged bone.
Full Text
ВВЕДЕНИЕ
В настоящее время для эффективной регенерации костной ткани разрабатываются подходы генной терапии, направленные на достижение терапевтических концентраций остеогенных индукторов за счёт высокого уровня экспрессии их генов в резидентных клетках в зоне костного дефекта [1, 2]. В качестве целевого гена перспективно использование эффективного индуктора остеогенеза — костного морфогенетического белка 2 (bone morphogenetic protein 2, BMP-2) [3]. Доставка генов с помощью невирусных векторов является наиболее безопасным способом, который исключает риск возникновения иммунного ответа и инсерционного мутагенеза [4]. Для обеспечения направленной доставки целевых генов в зону костного повреждения и их пролонгированного высвобождения генетические конструкции импрегнируют в биорезорбируемые биосовместимые материалы, получая ген-активированные матриксы [5]. В качестве матриц-носителей векторов для генной терапии костной ткани многообещающим является применение гидрогелей на основе природных полимеров, в том числе белков внеклеточного матрикса [6–8]. Коллаген I типа — основной компонент нативной костной ткани, продукты его деградации могут участвовать в синтезе нового костного матрикса [9]. Материалы на основе коллагена, хотя и имеют хорошую биосовместимость и адгезивные свойства, но обладают недостаточной механической прочностью и высокой скоростью резорбции, что обусловливает введение дополнительных компонентов в состав матрикса [10]. Для формирования более плотного гидрогеля, способного сохранять форму в течение нескольких недель, к коллагену может быть добавлена обогащённая тромбоцитами плазма (platelet-rich plasma, PRP), широко используемая в регенеративной медицине. Активация тромбоцитов PRP приводит к высвобождению факторов роста (TGF-β, VEGF, PDGF и т.д.), цитокинов и к формированию плотного фибринового сгустка. Волокна фибрина участвуют в поддержании остеокондукции. Продуцируемые тромбоцитами факторы роста стимулируют ангиогенез, миграцию стволовых клеток и способствуют регенерации ткани в месте дефекта [11, 12].
Цель работы — in vitro исследование свойств ген-активированных матриксов на основе коллагена и PRP, импрегнированных полиплексами с геном BMP2.
МАТЕРИАЛ И МЕТОДЫ
Клеточные культуры
Культуру мультипотентных мезенхимальных стромальных клеток (ММСК) выделяли из подкожной жировой ткани крыс по ранее разработанной методике [13]. Клетки культивировали в ростовой среде DMEM/F12 («ПанЭко», Россия), содержащей 10% эмбриональной телячьей сыворотки — ЭТС (PAA Laboratories, США), а также 0,584 мг/мл L-глутамина, 5000 ед./мл пенициллина и 5000 мкг/мл стрептомицина («ПанЭко», Россия), при 37 °С и 5% СО2. Ростовую среду меняли каждые 3 сут.
Для оценки остеогенных свойств матриксов ММСК культивировали в остеогенной среде DMEM («ПанЭко», Россия), содержащей 10% ЭТС, 0,584 мг/мл L-глутамина; 0,05 мг/мл L-аскорбиновой кислоты и 2,16 мг/мл β-глицерофосфата (Sigma-Aldrich, США); 5000 ед./мл пенициллина и 5000 мкг/мл стрептомицина — при 37 °С и 5% СО2 в течение 21 сут, заменяя половину объёма среды на свежую каждые 3 сут.
Во всех экспериментах ММСК 3–4-го пассажа инкубировали в присутствии матриксов в 24-луночных планшетах с системой Transwell (диаметр пор — 8 мкм) (SPL Lifesciences, Корея), что позволяет исключить травмирование монослоя клеток при соприкосновении с матриксом. На дно лунок высевали клеточные культуры и через 24 ч в фильтры помещали исследуемый материал.
Получение полиплексов
Для получения полиплексов использовали плазмиды, несущие целевой ген BMP2 (pBMP2; TagRFP-N-BMP2; «Евроген», Россия) и ген зелёного флуоресцентного белка EGFP с высокой интенсивностью эмиссии (pEGFP; pEGFP-C1; Clontech, США). Плазмиды наращивали в клетках Escherichia coli в среде LB Broth (Sigma-Aldrich, США) с 50 мкг/мл канамицина (GRiSP, Португалия) и выделяли с помощью набора реактивов Plasmid Midiprep («Евроген», Россия) по протоколу фирмы-производителя. Затем 40 мкл трансфицирующего агента TurboFect — TF (Thermo Fisher Scientific, США) смешивали с 20 мкг плазмиды, добавляли DPBS («ПанЭко», Россия) до конечного объёма 50 мкл и инкубировали 20 мин при 37 °С для образования полиплексов (TF/pEGFP или TF/pBMP2).
Получение матриксов
Были получены два типа матриксов: матриксы на основе коллагена I типа с добавлением PRP (коллаген/PRP) и матриксы коллаген/PRP, импрегнированные полиплексами (ген-активированные матриксы).
Для выделения PRP кровь крыс собирали в пробирки с цитратом натрия (Greiner Bio-One, Австрия), перемешивали, центрифугировали при 1100 об./мин в течение 10 мин при комнатной температуре, отбирали супернатант, в котором содержится плазма с тромбоцитами и лейкоцитами, центрифугировали при 3600 об./мин в течение 15 мин при комнатной температуре, удаляли половину объёма супернатанта, бедного тромбоцитами, а в оставшемся объёме ресуспендировали осадок. Полученную PRP использовали сразу или хранили при –80 °С в криопробирке без добавления криопротектора.
Для получения матриксов коллаген/PRP-гидрогель на основе коллагена I типа (Intense; «Биофармахолдинг», Россия) смешивали с PRP и по каплям добавляли раствор тромбина (100 NIH; PZ Cormay, Польша) в 10% растворе хлорида кальция («Славянская аптека», Россия) для полимеризации. Соотношение коллагена I типа и PRP составляло 1:2 по объёмным долям.
Для получения ген-активированных матриксов TF/pEGFP-коллаген/PRP или TF/pBMP2-коллаген/PRP полиплексы в объеме 50 мкл смешивали с 50 мкл гидрогеля на основе коллагена I типа и инкубировали в течение 2 ч, затем добавляли 80 мкл PRP и 20 мкл раствора тромбина для гелеобразования.
Оценка цитосовместимости матрикса и его компонентов
Цитотоксичность матрикса коллаген/PRP и его компонентов оценивали через 1 и 7 сут инкубации с ММСК в ростовой среде с помощью МТТ-теста методом флуоресцентной микроскопии. В качестве контроля использовали ММСК, культивируемые в ростовой среде без добавления матрикса и его компонентов.
Для проведения МТТ-теста в лунки планшета добавляли 0,5 мг/мл 3-(4,5-диметилтиазол-2-ил)-2,5-дифенил-тетразолий бромида (МТТ; «ПанЭко», Россия) и инкубировали 2 ч при 37 °С, визуально контролируя интенсивность окраски. Затем кристаллы формазана элюировали из клеток с помощью ДМСО («ПанЭко», Россия), перемешивая на шейкере в течение 20 мин. Поглощение формазана оценивали, измеряя оптическую плотность элюата на планшетном спектрофотометре xMark (Bio-Rad, США) при длине волны 570 нм и вычитая фоновое значение при 620 нм.
Для визуализации живых и мёртвых клеток ММСК перед инкубацией с исследуемыми материалами окрашивали РКН26 (red fluorescent cell linker kit; Sigma-Aldrich, США) в соответствии с инструкцией фирмы-производителя, а затем — флуоресцентным красителем DAPI (4,6-diamidino-2-phenylindole; Biotium, США) в концентрации 5 мкг/мл в течение 10 мин при комнатной температуре для выявления мёртвых клеток и 0,5 мкМ кальцеином AM (Biotium, США) в течение 35 мин при 37 °С — для выявления живых клеток. Анализ проводили с помощью люминесцентного инвертированного микроскопа Axio Observer D1 с камерой AxioCam HRc (Zeiss, Германия).
Анализ трансфицирующей способности полиплексов в составе матриксов
Для оценки кинетики высвобождения плазмидной ДНК матриксы TF/pEGFP-коллаген/PRP инкубировали в физиологическом растворе («ПанЭко», Россия) в течение 25 сут. Концентрацию ДНК определяли методом спектрофотометрии при длине волны 260 нм с помощью спектрофотометра NanoDrop OneC (Thermo Fisher Scientific, США).
Матриксы TF/pEGFP-коллаген/PRP добавляли в лунки с ММСК, культивируемыми в ростовой среде, и каждые 3 сут переносили в новые лунки с клетками для оценки трансфицирующей способности полиплексов в составе матриксов на протяжении 14 сут. Клетки, синтезирующие EGFP, выявляли методом флуоресцентной микроскопии с помощью люминесцентного инвертированного микроскопа Axio Observer D1 с камерой AxioCam HRc.
Для количественной оценки эффективности трансфекции клетки снимали с планшетов раствором Версена с добавлением 0,25% трипсина, осаждали центрифугированием при 1200 об./мин в течение 5 мин, исследовали на проточном цитофлуориметре CyFlow Space (Partec, США) и анализировали количество клеток, синтезирующих EGFP, с помощью программы FloMax.
Анализ остеогенных свойств матриксов
Остеогенные свойства матриксов, импрегнированных полиплексами TF/pBMP2 (TF/pBMP2-коллаген/PRP), оценивали через 21 сут культивирования ММСК с матриксами TF/pBMP2-коллаген/PRP по сравнению с ММСК, которые культивировали в присутствии полиплексов TF/pBMP2 без матриксов. В группе контроля ММСК культивировали в остеогенной среде без добавления матриксов и полиплексов.
Экспрессию гена BMP2 и остеогенного маркёра Opn оценивали методом полимеразной цепной реакции в режиме реального времени (ПЦР-РВ) с использованием интеркалирующего красителя SYBR Green («Евроген», Россия), с предварительным проведением реакции обратной транскрипции. Общую РНК выделяли из клеток по протоколу RNeasy Plus Mini Kit (QIAGEN, США), кДНК синтезировали с помощью набора для синтеза первой цепи кДНК с обратной транскриптазой RevertAid (Thermo Fisher Scientific, США) и полученные значения нормировали относительно генов сравнения Gapdh и Actβ. Праймеры к исследуемым генам приведены в табл. 1.
Таблица 1. Последовательность праймеров, используемых в полимеразной цепной реакции в режиме реального времени
Ген | Последовательность праймера, 5’→3’ |
Actβ | For: GAGATTACTGCCCTGGCTCC Rev: GCTCAGTAACAGTCCGCCTA |
BMP2 | For: ACTACCAGAAACGAGTGGGAA Rev: GCATCTGTTCTCGGAAAACCT |
Opn | For: GACGATGACGACGGAGACC Rev: TGGCAGTGAAGGACTCATCA |
Gapdh | For: GCGAGATCCCGCTAACATCA Rev: CCCTTCCACGATGCCAAAGT |
Примечание: For — прямой праймер, Rev — обратный праймер.
Для оценки продукции белка BMP-2, секретируемого ММСК, среду собирали на протяжении всего срока инкубации клеток с исследуемыми матриксами и хранили при –80 °С. Затем все фракции объединяли, белок концентрировали на центрифужных фильтрах Amicon (Merck Millipore, США) и исследовали методом иммуноферментного анализа с использованием набора реактивов Quantikine ELISA kit (R&D Systems, США) согласно инструкции производителя. Измерения проводили на планшетном спектрофотометре xMark (Bio-Rad, США).
Для анализа минерализации внеклеточного матрикса клетки фиксировали охлаждённым 70% этанолом в течение 30 мин при 4 °С, окрашивали 2% водным раствором ализаринового красного (Sigma-Aldrich, США) при pH=4,1 в течение 5 мин, дважды промывали дистиллированной водой от несвязавшегося красителя и с помощью световой микроскопии получали изображения клеток.
Статистический анализ
Построение графиков и статистический анализ выполняли в программе SigmaPlot 12.0 (Германия). Все данные представлены как M±SD. Группы сравнивали с использованием t-критерия Стьюдента или U-критерия Манна–Уитни. Статистически значимыми считали различия при вероятности ошибки отклонения от нулевой гипотезы или уровне статистической значимости ниже 5% (p <0,05). При построении столбчатых диаграмм значения, отличавшиеся от контрольных, помечали знаком «*» в соответствии с рекомендациями Американской ассоциации физиологов (APA).
РЕЗУЛЬТАТЫ И ОБСУЖДЕНИЕ
Цитосовместимость матрикса и его компонентов
При оценке цитотоксичности матрикса коллаген/PRP, а также каждого его компонента на культуре ММСК показано, что все исследуемые материалы обладают высокой цитосовместимостью: большинство клеток окрашивались кальцеином АМ, а мёртвых клеток, окрашенных DAPI, практически не наблюдалось (рис. 1, а). Количество жизнеспособных клеток через 7 сут инкубации в присутствии PRP и матрикса коллаген/PRP значимо увеличилось по сравнению с контролем и составило 153,5±13,3 и 153,2±16,6% соответственно. При этом для коллагена не выявлено статистически значимых отличий по сравнению с контролем (рис. 1, б). Добавление PRP в состав коллагеновых матриксов позволило повысить прочность гидрогеля и способствовало увеличению пролиферации ММСК за счёт входящих в неё факторов роста. Данные результаты обусловливают преимущество использования матрикса на основе коллаген/PRP для регенеративной медицины.
Рис. 1. Оценка цитотоксичности матрикса коллаген/PRP и его компонентов на культуре мультипотентных мезенхимальных стромальных клеток: а — окрашенных PKH26 (красный цвет); живых клеток, окрашенных кальцеином AM (зелёный цвет); мёртвых клеток, окрашенных DAPI (синий цвет). Флуоресцентная микроскопия: б — относительная жизнеспособность мультипотентных мезенхимальных стромальных клеток, МТТ-тест. * p <0,05 (по сравнению с контролем).
Трансфицирующая способность полиплексов в составе матриксов TF/pEGFP-коллаген/PRP
Одна из основных проблем терапии с помощью плазмидных конструкций — низкая эффективность трансфекции клеток. Она может быть существенно повышена при использовании поликатионных трансфицирующих агентов, действие которых направлено на снижение удельного заряда плазмиды и её компактизацию [14]. Ранее нами показано, что трансфицирующий агент TF обеспечивает лучшую трансфекцию ММСК жировой ткани по сравнению с Polyethylenimine [15].
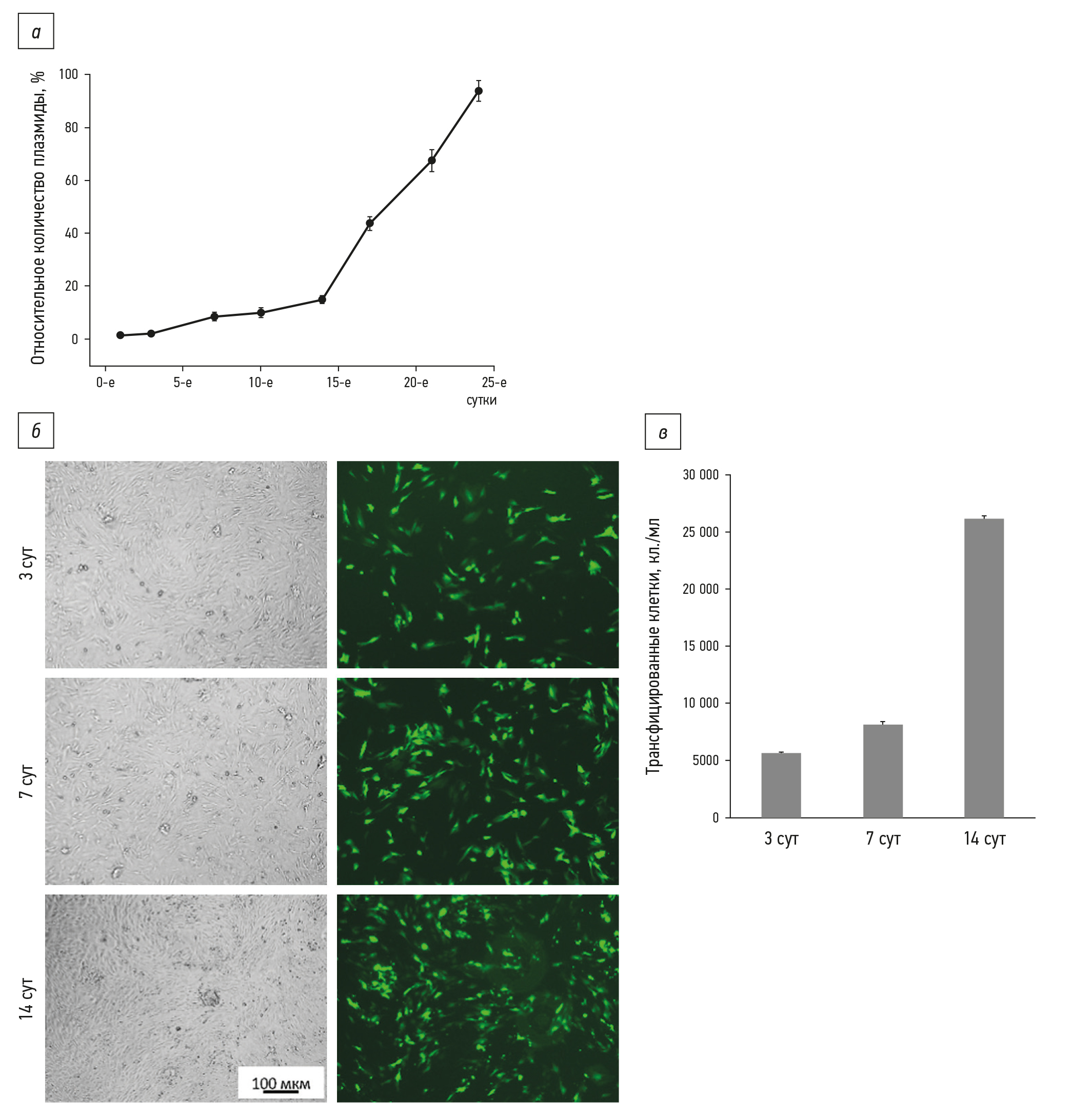
Для оценки трансфицирующей способности матриксы импрегнировали полиплексами TF/pEGFP и обнаружили, что включение плазмидных конструкций в гидрогелевые матриксы на основе коллаген/PRP обеспечивает их пролонгированное высвобождение (рис. 2, а). Плазмидные ДНК высвобождались постепенно: 20% выходило в первые 14 сут, а полное высвобождение происходило к 25 сут. Следует отметить, что полиплексы, высвободившиеся из матриксов, способны эффективно трансфицировать ММСК на протяжении всего исследуемого периода (рис. 2, б, в). По результатам проточной цитофлуориметрии и флуоресцентной микроскопии показано, что через 14 сут количество трансфицированных клеток увеличилось в 4,7 раза по сравнению с 3 сут. При этом трансфицирующая способность полиплексов TF/pEGFP, импрегнированных в матрикс, сопоставима по количеству трансфицированных клеток с полиплексами без скаффолдов для ММСК жировой ткани [16].
Рис. 2. Оценка трансфицирующей способности полиплексов TF/pEGFP в составе матриксов на культуре мультипотентных мезенхимальных стромальных клеток: а — кинетика высвобождения плазмидной ДНК, спектрофотометрический анализ; б — клетки, трансфицированные TF/pEGFP, фазово-контрастная микроскопия (левый столбик) и флуоресцентная микроскопия (правый столбик); в — количество трансфицированных клеток, проточная цитофлуориметрия.
Остеогенные свойства матриксов TF/pBMP2-коллаген/PRP
При культивировании ММСК в присутствии ген-aктивированных матриксов TF/pBMP2-коллаген/PRP было выявлено 25-кратное увеличение продукции BMP-2 по сравнению с контролем через 21 сут. Следует отметить, что эти показатели в 2,4 раза выше, чем в группе, в которой полиплексы TF/pBMP2 добавляли непосредственно к клеткам (рис. 3, а). Полученные результаты свидетельствуют об эффективной трансфекции культур ММСК и высоком уровне экспрессии целевого гена в клетках. Методом ПЦР-РВ показано значительное (в 9,95 раза) увеличение относительной экспрессии гена Opn в культурах ММСК, культивируемых с матриксами TF/pBMP2-коллаген/PRP по сравнению с контролем (рис. 3, б). Кроме того, наблюдалось значительное увеличение минерализации внеклеточного матрикса в присутствии матрикса TF/pBMP2-коллаген/PRP, которая также была выше, чем при добавлении полиплексов TF/pBMP2 (рис. 3, в). Эти данные подтверждают, что в результате трансфекции ММСК инициируется продукция BMP-2 в дозах, достаточных для индукции остеогенной дифференцировки культур клеток, что определяет эффективность разработанных матриксов in vitro.
Рис. 3. Оценка остеогенных свойств матриксов TF/pBMP2-коллаген/PRP через 21 сут инкубации с мультипотентными мезенхимальными стромальными клетками: a — уровень продукции BMP-2, иммуноферментный анализ; б — уровень экспресcии гена Opn, ПЦР в режиме реального времени; * p <0,05 (по сравнению с контролем); в — минерализация внеклеточного матрикса мультипотентных мезенхимальных стромальных клеток, окрашивание ализариновым красным.
ЗАКЛЮЧЕНИЕ
На основании проведённого исследования можно с уверенностью заключить, что разработанные матриксы на основе гидрогеля из коллагена I типа и PRP, импрегнированные полиплексами с геном BMP2, обладают высокой биосовместимостью, способствуют пролонгированному высвобождению плазмидных конструкций и эффективной трансфекции мультипотентных мезенхимальных стромальных клеток, обеспечивая высокий уровень продукции целевого белка BMP-2. Секретируемый трансфицированными клетками BMP-2 индуцирует остеогенную дифференцировку клеток, что подтверждается повышением экспрессии гена остеогенного маркёра Opn и уровня минерализации внеклеточного матрикса. Такие ген-активированные матриксы в перспективе могут быть использованы для генной терапии костной ткани.
ДОПОЛНИТЕЛЬНО
Источник финансирования. Работа выполнена в рамках государственного задания Минобрнауки России для ФГБНУ «Медико-генетический научный центр имени академика Н.П. Бочкова».
Конфликт интересов. Авторы декларируют отсутствие явных и потенциальных конфликтов интересов, связанных с публикацией настоящей статьи.
Вклад авторов. Все авторы подтверждают соответствие своего авторства международным критериям ICMJE (все авторы внесли существенный вклад в разработку концепции, проведение исследования и подготовку статьи, прочли и одобрили финальную версию перед публикацией).
Благодарности. Авторы выражают свою признательность сотрудникам компании ООО «Биофармахолдинг» за предоставление препарата коллагена для исследования.
About the authors
Anastasija Y. Meglei
Research Centre for Medical Genetics; Central Research Institute of Dental and Maxillofacial Surgery
Author for correspondence.
Email: an.megley95@yandex.ru
ORCID iD: 0000-0003-2970-7176
SPIN-code: 5569-9070
Russian Federation, Moscow; Moscow
Irina A. Nedorubova
Research Centre for Medical Genetics
Email: nedorubova.ia@gmail.com
ORCID iD: 0000-0001-8472-7116
SPIN-code: 1548-6998
Russian Federation, Moscow
Victoria O. Mokrousova
Research Centre for Medical Genetics; Central Research Institute of Dental and Maxillofacial Surgery
Email: victoria-mok@yandex.ru
ORCID iD: 0000-0003-3828-8495
SPIN-code: 6988-4309
Russian Federation, Moscow; Moscow
Victoria P. Basina
Research Centre for Medical Genetics
Email: vika.basina12@gmail.com
Russian Federation, Moscow
Andrey V. Vasilyev
Research Centre for Medical Genetics; Central Research Institute of Dental and Maxillofacial Surgery
Email: vav-stom@yandex.ru
ORCID iD: 0000-0002-7169-2724
SPIN-code: 8864-6279
MD, Dr. Sci. (Med.)
Russian Federation, Moscow; MoscowOleg V. Makhnach
Research Centre for Medical Genetics
Email: an.megley95@yandex.ru
ORCID iD: 0000-0002-2707-8313
SPIN-code: 1453-9189
Cand. Sci. Chem.
Russian Federation, MoscowDmitry V. Goldshtein
Research Centre for Medical Genetics
Email: dvgoldshtein@gmail.com
ORCID iD: 0000-0003-2438-1605
SPIN-code: 7714-9099
Dr. Sci. (Biol.), Professor
Russian Federation, MoscowTatiana B. Bukharova
Research Centre for Medical Genetics
Email: bukharova-rmt@yandex.ru
ORCID iD: 0000-0003-0481-256X
SPIN-code: 2092-5580
Cand. Sci. (Biol.)
Russian Federation, MoscowReferences
- Shapiro G, Lieber R, Gazit D, Pelled G. Recent advances and future of gene therapy for bone regeneration. Curr Osteoporos Rep. 2018;16(4):504–511. doi: 10.1007/s11914-018-0459-3
- Balmayor ER, van Griensven M. Gene therapy for bone engineering. Front Bioeng Biotechnol. 2015;3:9. doi: 10.3389/fbioe.2015.00009
- Schmidt-Bleek K, Willie BM, Schwabe P, et al. BMPs in bone regeneration: less is more effective, a paradigm-shift. Cytokine Growth Factor Rev. 2016;27:141–148. doi: 10.1016/j.cytogfr.2015.11.006
- Nedorubova IA, Bukharova TB, Vasilyev AV, et al. Non-viral delivery of the BMP2 gene for bone regeneration. Genes & cells. 2020;15(4):33–39. (In Russ). doi: 10.23868/202012005
- Deev RV, Drobyshev AY, Bozo IY. Ordinary and activated osteoplastic materials. NN Priorov Journal of Traumatology and Orthopedics. 2015;22(1):51–69. (In Russ). doi: 10.32414/0869-8678-2015-1-51-69
- Bozo IY, Presnyakov EV, Rochev ES, et al. Non-viral gene transfer in hydrogel matrices with octacalcium phosphate microgranules in optimization of reparative osteogenesis. Genes & cells. 2021;16(3):91–96. (In Russ). doi: 10.23868/202110013
- Bharadwaz A, Jayasuriya AC. Recent trends in the application of widely used natural and synthetic polymer nanocomposites in bone tissue regeneration. Mater Sci Eng C Mater Biol Appl. 2020;110:110698. doi: 10.1016/j.msec.2020.110698
- Gibbs DM, Black CR, Dawson JI, Oreffo RO. A review of hydrogel use in fracture healing and bone regeneration. J Tissue Eng Regen Med. 2016;10(3):187–198. doi: 10.1002/term.1968
- Sorushanova A, Delgado LM, Wu Z, et al. The collagen suprafamily: from biosynthesis to advanced biomaterial development. Adv Mater. 2019;31(1):1801651. doi: 10.1002/adma.201801651
- Vasilyev AV, Kuznetsova VS, Bukharova TB, et al. Osteoinductive moldable and curable bone substitutes based on collagen, BMP-2 and highly porous polylactide granules, or a mix of HAP/β-TCP. Polymers (Basel). 2021;13(22):3974. doi: 10.3390/polym13223974
- Etulain J. Platelets in wound healing and regenerative medicine. Platelets. 2018;29(6):556–568. doi: 10.1080/09537104.2018.1430357
- Desai AP, Sahoo N, Pal AK, Roy Chowdhury SK. Efficacy of platelet-rich plasma in enhancing the osteogenic potential of bone graft in oral and maxillofacial region. J Maxillofac Oral Surg. 2021;20(2):282–295. doi: 10.1007/s12663-020-01378-z
- Buharova TB, Volkov AV, Antonov EN, et al. Tissue-engineered construction made of adipose derived multipotent mesenchymal stromal cells, polylactide scaffolds and platelet gel. Cellular Transplantation and Tissue Engineering. 2013;8(4):61–68. (In Russ).
- Aggarwal R, Targhotra M, Kumar B, et al. Polyplex: a promising gene delivery system. International Journal of Pharmaceutical Sciences and Nanotechnology (IJPSN). 2019;12(6):4681–4686. doi: 10.37285//ijpsn.2019.12.6.1
- Nedorubova IA, Bukharova TB, Vasilyev AV, et al. Comparative study of BMP-2 gene delivery to human adipose tissue-derived mesenchymal stem cells with turbofect and polyethylenimine. IOP Conf Ser Earth Environ Sci. 2021;677(4):042024. doi: 10.1088/1755-1315/677/4/042024
- Nedorubova IA, Bukharova TB, Vasilyev AV, et al. Development of osteoplastic material impregnated with plasmid encoding bone morphogenetic protein-2. Appl Biochem Microbiol. 2021;57(7):818–22. doi: 10.1134/S000368382107005X
Supplementary files




