Роль обучения на рабочем месте при повышении профессиональной адаптации: эмпирическое исследование среди студентов профессионально-технического образования в университетах Индонезии и Малайзии
- Авторы: Махфуд Т.1, Масек А.2, Суитно С.3, Исхани А.Н.4, Франциска Ю.5, Праното .В.6, Праното А.7, Хади С.8, Сусанто А.3
-
Учреждения:
- Баликпапанский государственный политехнический институт
- Малайзийский университет Тун Хусейн Онн
- Университет Мухаммадии в Пурвореджо
- Государственный университет Семаранга
- Государственный университет Сурабая
- Государственный университет Джокьякарты
- Институт науки и технологий Джокьякарты
- Университет Сарджанавията Тамансисва
- Выпуск: Том 28, № 3 (2024)
- Страницы: 436-453
- Раздел: Образование и кадровая политика
- Статья получена: 05.07.2024
- Статья одобрена: 17.07.2024
- Статья опубликована: 26.09.2024
- URL: https://bakhtiniada.ru/1991-9468/article/view/258927
- DOI: https://doi.org/10.15507/1991-9468.116.028.202403.436-453
- ID: 258927
Цитировать
Полный текст
Аннотация
Введение. Адаптация к карьере – один из навыков, необходимый для решения возникающих сложностей на рынке труда. Внедрение профессиональной адаптации в среде университета становится все более актуальным. В научной литературе определена важность освоения профессиональной адаптируемости, но взаимодействие между такими предикторами, как факторы обучения на рабочем месте, актуальность учебной программы, поддержка университета, карьерный рост, самоэффективность недостаточно изучены. Цель исследования – изучение роли обучения на рабочем месте, актуальности учебной программы, поддержки университета и карьерной самоэффективности в адаптации студентов университета к карьере.
Материалы и методы. Для изучения проблемы проведено онлайн-анкетирование 476 студентов профессионально-технических специальностей из университетов Индонезии и Малайзии. Анализ данных основывался на структурном моделировании уравнениями для проверки прямых и косвенных эффектов адаптивности карьеры с применением программного обеспечение Amos 18. Использовались 200 бутстрэп-выборок и доверительный интервал в 90 % с поправкой на систематическую погрешность для анализа роли опосредования (медиации).
Результаты исследования. Согласно полученным результатам определено, что обучение на рабочем месте, актуальность учебной программы, поддержка университета и карьерная самоэффективность напрямую влияют на карьерную адаптацию студентов профессионально-технического образования. Карьерная самоэффективность также косвенно оказывает влияние на карьерную адаптацию посредством обучения на рабочем месте и поддержки университета, однако не является посредником воздействия актуальности учебной программы на адаптацию студентов.
Обсуждение и заключение. Материалы статьи могут быть полезны для специалистов профессионального образования с целью содействия карьерной адаптации в университетской среде посредством различных программ обучения на рабочем месте, актуальности учебных программ, поддержки университета и карьерной самоэффективности. Результаты исследования будут служить ориентиром для проверки (мониторинга) учебного плана текущей образовательной программы обучения на рабочем месте (WBL) и ее улучшения в университетах Малайзии и Индонезии.
Полный текст
Introduction
In the future, the need for workforce qualifications will experience very dynamic changes along with advances in science and technology. Technologies such as artificial intelligence, automation, and data analysis will become integral in various industries [1–3]. Therefore, workers who have skills in programming, data analysis, and adaptability will be highly sought after. Additionally, continuously learning and adapting quickly will be key to remaining relevant in a rapidly changing job market. Graduates must have various skills and attributes that can be applied in various positions, professions and career stages [4–6]. The career concept of a protean and boundaryless career highlights the need for individuals to take personal responsibility to manage their careers actively. This idea suggests adaptability to be critical to success [7–8].
Adaptation skills in facing various changes in the workplace are known as career adaptability, which has currently received much attention from various academics [5; 7; 9]. Theoretically, career adaptability refers to an individual’s capacity to navigate and adapt effectively to changes in their career [10]. This stems from the need to understand and address the challenges posed by the rapidly changing nature of work and employment. Career adaptability has been recognized as an important asset for achieving successful career development, effectively facing various challenges in career and work fields, and improving overall well-being [11; 12]. Therefore, educational institutions at various levels are developing curricula and school-to-work programs to strengthen students’ career adaptability.
In this context, vocational education is crucial in preparing prospective workers for a very dynamic future. In particular, how to prepare for the transition process from university to the world of work is very complex [13]. Vocational education institutions must be able to adapt the curriculum to the latest developments in science and technology and provide skills that are relevant to the needs of the job market [14; 15]. Apart from that, vocational education must be able to facilitate real learning experiences for students. Until now, many education graduates still have limited work experience or professional networks, so graduates often have difficulty adapting to the workplace [16]. This means that various school-to-work transition programs, such as work-based learning (on-the-job training or apprenticeship), are important for vocational education graduates to strengthen career adaptability. Mastering career adaptability is necessary to take advantage of opportunities and face workplace transitions, obstacles and setbacks [10; 17]. In addition, this preparation program can help students search for and obtain work effectively, resulting in better career outcomes [18–20].
Organizational support also greatly influences student career adaptability development [9; 21]. Organizational support is one environmental factor that encourages broad student engagement in career-related learning. Empirically, organizational support influences individual career adaptability [22]. Meanwhile, other research reveals that institutional support indirectly influences career outcomes by influencing factors that contribute to career success [23]. Referring to social cognitive career theory [10], individual career behavior is influenced by three important, interrelated aspects: social cognitive, personal, and contextual. Moreover, self-efficacy beliefs often drive many educational and vocational beha-viours [24]. Self-efficacy is a psychological key that determines interests, career choice goals, choice actions, choice persistence, quality of performance, and satisfaction in the school and work environment. For example, Hamzah et al. revealed that career self-efficacy is the main factor influencing career adaptability [25].
Many studies have discussed the important role of career adaptability. However, the role of work-based learning, curriculum relevance, university support, and career self-efficacy in strengthening career adaptability has not yet been discussed. Therefore, this study investigates the influence of work-based learning, curriculum relevance, and university support on career adaptability through career self-efficacy of vocational students in higher education. Specifically, the purpose of the study is tested by the direct influence of independent variables (work-based learning, curriculum relevance, university support, and career self-efficacy) on career adaptability. Also, this study aims to test the mediating role of career self-efficacy in the relationship between independent factors (work-based learning, curriculum relevance, and university support) and vocational students’ career adaptability.
Literature Review
Career Adaptability. Career adaptability refers to career construction theory (CCT)1. Adaptability is the main concept of CCT, which emphasizes the importance of work adjustment and job selection through the lens of vocational behavior, considering dynamic, developmental and differential aspects. CCT mentions four components: adaptive readiness, adaptability, adapting responses, and adaptation2. Adaptive readiness relates to the quality of individual flexibility or readiness to face career tasks, transitions, and trauma. Adaptability refers to the psychosocial resources for career assignments, transitions, and trauma. Adapting responses relate to vocational behavior carried out by individuals in response to career assignments, transitions, and trauma. In contrast, adaptation outcomes typically include career satisfaction, person-environment fit, and success3 [10].
CCT argues that a career is a continuous journey individuals form from an early age4. Individuals acquire and use these cognitive frameworks through social interactions and imitating influential others in various settings, including educational institutions and the broader community. As a result, individuals act as agents who adapt to the tasks, transitions, and traumas they experience. Moreover, ultimately, individuals assume the role of the author in their autobiography, where they express their work experiences smoothly and logically. Career adaptability is a central concept in CCT. It consists of four elements: (1) feelings of worry about the future, (2) exerting personal control over the vocational future, (3) curiosity in exploring one’s potential in the future, and (4) increase the self-confidence needed to achieve dreams in the future [10].
Work-Based Learning and Career Adaptability. Work-based learning (WBL) is informal learning in the work community in employee interactions [26]. Another definition, according to Wickramasinghe and Ramanathan [27], WBL refers to a method in which individuals acquire new skills, knowledge and attitudes while carrying out their duties, resulting in benefits for both the person and the organization in the short and long term. In this study’s context, WBL offers vocational students appropriate learning methods, namely providing real learning experiences in the form of real work [28; 29]. WBL is one way to facilitate the transition of vocational education graduates from school to work. At this stage, the transition process from school to the world of work for vocational education graduates is a crucial stage in shaping their careers. Although vocational education provides the practical skills needed for work, real work experience through work-based learning has an irreplaceable role.
The WBL concept allows vocational students to apply the knowledge and skills they learn in a real work environment, strengthening their understanding of their chosen industry and helping them understand the daily dynamics and demands of work. Apart from that, work-based learning also opens up opportunities for vocational students to build professional networks, broaden their horizons about various roles in industry, and obtain direct feedback from experienced professionals, all of which are very valuable in preparing them for success in the workplace [18; 19]. In addition, WBL offers a platform for adapting to changes that frequently occur in the workplace [30; 31]. Graduates need training related to career adaptability during the school-to-work transition period [16]. Monteiro and Almeida state that work experience during higher education is related to career adaptation resources [32]. Therefore, this study believes that WBL is crucial in strengthening vocational students’ career adaptability by providing direct experience in a real work environment. Previous studies state that mastering career adaptability is necessary to take advantage of opportunities and face transitions, obstacles and setbacks in the workplace [10; 17]. Besides, good vocational teaching strengthens students’ career self-efficacy [9].
Hypothesis 1. Work-based learning has a significant and positive effect on the strengthening of vocational students’ career adaptability.
Hypothesis 2. Work-based learning has a significant and positive effect on the strengthening of vocational students’ career self-efficacy.
The Role of Curriculum Relevance on career adaptability of Vocational Students. Theoretically, the concept of vocational education aims to prepare individuals to be able to work in certain fields of work5. Therefore, it is very important to ensure the suitability and relevance of the curriculum to the needs of the world of work. Curriculum development, which refers to the link and match concept between vocational education and the world of work, can support preparing a skilled workforce [33]. In addition, the curriculum development process in vocational education must consider students’ opportunities to develop vocational knowledge in the jobs they want [34]. In this way, vocational education graduates will be better prepared to face challenges in the world of work and be able to adapt quickly to changes in industry and technology.
Apart from that, strong integration between vocational education and the world of work also benefits industries and companies. With good links and matches, companies can more easily find qualified workers who suit their needs [35]. This will reduce the gap between the skills graduates possess and the work demands in the field, thereby increasing productivity and company competitiveness. Previous studies revealed that curriculum suitability could significantly predict vocational self-concept or vocational behavior (for example, self-efficacy and career adaptability) [15]. The curriculum that is transferred through good-quality teaching by teachers will be able to encourage the formation of career adaptability for vocational students [9]. Thus, this study proposes a hypothesis, namely:
Hypothesis 3. Curriculum relevance has a significant and positive effect on vocational students’ career adaptability.
Hypothesis 4. Curriculum relevance has a significant and positive effect on vocational students’ career self-efficacy.
The Influence of University Support on Career Adaptability. According to the original theory (CCT), career adaptability is only influenced by personal factors such as personality, academic performance, optimism, self-efficacy, etc.6 Meanwhile, situational factors related to support from higher education institutions have not received much attention from scholars. This theoretical gap provides a scientific opportunity to examine contextual factors influencing career adaptability. Situational factors in previous studies have highlighted parental involvement [36], and organizational and partner support [22].
University support is crucial in enhancing students’ career adaptability, which refers to their ability to thrive and succeed in various career situations [37]. This study defines university support as perceived organizational support (POS) theory. Therefore, university support is defined as students’ belief that their university genuinely cares about their values and well-being7. Students’ perceptions of POS are subjective evaluations of university policies, norms, processes, and activities based on their assessments of whether POS meets their needs [38].
The environment, in which students learn, both socially and physically, plays a significant role in encouraging their active engagement in career-related learning. Previous research has established that university support directly impacts individual professional success and indirectly affects students’ career outcomes [23]. Ocampo et al. also revealed that university support is crucial for strengthening student career adaptability [22].
Various sources of social support can impact an individual’s career self-efficacy, as reported by Garcia et al. [39] and Guan et al. [40]. Additionally, Burns et al. [41] found that academic support positively correlates with students’ self-efficacy in making career decisions. Many studies highlight the vital role of social support in influencing career self-efficacy [9]. Organizational support, in particular, has been shown to increase students’ career self-efficacy, according to Caesens and Stinglhamber [42]. Further research has demonstrated that by providing organizational support, students’ innate interest in their activities can be increased, leading to greater engagement in their work [43]. Based on this empirical evidence, we propose the following hypothesis:
Hypothesis 5. University support has a significant and positive effect on vocational students’ career adaptability.
Hypothesis 6. University support has a significant and positive effect on vocational students’ career self-efficacy.
The Mediating Role of Career Self-Efficacy. Self-efficacy is a term introduced by Bandura8. It refers to an individual’s belief in their ability to achieve a desired goal or succeed in a particular situation9. This concept emphasizes that an individual’s belief in their abilities influences their behavior, performance, and persistence when facing tasks or challenges. Additionally, career self-efficacy is a broader concept that refers to how confident a person is in their ability to perform activities related to career planning and decision-making10. In other words, it is the belief in one’s ability to achieve success in their career.
Career behavior is often influenced by personal and contextual factors that involve self-efficacy as a mediator [9; 44]. The Social Cognitive Career Theory (SCCT) theory developed by Lent et al. states that the environment around an individual fosters work-oriented efforts, which impact the development of self-confidence and preferences and aspirations that shape career decisions and behavior. In different studies, self-efficacy acts as a mediator in the relationship between social support and career adaptability11 [45]. Based on the literature review of previous studies, we believe that career self-efficacy can mediate the relationship between independent variables (work-based learning, curriculum relevance, institutional support) and career adaptability.
Hypothesis 7. Career self-efficacy has a significant and positive effect on the vocational students’ career adaptability.
Hypothesis 8. Work-based learning has a significant and positive effect on the vocational students’ career adaptability through career self-efficacy.
Hypothesis 9. University support has a significant and positive effect on the vocational students’ career adaptability through career self-efficacy.
Hypothesis 10. Curriculum relevance has a significant and positive effect on the vocational students’ career adaptability through career self-efficacy.
We can develop a conceptual model for this study by referring to the existing theoretical database, especially regarding the relationship between work-based learning, curriculum relevance, institutional support, career self-efficacy, and career adaptability. Figure 1 shows a conceptual model of the relationship between variables involving work-based learning, curriculum relevance, institutional support, and career adaptability.
Fig. 1. Conceptual Study Model
Materials and Methods
Participant. The sample comprised 476 vocational students from public universities in Indonesia and Malaysia. The sample distribution for this study consisted of 257 students from Indonesia (54%) and 219 students from Malaysia (46%). Meanwhile, based on gender, there were 312 male students (65.5%) and 164 female students (34.5%). Also, there are 398 diploma students and 78 applied undergraduates. The proportion of respondents based on areas of expertise included 36 Digital Business students (7.6%), 70 Digital Banking and Finance students (14.7%), 36 Mechanical Engineering students (7.6%), 24 Automotive Engineering students (5%), 46 Informatics Engineering students (9.7%), 50 Electrical Technology students (10.5%), 80 Civil Engineering students (16.8%), 38 Electrical Engineering students (7.9%), 46 Cosmetology students (9.7%), and 50 Culinary Arts students (10.5%). All respondents have agreed to provide an assessment of their perceptions regarding this study.
Procedure. This study used an online questionnaire (Google Form) to express their assessments about work-based learning, curriculum relevance, institutional support, career self-efficacy, and career adaptability. Respondents provide an assessment of their perceptions using self-report questionnaires. The questionnaire has two versions; the first version uses Indonesian for Indonesian students. Meanwhile, the second version of the questionnaire was distributed in English to Malaysian students.
Lecturer representatives at each campus in the two countries assisted in the data collection process. This is necessary to maximize the distribution of online questionnaires to each student. The strategy for distributing online questionnaires used by lecturers is through online communication platforms such as WhatsApp and Telegram. We also give random prizes (tokens) to students who have completed the questionnaire. The time required to fill out this online questionnaire is around 10 minutes. The duration of data collection lasted for two months, from January to February 2024.
Data Collection Tools. Work-Based Learning. The questionnaire used to collect perception data regarding the implementation of work-based learning by students refers to a previous study questionnaire [46]. In this study, the original questionnaire has been modified; the original questionnaire consists of 4 indicators: learning through reflection, learning through experimentation, learning from colleagues, and learning from supervisors. Meanwhile, the modified questionnaire added a learning context indicator. So the total number of indicators is five indicators, namely learning through reflection (3 items, for example, In my work, I am allowed to contemplate different work methods), learning through experimentation (3 items, for example, In my job, I can try different work methods even if that does not deliver any useful results), learning from colleagues (3 items, for example, My colleagues tell me if I make mistakes in my work), learning from supervisors (3 items, for example, My supervisor helps me see my mistakes as a learning experience), and learning context (4 items, for example, I gained real work experience that fits my career plans). The measurement scale uses 5 Likert scales: Strongly Agree (5) to Strongly Disagree (1).
University support. Student perceptions regarding university support were collected using a questionnaire reference from a previous study by Mustafa et al. and have been modified [47]. The original questionnaire had 13 items consisting of 3 indicators, which included perceived educational support, perceived concept development support, and perceived business development support. The original university support questionnaire refers to the entrepreneurial learning support provided by the university. However, this questionnaire was modified and adapted to the context of career support provided by the university. The total number of modified questionnaire items is 12 items, consisting of 5 items of perceived educational support (for example, my university offers elective courses about my career choice), four items of perceived concept development support (for example, my university creates awareness about the importance of career planning in the future), and three items of perceived business development support (for example, my university provides students with learning facilities that support career choices). The measurement scale uses a 5 Likert scale consisting of Strongly Agree (5) to Strongly Disagree (1).
Curriculum Relevance. A questionnaire regarding curriculum relevance was developed and modified using references from previous studies [34; 48]. This questionnaire contains the curriculum’s suitability for the student’s career plans. The total number of modified questionnaire items is ten items (for example, The curriculum I follow is relevant to the needs and demands of the job market). The measurement scale uses a 5 Likert scale consisting of Strongly Agree (5) to Strongly Disagree (1).
Career Self-Efficacy. The Career Self-Management Questionnaire measured student perceptions regarding career self-efficacy12. The total number of items in this questionnaire is ten items (for example, When I make plans for my career, I am confident I can make them work). This study uses a 5 Likert scale ranging from Strongly Agree (5) to Strongly Disagree (1).
Career Adaptability. We used the Career Adapt-Abilities Scale [10], which was modified to measure career adaptability for vocational students. This questionnaire has four indicators: concern, control, curiosity, and self-confidence. The total number of items is 24 items spread across six items on each indicator of worry (for example, I have thought about what my future will be like), control (for example, I feel capable of making my own decisions), curiosity (for example, I have a desire to explore things around me), and self-confidence (e.g., I perform tasks efficiently). The measurement scale uses 5 Likert scales: Strongly Agree (5) to Strongly Disagree (1).
Data Analysis. The data analysis in this work used structural equation modeling (SEM), a statistical technique that examines the relationship between variable constructs, including exogenous and endogenous variables, while accounting for measurement error13. The study utilizes the Amos 18 software for SEM analysis, renowned for its user-friendly graphical interface and associated benefits. The Amos program requires a minimum sample size of 100 to obtain a reliable model. However, several experts advocate for a minimum of 200 samples14. Table 1 displays the minimum criteria that can be used to assess the suitability of a structural model.
T a b l e 1. Summary of Model Fit Statistics
Fit Index | Recommendation Value |
Chi-square | The accepted value is Chi-square < 2 db |
p-value (probability) | P-value > 0.05 |
Cmin / df | ≤ 5 |
Goodness of Index (GFI) | Scores range from 0–1, with higher scores being better. GFI ≥ 0.90 is a good fit, while 0.80 ≤ GFI < 0.90 is a marginal fit. |
Adjusted Goodness of Index (AGFI) | Scores range from 0–1, with higher scores being better. AGFI ≥ 0.90 is a good fit, while 0.80 ≤ AGFI < 0.90 is a marginal fit. |
Root Mean Square Error of Approximation (RMSEA) | RMSEA ≤ 0.05 is a close fit; 0.05 > RMSEA ≤ 0.08 is a good fit; 0.08 > RMSEA ≤ 0.1 is a marginal fit; and RMSEA > 0.1 poor fit. |
RMR | < 0.05 |
Tucker-Lewis Index (TLI) | Scores range from 0–1, with higher scores being better. TLI ≥ 0.90 is a good fit, while 0.80 ≤ TLI < 0.90 is a marginal fit. |
Comparative Fit Index (CFI) | Scores range from 0–1, with higher scores being better. CFI ≥ 0.90 is a good fit, while 0.80 ≤ CFI < 0.90 is a marginal fit. |
Normed Fit Index (NFI) | Scores range from 0–1, with higher scores being better. NFI ≥ 0.90 is a good fit, while 0.80 ≤ NFI < 0.90 is a marginal fit. |
Source: Compiled by the authors based on data from a book Hair J., Black W.C., Babin B.J., Anderson R.E. Multivariate Data Analysis: A Global Perspective. Pearson: Prentice Hall; 2010.
Results
Questionnaire Validity and Reliability Test. The validity of this study questionnaire was tested using the Pearson product-moment correlation test. The findings show that there is a significant correlation in the career adaptability questionnaire items, work-based learning, curriculum relevance, university support, and career self-efficacy15. Meanwhile, the results of the questionnaire reliability test in Table 2 show that all questionnaires for each variable have strong internal consistency (α > 0.700)16. This proves that the questionnaire can measure career adaptability, work-based learning, curriculum relevance, university support, and career self-efficacy of vocational students.
T a b l e 2. Validity and reliability of the questionnaire
Variables | Validity | Reliability |
Career adaptability | 0.301** ~ 0.803** | 0.949 |
Work-based learning | 0.631** ~ 0.859** | 0.954 |
Curriculum relevance | 0.762** ~ 0.886** | 0.956 |
University support | 0.794** ~ 0.890** | 0.965 |
Career self-efficacy | 0.749** ~ 0.853** | 0.936 |
Note: ** very small p-value (less than 0.001)
Source: Hereinafter in this article all tables were drawn up by authors.
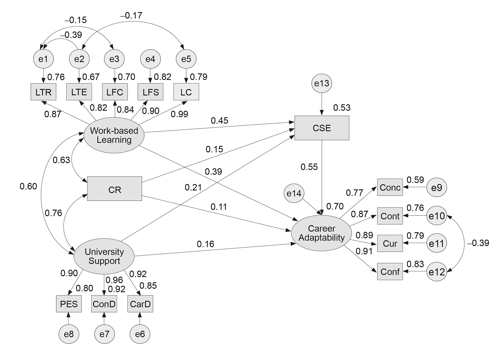
Test Model Fit. In the first step, we tested the model fit before testing the hypothesis. This model fit test was carried out to ensure the criteria for a good SEM model were fulfilled17. Based on Figure 2, the results of the first running model are still not satisfactory because the RMSEA value is still above 0.08. Next, we modified the model according to the modification output suggestions in Amos by providing a covariance line on the standard error, which had the highest modification indices.
Fig. 2. First Running Model
After the model was modified, several model fit criteria improved, including the RMSEA value < 0.08 (RMSEA = 0.064). The values of several model fit indices, such as χ2 / df = 2.922, RMSEA = 0.064, GFI = 0.948, AGFI = 0.915, CFI = 0.981, TLI = 0.973, NFI = 0.971, and RMSEA = 0.064, reflect the good fit of the model. Thus, this modified model can be employed for the following analysis to evaluate research hypotheses (Fig. 3).
Fig. 3. Modified Model
Hypothesis Testing (Structural Equation Modeling Analysis). At this stage, the feasibility of hypothesis testing has been fulfilled. Next, we tested the hypothesis to determine the direct and indirect effects on each path between variables. We used standardized regression weights and p-values to test the ten hypotheses of this study. The results of hypothesis testing to see the direct effect are shown in Table 3.
T a b l e 3. Results of path analysis (standardized regression weights)
Path Analysis | Estimate | S. E. | C. R. | P |
Work-based Learning – Career Adaptability | 0.388 | 0.032 | 8.180 | *** |
Work-based Learning – Career Self-efficacy | 0.453 | 0.049 | 9.778 | *** |
Curriculum Relevance – Career Adaptability | 0.110 | 0.026 | 2.339 | 0.019 |
Curriculum Relevance – Career Self-efficacy | 0.154 | 0.046 | 2.855 | 0.004 |
University Support – Career Adaptability | 0.163 | 0.024 | 3.403 | *** |
University Support – Career Self-efficacy | 0.211 | 0.043 | 3.901 | *** |
Career Self-efficacy – Career Adaptability | 0.554 | 0.03 | 12.059 | *** |
Notes: *** The p-value is very small (smaller than 0.001); S. E. – Standard Error; C. R. – Critical Ratio.
The first hypothesis testing aims to see the influence of work-based learning on the formation of career adaptability of vocational students. The hypothesis is accepted by obtaining a standardized regression weight value of 0.263 (p-value = ***). This means that work-based learning significantly and positively affects the formation of vocational students’ career adaptability. Work-based learning also directly influences students’ career self-efficacy (estimate = 0.478; p-value = ***), so the second hypothesis is accepted. Furthermore, students’ perceptions regarding the relevance of the curriculum also have a positive and significant influence on strengthening the career adaptability of vocational students (estimate = 0.060; p-value = 0.019); the third hypothesis is accepted. The results of the fourth hypothesis test regarding the influence of curriculum relevance on forming students’ career self-efficacy show a positive and significant influence (estimate = 0.131; p-value = 0.004); the fourth hypothesis is accepted. This means that the suitability of the learning curriculum greatly influences the career self-efficacy of vocational students.
We also found that the career adaptability of vocational students is influenced by university support. This is supported by the standardized regression weights value of 0.083 (p-value = ***), which means that the fifth hypothesis is accepted. It turns out that positive university support can also influence the career self-efficacy of vocational students (estimate = 0.166; p-value = ***). Moreover, a direct influence test was carried out to see the influence of career self-efficacy on students’ career adaptability. The standardized regression weight value of 0.357 (p-value = ***) means that the career adaptability of vocational students is significantly influenced by career self-efficacy, and the seventh hypothesis is accepted.
This study also seeks to investigate the role of career self-efficacy as a mediator in the relationship between independent variables (work-based learning, curriculum relevance, and university support) and career adaptability. Estimated bootstrapping confidence interval analysis methods were used in the current investigation to assess the mediating function of career self-efficacy. We used 200 bootstrap samples and a bias-corrected confidence interval of 90%. This analysis technique tests the mediation hypothesis, namely the eighth to tenth hypotheses. The results of the significance test to evaluate the application of mediation using the bootstrapping method are presented in Table 4.
T a b l e 4. Standardized Indirect Effect
Path | Standardized indirect effect | |
Estimate | P-value | |
Work-based Learning – Career self-efficacy – Career Adaptability | 0.251 | 0.013 |
Curriculum Relevance – Career self-efficacy – Career Adaptability | 0.085 | 0.057 |
University Support – Career self-efficacy – Career Adaptability | 0.117 | 0.049 |
Table 4 shows the results of the analysis of the mediating role of career self-efficacy in the relationship between independent variables (work-based learning, curriculum relevance, and university support) and career adaptability. Overall, self-efficacy is proven to be a mediator in this relationship. In particular, work-based learning has a significant and positive effect on the career adaptability of vocational students through career self-efficacy. These findings are supported by obtaining a standardized indirect effect estimate value of 0.251 (p-value = 0.013; Confidence Interval / CI = 0.180 ~ 0.314); the eighth hypothesis is accepted. Furthermore, the standardized indirect effect value was 0.085 (p-value = 0.057; Confidence Interval / CI = 0.010 ~ 0.169) on the curriculum relevance – career self-efficacy – career adaptability path, meaning that the ninth hypothesis was rejected and meant that career self-efficacy does not mediate the relationship between university support and career adaptability of vocational students through. Finally, our findings reveal that curriculum relevance significantly affects career adaptability through vocational students’ career self-efficacy (estimate = 0.117; p-value = 0.049; Confidence Interval / CI = 0.01 ~ 0.233), and the tenth hypothesis is accepted.
Discussion and Conclusion
This study emphasizes the significance of enhancing career adaptability among vocational students in Indonesia and Malaysia. Previous studies have suggested the development of career adaptability to prepare for future needs. However, it has not been studied clearly how it is developed through a learning process that involves work-based learning, curriculum relevance, university support, and career self-efficacy. Therefore, this study aims to investigate the role of work-based learning, curriculum relevance, university support, and career self-efficacy in shaping career adaptability among vocational students in Indonesia and Malaysia.
The antecedent factors of career adaptaility. Our study’s findings show that vocational students’ career adaptability is influenced by interacting situational and personal factors. Situational factors shape students’ career adaptability, including work-based learning, curriculum relevance, and university support. In particular, our study proves that work-based learning significantly influences the formation of vocational students’ career adaptability. These findings implicitly strengthen previous studies conducted by Monteiro and Almeida [32], according to which work experience during higher education can be a resource for career adaptation. Work-based learning, as a form of work experience during education, has a significant influence on the formation of student career adaptability. Apart from that, WBL is considered an appropriate learning platform to prepare individuals to face changes in the workplace [30].
In the work-based learning program, students are directly involved in a real work environment, gain practical experience, and hone the skills needed to succeed in their careers. This experience not only increases students’ knowledge and technical skills but also strengthens their confidence in facing career challenges and adapting to change. The success of WBL as a method for forming student career adaptability depends on the quality of its implementation. Effective WBL implementation includes several key aspects that encourage the development of career adaptability.
First, learning through reflection allows students to evaluate their experiences, identify strengths and weaknesses, and understand how these experiences can shape their career development. Furthermore, learning through experimentation provides opportunities for students to test the skills and knowledge they learn in real work situations, allowing them to face challenges and learn from their mistakes. Additionally, learning from fellow students and supervisors is an essential component in WBL that facilitates the exchange of ideas, support, and feedback that enriches students’ learning experiences. Finally, a good learning context, including organizational culture and work structure, also shapes the quality of WBL implementation and its impact on developing student career adaptability. By paying attention to these aspects in implementing WBL, universities can ensure that students’ work experience significantly strengthens their career adaptability.
Another finding in this study is that the relevance of the curriculum has a significant positive influence on the career adaptability of vocational students. These results agree with previous studies stating that curriculum suitability can predict students’ vocational self-concept or behavior [15]. The high relevance of the curriculum to job market demands allows students to develop skills that align with industry needs, directly supporting the development of their career adaptability. This means that this study indicates the importance of universities promoting student career adaptability through developing curriculum relevance to the world of work. The curriculum’s suitability includes teaching materials, real work experience, industrial and technological developments, flexibility, and resources that support the career development of interest to students.
Apart from that, this study proves that university support has a significant and positive effect on the career adaptability of vocational students. These findings also strengthen previous studies, which stated that university support impacts student career outcomes, including career adaptability [22; 23]. In the context of this study, university support is an essential factor in shaping the career adaptability of vocational students through the various forms of support provided. University support also provides the necessary infrastructure, such as career guidance and skills training, to help students overcome challenges and develop confidence in facing career changes. Therefore, university policymakers need to provide various support, including educational support, concept development support, and career development support.
First, educational support helps students gain knowledge and skills relevant to the world of work. This support includes providing curricula relevant to labor market needs, skills training required in various industries, seminars and workshops, and access to educational resources such as libraries, laboratories, and other learning facilities. Apart from that, concept development support can help students understand various concepts and theories related to their careers, career awareness, and career motivation and help them develop an adaptive and innovative mindset. Lastly, career development support aims to help students plan and achieve their career goals. This support includes providing learning tools that support career choices, career counseling services, guidance for resume writing and interviews, and organizing events and activities that expand students’ professional networks.
On the other hand, this study reveals that personal factors such as career self-efficacy significantly impact vocational students’ career adaptability. An individual’s level of confidence in their ability to achieve career goals and overcome obstacles can influence how effective they are at adapting to change and exploring different career paths. This finding is also relevant and strengthens previous studies’ results, which stated that career self-efficacy predicts career adaptability [9]. Students with high career self-efficacy tend to be more proactive in taking the initiative to seek opportunities, handle challenges, and pursue their career goals. Therefore, to strengthen the career adaptability of vocational students, it is essential for universities to not only provide a situationally supportive environment but also to pay attention to the development of individual self-confidence through building career self-efficacy.
The Role of Career Self-Efficacy as a Mediator. Before discussing career self-efficacy as a mediator, it is necessary to investigate predictors of career self-efficacy. This study found that career self-efficacy was significantly influenced by work-based learning, curriculum relevance, and university support. In previous studies, actual experience-based teaching could support strengthening career self-efficacy [9]. In work-based learning programs, students can engage in practical experience in a real work environment, which helps them build confidence in their ability to succeed in the world of work. In addition, when the curriculum is designed to include relevant material and in line with current developments in the field of study, students feel more confident in their ability to contribute to the world of work after graduation [15]. University support is also essential in strengthening career self-efficacy because it provides the resources and guidance necessary for students to develop their skills and self-confidence [23].
Meanwhile, in the results of the career self-efficacy mediator test, we found that career self-efficacy succeeded in mediating the influence of work-based learning and university support on the career adaptability of vocational students. The results of this study can expand the SCCT theory that personal factors can act as mediators in the relationship between situational factors and individual career behavior18. In the educational context, situational factors such as work-based learning and university support are essential elements that educational practitioners must pay attention to because they contribute significantly to forming individual career behavior. The experience gained through work-based learning and positive university support will strengthen students’ career self-confidence and ultimately influence their career adaptability.
Unfortunately, in this study, career self-efficacy was not found to mediate the effect of curriculum relevance on vocational students’ career adaptability. Of course, this finding contradicts previous studies [9; 44], which stated that career behavior is often influenced by personal and contextual factors that involve self-efficacy as a mediator. In the end, this study provides another perspective that career self-efficacy cannot always mediate the effect of situational factors (for example, curriculum relevance) on career behavior (for example, career adaptability) of vocational students. One reason is that a curriculum relevant to the world of work can influence students’ career adaptability through other pathways that do not depend on career self-efficacy. For example, a well-designed curriculum that is relevant to industry needs can directly improve students’ skills and knowledge needed to face work demands without increasing career self-efficacy. In this context, career self-efficacy may be a minor mediator between curriculum relevance and career adaptability.
In addition, it is essential to consider the complexity of other factors that influence the relationship between curriculum relevance, career self-efficacy, and career adaptability. There may be other factors that moderate or change the relationship between variables. For example, social support, work experience, or educational institution policies can also shape vocational students’ career adaptability. Therefore, although career self-efficacy theoretically can mediate between curriculum relevance and career adaptability, in a practical context, this relationship can be influenced by various complex factors that need to be considered further in further research.
This study shows that work-based learning, curriculum relevance, university support, and career self-efficacy directly influence vocational students’ career adaptability. Meanwhile, career self-efficacy as a mediator is also directly influenced by antecedent factors consisting of work-based learning, curriculum relevance, and university support. Another finding is that vocational students’ career adaptability can be influenced indirectly by work-based learning and university support through career self-efficacy. Finally, we did not find an indirect effect of curriculum relevance on vocational students’ career adaptability through career self-efficacy.
The results of this study provide important implications for vocational education practitioners to promote career adaptability in the university environment through various work-based learning programs such as apprenticeships, internships, job shadowing, mentorship, and school-based enterprise. The development of the WBL program also needs to consider the relevance of the curriculum to the needs of the world of work. Moreover, university management needs to provide positive support for career adaptability development, including educational, concept, and career development support.
1 Savickas M.L. The Theory and Practice of Career Construction. In: Career Development and Counseling: Putting Theory and Research to Work. Hoboken: Wiley; 2013. р. 147–183.
2 Ibid. Р. 158.
3 Ibid. Р. 157.
4 Ibid. Р. 179.
5 Billet S. Vocational Education: Purpose, Tradition and Prospects. Dordrecht: Springer; 2011.
6 Savickas M.L. The Theory and Practice of Career Construction. In: Career Development and Counseling: Putting Theory and Research to Work.
7 Eisenberger R., Huntinton R., Hutchinson S., Sowa D. Perceived Organizational Support. Journal of Applied Psychology. 1986;71(3):316–341. https://doi.org/10.1037/0021-9010.71.3.500
8 Bandura A. Self-Efficacy: Toward a Unifying Theory of Behavioral Change. Psychological Review. 1977;84(2):191–215. https://doi.org/10.1037/0033-295X.84.2.191; Bandura A. Self-Efficacy: The Exercise of Control. New York: W.H. Freeman; 1997.
9 Bandura A. Self-Efficacy: The Exercise of Control.
10 Taylor K.M., Betz N.E. Applications of Self-Efficacy Theory to the Understanding and Treatment of Career Indecision. Journal of Vocational Behavior. 1983;22(1):63–81. https://doi.org/10.1016/0001-8791(83)90006-4
11 Lent R.W., Brown S.D., Hackett G. Toward a Unifying Social Cognitive Theory of Career and Academic Interest, Choice, and Performance. Journal of Vocational Behavior. 1994;45:79–122. https://doi.org/10.1006/jvbe.1994.1027
12 Kossek E.E., Roberts K., Fisher S., Demarr B. Career Self-Management: A Quasi-Experimental Assessment of the Effects of a Training Intervention. Personnel Psychology. 1998;51(4):935–960. https://doi.org/10.1111/j.1744-6570.1998.tb00746.x
13 Hair J., Black W.C., Babin B.J., Anderson R.E. Multivariate data analysis: A global perspective. Pearson: Prentice Hall; 2010; Bollen K.A. Structural Equations with Latents Variabel. New York: Wiley; 1989.
14 Kline R.B. Principles and Practice of Structural Equation Modeling. New York: Guilford Press; 2011; Ghozali I. Structural Equation Models: Concepts and Applications with the AMOS 24 Bayesian SEM Update Program. Depok: Badan Penerbit Universitas Diponegoro; 2017.
15 Hair J., Black W.C., Babin B.J., Anderson R.E. Multivariate Data Analysis: A Global Perspective.
16 Ibid. Р. 116.
17 Ibid. Р. 647.
18 Lent R.W., Brown S.D., Hackett G. Toward a Unifying Social Cognitive Theory of Career and Academic Interest, Choice, and Performance.
Об авторах
Туатул Махфуд
Баликпапанский государственный политехнический институт
Email: tuatul.mahfud@poltekba.ac.id
ORCID iD: 0000-0002-6081-6306
Scopus Author ID: 57200122329
доктор философии (педагогика), доцент департамента профессионального развития персонала
Индонезия, 76127, г. Баликпапан, ул. Сукарно Хатта, КМ. 8Алиас Масек
Малайзийский университет Тун Хусейн Онн
Email: aliasmasek@uthm.edu.my
ORCID iD: 0000-0001-6782-1434
Scopus Author ID: 57205396730
доктор философии (педагогика), доцент департамента технического и профессионального образования
Малайзия, 86400, г. Джохор, ул. Панчор, КМ. 1Суитно Суитно
Университет Мухаммадии в Пурвореджо
Email: yitno@umpwr.ac.id
ORCID iD: 0000-0003-0314-2445
Scopus Author ID: 57211426512
доктор философии (педагогика), доцент департамента автомобильного образования
Индонезия, 54114, г. Пурвореджо, ул. К.Х.А. Дахлан, д. 3Аде Нови Нурул Исхани
Государственный университет Семаранга
Email: ade.ihsani@mail.unnes.ac.id
ORCID iD: 0000-0002-3283-8524
Scopus Author ID: 57201505118
доктор философии, доцент департамента в сфере красоты
Индонезия, 50229, г. Семаранг, ул. Кампус UNNES Секаран, корп. HЮлия Франциска
Государственный университет Сурабая
Email: yuliafransisca@unesa.ac.id
ORCID iD: 0009-0006-5930-1117
Scopus Author ID: 57201849821
магистр педагогики, преподаватель департамента электротехнического образования
Индонезия, 60213, г. Сурабая, ул. Лида ВетанПонко Вали Праното
Государственный университет Джокьякарты
Email: poncowali@uny.ac.id
ORCID iD: 0000-0001-6937-1174
магистр педагогики, преподаватель департамента электронной и информационной инженерии
Индонезия, 55281, г. Джокьякарта, ул. Коломбо, д. 1Аджи Праното
Институт науки и технологий Джокьякарты
Email: aji_pranoto@akprind.ac.id
ORCID iD: 0000-0002-5428-5107
Scopus Author ID: 57216610299
магистр педагогики, преподаватель департамента машиностроения
Индонезия, 55222, г. Джокьякарта, ул. Калисаак, д. 28Самсул Хади
Университет Сарджанавията Тамансисва
Email: samsulhadi@ustjogja.ac.id
ORCID iD: 0009-0008-4656-6938
магистр педагогики, преподаватель департамента машиностроения
Индонезия, 55167, г. Джокьякарта, ул. Батикан, д. 1043Ариф Сусанто
Университет Мухаммадии в Пурвореджо
Автор, ответственный за переписку.
Email: arifsusanto@umpwr.ac.id
ORCID iD: 0000-0002-5476-7835
Scopus Author ID: 57214121496
доктор философии (педагогика), преподаватель департамента образования в области автомобильной техники
Индонезия, 54114, г. Пурвореджо, ул. К.Х.А. Дахлан, д. 3Список литературы
- Cheah C.G., Chia W.Y., Lai S.F., Chew K.W., Chia S.R., Show P.L. Innovation Designs of Industry 4.0 Based Solid Waste Management: Machinery and Digital Circular Economy. Environmental Research. 2022;213:113619. https://doi.org/10.1016/j.envres.2022.113619
- Javaid M., Haleem A., Singh R.P., Suman R. Artificial Intelligence Applications for Industry 4.0: A Literature-Based Study. Journal of Industrial Integration and Management. 2022;07(01):83–111. https://doi.org/10.1142/S2424862221300040
- Mahmood T., Mubarik M.S. Balancing Innovation and Exploitation in the Fourth Industrial Revolution: Role of Intellectual Capital and Technology Absorptive Capacity. Technological Forecasting and Social Change. 2020;160:120248. https://doi.org/10.1016/j.techfore.2020.120248
- Coetzee M. Exploring the Mediating Role of Graduate Attributes in Relation to Academic Self-Directedness in Open Distance Learning. Higher Education Research and Development. 2014;33(6):1085–1098. https://doi.org/10.1080/07294360.2014.911260
- Ismail S., Ferreira N., Coetzee M. Young Emerging Adults’ Graduateness and Career Adaptability: Exploring the Moderating Role of Self-Esteem. Journal of Psychology in Africa. 2016;26(1):1–10. https://doi.org/10.1080/14330237.2016.1148417
- Sudiyatno, Wu M., Budiman A., Purwantoro D., Mahfud T., Siswanto I. The Effect of Instructional Quality on Vocational Students’ Academic Achievement and Career Optimism. International Journal of Innovation, Creativity and Change. 2019;7(10):244–260. Available at: https://www.ijicc.net/images/vol7iss10/71023_Sudiyanto_2019_E_R.pdf (accessed 03.07.2024).
- Haenggli M., Hirschi A. Career Adaptability and Career Success in the Context of a Broader Career Resources Framework. Journal of Vocational Behavior. 2020;119:103414. https://doi.org/10.1016/j.jvb.2020.103414
- Sullivan S.E., Baruch Y. Advances in Career Theory and Research: A Critical Review and Agenda for Future Exploration. Journal of Management. 2009;35(6):1542–1571. https://doi.org/10.1177/0149206309350082
- Mahfud T., Mulyani Y., Setyawati R., Kholifah N. The Influence of Teaching Quality, Social Support, and Career Self-Efficacy on the Career Adaptability Skills: Evidence from a Polytechnic in Indonesia. Integration of Education. 2022;26(1):27–41. http://dx.doi.org/10.15507/1991-9468.106.026.202201.027-041
- Savickas M.L., Porfeli E.J. Career Adapt-Abilities Scale: Construction, Reliability, and Measurement Equivalence Across 13 Countries. Journal of Vocational Behavior. 2012;80(3):661–673. https://doi.org/10.1016/j.jvb.2012.01.011
- Chan S.H.J., Mai X. The Relation of Career Adaptability to Satisfaction and Turnover Intentions. Journal of Vocational Behavior. 2015;89:130–139. https://doi.org/10.1016/j.jvb.2015.05.005
- Zacher H. Daily Manifestations of Career Adaptability: Relationships with Job and Career Outcomes. Journal of Vocational Behavior. 2015;91:76–86. https://doi.org/10.1016/j.jvb.2015.09.003
- García-Aracil A., Monteiro S., Almeida L.S. Students’ Perceptions of Their Preparedness for Transition to Work after Graduation. Active Learning in Higher Education. 2018;22(1):49–62. https://doi.org/10.1177/1469787418791026
- Smith E. Thirty Years of Competency-Based Training: How Australia Painted Itself into a Curriculum Corner in Vocational Education and Training. In: Tierney R.J., Rizvi F., Ercikan K. (eds) International Encyclopedia of Education 4 th ed. 2023. p. 491–503. https://doi.org/10.1016/B978-0-12-818630-5.02079-0
- Wu Y.-L., Jia-Jen-Hu. Skill Learning Attitudes, Satisfaction of Curriculum, and Vocational Self-Concept among Junior High School Students of Technical Education Programs. Procedia – Social and Behavioral Sciences. 2015;174:2862–2866. https://doi.org/10.1016/j.sbspro.2015.01.980
- Koen J., Klehe U.-C., Annelies E.M. van Vianen. Training Career Adaptability to Facilitate a Successful School-To-Work Transition. Journal of Vocational Behavior. 2012;81(3):395–408. http://dx.doi.org/10.1016/j.jvb.2012.10.003
- Hall D.T. The Protean Career: A Quarter-Century Journey. Journal of Vocational Behavior. 2004;65(1):1–13. https://doi.org/10.1016/j.jvb.2003.10.006
- Creed P.A., Hughes T. Career Development Strategies as Moderators between Career Compromise and Career Outcomes in Emerging Adults. Journal of Career Development. 2012;40(2):146–163. https://doi.org/10.1177/0894845312437207
- Hirschi A., Niles S.G., Akos P. Engagement in Adolescent Career Preparation: Social Support, Personality and the Development of Choice Decidedness and Congruence. Journal of Adolescence. 2011;34(1):173–182. https://doi.org/10.1016/j.adolescence.2009.12.009
- Mahfud T., Kusuma B.J., Mulyani Y. Soft Skill Competency Map for the Apprenticeship Programme in the Indonesian Balikpapan Hospitality Industry. Journal of Technical Education and Training. 2017;9(2):16–134. Available at: https://publisher.uthm.edu.my/ojs/index.php/JTET/article/view/1860 (accessed 03.07.2024).
- Ma Y., Chen S-C., Ruangkanjanases A. Perceived Organizational Support and Career Adaptability as Predictors of Self and Environmental-Career Exploration: An Empirical Investigation in China. Preprints. 2020;2020070592. https://doi.org/10.20944/preprints202007.0592.v1
- Ocampo A.C.G., Restubog S.L.D., Liwag M.E., Wang L., Petelczyc C. My Spouse is My Strength: Interactive Effects of Perceived Organizational and Spousal Support in Predicting Career Adaptability and Career Outcomes. Journal of Vocational Behavior. 2018;108:165–177. https://doi.org/10.1016/j.jvb.2018.08.001
- Liu J., Liu Y. Perceived Organizational Support and Intention to Remain: The Mediating Roles of Career Success and Self-Esteem. International Journal of Nursing Practice. 2016;22(2):205–214. https://doi.org/10.1111/ijn.12416
- Brown S.D., Lent R.W. Social Cognitive Career Theory. In: Walsh W.B., Flores L.Y., Hartung P.J., Leong F.T.L. (eds.) Career Psychology: Models, Concepts, and Counseling for Meaningful Employment. 2023. p. 37–57. https://doi.org/10.1037/0000339-003
- Hamzah S.R., Kai Le K., Musa S.N.S. The Mediating Role of Career Decision Self-Efficacy on the Relationship of Career Emotional Intelligence and Self-Esteem with Career Adaptability among University Students. International Journal of Adolescence and Youth. 2021;26(1):83–93. https://doi.org/10.1080/02673843.2021.1886952
- Nisbet G., Lincoln M., Dunn S. Informal Interprofessional Learning: An Untapped Opportunity for Learning and Change Within the Workplace. Journal of Interprofessional Care. 2013;27(6):469–475. https://doi.org/10.3109/13561820.2013.805735
- Wickramasinghe V., Ramanathan U. Workplace Learning Experienced by Employees in Information Technology-Enabled Work Environments – A Developing Country Experiences. Journal of Workplace Learning. 2022;34(4):352–372. https://doi.org/10.1108/JWL-05-2021-0056
- Moore L.J. Ethical and Organisational Tensions for Work-Based Learners. Journal of Workplace Learning. 2007;19(3):161–172. https://doi.org/10.1108/13665620710735639
- Williams C. Understanding the Essential Elements of Work-Based Learning and Its Relevance to Everyday Clinical Practice. Journal of Nursing Management. 2010;18(6):624–632. https://doi.org/10.1111/j.1365-2834.2010.01141.x
- Hanu C., Amegbe H., Yawson M.D.T.A., Mensah P. Differential Impact of Work-Based Learning on Employee Agility, Ambidexterity and Proactive Goal Generation. Journal of Workplace Learning. 2022;35(1):92–111. https://doi.org/10.1108/JWL-01-2022-0005
- Mu T., van Riel A., Schouteten R. Individual Ambidexterity in SMEs: Towards a Typology Aligning the Concept, Antecedents and Outcomes. Journal of Small Business Management. 2022;60(2):347–378. https://doi.org/10.1080/00472778.2019.1709642
- Monteiro S., Almeida L.S. The Relation of Career Adaptability to Work Experience, Extracurricular Activities, and Work Transition in Portuguese Graduate Students. Journal of Vocational Behavior. 2015;91:106–112. https://doi.org/10.1016/j.jvb.2015.09.006
- Young M., Hordern J. Does the Vocational Curriculum Have a Future? Journal of Vocational Education and Training. 2022;74(1):68–88. https://doi.org/10.1080/13636820.2020.1833078
- Karacaoğlu Ö.C. Curriculum Evaluation Questionnaire According to Participant Opinions. European Journal of Contemporary Education and E-Learning. 2023;1(3):19–31. https://doi.org/10.59324/ejceel.2023.1(3).02
- Tamrin A.G., Slamet S., Soenarto S. The Link and Match of the Demand and Supply for Productive Vocational School Teachers with Regard to Spectrum of Vocational Skills in the Perspective of Education Decentralization. Jurnal Pendidikan Vokasi. 2018;8(1):40–52. https://doi.org/10.21831/jpv.v8i1.15135
- Guan Y., Wang Z., Gong Q., Cai Z., Xu S.L., Xiang Q., et al. Parents’ Career Values, Adaptability, Career-Specific Parenting Behaviors, and Undergraduates’ Career Adaptability. The Counseling Psychologist. 2018;46(7):922–946. https://doi.org/10.1177/0011000018808215
- Ma Y., Bennett D., Chen S.-C. Perceived Organisational Support and University Students’ Career Exploration: The Mediation Role of Career Adaptability. Higher Education Research and Development. 2023;42(4):903–919. https://doi.org/10.1080/07294360.2022.2115983
- Eisenberger R., Armeli S., Rexwinkel B., Lynch P.D., Rhoades L. Reciprocation of Perceived Organizational Support. Journal of Applied Psychology. 2001;86(1):42–51. https://doi.org/10.1037/0021-9010.86.1.42
- Garcia P.R.J.M., Restubog S.L.D., Bordia P., Bordia S., Roxas R.E.O. Career Optimism: The Roles of Contextual Support and Career Decision-Making Self-Efficacy. Journal of Vocational Behavior. 2015;88:10–18. https://doi.org/10.1016/j.jvb.2015.02.004
- Guan P., Capezio A., Restubog S.L.D., Read S., Lajom J.A.L., Li M. The Role of Traditionality in the Relationships among Parental Support, Career Decision-Making Self-Efficacy and Career Adaptability. Journal of Vocational Behavior. 2016;94:114–123. https://doi.org/10.1016/j.jvb.2016.02.018
- Burns G.N., Jasinski D., Dunn S., Fletcher D. Academic Support Services and Career Decision-Making Self-Efficacy in Student Athletes. The Career Development Quarterly. 2013;61(2):161–167. https://doi.org/10.1002/j.2161-0045.2013.00044.x
- Caesens G., Stinglhamber F. The Relationship between Perceived Organizational Support and Work Engagement: The Role of Self-Efficacy and Its Outcomes. European Review of Applied Psychology. 2014;64(5):259–267. https://doi.org/10.1016/j.erap.2014.08.002
- Eisenberger R., Stinglhamber F. Perceived Organizational Support: Fostering Enthusiastic and Productive Employees. Washington: APA Books; 2011. https://doi.org/10.1037/12318-000
- Parker S.K., Bindl U.K., Strauss K. Making Things Happen: A Model of Proactive Motivation. Journal of Management. 2010;36(4):827–856. https://doi.org/10.1177/0149206310363732
- Wang Z., Fu Y. Social Support, Social Comparison, and Career Adaptability: A Moderated Mediation Model. Social Behavior and Personality: An International Journal. 2015;43(4):649–660. https://doi.org/10.2224/sbp.2015.43.4.649
- Nikolova I., Van Ruysseveldt J., De Witte H., Syroit J. Work-Based Learning: Development and Validation of a Scale Measuring the Learning Potential of the Workplace (LPW). Journal of Vocational Behavior. 2014;84(1):1–10. https://doi.org/10.1016/j.jvb.2013.09.004
- Mustafa M.J., Chin J.W., Nungsari M., Morris K.J. Do Proactive Students Benefit More from University Support for Entrepreneurship When It Comes to Choosing Entrepreneurship as a Career Choice? An Examination of Ghanian and Malaysian Students. The International Journal of Management Education. 2023;21(3):100868. https://doi.org/10.1016/j.ijme.2023.100868
- Iwu C.G., Opute P.A., Nchu R., Eresia-Eke C., Tengeh R.K., Jaiyeoba O., et al. Entrepreneurship Education, Curriculum and Lecturer-Competency as Antecedents of Student Entrepreneurial Intention. The International Journal of Management Education. 2021;19(1):100295. https://doi.org/10.1016/j.ijme.2019.03.007
Дополнительные файлы







