Adsorption complexes of vancomycin with nanodiamonds: formation kinetics, composition, and antimicrobial properties
- Authors: Shen Т.1, Chernysheva M.G.1, Popov A.G.1, Chashchin I.S.2,3, Anuchina N.M.2, Badun G.A.1
-
Affiliations:
- M. V. Lomonosov Moscow State University
- A. N. Bakulev Scientific Center for Cardiovascular Surgery
- A. N. Nesmeyanov Institute of Organoelement Compounds, Russian Academy of Sciences
- Issue: Vol 99, No 1 (2025)
- Pages: 114-121
- Section: PHYSICAL CHEMISTRY OF NANOCLUSTERS, SUPRAMOLECULAR STRUCTURES, AND NANOMATERIALS
- Submitted: 17.04.2025
- Accepted: 17.04.2025
- Published: 17.04.2025
- URL: https://bakhtiniada.ru/0044-4537/article/view/288149
- DOI: https://doi.org/10.31857/S0044453725010117
- EDN: https://elibrary.ru/EIDTVW
- ID: 288149
Cite item
Abstract
Adsorption complexes of vancomycin with detonation nanodiamonds having positive and negative surface charges are obtained. The kinetics of vancomycin adsorption on nanodiamonds is described by a pseudo-second-order equation with close parameters for both types of nanodiamonds. The kinetics of vancomycin-nanodiamond complex formation is described by a pseudo-first order equation. Methods of radioactive indicators and IR spectroscopy are used to find that a part of vancomycin is firmly bound to the surface of nanodiamonds and is not removed by washing. The amount of firmly bound matter is found to be three times greater for the complexes with negative nanodiamonds. However, the retention strength of vancomycin on positive nanodiamonds was higher and its content practically did not change during desorption for 10 days. Both types of complexes have the same antimicrobial properties against Staphylococcus aureus. The totality of the obtained data confirms the assumption that the formation of hydrogen bonds with water molecules plays a key role in the adsorption and retention of vancomycin on the surface of nanodiamonds.
Full Text
ВВЕДЕНИЕ
Покрытия, содержащие наноалмазы, могут быть использованы для улучшения механических характеристик материалов, которые используются для изготовления протезов сердечного клапана [1]. Важным достоинством таких покрытий является наличие на поверхности наноалмазов антисептического агента для предотвращения развития бактериальных инфекций в постоперационный период. Известно, что доза лекарств может быть снижена при нанесении их на функционально развитую поверхность наноалмазов, при этом будет достигнут нужный лечебный результат [2–6].
Ранее мы показывали, что как положительные, так и отрицательные наноалмазы улучшают механические характеристики коллагеновых матриц в примерно равной степени, хотя количество положительных наноалмазов сорбируется на поверхность матриц, как правило больше, чем отрицательных [1]. Также стоит отметить устойчивость таких покрытий на поверхности материала при эксплуатации. Получаемые покрытия содержат антибиотик на поверхности наноалмазов для предотвращения развития инфекций и слой, предотвращающий отложение кальция, например, из хитозана [7–10]. Необходимо отметить, что антибиотик, входящий в состав покрытия, должен сохранять антимикробную активность при адсорбции на поверхности наноалмазов.
Цель данной работы состояла в получении адсорбционных комплексов ванкомицина с наноалмазами для их использования при получении антимикробных покрытий коллагеновых матриц бычьего перикарда. Ванкомицин является лекарственным средством, относящихся к классу антимикробных препаратов, ингибирующих синтез клеточной стенки, и проявляющих высокую активность против грамположительных бактериальных возбудителей заболеваний [11]. Ранее мы показывали, что ванкомицин может быть адсорбирован на поверхности наноалмазов [12]. При получении адсорбционных комплексов необходимо учитывать сложность работы с данным соединением: его нестабильность в водных растворах при нейтральных значениях рН-условиях, необходимых для образования адсорбционных комплексов с наноалмазами детонационного синтеза, которые обладают функционально развитой поверхностью и способны агрегировать при определенном значении рН и ионной силе раствора. В данной работе мы исследовали кинетику адсорбции ванкомицина на наноалмазах детонационного синтеза, поверхность которых заряжена положительно (ДНА) и отрицательно (SDND).
Количество ванкомицина в растворе и на поверхности определяли с помощью меченного тритием ванкомицина по радиоактивности. Полученные комплексы были охарактеризованы методом ИК-спектрометрии, а также определена антимикробная активность адсорбционных комплексов по отношению к золотистому стафилококку – одному из самых распространенных возбудителей бактериальных инфекций.
ЭКСПЕРИМЕНТАЛЬНАЯ ЧАСТЬ
Изучение кинетики адсорбции ванкомицина на наноалмазах
В работе использовали [3H]ванкомицин, полученный с помощью метода термической активации трития [12]. Наноалмазы (SDND, PlasmaChem), которые представляют собой водную суспензию 100 мг/мл, разводили водой до нужной концентрации. Из порошка наноалмазов (PlasmaChem) готовили водную суспензию (5 мг/мл) ультразвуковой обработкой с помощью ультразвуковой ванны Град (Россия). По данным метода низкотемпературной адсорбции азота удельная поверхность наноалмазов составляет 390 и 250 м2/г для SDND и ДНА соответственно. ИК-спектры используемых наноалмазов приведены ниже. Значения электрокинетического потенциала водных суспензий составили +21±2 и –41±5 мВ для ДНА и SDND, соответственно. Для ДНА pI составляет 11.4, в то время как для SDND в диапазоне рН от 3 до 13 изоэлектрическая точка отсутствует.
Готовили 1 мл суспензии наноалмазов в растворе [3H]ванкомицина с концентрацией 0.7 мг/мл, удельной радиоактивностью 1 мКи/г, с концентрацией наноалмазов 1 мг/мл. Суспензии инкубировали при 25°С. Через определенные промежутки времени суспензии центрифугировали в течение 20 мин при 12100g и измеряли радиоактивность надосадочного раствора, который затем отбирали полностью. Осадок наноалмазов промывали от несвязанного ванкомицина и заливали сцинтилляционной жидкостью UltimaGold (PerkinElmer) для измерения радиоактивности и определения концентрации ванкомицина на поверхности наноалмазов по уравнению:
(1)
где I – скорость счета бета-излучения трития, ε – эффективность регистрации, ауд – удельная (массовая) радиоактивность ванкомицина, mND – масса наноалмазов в суспензии.
Анализ комплексов наноалмазов с ванкомицином с помощью ИК-спектроскопии
Смешивали 1 мг комплекса наноалмазов с ванкомицином с бромидом калия. Регистрацию спектров проводили с помощью спектрометра Nicolet Protege 460 в диапазоне волновых чисел от 400 до 4000 см–1 при оптическом разрешении 4 см–1.
Определение количества комплекса наноалмаз-ванкомицин на поверхности коллагеновых матриц
В работе использовали стабилизированные глутаровым альдегидом и девиталлизированные коллагеновые матрицы бычьего перикарда. Получали адсорбционные комплексы ванкомицина с наноалмазами согласно методике, описанной в п. 2.1. В этих экспериментах использовали меченные тритием наноалмазы, полученные с помощью метода термической активации трития [13]. Через сутки выдерживания наноалмазов в растворе ванкомицина суспензии центрифугировали, осадок декантировали, промывали водой и суспензировали в воде до концентрации наноалмазов 1 мг/мл. В суспензию помещали коллагеновые матрицы из бычьего перикарда и перемешивали в течение суток. После перемешивания матрицы помещали в 0.9% раствор хлорида натрия. Затем матрицы высушивали до постоянной массы и растворяли кипячением в концентрированной азотной кислоте. К раствору добавляли воду, центрифугировали и измеряли радиоактивность осадка наноалмазов, как описано в п. 2.1. Количество наноалмазов на поверхности матриц (ГND) определяли по уравнению:
(2)
где аNDуд – удельная радиоактивность наноалмазов, mматрица – масса матрицы.
Определение антимикробных свойств комплексов наноалмазов с ванкомицином
Получали покрытия из комплексов наноалмазов с ванкомицином на поверхности коллагеновых матриц бычьего перикарда согласно методике, приведенной в п. 2.3. Оценку адгезии бактерий к модифицированным и контрольным образцам коллагеновых матриц перикарда проводили в соответствии с ГОСТ Р ИСО 11737-1–2000 [14]. В качестве тест-культур были выбраны клинические штаммы бактерий Staphylococcus aureus (золотистый стафилококк), вызывающие осложнения после проведения операции по замене клапана. Все подготовительные работы и исследования проводили в стерильных условиях при температуре окружающей среды 20–22°C.
Из суточных культур готовили суспензии по Мак-Фарланду с концентрацией 106 клеток/мл. Исследуемые образцы коллагеновых матриц с нанесенным алмазосодержащим покрытием погружали в подготовленные суспензии культур и инкубировали в термостате при 37°C в течение 4 ч. По окончании экспозиции образцы извлекали и отмывали от неадгезированных клеток стерильным 0.9% NaCl и высушивали на стерильной фильтровальной бумаге. Далее делали отпечатки с опытных и контрольных образцов, последовательно прикладывая гладкую и ворсинчатую стороны коллагеновых пластин к поверхности питательной среды Хинтона–Мюллера с последующим растиранием досуха полученных отпечатков.
После проведенной аппликации каждую пластину растирали в 1 мл стерильного физиологического раствора со стерильной стеклянной крошкой. Полученные гомогенаты по 0.5 мл без разведения и с 10-кратным разведением помещали на плотную питательную среду Хинтона–Мюллера и растирали досуха стерильным шпателем. Посевы опытных и контрольных образцов на среде Хинтона–Мюллера инкубировали в термостате в течение суток при температуре 37°C. По окончании инкубации подсчитывали количество колоний жизнеспособных клеток тест-микроорганизмов на исследуемых и контрольных образцах.
ОБСУЖДЕНИЕ РЕЗУЛЬТАТОВ
На рис. 1 показана кинетика адсорбции ванкомицина на поверхности наноалмазов, найденная из изменения концентрации ванкомицина в растворе.
Рис. 1. Зависимости адсорбции ванкомицина на наноалмазах ДНА (а) и SDND (б) от времени.
Кинетические зависимости адсорбции на наноалмазах обоих типов были описаны уравнением псевдо-второго порядка [15]:
(3)
Подбор параметров осуществляли с помощью программного пакета SciDAVis с использованием алгоритма Левенберга–Марквардта с допуском 0.0001. Результат аппроксимации показан на рис. 1 линией. Параметры уравнения псевдо-второго порядка приведены в табл. 1.
Таблица 1. Параметры уравнения кинетики адсорбции псевдо-второго порядка
Тип наноалмазов | Aравн, г/г | k2, день–1 | R2 |
ДНА | 0.19 ± 0.01 | 114.7 ± 51.0 | 0.974 |
SDND | 0.22 ± 0.01 | 174.4 ± 97.2 | 0.973 |
В течение первых суток адсорбция достигает постоянного значения около 0.20 г/г. Важно подчеркнуть, что параметры кинетики адсорбции для обоих типов наноалмазов оказались близкими. Это подтверждает выдвинутое ранее предположение о том, что адсорбция ванкомицина на поверхности наноалмазов происходит посредством образования связей между сорбатом и связанными с поверхностью молекулами воды [12]. Отметим, что серьезные изменения происходят с ванкомицином в воде при концентрациях более 20 г/л и времени хранения более суток [16].
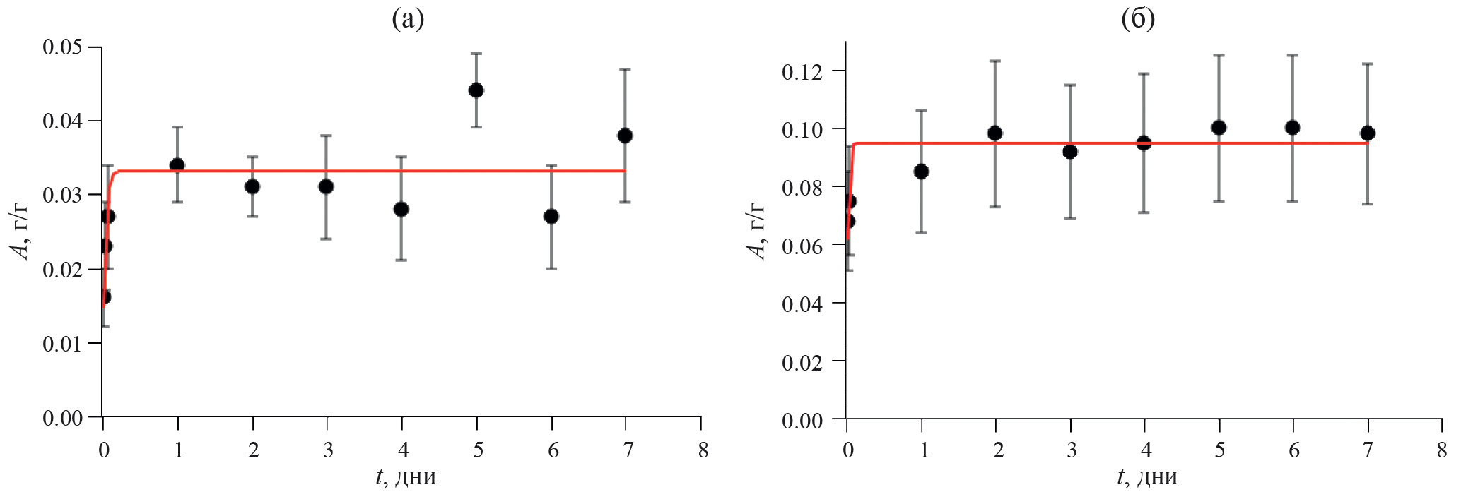
Поскольку комплексы наноалмазы-ванкомицин предполагается использовать как антибактериальные покрытия, то необходимо определить количество ванкомицина, прочно связанного с поверхностью наноалмазов. Поэтому после определения адсорбции ванкомицина по разности начальной концентрации и концентрации в растворе в текущий момент времени проводили отмывку осадка наноалмазов от непрочно связанного ванкомицина, измеряли его радиоактивность и определяли оставшееся количество ванкомицина по радиоактивности (1). Зависимость адсорбции ванкомицина на наноалмазах после промывки образца и измерения непосредственно радиоактивности осадка комплекса наноалмазов с ванкомицином приведены на рис. 2.
Рис. 2. Зависимости прочно связанного ванкомицина на наноалмазах ДНА (а) и SDND (б) от времени.
Кинетические зависимости для обоих типах наноалмазов имели схожий вид и описывались уравнением псевдо-первого порядка:
(4)
Параметры уравнения псевдо-первого порядка приведены в табл. 2, результаты аппроксимации показаны на рис. 2 линией.
Таблица 2. Параметры кинетического уравнения псевдо-первого порядка для прочно связанного ванкомицина с наноалмазами
Тип наноалмазов | Aравн, г/г | k2, день–1 | R2 |
ДНА | 0.033 ± 0.002 | 29.2 ± 9.1 | 0.977 |
SDND | 0.095 ± 0.002 | 53.1 ± 8.6 | 0.996 |
Предельное значение количества ванкомицина, прочно связанного с поверхностью наноалмазов обоих типов, достигается за первые сутки адсорбции. Принимая во внимание размер молекулы ванкомицина (3.2 × 2.2 нм) [17] значение остаточного количества ванкомицина на SDND близко к полному заполнению поверхности молекулами ванкомицина с плотной упаковкой. В то время как покрытие ДНА уменьшается в 4.5–5 раз и в три раза меньше, чем на SDND.
Десорбцию ванкомицина с поверхности наноалмазов изучали в воде, в 0.9% растворе хлорида натрия и в растворе бычьего сывороточного альбумина 40 г/л в 0.9% NaCl в течение 10 суток при 25°C. Результаты приведены в табл. 3.
Таблица 3. Десорбция ванкомицина с поверхности наноалмазов
Десорбирующий раствор | Количество ванкомицина на поверхности наноалмазов после десорбции, г/г | |
ДНА | SDND | |
Вода | 0.030 | 0.009 |
0.9% NaCl | 0.033 | 0.010 |
Сывороточный альбумин 40 г/л в 0.9% NaCl | 0.022 | 0.003 |
Из результатов, приведенных в табл. 2 и 3, видно, что с наноалмазов ДНА ванкомицин не удаляется в присутствии десорбирующих веществ, в то время как с поверхности SDND ванкомицин легко десорбируется. Можно предположить, что удерживание ванкомицина на ДНА происходит за счет электростатического притяжения карбоксильной группы ванкомицина и положительных групп на поверхности ДНА.
Образцы наноалмазов с наибольшим содержанием ванкомицина (адсорбция 1 сут., отмывка водой) проанализировали методом ИК-спектроскопии, а также проверили их антимикробные свойства. На рис 3 и 4 приведены ИК-спектры комплексов ванкомицина с наноалмазами.
В ИК-спектре наноалмазов ДНА (рис. 3) полоса 1795 см–1 относится к колебаниям С=О-групп в ангидридных и лактонных группах на поверхности наноалмазов [18]. Полоса при 1723 см–1 относится к колебаниям С=О-групп в карбонилах. Сигнал при 1630 см–1 объясняется наличием связанной с поверхностью водой. Полоса при 1452 см–1 относится к деформационным колебаниям СН-связей в СН2-группах (sp2 и sp3) [19]. Сигналы 1319 и 1254 см–1 относятся к валентным колебаниям С–С-связей в sp2- и sp3- состояниях. Сигнал 1117 см–1 относится к асимметричным колебаниям С-О-С связей, а при 1063 см–1 – к валентным колебаниям С-О-связи в гидроксильных или эфирных группах [18]. Сигналы при 902 см–1 и 878 см–1 относятся к колебаниям СН-связей в СН2(sp2)-группах и графитизированной части поверхности, соответственно [19].
Рис. 3. ИК-спектры ДНА (1), комплекса ДНА-ванкомицин (2) и ванкомицина (3).
На поверхности SDND (рис. 4) также можно видеть ангидридные группы (сигнал С=О-связей при 1776 см–1). Сигнал 1465 см–1 связан с деформационными колебаниями СН-связи в СН3-группах [19]. Полоса при 1254 см–1 отвечает колебаниям С-О связей в эпокси- и эфирных группах [18].
Рис. 4. ИК-спектры SDND (1), комплекса SDND-ванкомицин (2) и ванкомицина (3).
Расшифровка ИК-спектра ванкомицина подробно приведена в работах [20–22]. Сигнал при 1668 см–1 относится к колебаниям С=О-связи амида I, сигналы в области 1587 и 1499 см–1 связаны с колебанием связей в ароматических кольцах. Также о колебаниях связей С=С в арильных фрагментах свидетельствует полоса 1613 см–1 [23]. Сигналы при 1424 и 1393 см–1 относятся к симметричным колебаниям СО2–группы [20, 23]. Сигнал 1320 см–1 является типичной для аминокислот, но происхождение ее не определено [23]. Сигнал при 1231 см–1 обусловлен колебаниями фенольных групп [22].
При образовании комплексов с наноалмазами SDND в ИК-спектре комплекса сохраняются сигналы, характерные для ванкомицина связанные с колебаниями амида I и ароматических фрагментов, которые отсутствуют в спектре исходного алмаза и подтверждают наличие вещества на его поверхности. В ИК-спектре комплекса ДНА-ванкомицин напротив, присутствуют сигналы, характерные для наноалмазов. При этом исчезают полосы 1063, 902 и 878 см–1, что позволяет предположить связывание небольшого количества ванкомицина с графитизированными частями положительно заряженных наноалмазов.
Таким образом, данные ИК-спектроскопии подтвердили данные радиохимического метода о существенно меньшем количестве ванкомицина на ДНА по сравнению с SDND, поверхность которых полностью покрыта слоем ванкомицина.
Для проверки антимикробных свойств комплекса было необходимо получить покрытия коллагеновых матриц бычьего перикарда слоем комплексов наноалмаз-ванкомицин [24]. Поэтому с помощью меченных тритием наноалмазов определили количество комплекса, которое адсорбируется на поверхность коллагеновой матрицы. Было показано, что на поверхность матрицы может быть осаждено 5.6±1.7 мг/г комплекса с SDND и 8.6±1.1 мг/г комплекса с ДНА. Эти величины больше, чем ранее полученные для положительно и отрицательно заряженных наноалмазов, поскольку были использованы более тонкие матрицы, по-видимому, лучше сорбирующие наноалмазы. Откуда был сделан вывод, что содержание ванкомицина на поверхности матриц составляет 0.27 и 0.56 мг ванкомицина на 1 г коллагеновой матрицы для комплексов с ДНА и SDND, соответственно. Это значение ниже, чем при нанесении ванкомицина из раствора в угольной кислоте под давлением [25]. Однако результаты исследования антимикробных свойств по отношению к отношению к золотистому стафилококку показали схожие результаты по адгезии (табл. 4). Выживаемость оказалась выше, чем в случае ванкомицина в составе покрытий с гиалуроновой кислотой и хитозаном, но на 3 порядка меньше, чем в случае контрольного образца.
Таблица 4. Антимикробные характеристики адсорбционных комплексов наноалмазов с ванкомицином
Тип наноалмазов | Адгезия, lg KOE | Выживаемость, lg KOE |
Контрольный образец без наноалмазов | ≈ 5 | ≈ 5 |
ДНА | 2.4 | 2.1 |
SDND | 2.4 | 2.2 |
Таким образом, использование наноалмазов позволяет использовать меньшее количество антибиотика для достижения необходимого результата.
ВЫВОДЫ
В результате проведенной работы было показано, что кинетика адсорбции ванкомицина схожа для двух типов наноалмазов и имеет две стадии: образование слоя с плотной упаковкой молекул (состав комплекса 0.2 г/г) происходит за 1 сут, а при увеличении контакта компонентов происходит дальнейшее небольшое снижение концентрации ванкомицина в растворе, однако дополнительная адсорбция ванкомицина обратима и вещество легко удаляется при промывке водой. Количество ванкомицина, прочно связанного с наноалмазами, было меньше и зависело от заряда поверхности – для отрицательно заряженных наноалмазов SDND составляло 0.10 г/г, для положительно заряженных ДНА – 0.03 г/г. Дальнейшая десорбция ванкомицина в воду и 0.9% NaCl в течение 10 сут снижала его содержание до 0.01 г/г в составе комплекса с SDND, но из комплекса с ДНА ванкомицин в этих условиях не извлекался. В присутствии сывороточного альбумина наблюдалось дополнительное освобождение ванкомицина из состава комплексов. Антимикробные свойства обоих комплексов оказались одинаковыми: адгезия и выживаемость бактерий на покрытиях из обоих типов наноалмазов была меньше примерно в 103 раз, чем для контрольных образцов. Таким образом, полученные комплексы можно рассматривать как потенциальные компоненты протезов сердечного клапана.
Совокупность полученных данных подтверждает предположение о том, что образование водородных связей с молекулами воды играет ключевую роль в адсорбции и удержании ванкомицина на поверхности наноалмазов.
ФИНАНСИРОВАНИЕ РАБОТЫ
Работа выполнена в рамках гос.задания № 122012600116-4 “Получение и использование радионуклидов и меченных соединений для целей ядерной медицины, изучения биологически значимых процессов и взаимодействия живых организмов с ионизирующим излучением”. Подготовка коллагеновых матриксов перикарда для исследований была выполнена в рамках Государственного задания № 075-00277-24-00 Министерства науки и высшего образования Российской Федерации с использованием научного оборудования ИНЭОС РАН.
КОНФЛИКТ ИНТЕРЕСОВ
Авторы заявляют, что у них нет конфликта интересов.
About the authors
Т. Shen
M. V. Lomonosov Moscow State University
Email: chernyshevamg@my.msu.ru
Russian Federation, Moscow, 119991
M. G. Chernysheva
M. V. Lomonosov Moscow State University
Author for correspondence.
Email: chernyshevamg@my.msu.ru
Russian Federation, Moscow, 119991
A. G. Popov
M. V. Lomonosov Moscow State University
Email: chernyshevamg@my.msu.ru
Russian Federation, Moscow, 119991
I. S. Chashchin
A. N. Bakulev Scientific Center for Cardiovascular Surgery; A. N. Nesmeyanov Institute of Organoelement Compounds, Russian Academy of Sciences
Email: chernyshevamg@my.msu.ru
Russian Federation, Moscow, 119334; Moscow, 119334
N. M. Anuchina
A. N. Bakulev Scientific Center for Cardiovascular Surgery
Email: chernyshevamg@my.msu.ru
Russian Federation, Moscow, 119334
G. A. Badun
M. V. Lomonosov Moscow State University
Email: chernyshevamg@my.msu.ru
Russian Federation, Moscow, 119991
References
- Chernysheva M.G., Chaschin I.S., Badun G.A. et al. // Colloids Surf A Physicochem Eng Asp. 2023. V. 656. № A. Article #. 130373.
- Xiao J., Duan X., Yin Q., Zhang Z., Yu H., Li Y. // Biomaterials. 2013. V. 34. № 37. P. 9648.
- Wang L., Su W., Ahmad K.Z. et al. // Nano Res. 2022. V. 15. № 4. P. 3356.
- Yuan S.J., Xu Y.H., Wang C. et al. // J. Nanobiotechnology. 2019. V. 17. № 1. P. 1.
- Li X., Shao J., Qin Y. et al. // J. Mater. Chem. 2011. V. 21. № 22. P. 7966.
- Salaam A.D., Hwang P.T.J., Poonawalla A. et al. // Nanotechnology. 2014. V. 25. № 42. P. 425103.
- Levy R.J., Wolfrum J., Schoen F.J. et al. // Science. 1985. V. 228. № 4696. P. 190.
- Chanda J. // Biomaterials. 1994. V. 15. № 6. P. 465.
- Abolhoda A., Yu S., Oyarzun J.R. et al. // Ann. Thorac. Surg. 1996. V. 62. № 1. P. 169.
- Gallyamov M.O., Chaschin I.S., Khokhlova M.A. et al. // Materials Science and Engineering: C. 2014. V. 37. № 1. P. 127.
- Hashizume H., Nishimura Y. // Studies in Natural Products Chemistry. 2008. V. 35. № C. P. 693.
- Шень Т., Чернышева М.Г., Бадун Г.А. // Радиохимия. 2023. Т. 65. № 6. С. 575.
- Chernysheva M.G., Popov A.G., Dzianisik M.G. et al. // Mendeleev Communications. 2023. V. 33. № 2. P. 228.
- Стерилизация медицинских изделий. МИКРО- БИОЛОГИЧЕСКИЕ МЕТОДЫ. Часть 1. Оценка популяции микроорганизмов на продукции // ГОСТ Р ИСО 11737-1–2000. 2014.
- Хамизов Р.Х. // Журн. физ. химии. 2020. T. 94. № 1. C. 125.
- Masse M., Genay S., Mena A.M. et al. // European J. Hospital Pharmacy. 2020. V. 27. № e1. P. E87.
- Cauda V., Onida B., Platschek B. et al. // J. Mater. Chem. 2008. V. 18. № 48. P. 5888.
- Petit T., Puskar L. // Diam Relat Mater. 2018. V. 89. August. P. 52.
- Ţucureanu V., Matei A., Avram A.M. // Crit Rev Anal Chem. 2016. V. 46. № 6. P. 502.
- Salter C.J., Mitchell R.C., Drake A.F. // J. Chemical. Society. 1995. № 12. P. 2203.
- Nouruzi E., Hosseini S.M., Asghari B. et al. // BMC Biotechnol. 2023. V. 23. № 1. P. 39.
- Mohamed H.B., El-Shanawany S.M., Hamad M.A., Elsabahy M. // Sci Rep. 2017. V. 7. № 1. P. 6340.
- Socrates G. Infrared and Raman Characteristic Group Frequencies. 3rd Ed. John Wiley & Sons, 2001. 347 p.
- Shen T., Chernysheva M.G., Badun G.A. et al. // Colloids and Interfaces. 2022. V. 6. № 2. P. 35.
- Chaschin I.S., Sinolits M.A., Badun G.A. et al. // Int. J. Biol. Macromol. 2022. V. 222. P. 2761.
Supplementary files






