Термодинамические свойства стекла (CaO)0.5(Al2O3)0.1(SiO2)0.4
- Авторы: Архипин А.С.1,2, Pisch A.2, Кузовчиков С.В.1, Хван А.В.1, Смирнова Н.Н.3, Маркин А.В.3, Успенская И.А.1
-
Учреждения:
- Московский государственный университет им. М. В. Ломоносова
- Университет Гренобль-Альпы
- Нижегородский государственный университет им. Н. И. Лобачевского
- Выпуск: Том 98, № 12 (2024)
- Страницы: 9-17
- Раздел: ХИМИЧЕСКАЯ ТЕРМОДИНАМИКА И ТЕРМОХИМИЯ
- Статья получена: 30.03.2025
- Статья одобрена: 30.03.2025
- Статья опубликована: 15.12.2024
- URL: https://bakhtiniada.ru/0044-4537/article/view/285570
- DOI: https://doi.org/10.31857/S0044453724120022
- EDN: https://elibrary.ru/EOVMPK
- ID: 285570
Цитировать
Аннотация
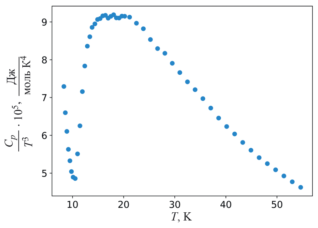
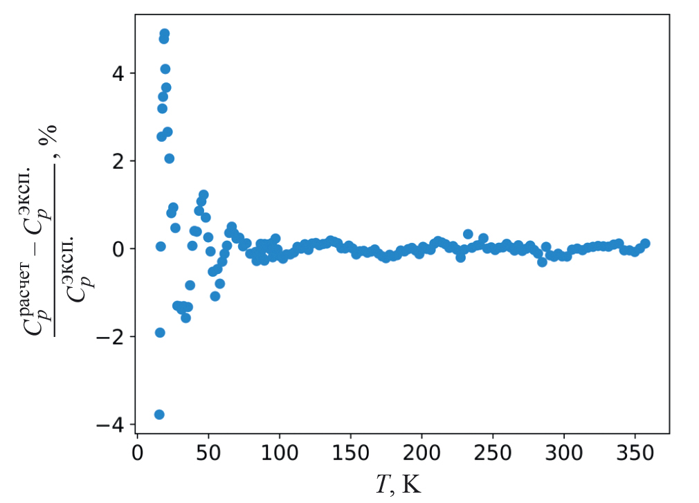
Термодинамические свойства стекла состава (CaO)0.501(Al2O3)0.098(SiO2)0.401 (Ca40.10) исследованы с помощью двух методов – низкотемпературной вакуумной адиабатической калориметрии и высокотемпературной калориметрии сброса и растворения. Впервые определена энтальпия образования из оксидов (–17.6±2.6 кДж/моль). Показано, что теплоемкость монотонно возрастает с ростом температуры в диапазоне от 8 до 357 K; фазовых переходов в данном интервале температур не обнаружено. Результаты измерений теплоемкости аппроксимированы полуэмпирической моделью Планка–Эйнштейна. Подтверждена возможность применения инкрементной схемы для оценки теплоемкости трехкомпонентных стекол, образованных оксидами кальция, алюминия и кремния.
Ключевые слова
Полный текст
Об авторах
А. С. Архипин
Московский государственный университет им. М. В. Ломоносова; Университет Гренобль-Альпы
Автор, ответственный за переписку.
Email: Arkhipin@td.chem.msu.ru
Россия, Москва, 119991; Гренобль, Франция, 38031
A. Pisch
Университет Гренобль-Альпы
Email: Arkhipin@td.chem.msu.ru
Франция, Гренобль, 38031
С. В. Кузовчиков
Московский государственный университет им. М. В. Ломоносова
Email: Arkhipin@td.chem.msu.ru
Россия, Москва, 119991
А. В. Хван
Московский государственный университет им. М. В. Ломоносова
Email: Arkhipin@td.chem.msu.ru
Россия, Москва, 119991
Н. Н. Смирнова
Нижегородский государственный университет им. Н. И. Лобачевского
Email: Arkhipin@td.chem.msu.ru
Россия, Нижний Новгород, 603022
А. В. Маркин
Нижегородский государственный университет им. Н. И. Лобачевского
Email: Arkhipin@td.chem.msu.ru
Россия, Нижний Новгород, 603022
И. А. Успенская
Московский государственный университет им. М. В. Ломоносова
Email: Arkhipin@td.chem.msu.ru
Россия, Москва, 119991
Список литературы
- Zajac M., Skocek J., Lothenbach B. et al. // Cem. Concr. Res. 2020. V. 129. P. 105975. https://doi.org/10.1016/j.cemconres.2020.105975
- Kucharczyk S., Zajac M., Stabler C. et al. // Cem. Concr. Res. 2019. V. 120. P. 77. https://doi.org/10.1016/j.cemconres.2019.03.004
- Westrum Jr E. // Trav. IVe Congr. Int. Verre. 1956. P. 396.
- Robie R.A., Hemingway B.S., H. Wilson.W. // Am. Mineral. 1978. V. 63. № 1–2. P. 109.
- Richet P., Robie R.A., Hemingway B.S. // Eur. J. Mineral. 1991. V. 3. № 3. P. 475.
- Richet P., Robie R.A., Hemingway B.S. // Geochim. Cosmochim. Acta 1993. V. 57. № 12. P. 2751. https://doi.org/10.1016/0016-7037(93)90388-D
- de Ligny D., Westrum E.F. // Chem. Geol. 1996. V. 128. № 1–4. P. 113. https://doi.org/10.1016/0009-2541(95)00167-0
- Richet P., Nidaira A., Neuville D.R. et al. // Geochim. Cosmochim. Acta. 2009. V. 73. № 13. P. 3894. https://doi.org/10.1016/j.gca.2009.03.041
- Navrotsky A., Hon R., Weill D. et al. // Geochim. Cosmochim. Acta. 1980. V. 44. № 10. P. 1409.
- Navrotsky A., Peraudeau G., McMillan P. et al. // Geochim. Cosmochim. Acta. 1982. V. 46. № 11. P. 2039. https://doi.org/10.1016/0016-7037(82)90183-1
- Varushchenko R.M., Druzhinina A.I., Sorkin E.L. // J. Chem. Thermodyn. 1997. V. 29. № 6. P. 623. https://doi.org/10.1006/jcht.1996.0173
- Voronin G.F., Kutsenok I.B. // J. Chem. Eng. Data 2013. V. 58. № 7. P. 2083. https://doi.org/10.1021/je400316m
- Voskov A.L., Kutsenok I.B., Voronin G.F. // Calphad. 2018. V. 61. P. 50. https://doi.org/10.1016/j.calphad.2018.02.001
- Kozin N.Yu., Voskov A.L., Khvan A.V. et al. // Thermochim. Acta. 2020. V. 688. P. 178600. https://doi.org/10.1016/j.tca.2020.178600
- Standard Material 720, Synthetic Sapphire (α-Al2O3), National Bureau of Standards, 1982.
- Arkhipin A.S., Pisch A., Zhomin G.M. et al. // J. Non Cryst. Solids 2023. V. 603. P. 122098. https://doi.org/10.1016/j.jnoncrysol.2022.122098
- Richet P., Robie R.A., Hemingway B.S. // Geochim. Cosmochim. Acta. 1986. V. 50. № 7. P. 1521. https://doi.org/10.1016/0016-7037(86)90326-1
- Navrotsky A. // J. Am. Ceram. Soc. 2014. V. 97. № 11. P. 3349. https://doi.org/10.1111/jace.13278
Дополнительные файлы








