Влияние непрямых корреляций между взаимодействующими частицами на коэффициенты переноса метки, массы и импульса
- Authors: Вотяков Е.В.1, Товбин Ю.К.2
-
Affiliations:
- CYENS centre of excellence
- Институт общей и неорганической химии им. Н. С. Курнакова РАН
- Issue: Vol 98, No 8 (2024)
- Pages: 50-62
- Section: CHEMICAL KINETICS AND CATALYSIS
- Submitted: 22.01.2025
- Accepted: 22.01.2025
- Published: 22.08.2024
- URL: https://bakhtiniada.ru/0044-4537/article/view/277617
- DOI: https://doi.org/10.31857/S0044453724080079
- EDN: https://elibrary.ru/PKHNTI
- ID: 277617
Cite item
Full Text
Abstract
Исследовано влияние непрямых корреляций между ближайшими взаимодействующими частицами на скорости элементарных стадий перескоков частиц по вакансионному механизму и на коэффициенты переноса метки, массы и импульса. Расчет скорости перескока проводится в рамках теории абсолютных скоростей реакций, в которой учитывается различие между взаимодействиями частиц в основных состояниях и активированного комплекса стадии в переходном состоянии. Рассмотрена простейшая решеточная структура (однородная плоская грань (100)), для которой известно точное решение задачи многих тел. Локальные распределения частиц выполнены в рамках кластерного вариационного метода (КВМ), который позволяет выйти за переделы квазихимического приближения (КХП), отражающего эффекты только прямых корреляций (или изолированной пары (2×1) в терминологии КВМ). Проведено сравнение обсуждаемых характеристик, рассчитанных для ряда простейших базисных кластеров КВМ (2×2, 2×3, k1s, 3×3) и в КХП. При температурах ниже температуры конденсации частиц учитываются эффекты расслаивания системы на две сосуществующие фазы. Учет непрямых корреляций при увеличении размера базисного кластера приводит к отличию между текущим кластерным приближением и КХП. Эти отличия носят количественный характер, оставляя качественно неизменным тип концентрационных зависимостей коэффициенты переноса метки, массы и импульса в КХП.
Full Text
Введение
Межмолекулярные взаимодействия ответственны за отличия поведения реальных систем от поведения идеальных систем [1–4]. Притяжение молекул приводит к формированию конденсированных фаз, что усложняет описание в них физико-химических процессов по сравнению с разреженными газами. В конденсированной фазе молекулы реагентов постоянно находятся в поле действия соседних молекул. Важной характеристикой таких систем служат области существования разных фазовых состояний системы, микроскопические связи между которыми описываются теорий фазовых переходов [5–9].
Скорости любых элементарных стадий в неидеальных реакционных системах зависят от способа пространственной организации реагентов и их соседей (образующих реакционный кластер), которые влияют на величины локальных энергий активаций, напрямую зависящих от локального распределения частиц в рассматриваемой стадии [10, 11]. Потенциалы взаимодействия реагентов и соседних молекул влияют на потенциальную поверхность элементарной реакции, которая меняет свои характеристики по отношению к той же реакции в отсутствие соседей (как это имеет место в газовой фазе). Традиционно в идеальных системах скорость элементарных стадий на микроскопическом уровне описывается в рамках теории абсолютных скоростей реакций (ТАСР) [12–16]. Скорость реакции в ТАСР подсчитывается как переход частицы через активационный барьер между исходным и конечным состояниями, и вероятность достижения барьера определяется из условия равновесия активированного комплекса (АК) с исходными реагентами. Эта же модель была перенесена на неидеальные системы [10, 11].
В реальных технологических процессах помимо собственно элементарных стадий химического превращения важную роль играют потоковые процессы переноса реагентов и других молекул системы в различных реакторах. Эти процессы описываются диссипативными коэффициентами, входящими в гидродинамики уравнения [17–25], которые описывают перенос импульса, энергии и массы. В основе теории процессов переноса всех свойств находится элементарный процесс (стадия) перемещения молекул в соседнее свободное пространство, что в рамках модели решеточного газа (МРГ) [10, 11, 26, 27] отражается как перескок молекул из одного узла в соседний свободный узел. Этот подход работает в диапазоне плотностей от нуля до единицы, и был использован в рамках так называемой микроскопической гидродинамики, которая описывает процессы транспорта, как в объемной фазе, так и в узких каналах пористых материалов [28].
Применение ТАСР в неидеальных системах показало важность учетов эффектов корреляции взаимодействующих молекул: в отсутствие эффектов корреляции ближнего порядка отсутствует самосогласованность описания кинетики и равновесного состояния системы. Суть самосогласования заключается в том, что уравнения равновесия распределения молекул могут быть получены из динамического характера равновесия путем приравнивания скоростей стадий в прямом и обратном направлениях. Условие самосогласования ограничивает допустимые способы учета не идеальности реакционной системы, в частности, исключает все одночастичные приближения, в которых отсутствуют эффекты корреляции.
В рамках теории неидальных систем основным корректным приближением является так называемое квазихимическое приближение (КХП), отражающее эффекты прямых парных корреляций между взаимодействующими частицами. КХП нашло широкое применение для разных интерпретаций экспериментальных данных [28–31]. Первые подходы с использованием более точного учета эффектов корреляций: учета непрямых корреляций с парной аппроксимацией вероятностей тройных конфигураций (корреляторов) и использование тройных корреляций, показали [10, 11], что они могут изменить ход кривых изотерм и скоростей элементарных стадий.
Однако более детального изучения влияния роли непрямых корреляций на равновесные и кинетические характеристики не проводились, пока не был построен общий подход в рамках кластерного вариационного метода (КВМ) [32]. Увеличивая размер базисного кластера в КВМ, на котором рассматриваются все возможные конфигурации взаимодействующих частиц, можно получить последовательные приближения, стремящиеся к точному решению “задачи многих тел”. Эта тенденция показана на кривых бинодалей в модели Изинга [32], которая имеет точное решение [26, 27, 33, 34]. Учитывая данные [32] был построен подход к расчету кинетических характеристик на основе ТАСР [35], к которым была разработана техника приближенных расчетов многочастичных корреляторов для любых размеров выбранных базисных кластеров (на основе так называемых геометрических корреляционных факторов). Подход [35] был использован для исследования влияние непрямых корреляций для кинетических характеристик хемосорбции [36] и физической адсорбции [37].
В данной работе продолжено изучение влияния непрямых корреляций (с помощью подхода авторов [35]) на скорости перескоков взаимодействующих частиц UAV (А – символ занятого узла решеточной структуры и V – символ свободного узла или вакансии), которые отражают главную особенность концентрационного и температурного поведения диссипативных коэффициентов в однородных системах. Алгоритмы [32, 33] ориентированы на квадратную решетку – грань поверхности (100) с числом ближайших соседей z = 4. Это позволяет рассмотреть следующие транспортные характеристики: 1) коэффициент самодиффузии D*, описывающий перенос метки в равновесном состоянии неидеальной системы, 2) коэффициент диффузии Dm, описывающий перенос массы в слабо неравновесных условиях, и 3) коэффициент сдвиговой вязкости η, описывающий перенос импульса.
Следует отметить физическое различие получаемых результатов для указанных характеристик в используемой версии МРГ. Мы ограничились в работах [32, 33] простейшим ее вариантом, чтобы отразить влияние пространственных распределений частиц на характеристики переноса молекул, поэтому теория включает в себя взаимодействия между частицами и взаимодействие с подложкой. Это полностью соответствует физической природе переноса массы в равновесных и неравновесных условиях (D* и Dm). Однако для изучения переноса импульса такая модель является условной в силу того, что импульс может передаваться по нормали от решетки к частицам, находящимся на ней. Поэтому этот канал передачи импульса считается в данной работе исключенным. Другие особенности диссипативных коэффициентов, обусловленные двумя каналами переноса свойств через выделенную плотность при подсчете любых коэффициентов, обсуждаются в работе [28]. Здесь главным является то, что на примере коэффициентов переноса массы и импульса данное исследование демонстрирует влияние непрямых корреляций на концентрационные и температурные коэффициенты переноса, которые будут проявляться во всех коэффициентах (в том числе для коэффициента переноса теплопроводности) в системах любой размерности пространства.
Методика расчетов
МРГ и кинетическая модель перескоков
В МРГ объем системы разбивается на ячейки, размером порядка среднего размера молекулы. В МРГ любая ячейка может быть занята частицей сорта i, (γfi = 1, остальные γfj = 0) где 1 ≤ i ≤ s–1 (s – число компонентов системы), или быть свободной (вакантной) в этом случае индекс i = s (γfs = 1, остальные γfi = 0) [10, 11], θi – степень заполнения решеточной системы частицами сорта i (или ее числовая плотность), причем а θ – полное заполнение решеточной системы всеми компонентами системы i, 1 ≤ i ≤ s–1, θ = т. е. доля свободных узлов равна qs = 1 – q.
Каждая ячейка имеет z ближайших соседей, между которыми реализуется латеральное взаимодействие. Для описания встречи двух частиц-реагентов необходимо использовать парные функции распределений частиц θij, характеризующие вероятность встречи реагентов, необходимой для реализации химического превращения, которая протекает только на относительно малых расстояниях. Этот факт позволяет в задачах химической кинетики ограничиться рассмотрением пространственного распределения только z ближайших соседей. Также будем учитывать только взаимодействия между ближайшими соседями. Параметр этого взаимодействия между парами соседних частиц ij обозначим через εij. Параметр взаимодействия любой частицы с вакансией равен нулю. На грани (100) для стадии перескока, которая реализуется на двух соседних узлах реакционный кластер состоит из К2 = 8 узлов (две центральные частицы и все их ближайшие соседи). При рассмотрении бимолекулярных стадий на решетке z = 4 число ближайших соседей будет равно 2(z-1), которое для краткости условно обозначим как z2.
Согласно теории неидеальных реакционных систем [10] выражения для скоростей элементарных двух-узельных стадий Af + Vg ↔ Vf + Ag имеем выражение (здесь учтено, что параметр взаимодействия )
,
, (1)
где знак угловых скобок означает проведение суммирования по всем конфигурациям соседних частиц l по узлам h вокруг центральной пары частиц сорта AV на узлах с номерами fg; z2 – число ближайших соседей центральной пары fg, – константа скорости двух-узельной стадии на узлах f и g, – предэкспонента константы скорости, – энергия активации стадии перескока, kB – константа Больцмана; – концентрационная составляющая скорости двух-узельной стадии (в отсутствие взаимодействия молекул ).
Вокруг центральных реагентов на узлах fg находятся соседние узлы h1…hz2, содержащие ансамбль частиц n1…nz2. По всем их конфигурациям проводится суммирование в выражении (1). Каждое слагаемое в (1) есть функция представляющая собой вероятность образования в реакционном кластере, состоящем из центральных узлов f и g всех их соседей n1…nz2, ансамбля частиц сорта ijn1…nz2. Все соседние частицы n1…nz2, входящие в реакционный кластер, влияют на энергию активации стадии через соответствующие вклады где и – параметр взаимодействия активированного комплекса (АК), образованного из реагента i с соседней частицей j в узле g (εAA* = αεAA); т. е. но Здесь нижние индексы введены для нумерации соседних узлов, чтобы различать их заполнение ближайшими частицами.
Концентрационные составляющие скоростей перескоков (1), включают в себя все узлы реакционного кластера (fg, h1…hz2) с двумя центральными узлами fg, и их расчет проводится в конкретном приближении, зависящем от размера базисного кластера КВМ [32]. В частном случае кластер 2х1 соответствует КХП, сохраняющем эффекты ближнего порядка. Для него выражение для скорости двух-узельной стадии UfgAV, протекающей на двух соседних узлах f и g однородной системы между компонентами А + V, согласно теории неидеальных реакционных систем [10, 11], запишется следующим образом:
, (2)
где функция неидеальности имеет вид
,
. (3)
Здесь индекс h относится к ближайшим соседям узла f или g, но без включения самих индексов g или f соответственно; для функции одновременно индексы А и f в (4) заменяются на индексы V и g; ε*ij – параметр взаимодействия АК реакции, образующегося из частицы сорта i с соседней частицей сорта j.
В выражениях (2) и (3) функция tfhij = θfhij/θfi – условная вероятность нахождения частиц j рядом с частицами i, здесь функции θfhij имеют смысл вероятности нахождения рядом двух частиц i и j. Так как система однородна, то здесь нижние индексы, указывающие на номера соседних узлов, введены только для того, чтобы указать на различия в положениях реагентов: θfhij = θij и tfhij = tij. В обсуждаемом приближении kAB – константа скорости, которая полагается постоянной и равной константе скорости в идеальной системе. В общем случае θij ≠ θiθj. В отсутствие взаимодействия молекул уравнение (2) переходит в хорошо известные уравнения идеальных реакционных систем, для которых θij = θiθj.
Чем лучше учет эффектов корреляции, тем точнее расчет пространственных молекулярных распределений, и, соответственно, тем точнее расчет термодинамических и кинетических характеристик. Это достигается использованием КВМ, практическая версия которого [32] дает возможность приблизиться к точному решению Онсагера. При расчете концентрационных составляющих скоростей элементарных стадий, следует отметить, что традиционная версия использования метода корреляционных функций [38–41] в конденсированных фазах и подход [33] несколько отличаются по способу перечисления высших корреляторов. Хотя это отличие невелико, тем не менее оно отслеживается ниже в данной работе. Модуль параметра межчастичного взаимодействия εAA считается фиксированным. Рассматриваемая температура измеряется в единицах критической температуры (Тсr) для данного обсуждаемого приближения: τ = Т/Тсr. Константа скорости перескока для простоты принимается равной как в идеальной модели, поэтому в этих условиях проведения численного анализа основным молекулярным параметром остается величина α = εAA*/εAA, отражающая отличие взаимодействия АК с соседней частицей А εAA* от взаимодействия εAA.
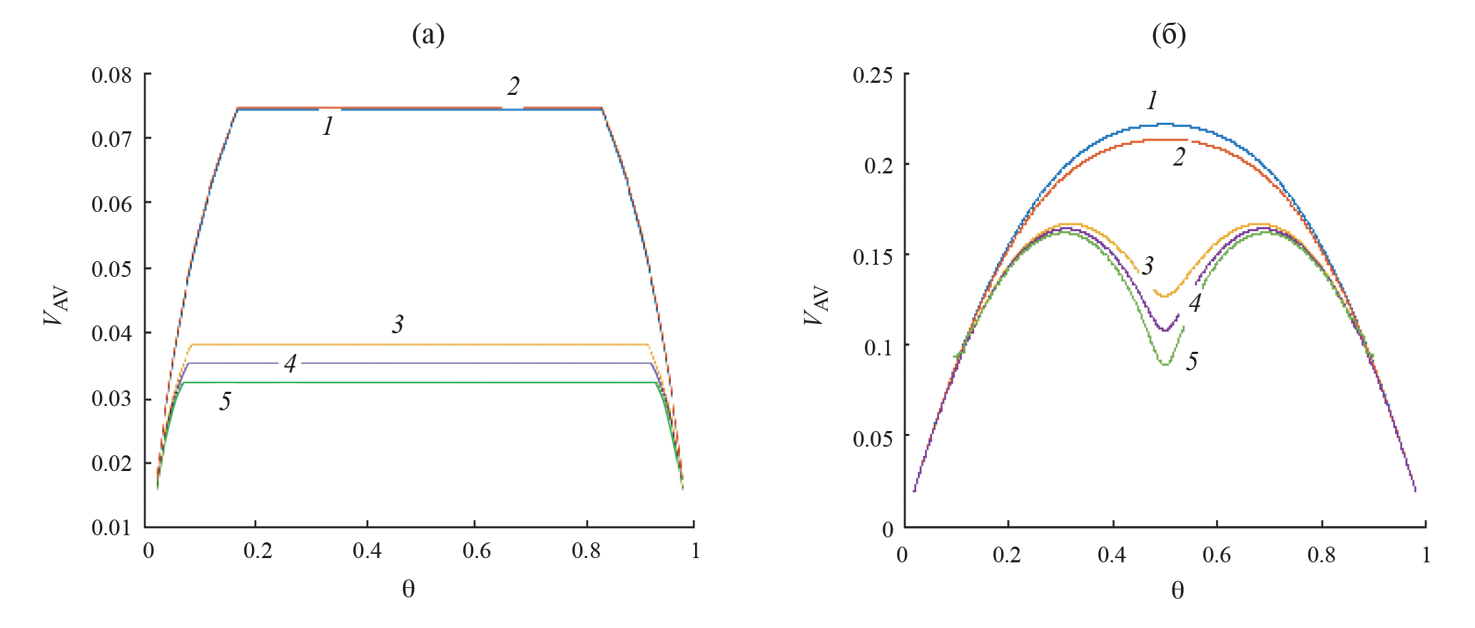
На рис. 1 показаны величины концентрационных составляющих скоростей VAV = UAV / KAV рассчитанные в КХП для притягивающихся (a) и отталкивающихся (б) частиц при варьировании параметра взаимодействия частиц с АК стадии перескока.
Рис. 1. Концентрационные составляющие скоростей VAV, рассчитанные в КХП для притягивающихся (а) и отталкивающихся (б) частиц при τ = 1.2: α = 0 (1), 1/3 (2), 2/3 (3), 1 (4) в зависимости от степени заполнения решетки θ.
Варьирование параметра α меняет взаимодействие АК с соседними частицами. Чем больше α, тем больше их взаимодействие. Для притягивающихся частиц увеличение притяжения увеличивает скорость перескоков в соседние свободные узлы (a). Для отталкиваюшихся между собой (хемосорбированных) частиц увеличение α уменьшает вероятность перескоков частиц (б). Поэтому последовательность кривых с переменным α на полях (a) и (б) образует инверсию. Следует также отметить, что скорости перескоков отталкивающихся частиц примерно в два раза больше при одинаковом диапазоне изменения параметра α, чем для притягивающихся частиц (все остальные молекулярные параметры системы идентичны). Параметр α сильно влияет на численные значения скоростей миграции частиц, поэтому ниже в работе диапазон величин α рассматривается в области средних величин (чтобы использовать один масштаб графиков).
На рис. 2 показано влияние точности учета непрямых корреляций на концентрационные зависимости скоростей перескоков притягивающихся (a) и отталкивающихся (б) частиц при варьировании размера базисного кластера КВМ.
Рис. 2. Концентрационные составляющие скоростей VAV, рассчитанные в разных приближениях для притягивающихся (а) и отталкивающихся (б) частиц при τ = 1.2, α = 0.5, для КХП (1) и кластеров КВМ 2×1 (2), 2×2 (3), 2×3 (4), 3×3 (5), пунктирная кривая – идеальная модель.
На полях рис. 2. сохраняется отмеченное выше различие примерно в два раза абсолютных значений концентрационных составляющих скоростей перескоков VAV для притягивающихся (а) и отталкивающихся (б) частиц как функции плотности системы θ. Использование параметра α=0.5 приводит к симметричному виду концентрационных кривых на обоих полях относительно плотности θ =0.5. На этих двух полях кривые 1 и 2 относятся к КХП. Как указано выше, они слабо отличаются при использовании метода корреляционных функций (1) и алгоритма КВМ для кластера 2×1 (2).
Для притягивающихся частиц (а) кривые 1 и 2 в КХП резко отличаются от семейства близких между собой кривых 3–5, полученных в КВМ при увеличении размера базисного кластера от 2×2 до 3×3. Чем более точно учитываются эффекты непрямых корреляций, тем меньше высота максимума кривой при θ = 0.5. Кривая для идеальной модели в отсутствие межчастичных взаимодействий проходит значительно выше, и также имеет симметричный вид.
Для отталкивающихся частиц (б) реализуются те же закономерности: кривые симметричны, относительно точки θ = 0.5, и с ростом размера базисного кластера уменьшается скорость перескоков. Однако с повышением точности учета непрямых корреляций в окрестности θ = 0.5 происходит более точное описание распределения частиц и это приводит к появлению небольшого минимума на кривой 5 по сравнению с кривой 3. В данном случае идеальная модель также дает пунктирную кривую, практически совпадающую с кривой 1 в КХП – отталкивающиеся частицы располагаются на удалении друг от друга, чтобы не испытывать взаимодействия, как в идеальной системе.
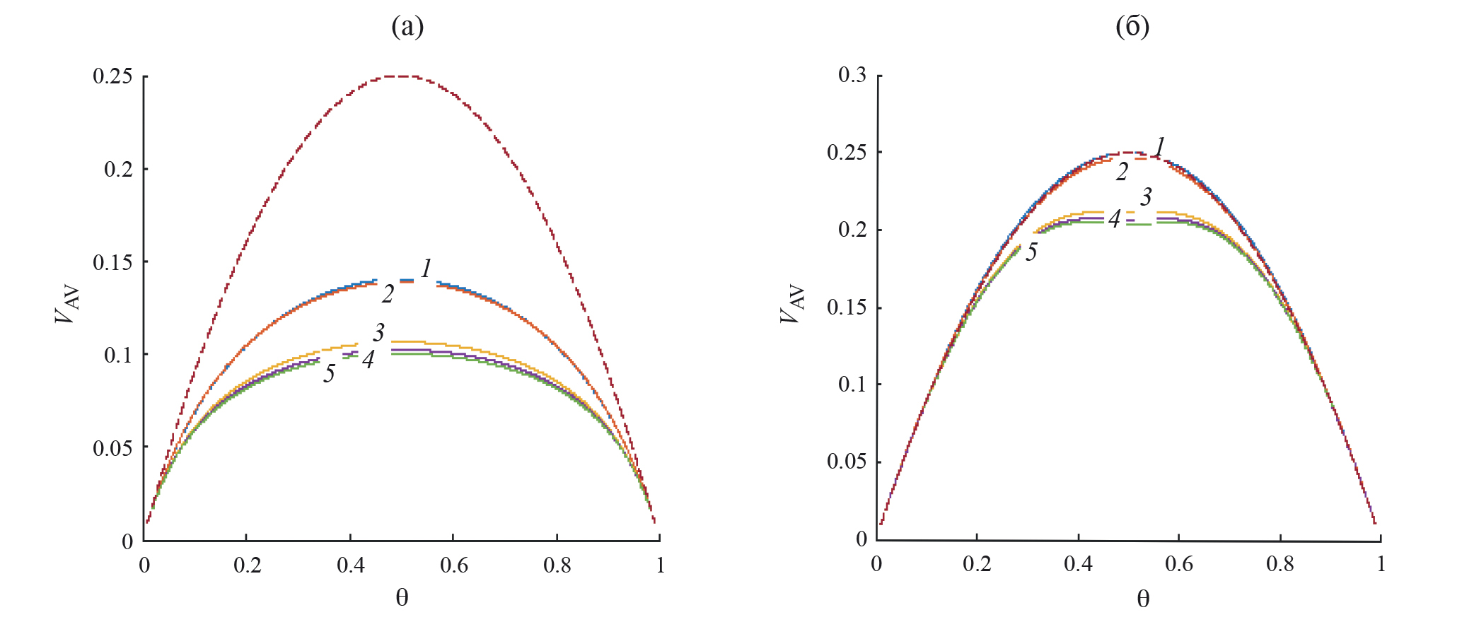
Концентрационные скорости перескоков частиц при температурах ниже критической температуры представлены на рис. 3. Кривые для отталкивающихся частиц (б) имеют иллюстративный характер, так как они выполнены без учета фазового перехода упорядочения, характерного для таких систем. Для притягивающихся частиц расчет выполнен с учетом фазового перехода расслаивания (а), т. е. кривые получаются взвешиванием по долям плотностей и разреженной фаз по правилу рычага (подробнее см. [37]).
Рис. 3. Концентрационные составляющие скоростей VAV, рассчитанные в разных приближениях для притягивающихся (а) и отталкивающихся (б) частиц при τ = 0.9, α = 0.5, для КХП (1) и кластеров КВМ 2×1 (2), 2×2 (3), k1s (4), 3×3 (5).
По правилу рычага величины внутри двухфазной области остаются постоянными. При данной температуре различия между кривыми 1 и 2 не различимы (а). Различия в поведениях кривых по мере увеличения точности учета непрямых корреляций приводят к уменьшению скорости перескоков. Такое поведение кривых реализуется и для отталкивающихся частиц (б). Локальное упорядочение приводит к немонотонному изменению скорости перескоков вблизи области средних заполнений решетки. Отметим также, что при фиксированной величине модуля параметра взаимодействия с понижением температуры отличия между величинами скоростей перескоков увеличиваются (здесь до трех раз, в отличие от примерно в два раза при τ = 1.2).
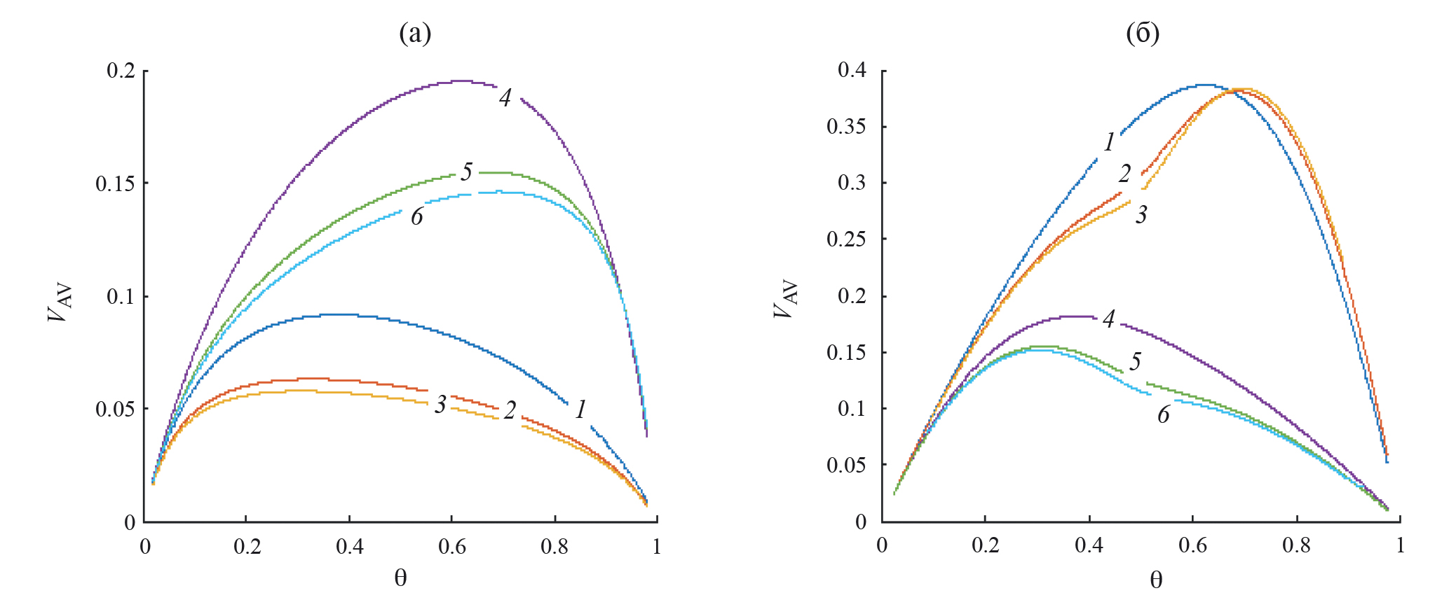
Варьирование параметра α представлено на рис. 4. Для притягивающихся частиц увеличение α смещает положение максимума зависимости VAV(θ ) от меньших значений θ к большим (а), тогда как для отталкивающихся частиц максимум с ростом α смещается от больших значений θ к меньшим (б).
Рис. 4. Концентрационные составляющие скоростей VAV, рассчитанные в разных приближениях для притягивающихся (а) и отталкивающихся (б) частиц при τ = 1.1, для α = 0.4 (1–3) и 0.6 (4–6), для КХП (1 и 4) и кластеров КВМ 2×2 (2 и 5), 3×3 (3 и 6).
Как отмечено выше, смена знака параметра взаимодействия приводит к различиям в скоростях примерно в два раза, однако во всех случаях увеличение точности учета непрямых корреляций уменьшает величину скорости перескока. Данные кривые иллюстрируют характеристики миграции частиц при их тепловом движении, которые используются ниже при расчете диссипативных коэффициентов.
Диссипативные коэффициенты
Для расчета кинетических коэффициентов, как обычно [2, 5, 28], выделим в пространстве некоторую плоскость 0 и рассмотрим потоки частиц и переносимые ими импульсы. Будем оперировать понятием средней скорости движущихся частиц w. Проведем две плоскости параллельные плоскости 0 (с x = 0) на расстояниях x = ±ρ, где ρ – длина свободного пробега частицы, тогда свойства частиц в этих плоскостях запишутся как S(x=ρ) = = S(x=0) ± ρdS/dx, где символ S означает концентрацию, импульс (в направлении у, например) или энергию частиц движущихся вдоль оси Х. Поток величины S через плоскость 0 складывается из двух противоположно направленных движений частиц от плоскостей х = ±ρ. В нашем случае перескок происходит в ближайший свободный узел, и величина ρ совпадает с величиной параметра решетки. Чтобы проиллюстрировать структуру получаемых выражений для диссипативных коэффициентов, здесь используется запись в КХП.
Коэффициент самодиффузии характеризует перенос меченных частиц в равновесном состоянии системы за счет теплового движения всех частиц. Результирующий поток меченных частиц складывается из их прямого и обратного потоков через выделенную плоскость, перпендикулярную направлению градиента концентрации (например, вдоль оси Х). Обозначим концентрацию меченных частиц в плоскости х через θ*(х), тогда концентрация не меченных частиц θ(х) равна θ–θ*(х), так как для любого сечения х полная концентрация частиц постоянна. Заметим, что величина взаимодействия частиц не зависит от того, мечены они или нет, а также скорости перескоков частиц U(ρ) не зависят от координаты, так как доля вакансий везде постоянна. Поток меченных частиц вдоль оси Х представим как разность чисел перескоков в единицу времени между двумя плоскостями на расстоянии ρ (здесь величина S равна θ*(х), и выделенная плоскость находится между ними на расстоянии ρ/2):
J = z*(UAV→ – UAV←) = = z*KAV [θ*(–ρ/2) – θ*(ρ/2)]tAV ΛAV, (4)
где z* – число возможных перескоков между соседними слоями (или соседних узлов в соседнем слое на расстоянии ρ для каждого узла в слое х).
Считая, что концентрации меченных частиц мало меняются между соседними плоскостями, можно записать θ*(ρ/2) = θ*(–ρ/2) + ρdθ*/dx. Сопоставляя получающееся выражение с формулой для первого закона Фика: J = –D*dс*/dx, получим (учитывая связь между концентрациями частиц в объеме (с) и в указанных слоях (θ): c = ρθ)
D*(ρ) = ρ2 z* KAVtAV ΛAV= λ2 z*UAV/θ. (5)
В отсутствие латеральных взаимодействий эта формула имеет вид D* = ρ2z*KAV(1–θ). Для малых концентраций при любых взаимодействиях формула (5) упрощается D*(ρ) = ρ2z*KAV.
Коэффициент сдвиговой вязкости можно получить путем обобщения модели Эйринга [12, 28]. Это позволяет использовать единые молекулярные энергетические параметры во всей области концентраций вещества. Конечное выражение для η можно представить в виде [28]:
η = η0/Кэф, Кэф = UAV/θ, (6)
где η0 = (mkT/π)1/2/(πσ2) – вязкость идеального разреженного газа, m – масса атома, UAV – средняя скорость перескока частицы (2).
При малых плотностях вязкость меняется линейно с изменением θ. Следует отметить изменение характера зависимости коэффициента сдвиговой вязкости от температуры для разных плотностей. При малых плотностях η зависит как Т1/2, а при больших плотностях имеем экспоненциальную зависимость от температуры, как и в традиционной модели Эйринга [12].
Коэффициент переноса массы. При наличии градиента концентрации веществ каждая плоскость или линия для поверхностной диффузии характеризуется своими значениями концентраций θf = θg + ρdθ/dx, где θf – концентрация частиц в слое f. Качественную оценку концентрационной зависимости коэффициента диффузии легко получить, рассматривая потоки частиц между двумя плоскостями, если пренебречь изменением функциональной зависимости между θ и θAA за счет градиента концентрации [10]. Выделим в выражении для скорости обмена частиц локальные вклады соседних плоскостей, и перепишем в КХП (3) в виде [10]:
,
. (7)
Данное выражение было рассмотрено в [10], в рамках одномоментного одношагового построения выражения для потока частиц между соседними полуплоскостями с разными плотностями θf и θg. Сопоставляя его с выражением для закона Фика, при условии малости градиента концентраций, получим искомое выражение для коэффициента диффузии (перенос массы) Dm. Для его уточнения в данной работе дополнительно использовалось условие самосогласованности моделей в КХП [10], которое позволяет сохранить коррелированность заполнений узлов для центральной пары узлов fg, тогда можно получить следующее выражение:
, (8)
где µ – химический потенциал молекул в данном приближении. Это выражение было использовано во всех приближениях КВМ [32] с соответствующими химическим потенциалом и скоростями перескоков, учитывающими непрямые корреляции.
Коэффициент самодиффузии
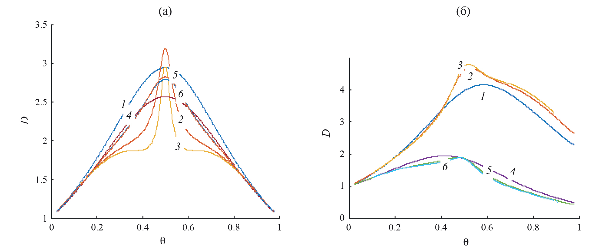
Коэффициент переноса самодиффузии показывает, как в равновесных условиях происходит смещение в простанстве меченной частицы, начиная с некоторого начального положения, и как это смещение увеличивается со временем за счет общего теплового движения молекул. В рассматриваемой системе (частица + вакансия) по мере увеличения концентрации частиц уменьшается доля свободных узлов и процесс смещения частицы замедляется. Это свойство отражают все кривые на рис. 5, демонстрирующие концентрационные зависимости коэффициента самодиффузии, расчитанные для трех приближений: КХП (1, 4) и КВМ 2×2 (2, 5) и 3×3 (3, 6). На рис. 5а находятся кривые для разных температур: ниже (1–3) и выше (4–6) критической для притягивающихся частиц, а на 5б – кривые, отличающиеся параметром α.
Рис. 5. Концентрационные зависимости коэффициента самодиффузии притягивающихся частиц в трех приближениях: КХП, КВМ 2×2 и 3×3 (а); α = 0.5, τ = 0.9 (1–3) и 1.2 (4–6) (б); τ = 1.1, α = 0.4 (1–3) и 0.6 (4–6).
Для всех кривых на рис. 5 наблюдается резкое уменьшение коэффициента самодиффузии при малых степенях заполнения и более пологое в оставшейся части плотностей. Увеличение размера базисного кластера приводит к уменьшению величины коэффициента самодиффузии во всем диапазоне плотностей. При температуре ниже критической реализуется двухфазное состояние вещества и в широкой области плотностей величина коэффициента меняется линейно согласно правилу рычага (5а). При температурах выше критической. Убывание коэффициента самодиффузии происходит монотонно, здесь ясно видно, что кривые с учетом непрямых корреляций заметно смещаются от кривой в КХП, и увеличение размера базисного кластера увеличивает данное смещение. Увеличение параметра α увеличивает значения коэффициента самодиффузии притягивающихся частиц. Общий ход кривых на рис. 5б подобен кривым на а.
Для отталкивающихся частиц на рис. 6 наблюдаются аналогичные расположения кривых КХП (1, 4) и КВМ 2×2 (2, 5) и 3×3 (3, 6) по мере увеличения точности учета непрямых корреляций как при разных температурах (рис. 6а), так и при увеличении параметра α (б). В то же время смена знака параметра латерального взаимодействия приводит к изменению расположение кривых с разными значениями параметра α, как на рис. 1 и 4.
Рис. 6. Концентрационные зависимости коэффициента самодиффузии отталкивающихся частиц в трех приближениях КХП и КВМ 2×2 и 3×3 (а); α = 0.5, τ = 0.9 (1–3) и 1.2 (4–6) (б); τ = 1.1, α = 0.4 (1–3) и 0.6 (4–6).
Коэффициент диффузии
Коэффициент переноса массы характеризует поток частиц в неравновесных условиях при малом градиенте их плотности. Суть процесса переноса массы частиц состоит в том, что частица, переходя в свободный узел, одновременно вызывает поток вакансий в обратную сторону. Это отличает процесс переноса массы от переноса метки, когда в системе сохраняется полное равновесие. Можно показать, что в идеальной системе поток массы не зависит от плотности системы (см. например [10]).
Это свойство инверсии плотности частиц и вакансий отражают все кривые на рис. 7, демонстрирующие концентрационные зависимости коэффициента самодиффузии, расчитанные для трех приближений: КХП (1, 4) и КВМ 2х2 (2, 5) и 3х3 (3, 6). На рис. 7а находятся кривые для разных температур ниже (1–3) и выше (4–6) критической для притягивающихся частиц, а на б находятся кривые, отличающиеся параметром α.
Рис. 7. Концентрационные зависимости коэффициента диффузии притягивающихся частиц в трех приближениях КХП и КВМ 2×2 и 3×3 (а); α = 0.5, τ = 0.9 (1–3) и 1.2 (4–6) (б); τ = 1.1, α = 0.4 (1–3) и 0.6 (4–6).
Закономерности влияния размера базисного кластера на точность учета непрямых корреляций для коэффициента переноса массы полностью сохраняются как на рис. 5. Увеличение размера базисного кластера приводит к уменьшению величины коэффициента переноса массы во всем диапазоне плотностей. При температуре ниже критической реализуется двухфазное состояние вещества и в широкой области плотностей величина коэффициента диффузии остается фиксированной согласно правилу рычага (рис. 7а). В промежуточной области между сосуществующими плотностями для плотной и разреженной фаз величина D может быть отрицательной, что соответствует тенденции притягивающихся частиц к конденсации (или сгущению) для термодинамических параметров внутри бинодали, в отличие от традиционной трактовки диффузии как расплывание исходного ансамбля (невзаимодействующих) частиц. Раннее этот факт отмечался в работах [10, 11].
При температурах выше критической убывание коэффициента переноса массы происходит монотонно, здесь ясно видно, что кривые с учетом непрямых корреляций заметно смещаются от кривой в КХП, и увеличение размера базисного кластера увеличивает данное смещение. Увеличение параметра α увеличивает значения коэффициента переноса массы притягивающихся частиц. Общий ход кривых на рис. 7б подобен кривым на поле а.
Для отталкивающихся частиц на рис. 8 наблюдается аналогичные расположения кривых КХП (1, 4) и КВМ 2×2 (2, 5) и 3×3 (3, 6) по мере увеличения точности учета непрямых корреляций как при разных температурах (а), так и при увеличении параметра α (б). В то же время смена знака параметра латерального взаимодействия приводит к изменению расположение кривых с разными значениями параметра α, как на рис. 1, 4 и 6.
Рис. 8. Концентрационные зависимости коэффициента диффузии отталкивающихся частиц в трех приближениях КХП и КВМ 2×2 и 3×3 (а); α = 0.5, τ = 0.9 (1–3) и 1.2 (4–6) (б); τ = 1.1, α = 0.4 (1–3) и 0.6 (4–6).
Коэффициент вязкости
Коэффициент переноса импульса харакеризует его диссипацию в области линейных по скоростям потоков молекул. В рассматриваемой системе (частица + вакансия) по мере увеличения концентрации частиц уменьшается доля свободных узлов и диссипация импульса увеличивается. Это свойство отражают все кривые на рис. 9, демонстрирующие концентрационные зависимости коэффициента вязкости, расчитанные для трех приближений: КХП (1, 4) и КВМ 2×2 (2, 5) и 3×3 (3, 6). На рис. 9а находятся кривые для разных температур ниже (1–3) и выше (4–6) критической для притягивающихся частиц, а на рис. 9б – кривые, отличающиеся параметром α.
Рис. 9. Концентрационные зависимости коэффициента сдвиговой вязкости притягивающихся частиц в трех приближениях КХП и КВМ 2×2 и 3×3 (а); α = 0.5, τ = 0.9 (1–3) и 1.2 (4–6) (б); τ = 1.1, α = 0.4 (1–3) и 0.6 (4–6).
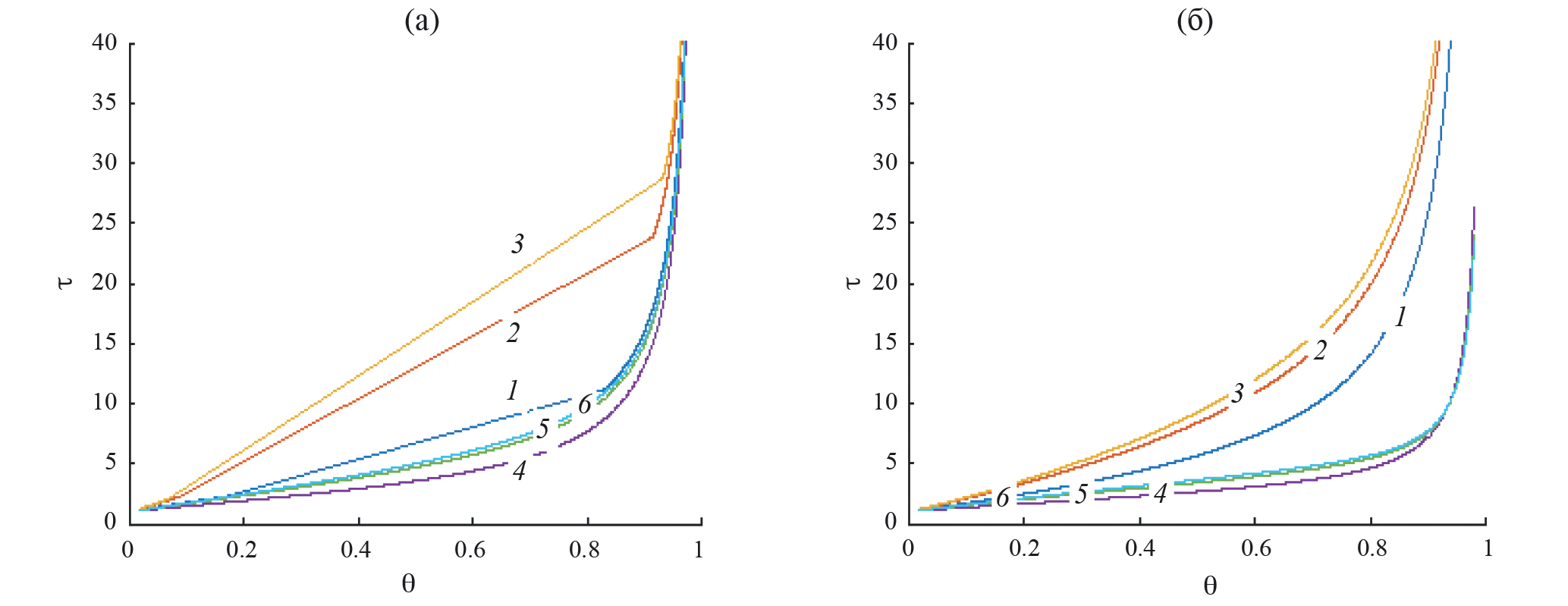
Для всех кривых на рис. 9 наблюдается практически линейное увеличение коэффициента вязкости при малых степенях заполнения и более резкое увеличение по мере увеличения плотности частиц. Увеличение размера базисного кластера приводит к увеличению величины коэффициента вязкости во всем диапазоне плотностей. При температуре ниже критической реализуется двухфазное состояние вещества и в широкой области плотностей. Величина коэффициента меняется линейно согласно правилу рычага (9а). При температурах выше критической увеличение коэффициента вязкости происходит монотонно. Здесь ясно видно, что кривые с учетом непрямых корреляций сильно смещаются от кривой в КХП, и больший размер базисного кластера увеличивает данное смещение. Увеличение параметра α уменьшает значения коэффициента вязкости притягивающихся частиц. Общий ход кривых на рис. 9б подобен кривым на поле а. Здесь отсутствуют кривые для отталкивающихся частиц, которые образуют плотные фазы при наличии сильной связи с решеткой, через которую может передаваться импульс по нормали к двумерной решетке (как указано во введении). Для притягивающихся частиц достаточно слабого притяжения с решеткой поверхности, поэтому свойства коэффициента вязкости описываются много точнее.
Обсуждение результатов
Построенные выражения в приближениях КВМ [35] для скоростей элементарных стадий в неидеальной реакционной системе в рамках теории абсолютных скоростей реакций [10, 11] использованы для расчета концентрационных зависимостей коэффициентов переноса: самодиффузии (меченных частиц) и их массы, а также для переноса импульса (коэффициент сдвиговой вязкости). Теория отражает различие между взаимодействиями мигрирующих частиц, находящихся в основном и активированном состояниях, которые меняют локальные энергии активации для каждой из конфигураций соседних частиц. Расчеты скоростей перескоков и диссипативных коэффициентов выполнены в КХП и для простейших базисных кластеров КВМ (2×2, 2×3, k1s, 3×3) в системах с притяжением между частицами (характерным для физической адсорбции и для конденсирующихся молекул в объемной фазе) и с их отталкиванием (характерным для хемосорбции). Для притягивающихся частиц учтена возможность образования расслаивающихся фаз – в этом случае расчеты проводились с учетом правила рычага. Для отталкивающихся частиц процесс образования упорядоченных фаз не учитывался, так как это приводит к необходимости учета неоднородности заполнений узлов на разных подрешетках (что предполагается обсудить в дальнейшем).
Варьирование взаимодействия между частицами, находящихся в основном и активированном состояниях, заметно влияет на концентрационные зависимости скоростей и коэффициентов переноса (варьирование параметра α было ограничено областью 0.4–0.6, чтобы кривые были в одном масштабе). Также была ограничена область температур вблизи критической температуры, в окрестности которой наиболее заметны различия между разными приближениями с учетом и без учета непрямых корреляций. Вдали от критической области значения диссипативных коэффициентов сближаются и фактор непрямых корреляций влияет косвенно через области существования разных фаз, в частности, через размеры областей расслаивания для притягивающихся частиц. Отметим, что в работе [42] обсуждается факт влияния отсутствия равновесных решений внутри кривой бинодали на возможность расчета молекулярных распределений в КВМ, что согласуется с точным решением Янга–Ли [43] (см. также [26, 27]), по мере увеличения точности учета непрямых корреляций в КВМ.
Фактор учета непрямых корреляций наглядно проявляется в проведенных расчетах. Как правило, их учет уменьшает возможность теплового движения мигрирующих частиц из-за влияния соседей по сравнению с КХП, в котором учитываются только прямые корреляции. Это влияние зависит как от величины параметра α, так и от температуры и изменения фазового состояния системы. Эти отличия указывают на необходимость учета непрямых корреляций при количественном описании экспериментальных данных. Наибольшее отличие от непрямых корреляций проявляется при переходе от КХП к кластерам 2×2. Дальнейшее увеличение размера кластера приводит к монотонному относительно небольшому последовательному увеличению отличий.
Поведенный анализ роли непрямых корреляций для коэффициентов переноса массы и импульса для простейшей решеточной структуры (грань (100)) сохраняется и при переходе на более сложные объемные системы.
Работа одного из соавторов (Товбина Ю. К.) проводилась в рамках государственного задания ИОНХ РАН в области фундаментальных научных исследований (№ 44.2).
About the authors
Е. В. Вотяков
CYENS centre of excellence
Author for correspondence.
Email: karaul@gmail.com
Cyprus, Dimarchou Lellou Demetriadi 23, 1011 Nicosia
Ю. К. Товбин
Институт общей и неорганической химии им. Н. С. Курнакова РАН
Email: karaul@gmail.com
Russian Federation, 119991, Москва
References
- Фаулер Р., Гуггенгейм Э. Статистическая термодинамика, М.: Изд. иностр. лит., 1949. (Fоwler R.H., Guggenheim E.A., Statistical Thermodynamics, London, 1939)
- Гиршфельдер Дж., Кертис Ч., Берд Р., Молекулярная теория газов и жидкостей. М.: изд-во иностр. лит., 1961. 929 с. (J.O. Hirschfelder, C.F. Curtiss and R. Bird, Molecular Theory of Gases and Liquids. New York: John Wiley and Sons, Jnс, 1954.)
- Мелвин-Хьюз Е.А. Физическая химия. М.: изд-во иностр. лит., 1962. Кн. 2. 1148 с. (Moelwyn-Hughes E.A. Physical Chemistry. Pergamon Press. London-New York-Paris. 1961).
- Киреев В.А. Курс физической химии. М.: Химия, 1975. 776 с.
- Кривоглаз А.Н., Смирнов А.А. Теория упорядочивающихся сплавов. М.: ГИФМЛ, 1958. 388 с.
- Стенли Г. Фазовые переходы и критические явления. М.: Мир. 1973. 400 с.
- Хачарутян А.Г. Теория фазовых превращений и структуры твердых растворов. М.: Наука, 1974. 265 с.
- Паташинский А.З., Покровский В.П. Флуктуационная теория фазовых переходов. М.: Наука, 1975. 256 с.
- Ма Ш. Современная теория критических явлений. М.: Мир, 1980.
- Товбин Ю.К. Тeория физико-химичeских процeссов на границe газ – твeрдоe тeло. М.: Наука, 1990. 288 с. (Tovbin Yu.K. Theory of Physical Chemistry Processes at a Gas–Solid Surface Processes. Boca Raton, Fl.: CRC Press, 1991.)
- Tovbin Yu.K. // Progress in Surface Sci. 1990, V. 34. No. 1–4. P. 1–235.
- Глесстон С., Лейдлер К., Эйринг Г. Теория абсолютных скоростей реакций. М.: Изд-во иностр. лит., 1948. 583 с. (Glasstone S., Laidler K., Eyring H., The Theory of Rate Processes, Princeton Univ., New York, 1941.)
- Темкин М.И. // Журн. физ. химии. 1938. Т. 11. № 2. С. 169.
- Бенсон С. Основы химической кинетики. М.: Мир, 1964. 308 с.
- Еремин Е.Н. Основы химической кинетики. М.: Высшая школа, 1976. 374 с.
- Киперман С.Л. Основы химической кинетики в гетерогенном катализе. М.: Химия, 1979. 350 с.
- Пригожин И. Введение в термодинамику необратимых процессов. Ижевск: НИЦ “Регулярная и хаотическая динамика”, 2001. 160 с. [Prigogine I. Introduction to Thermodynamics of Irreversible Processes, Charles С Thomas Sprinfild, Illinois, U.S.A., 1955]
- де Гроот С., Мазур П. Неравновесная термодинамика. М.: Мир, 1964. [de Groot S.R., Mazur P. Nonequilibrium Thermodynamics. Amsterdam. North – Holland Publ. Company. 1962.]
- Хаазе Р. Термодинамика необратимых процессов. М.: Мир, 1967. 544 с. [Haase R. Thermodynamik der Irreversible Processe. Darmstadt. Dr. Dierrich Steinkopff Verlag. 1963]
- Чепмен С, Каулинг Т. Математическая теория неоднородных газов. М.: Изд-во иностр. лит., 1960. 510 с. [Chapman S. The Mathematical Theory of Non-Uniform Gases. Cambridge. The University Press. 1952]
- Ferziger J.H., Kaper H.G. Mathematical theory of transport processes in gases. Amsterdam-London: North-Holland publisishing company. 1972.
- Франк-Каменецкий Д.А. Диффузия и теплопередача в химической кинетике. М.: Наука, 1967.
- Ландау Л.Д., Лившиц Е.М. Теоретическая физика. VI. Гидродинамика. М.: Наука, 1986, 733 с.
- Берд Р., Стюарт В., Лайтфут Е. Явления переноса. М.: Химия, 1974, 687 с.
- Боровский И.Б., Гуров К.П., Марчукова И.Д., Угасте Ю.Э. Процессы взаимной диффузии в сплавах. М.: Физматлит, 1973. 360 с.
- Хилл Т. Статистическая механика. М.: Изд-во иностр. лит., 1960. 485 с. (Hill T.L. Statistical Mechanics. Principles and Selected Applications. N.Y.: McGraw–Hill Book Comp.Inc., 1956.)
- Хуанг К. Статистическая механика. М.: Мир, 1966. 520 с. [Huang K. Statistical mechanics. N.Y.: Wiley H. & Sonds, Inс. 1963]
- Товбин Ю.К. Молекулярная теория адсорбции в пористых телах. М.: Физматлит, 2012. 624 с. (Tovbin Yu.K. Molecular theory of adsorption in porous solids. Boca Raton, Fl.: CRC Press, 2017.)
- Tovbin Yu.K. Theory of adsorption – desorption kinetics on flat heterogeneous surfaces // Dynamics of Gas Adsorption on heterogeneous Solid Surfaces / Eds. by W. Rudzinski, W.A. Steele, G. Zgrablich. Elsevier: Amsterdam, 1996. P. 240.
- Tovbin Yu.K. Atomic-Molecular Kinetic Theory of Physico-Chemical Processes in Condensed Phase and Interfaces// in Physico-Chemical Phenomena in thin films and at solid surfaces. / Eds by L.I. Trakhtenberg, S.H. Lin, and Olusegun J. Ilegbusi, Elsevier, Amsterdam, 2007, P. 349.
- Tovbin Yu.K. // Processes. 2023. № 11.С. 2541.
- Вотяков Е.В., Товбин Ю.К. // Журн.физ.химии. 2022. Т. 96. № 3. С. 339.
- Onsager L. // Phys Rev. 1944. V. 65. P. 117.
- Бэкстер Р. Точно решаемые модели в статистической механике. М.: Мир, 1985. 486 с.
- Вотяков Е.В.. Товбин Ю.К. // Журн.физ.химии. 2023. Т. 97. № 11. С. 1594.
- Вотяков Е.В.. Товбин Ю.К. //Там же. 2023. Т. 98. № 4, с. 106.
- Вотяков Е.В.. Товбин Ю.К. //Там же. 2023. Т. 98. № 6. С. 116.
- Боголюбов Н.Н. Проблемы динамической теории в статистической физике. М.: Гостехиздат, 1946. 120 с. [Bogolyubov N.N. Problems of Dynamical Theory in Statictical Physics. Interscience, New York, 1962].
- Фишер И.З. Статистическая теория жидкостей. М.: ГИФМЛ, 1961. 280 с.
- Крокстон К. Физика жидкого состояния. М.: Мир, 1979. (Croxton C.A. Liquid State Physics – A Statistical Mechanical Introduction. Cambridge Univer. Press. Cambridge. 1974.)35.
- Мартынов Г.А. Классическая статистическая физика. Теория жидкостей. Долгопрудный: Интеллект, 2011. 326 с.
- Вотяков Е.В.. Товбин Ю.К. //Журн.физ.химии. 2023. Т. 97. № 5. С. 693.
- Yang C.N., Lee T.D. // Phys. Rev. 1952. V. 87. P. 404.
Supplementary files











