Исследование гибких методологий разработки проектов применительно к ит-стартапам
- Авторы: Блюм М.А.1, Инькова Н.А.1, Краснов А.Д.1
-
Учреждения:
- ФГБОУ ВО «Тамбовский государственный технический университет»
- Выпуск: № 2 (2024)
- Страницы: 75-87
- Раздел: ЭКОЛОГИЯ
- URL: https://bakhtiniada.ru/1990-9047/article/view/278252
- DOI: https://doi.org/10.17277/voprosy.2024.02.pp.075-087
- ID: 278252
Цитировать
Полный текст
Аннотация
Гибкие методологии управления (Agile, Scrum, Lean Startup, Kanban, Extreme Programming, Dynamic Systems Development Method) рассмотрены как инструменты, способствующие более успешному управлению ИТ-стартапами. Предложены комбинированный подход к реализации гибких методологий управления проектами и адаптация гибких методологий управления к стартапам на ранних этапах развития. Определены основные подходы к разработке планировщика задач, интегрированного с социальными сетями.
Полный текст
Введение
В современном мире информационных технологий, где динамичные изменения и инновации стали неотъемлемой частью бизнеса, возникла неотложная потребность в эффективных методологиях управления разработкой ИТ-проектов. Исключительное внимание уделяется стартапам, которые, являясь двигателями инноваций и технологического развития, стремятся к быстрому достижению успеха в условиях жесткой конкуренции.
Проведем исследование гибких методологий управления разработкой ИТ-проектов применительно к ИТ-стартапам, которые в современном мире играют значительную роль в создании новых технологий и преобразовании существующих бизнес-моделей.
Гибкие методологии управления, такие как Agile, Scrum, Lean Startup, Kanban, Extreme Programming (XP) и Dynamic Systems Development Method (DSDM), рассматриваются как инструменты, способствующие более успешному управлению ИТ-стартапами. Основанные на идеях коллаборации, визуализации процессов, итеративности и непрерывного улучшения, данные методологии предоставляют возможность адаптироваться к быстро меняющимся условиям и минимизировать риски разработки.
Для эффективного управления стартапом исследуемое предприятие ООО «СИМГЕЙТ» активно интегрировало ключевые приемы из различных гибких методологий управления, которые стали неотъемлемой частью рабочего процесса, способствуя адаптации к динамичной природе деятельности и обеспечивая максимальную эффективность.
Сравнение методологий управления
Из методологии Agile черпается гибкая основа для управления проектами, что позволяет быстро реагировать на изменения и оставаться гибкими в планировании и выполнении задач. Делается акцент на принципе итераций и проводится спринт-планирование, чтобы определить приоритеты и управлять итерациями. Это особенно полезно в разработке программного обеспечения (ПО), где требования могут меняться быстро. Применение методологии Agile позволяет уделять внимание наиболее важным задачам, а также обеспечивать высокую степень прозрачности и участие всей команды.
Из методологии XP на предприятии успешно интегрированы практики, такие как парное программирование. Это позволяет не только повысить качество кода, но и улучшить коммуникацию в команде. Парное программирование стимулирует обмен знаний и опыта между разработчиками, что способствует созданию надежных и высококачественных продуктов. Предприятие придерживается практик тестирования и внедрения изменений в код для обеспечения непрерывной интеграции и доставки.
Из методологии Kanban на предприятии успешно интегрируются элементы для управления потоком задач. Задачи визуализированы на доске, что позволяет легко отслеживать и управлять рабочим процессом. Использование ограничения по количеству задач в каждой колонке доски помогает удерживать баланс нагрузки и избегать перегрузок. Это позволяет команде эффективно распределять ресурсы и фокусироваться на наиболее важных задачах.
Из методологии DSDM выделили принципы управления качеством и гибкостью и интегрировали в методологию предприятия, на котором активно осуществляется контроль качества на всех этапах разработки, что позволяет достигать высокой степени надежности и производительности. Также поддерживается принцип непрерывного обучения и развития, что способствует гибкости и адаптации к новым вызовам и технологиям [1]. Сравнительная характеристика методологий управления приведена в табл. 1.
Таблица 1
Сравнительная характеристика методологий управления
Параметр | Agile | Scrum | Lean Startup | Kanban | XP | DSDM |
Четкие роли и обязанности | Среднее (зависит от Agile) | Высокое | Среднее (зависит от Lean) | Среднее (зависит от Kanban) | Среднее (зависит от XP) | Высокое |
Сложность внедрения | среднее | |||||
Зависимость от заказчика | Среднее | Низкое | Высокое | Среднее | Низкое | Высокое |
Прозрачность | Среднее (зависит от Agile) | Высокое | ||||
Решение предприятия использовать сочетание элементов из различных гибких методологий управления стало ключевым фактором для успешной организации процессов разработки и достижения выдающихся результатов в сфере разработки электронного оборудования и ПО. Эти методологии стали неотъемлемой частью рабочего процесса, обеспечивая гибкость, высокое качество, инновационный потенциал и способствуя стремлению к постоянному совершенствованию.
Инструменты для управления командой и планирования проектов
Для эффективной реализации принципов гибких методологий управления в разные периоды времени ООО «СИМГЕЙТ» использовало разнообразные технические средства, которые обеспечивали организацию задач, управление кодом и хранение информации. Каждое из этих средств выбрано с учетом специфики задач и этапов развития компании:
YouGile – один из первых инструментов, который использовался для организации задач и управления проектами. Данный инструмент предоставил возможность создания карточек задач, определения приоритетов, установки сроков выполнения и отслеживания прогресса. YouGile помог внедрить принципы Agile и Kanban, визуализируя рабочий процесс и позволяя команде легко управлять задачами и их статусами [2].
В некоторый период времени также использовался инструмент Trello для управления задачами. Trello предоставляет интуитивный интерфейс с досками, списками и карточками задач. Этот инструмент позволил организовать задачи по проектам, устанавливать сроки и контролировать выполнение работ. Trello особенно полезен для обзора и приоритизации задач, а также для совместной работы команды.
Распространяющийся по публично-облачной модели инструмент для управления проектами, совместной работы и постановки задач по проектам Basecamp использовался для централизованной коммуникации и организации проектов. Данный инструмент позволяет создавать задачи, обмениваться сообщениями, загружать файлы и проводить обсуждения внутри проектов. Basecamp способствовал улучшению коммуникации внутри команды и с заказчиками, что соответствует принципам Agile и Lean Startup, где обратная связь и сотрудничество имеют важное значение.
Для управления кодом и совместной разработки использовали ресурсы GitHub и GitLab, которые предоставили инструменты для контроля версий, управления задачами, рецензирования кода и интеграции с системами предприятия. Они содействовали внедрению практик XP, таких как парное программирование, и обеспечили высокий стандарт качества кода.
Для хранения и обмена информацией использовали облачный сервис Яндекс.Диск, который предоставил удобное облачное хранилище для документов, файлов и данных, что было особенно важно в среде разработки, где доступ к информации должен быть легким и быстрым.
В настоящее время основные технические средства для организации задач и управления проектами включают YouGile и GitHub. YouGile стал основой для управления проектами и позволяет применять гибкие методологии, такие как Scrum и Kanban. GitHub продолжает быть ключевой платформой для управления кодом и совместной разработки [3].
Специализированное программное обеспечение
На ранних этапах развития стартапа, особенно когда фирма имеет некоммерческий характер и сотрудники работают в ненормированных рабочих условиях, возникают серьезные сложности в организации коммуникации среди членов команды с использованием специализированного ПО. Многие сотрудники, привыкшие к ненавязчивым и привычным средствам связи, таким как телефон, социальные сети или даже личные встречи, могут испытывать сопротивление по отношению к нововведениям в виде специализированного ПО.
Одним из ключевых аспектов, который делает применение специализированного ПО сложным на начальных этапах, является отсутствие четких мотивационных факторов для сотрудников в некоммерческой фирме. В уставе стартапа, не имеющего коммерческих целей, может отсутствовать явное требование использования специализированного ПО для коммуникации, и это, в свою очередь, не мотивирует сотрудников пересматривать свои коммуникативные привычки.
Проблемы остаются актуальными и на этапе нормализации коммерческих аспектов работы фирмы. Даже когда стартап начинает приносить прибыль и устанавливать коммерческие цели, сотрудники, привыкшие к альтернативным средствам связи, могут испытывать сложности в адаптации к специализированным инструментам.
Еще одним важным аспектом является эффективность мер по финансовой стимуляции сотрудников в данном контексте. Неверное внедрение ПО для коммуникации может отрицательно сказаться на мотивации сотрудников, поскольку они могут воспринимать это как навязывание непривычных инструментов.
Неудобство взаимодействия с системой организации управления, основанной на сторонних ИT-сервисах, может стать серьезным. вызовом. По статистике, среднее несовпадение времени на выполнение задачи составляло 50 % при использовании специализированного ПО. Однако такое несовпадение снижалось вдвое при проведении личных встреч и ведении коммуникации в привычных для сотрудников социальных сетях. Это подчеркивает важность того, чтобы внедрение новых средств коммуникации не только соответствовало бизнес-целям фирмы, но и учитывало удобство и привычки сотрудников.
Для стартапов важно разработать стратегию внедрения специализированного ПО, учитывая специфику команды и ее коммуникативные потребности. На начальных этапах развития, когда бюджеты ограничены и целью является экономичное внедрение ПО, можно начать с использования бесплатных или демонстрационных версий, чтобы оценить их пригодность и воздействие на команду. Это позволит сотрудникам понять, насколько ПО может улучшить их коммуникативные процессы и облегчить выполнение задач (табл. 2).
Таким образом, управление коммуникацией и внедрение специализированного ПО остаются важными вызовами для стартапов, независимо от их фазы развития. Правильная стратегия внедрения, обучение сотрудников и поддержка, а также мотивационные меры могут существенно облегчить данный процесс и способствовать успешному развитию стартапа.
Однако важно не только внедрить специализированное ПО, но и обеспечить обучение и поддержку для сотрудников. Часто сопротивление изменениям вызвано не только нежеланием использовать новые инструменты, но и недостаточной подготовкой и пониманием преимуществ, которые они предоставляют. Обучение сотрудников и внутренняя кампания по продвижению ПО могут помочь устранить этот барьер.
Для стартапов, переходящих к коммерческой деятельности, важно внимательно рассмотреть финансовые стимулы для сотрудников: вознаграждение за обучение и успешное внедрение новых инструментов, а также признание их вклада в улучшение рабочих процессов. Стоит помнить, что команда, которая видит непосредственную выгоду от использования новых инструментов, более вероятно будет поддерживать эти изменения.
С учетом проблем с неудобством для ряда сотрудников форм взаимодействия с системой организации управления, основанных на сторонних ИT-сервисах, важно стремиться к созданию наилучшей среды для коммуникации: более гибкое использование инструментов, учитывая предпочтения и потребности команды на основе постоянной обратной связи.
Таблица 2
Сравнительный анализ программного обеспечения для организации работы
Параметр | VKgile (разработанное ПО) | Trello | Asana | Jira | Bitrix24 | YouGile |
Интерфейс пользователя | Простой | Сложный | Средний | |||
Поддержка шаблонов чек-листов | Да | Нет | Да | Да | Да | |
Должностные обязанности сотрудников | Нет | |||||
Совместимость с VK и Telegram | Нет | |||||
Разработка специализированного программного обеспечения для коммуникации
Для обеспечения эффективной коммуникации и соблюдения привычных форм взаимодействия среди сотрудников необходимо специализированное ПО, которое предоставляет удобные инструменты для общения, управления задачами и проектами, а также интегрируется с привычными социальными сетями. Такой подход позволяет снизить барьеры при переходе к новым инструментам и повысить принятие среди команды, так как сотрудники могут продолжать взаимодействовать в привычных средах.
Рассматриваемое специализированное ПО может быть ориентировано на следующие аспекты:
- управление задачами и проектами: стартапы должны иметь инструменты для планирования, отслеживания и управления задачами и проектами. Эти инструменты позволяют командам более эффективно распределять ресурсы и соблюдать сроки выполнения задач;
- коммуникация и общение: ПО должно обеспечивать средства для эффективной коммуникации внутри команды, включая чаты, видеоконференции, обмен файлами и облачные хранилища. Такие инструменты упрощают обмен информацией и содействуют прозрачности;
- интеграция с социальными сетями: для сотрудников, привыкших к общению в социальных сетях, интеграция с такими платформами может сделать процесс взаимодействия более комфортным, что позволит использовать знакомые средства общения, при этом интегрируя их в рабочие процессы;
- самоорганизация и управление задачами: ПО должно предоставлять инструменты для самоорганизации команды и управления задачами, что поможет сотрудникам более самостоятельно планировать и выполнять задачи, а также учитывать приоритеты и сроки.
Введение такого специализированного ПО может способствовать более гладкому функционированию стартапа на начальных этапах, обеспечивая необходимую инфраструктуру для коммуникации, управления задачами и соблюдения прозрачности внутри команды; учесть привычки сотрудников и упростить процесс адаптации к новым методологиям управления.
Для специализированного ПО, предназначенного для стартапов и ориентированного на комбинированные методологии управления, определим следующие ключевые требования:
- интеграцию с социальными сетями: ПО должно предоставлять возможность интеграции с популярными социальными сетями, такими как ВК, Телеграмм и др. Это позволит сотрудникам взаимодействовать в привычных средах, а также обеспечит более гладкую адаптацию;
- управление задачами и проектами: ПО должно предоставлять инструменты для создания, отслеживания и управления задачами и проектами: возможность создания задач, назначения ответственных, установки сроков и отслеживания статуса выполнения. Гибкие методологии, такие как Scrum и Kanban, должны быть поддержаны;
- коммуникацию и общение: ПО должно включать в себя чаты, видеоконференции и инструменты для обмена файлами. Сотрудники должны иметь возможность легко общаться и совместно работать через данное программное обеспечение. Интеграция с популярными мессенджерами и средствами коммуникации (например, Slack, Microsoft Teams) также будет полезной;
- совместную работу и облачное хранилище: ПО должно предоставлять возможность создания облачных хранилищ для документов и данных проектов. Это позволит сотрудникам удобно хранить и обмениваться файлами, а также обеспечит доступ к информации из любой точки мира;
- интеграцию с системами управления задачами: важно, чтобы ПО могло интегрироваться с популярными системами управления задачами, такими как Trello, Asana, Jira и др. Это упростит процессы управления задачами и позволит команде использовать знакомые инструменты;
- прозрачность и аналитику: ПО должно предоставлять возможность отслеживать прогресс задач, сроки выполнения и производительность команды. Аналитика и отчеты помогут руководству принимать информированные решения;
- мобильную совместимость: ПО должно быть доступно на различных устройствах, включая смартфоны и планшеты, что обеспечит гибкость в работе и возможность доступа к информации в любое время;
- безопасность данных: важно обеспечить высокий уровень безопасности данных, особенно когда речь идет о конфиденциальной информации стартапа. Шифрование и другие меры безопасности должны быть реализованы;
- гибкость и настраиваемость: ПО должно быть гибким и позволять адаптировать рабочие процессы под конкретные потребности стартапа. Пользователи должны иметь возможность настраивать интерфейс и рабочие процессы;
- обучение и поддержку: поставщик ПО должен предоставлять обучение и техническую поддержку, чтобы обеспечить бесперебойную работу команды;
- такое специализированное ПО будет способствовать более эффективному управлению стартапом на начальных этапах и облегчит адаптацию сотрудников к новым методологиям управления.
Конкретные технические характеристики и требования для каждого пункта зависят от множества факторов, включая размер стартапа, его отрасль, региональные нормативы и пр. Покажем техническое уточнение каждого пункта:
- интеграция с российскими социальными сетями (VK, Telegram, WhatsApp): для интеграции с российскими социальными сетями, необходимо использовать соответствующие API, предоставляемые этими сетями, например, VK API, Telegram API, WhatsApp API;
- соответствие российским законам: важно учесть требования российского законодательства, включая ФЗ «О персональных данных», при работе с данными пользователей; управление задачами и проектами;
- база данных: для хранения задач и проектов необходима надежная и масштабируемая база данных. Это может быть SQL- или NoSQL-решение в зависимости от объема данных;
- интерфейс пользователя: ПО должно иметь интуитивный интерфейс для управления задачами, а также возможность настройки проектных досок;
- нормативы: ПО должно соответствовать законам о защите данных и обеспечивать регулярное резервное копирование информации;
- коммуникация и общение: чаты и видеоконференции: технически чаты и видеоконференции могут быть реализованы с использованием сетевых протоколов, таких как WebRTC для видеосвязи, и мессенджеров;
- защита данных: должны быть реализованы средства шифрования для обеспечения конфиденциальности во время коммуникации;
- совместная работа и облачное хранилище: облачные хранилища для облачного хранения данных могут использоваться публичные облачные платформы, такие как Amazon S3, Google Cloud Storage, с обеспечением доступа по HTTPS;
- шифрование данных: должны использоваться средства шифрования данных в покое и движении;
- интеграция с системами управления задачами: ПО должно иметь API для интеграции с популярными системами управления задачами, и возможность создания плагинов для дополнительных интеграций;
- качество кода: при интеграции с системами сторонних разработчиков следует соблюдать стандарты и практики разработки, чтобы обеспечить стабильность;
- сбор данных: необходимо собирать данные о выполнении задач, времени, затраченных ресурсах и других параметрах;
- аналитика: ПО должно предоставлять средства аналитики для визуализации данных и создания отчетов;
- соответствие нормативам: должны соблюдаться законы о сборе и хранении данных, а также нормативы о прозрачности;
- мобильное приложение: дополнительно к веб-версии, приложение для мобильных устройств (iOS и Android) должно быть разработано с использованием современных мобильных SDK и инструментов;
- безопасность данных: все данные должны храниться и передаваться с использованием шифрования. Для HTTPS-соединений рекомендуется SSL/TLS-шифрование;
- настройки: ПО должно предоставлять интерфейс для настройки процессов управления задачами, рабочих досок и рабочего процесса;
- обучение и поддержка: поставщик ПО должен предоставить детальную документацию и обучающие материалы для пользователей;
- техническая поддержка: поддержка пользователей должна включать возможность обращения в службу поддержки для решения технических вопросов и проблем.
Принято решение о выборе платформы VK MiniApps для разработки приложения. Выбор обусловлен несколькими важными факторами и преимуществами, которые предоставляет данная платформа:
- база пользователей ВКонтакте: огромное количество активных пользователей ВКонтакте, что делает данную социальную сеть ключевой для продукта. Выбор платформы VK MiniApps позволит эффективно достичь целевой аудитории и взаимодействовать с ней;
- интеграция с VK: важное преимущество в интеграции с функциональностью и данными ВКонтакте. Это позволит создать приложение, в котором пользователи смогут использовать свои профили, обмениваться сообщениями и легко взаимодействовать с другими пользователями;
- простота разработки: разработка на базе VK MiniApps осуществляется с использованием знакомых веб-технологий, таких как HTML, CSS и JavaScript, что значительно упрощает процесс разработки и позволяет использовать имеющиеся навыки разработчиков на полную мощность;
- возможности монетизации: платформа предоставляет инструменты для монетизации приложения, включая встроенную рекламу и возможность продажи товаров внутри приложения;
- кросс-платформенность: приложение будет доступно для пользователей как на мобильных устройствах, так и десктопе, что обеспечит максимальную доступность и удобство использования для аудитории;
- интеграция с другими мессенджерами: учитывая возможности взаимодействия с внешними сервисами, можно обеспечить коммуникацию с пользователями не только ВКонтакте, но и с пользователями других популярных мессенджеров, таких как Telegram. Это расширит аудиторию и предоставит более гибкие варианты коммуникации.
Поэтому, учитывая перечисленные преимущества, выбор платформы VK MiniApps стал для нас логичным шагом в разработке приложения.
Разрабатываемое ПО состоит из следующих важных элементов:
- экраны и интерфейс: главный экран (обзор активных задач, проектов) должен предоставлять пользователю обзор всех активных задач и проектов. Задачи и проекты должны быть наглядно представлены, включая их название, статус и приоритет. Пользователь должен иметь возможность быстро перейти к просмотру конкретных задач или проектов;
- экран проектов должен отображать список доступных проектов. Каждый проект должен содержать название, описание и список связанных задач. Пользователь должен иметь возможность создавать, редактировать и управлять проектами;
- экран задачи должен предоставлять детальную информацию о конкретной задаче, включая название, описание, статус выполнения, дедлайн, ответственного и другие связанные данные. Пользователь должен иметь возможность вносить изменения в задачу, добавлять комментарии и вести обсуждения;
- создание задачи должно быть интуитивным и легким для пользователя. Пользователь должен иметь возможность указать название задачи, описание, дедлайн, ответственного и другие параметры. После создания задачи она должна автоматически появляться в списке активных задач;
- редактирование задачи: пользователь должен иметь возможность редактировать параметры задачи, включая изменение статуса, дедлайна, ответственного и других данных. Изменения должны быть немедленно сохранены;
- отслеживание выполнения задач: пользователь должен иметь возможность отмечать задачи как выполненные, а также видеть процент выполнения задачи на основе установленных параметров;
- комментарии и обсуждения: для каждой задачи должен быть предусмотрен функционал комментариев и обсуждений. Пользователи могут обмениваться сообщениями, обсуждать детали задачи и вносить комментарии к работе;
- управление пользователями и доступом: администраторы должны иметь возможность управлять пользователями и их доступом к проектам и задачам. Пользовательские роли и права доступа должны быть определены и настроены согласно уровню доступа.
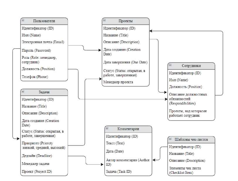
На рис. 1 представлена диаграмма сущность-связь разработанного ПО.
Рис. 1. Диаграмма сущность-связь разрабатываемого ПО
Функциональность разработанного ПО:
- создание и назначение задач: пользователь должен иметь возможность легко создавать новые задачи и назначать их ответственным лицам. Назначенные пользователи должны получать уведомления о назначении задачи;
- приоритизация задач: пользователь должен иметь возможность устанавливать приоритеты для задач, что поможет определить их важность и срочность выполнения;
- оповещения и уведомления: приложение должно обеспечивать оповещения и уведомления для пользователей о новых задачах, комментариях, изменениях статуса и других событиях;
- сортировка и фильтрация задач: пользователь должен иметь возможность сортировать и фильтровать задачи по различным параметрам, таким как статус, дедлайн, приоритет и др.;
- поддержка нескольких проектов: приложение должно позволять пользователям работать над несколькими проектами одновременно с возможностью переключения между ними;
- интеграция с VK и Telegram для коммуникации: приложение должно предоставлять интеграцию с социальными сетями VK и Telegram для удобной коммуникации и обмена данными;
- экспорт и импорт данных: пользователь должен иметь возможность экспортировать и импортировать данные, что обеспечит резервное копирование и перенос информации между устройствами;
- создание карточек:
- – пользователь может создавать карточки для задач;
- – каждая карточка может содержать задачи, подзадачи и чек-боксы внутри задач;
- – для каждой задачи и подзадачи можно указать ожидаемое время на выполнение;
- – пользователь может устанавливать приоритеты для задач;
- создание разноименованных колонок под карточки:
- – пользователь может создавать разноименованные колонки, которые группируют карточки;
- – колонки могут использоваться для разделения задач на разные категории или этапы выполнения;
- отправка уведомлений пользователю и сообщений о дедлайнах:
- – система должна отправлять уведомления пользователю о новых задачах, изменениях в задачах, истекающих дедлайнах и других событиях;
- – менеджер может отправлять сообщения сотрудникам о дедлайнах и требованиях;
- личный кабинет менеджера и сотрудников:
- – каждый пользователь (менеджер и сотрудник) имеет личный кабинет;
- – в личном кабинете менеджера доступна функциональность для управления проектами и назначения задач сотрудникам;
- – в личных кабинетах сотрудников доступны задачи, которые им назначены, а также информация о текущих проектах;
- распределение сотрудников на проекты:
- – менеджер может назначать сотрудников на конкретные проекты и задачи;
- – сотрудники видят свои задачи и проекты в личном кабинете;
- создание шаблона чек-листов:
- – пользователи могут создавать шаблоны чек-листов для задач;
- – шаблоны чек-листов могут быть использованы для быстрого создания задач с предустановленными подзадачами и чек-боксами;
- таймер для почасовой оплаты:
- – для задач, где оплата зависит от количества отработанных часов, пользователи могут использовать таймер для учета времени;
- – таймер автоматически фиксирует время, проведенное над задачей;
- должностные обязанности в карточке сотрудника:
- – в карточке каждого сотрудника можно указать его должностные обязанности;
- – возможность определить, какие задачи и проекты подходят для данного сотрудника;
- монетизация приложения (реклама, платные функции): приложение может иметь дополнительные платные функции;
- аналитика использования приложения: приложение должно предоставлять аналитическую информацию об использовании, такую как число пользователей, активность, статистику использования функций и другие метрики.
Заключение
Выделены общие принципы и подходы, которые могут быть применены в стартапах для улучшения управления проектами. Комбинирование элементов Agile, Lean Startup и Kanban позволяет стартапу сохранить гибкость, сосредоточиться на клиенте и эффективно управлять задачами и проектами. Extreme Programming и DSDM предоставляют дополнительные инструменты для улучшения качества кода, коммуникации и управления качеством.
Таким образом, гибкие методологии управления могут быть эффективно применены в стартапах для улучшения процессов управления и достижения поставленных целей. Внедрение подходов, предложенных в статье, может способствовать повышению эффективности стартапов и укреплению их конкурентных позиций на рынке.
Об авторах
Марина Анатольевна Блюм
ФГБОУ ВО «Тамбовский государственный технический университет»
Автор, ответственный за переписку.
Email: kibi@tstu.ru
кандидат педагогических наук, доцент, заведующий кафедрой «Коммерция и бизнес-информация»
Россия, ТамбовНаталья Анатольевна Инькова
ФГБОУ ВО «Тамбовский государственный технический университет»
Email: kibi@tstu.ru
кандидат педагогических наук, доцент кафедры «Коммерция и бизнес- информация»
Россия, ТамбовАлександр Дмитриевич Краснов
ФГБОУ ВО «Тамбовский государственный технический университет»
Email: kibi@tstu.ru
магистрант, кафедра «Коммерция и бизнес- информация»
Россия, ТамбовСписок литературы
- Agile-манифест разработки программного обеспечения / K. Beck, M. Beedle, A. van Bennekum [et al.]. – URL: https://agilemanifesto.org/iso/ru/manifesto.html (дата обращения: 25.10.2023).
- Тугушев, Т. Р. Обзор современных систем управления информационно-технологическими проектами / Т. Р. Тугушев, С. А. Красников // Материалы ежегодной межвузовской студенческой научной конференции (Москва, 14 марта 2023 г.). – М., 2023. – С. 57 – 61.
- Мухин, К. Ю. Квинтэссенция гибкости: анализ возможных проблем и эволюция ситуационных решений в проектном управлении / К. Ю. Мухин, М. А. Родина // Инициативы XXI века. – 2018. – № 3-4. – С. 8 – 12.
Дополнительные файлы


