Variations in chemical compositions of titanite group minerals from ore skarnes in the Ladoga Lake Region (South Karelia, Russia)
- Authors: Ivashchenko V.I.1
-
Affiliations:
- Institute of Geology, Karelian Research Centre RAS
- Issue: Vol CLIII, No 3 (2024)
- Pages: 76-96
- Section: Articles
- URL: https://bakhtiniada.ru/0869-6055/article/view/272717
- DOI: https://doi.org/10.31857/S0869605524030053
- EDN: https://elibrary.ru/PLMDTG
- ID: 272717
Cite item
Full Text
Abstract
Titanite, aluminium- and fluorine-enriched titanite, tin-bearing titanite and malayaite from ore skarns in the Ladoga Lake region were studied. Composition of these minerals from skarns with W-Zn-Pb-Bi (Latvasyrja, Jokiranta) and Sn-Zn-Cu-Fe-In (Pitkäranta Mining District) mineralization, related genetically to S-type and А-type granites, was analyzed. For the first time for ore deposits and occurrences in Karelia, there was detected titanite enriched in aluminum (Al2O3 5—7 wt%) and fluorine (~3 %). Isomorphic substitutions in titanite from skarns with different metallogenic specialization were considered. It is shown that the following isomorphic schemes are realized for studied titanite: (Al, Fe)3+ + F– ↔ Ti4+ + O2–; (Al, Fe)3+ + (OH)– ↔ Ti4+ + O2–, where Al ≥ Fe (skarns with W-Zn-Pb-Bi mineralization); and Sn4+ ↔ Ti4+ (skarns with Sn-Cu-Fe-Zn-In mineralization). The Sn-bearing titanite from Sn-bearing skarns nearly in all cases contains Fe, what it seems due to the high Fe# in rapakivi granites (containing biotite and other mafic minerals with Fe# >0.9) and the associated post-magmatic mineralization (columbite-(Fe), synchysite-(Fe), marmatite). The formation of titanite enriched in aluminum and fluorine was controlled by protolith and fluid compositions rather than temperature and pressure (≤500 ◦C, ≤5 kbar). Crystallization of this titanite in Jokiranta ore occurrences took place during a post-ore-forming process, potentially capable to the remobilization of base-metals ores.
Full Text
Введение
Титанит — распространенный акцессорный минерал. Вариации его состава связаны с существованием двух изоморфных серий: (1) титанит–малаяит (СaTiSiO4O — СaSnSiO4O), полная смесимость при температуре выше 615 °C (Takenouchi, Shoji, 1969; Takenouchi, 1971); титанит–вюаньятит (СaTiSiO4O — CaAlSiO4(OH), ограниченная смесимость в связи со структурными различиями (Oberti et al., 1991; Enami et al., 1993; Harlov et al., 2006). Также титанит может обогащаться Al и F по схеме (Al, Fe)3+ + F– ↔ Ti4+ + O2–, с ограниченной смесимостью в ряду природных составов СaTiSiO4O — CaAlSiO4F (Markl, Piazolo, 1999), хотя возможность полной смесимости доказана экспериментально (Troitzsch, Ellis, 2002; Tropper et al., 2002). Кроме этого, в титаните могут быть проявлены и другие изоморфные замещения: в кристаллохимическую позицию кальция могут входить Na+, Mn2+, Fe2+, Mg2+, Sr2+, Ba2+, REE3+; в позицию титана — Al3+, Cr3+, Fe3+, Zr4+, Sn4+, V5+, Nb5+, Ta5+; в позицию кремния — P5+, 4H+; в позицию кислорода — OH, F, CI (Sahama, 1946; Oberti et al., 1991). Cтоль разнообразные изоморфные замещения в титаните сделали возможным использование вариаций его состава как геотермобарометра (Hayden et al., 2008), фториметра (Авченко и др., 2012; Шарова и др., 2012) и петрогенетического индикатора (Piccoli et al., 2000; Piuzana et al., 2008; McLeod et al., 2011; Gogoi et al., 2017; Scibiorski, Cawood, 2022). Титанит широко применяется в геохронологических и прогнозно-металлогенических исследованиях; в последнем случае как минерал-индикатор потенциальной рудоносности гранитоидов (Spencer et al., 2013; Xu et al., 2015; Pan et al., 2018; Kowallis et al., 2022).
Титанит, обогащенный Al и F, был впервые обнаружен в высокобарных (до 30 кбар) метаморфических породах (Franz, Spear, 1985; Sobolev, Shatsky, 1990) и некоторое время считался минералом-индикатором высоких давлений. Однако впоследствии титанит сходного состава был установлен в разнообразных по составу и условиям формирования породах, в том числе низкобарных — гранитах, скарнах, апоскарновых грейзенах и метасоматитах золоторудных месторождений (Oberti et al., 1991; Enami et al., 1993; Markl, Piazolo, 1999; Вах и др., 2009; Перевозникова, Мирошниченко, 2009). Нижний температурный предел образования такого титанита составляет около 400 °C (Enami et al., 1993). Основным фактором обогащения титанита Al и F является состав минералообразующего флюида (fH2O, fHF, fO2), состав вмещающих пород и P–T параметры (Giere, 1992; Markl, Piazolo, 1999, Rene, 2008; Тарарин и др., 2011, Шарова и др., 2012; Авченко и др., 2012).
Оловосодержащий титанит и малаяит являются наиболее распространенными силикатами Ti и Sn в известковых скарнах и скарноидах (Александров, Тронева, 2007). В оловосодержащем титаните наряду с изоморфным замещением Ti4+ на Sn4+ проявлены также изоморфные схемы (Al, Fe)3+ + F– ↔ Ti4+ + O2– и (Al, Fe)3+ + (OH)– ↔ Ti4+ + O2–, практически полностью отсутствующие в составах, приближающихся к стехиометрическому малаяиту (Александров, Тронева, 2007; Scribner, Groat, 2017). Однако «окно» в составе оловосодержащего титанита, в пределах которого могут быть проявлены приведенные схемы, к настоящему времени точно не определено, как не изучены и особенности совместного вхождения в структуру титанита Sn4+ и Fe2+. Некоторые исследователи (Mulholland, 1984; Scribner, Groat, 2017) считают, что в большинстве случаев образование малаяита происходит с участием волластонита или граната. Оловосодержащий титанит, малаяит и оловосодержащий гранат являются самыми ранними минеральными фазами олова, кристаллизующимися в скарнах (Mulholland, 1984; Александров, Тронева, 2007). На поздних стадиях они могут быть источником для образования касситерита. Известны скарновые оловорудные объекты, в которых присутствует только малаяит (Scribner, Groat, 2017) или касситерит (Schwartz et al., 1995).
В настоящей статье рассматривается титанит из рудных скарнов Приладожья, где он достаточно широко распространен. Наиболее характерен титанит для скарнов с вольфрамовым (шеелитовым) и полиметаллическим (сфалерит-галенитовым) оруденением, которые генетически связаны с поздне- и посторогенными свекофеннскими гранитоидами S-типа (Латвасюрья, Иокиранта и др.). Менее характерен — для скарнов, обогащенных Cu, Sn, Fe, Zn, In, Be, сформированных в экзоконтакте Салминского анортозит-рапакивигранитного батолита (Питкярантский рудный район), поздние фазы которого представлены Li-F гранитами (рис. 1). Впервые для рудных объектов Карелии установлен обогащенный Al и F титанит. Охарактеризованы оловосодержащий титанит и малаяит из рудных скарнов месторождений Кителя, Валкеалампи и Кулисмайокского проявления. Хотя о присутствии малаяита в рудах месторождения Кителя сообщалось и ранее (Александров, Тронева, 2007), химические анализы и другие характеристики этого минерала не приводились.
Рис. 1. Схема геологического строения Северного Приладожья по (Koistinen, 1994; Ivashchenko, Lavrov, 2006).
1 — постйотнийские монцодолериты, ферродолериты (Валаамский силл); 2 — туфы, песчаники, лавы базальтов (салминская свита); 3 — Салминский анортозит-рапакивигранитный батолит; 4 — поздне- и посторогенные свекофеннские гранитоиды; 5 — ранне- и синорогенные габбродиориты, диориты; 6 — синорогенные гранитоиды и мигматиты; 7 — ранне- и синорогенные габбро, габбронориты, горнблендиты, шрисгеймиты, пироксениты (Кааламский и Вялимякский интрузивы); 8, 9 — ладожская серия: 8 — слюдистые сланцы, гнейсы, 9 — филлиты, метатурбидиты; 10 — графитистые сланцы; 11 — основные метавулканиты (амфиболиты), доломиты, мраморы, скарны (сортавальская серия); 12 — красноцветные доломиты, кварциты (туломозерская свита); 13 — гранитогнейсы, мигматиты; 14 — скарноворудные проявления и месторождения (а – вольфрамовые, б — полиметаллические, в — Fe-Cu-Zn-Sn-In комплексные); 15 — структурные линии залегания пород; 16 — сдвиговые и надвиговые зоны. Цифры в кружках обозначают гнейсогранитные купола: 1 — Латвасюрский, 2 — Савайнйокский, 3 — Иокирантский, 4 — Сортавальский, 5 — Кирьяволахтинский, 6 — Коккоселькский, 7 — Импилахтинский, 8 — Мурсульский, 9 — Питкярантский, 10 — Люппиковский, 11 — Кулисмайокский. Районы работ оконтурены пунктирными линиями: черной — Латвасюрский, красной — Иокирантский, желтой — Питкярантский.
Fig. 1. Geological scheme of the northern Ladoga Lake region (after (Koistinen, 1994; Ivashchenko, Lavrov, 2006).
1 — post-Jotnian monzodolerites, ferrodolerites (Valaam sill); 2 — tuffs, sandstones, basaltic lava (Salmi suite); 3 — Salmi anorthosite-rapakivi granite batholite; 4 — late- and post-orogenic Svecofennian granitoids; 5 — early- and synorogenic gabbro-diorites, diorites; 6 — synorogenic granitoids and mignatites; 7 — early- and synorogenic gabbro, gabbro-norites, hornblendites, schriesheimites, pyroxenites (Kaalamo and Välimäki intrusives); 8, 9 — Ladoga series: 8 — mica schists, gneisses, 9 — phyllites, metaturbidites; 10 — graphitic schists; 11 — mafic metavolcanics (amphibolites), dolomites, marbles, skarns (Sortavala series); 12 — red-coloured dolomites, quartzites (Tulomozero suite); 13 — granite-gneiss, migmatites; 14 — skarn ore occurrences and deposits (а – tungsten, б — base-metal, в — Fe-Cu-Zn-Sn-In complex); 15 — structural lines of rock occurrence; 16 — shear zones and thrust zones. Numbers in circles indicate gneissose-granite domes: 1 — Latvasyrja, 2 — Savainijoki, 3 — Jokiranta, 4 — Sortavala, 5 — Kirjavolahti, 6 — Kokkoselkä, 7 — Impilahti, 8 — Mursula, 9 — Pitkäranta, 10 — Lyppiko, 11 — Kulismajoki. The study areas are shown in dotted lines: black line — Latvasyrja, red line — Jokiranta, yellow line — Pitkäranta.
Каменный материал и методы исследований
Минералы изоморфных серий титанит–малаяит и титанит — обогащенный Al и F титанит изучались в образцах, отобранных из обнажений рудоносных скарнов, разведочных горных выработок и рудных отвалов старых шахт. Всего было изучено около 300 образцов, две трети из которых были отобраны из скарнов Питкярантского рудного района, остальные — из скарнов Латвасюрья и Иокиранты. Было изготовлено около 200 шлифов и аншлифов.
Химический анализ титанита выполнялся с помощью сканирующего электронного микроскопа VEGA II LSH (Tescan, Брно, Чехия), оснащенного системой энергодисперсионной спектрометрии (EDS) Energy 350 и детектором SDD X-Act3 (Oxford INCA Energy) в Аналитическом центре Института геологии КарНЦ РАН (г. Петрозаводск) по методике (Светов и др., 2015). Анализы проводились на полированных шлифах при следующих условиях: катод W, ускоряющее напряжение 20 kV, ток пучка 20 nА, диаметр пучка 2 µm, время процесса EDS 1 µs, 105 cnts/s, 30 s. Спектральные линии для каждого элемента: FeK, FK, SnL, AlK, SiK, TiK, CaK. Использовались следующие стандарты: волластонит, кварц, Al2O3, CaF2, Fe, Ti, Sn. SEM-EDS количественные данные и определение точности анализа были получены и обработаны с использованием пакета Microanalysis Suite Issue 12, INCA версия пакета 4.01; стандартное отклонение (S) для Ca, Ti — 0.3—0.9 %, Fe — 0.2—0.5 %, Al — 0.1—0.6 %, Si — 0.2—0.8 %, Sn — 0.4—0.9 %, F — 0.6—0.9 %.
Расчет коэффициентов в формулах минералов группы титанита производился на сумму катионов ∑(Ti+Al+Fe3+)+Si = 2 (Oberti et al., 1991). В случае оловосодержащего титанита в эту сумму включался катион Sn4+.
Результаты исследований
Титанит из рудных скарнов Приладожья, как и сами скарны, четко разделяется на две группы: титанит и его обогащенные Al и F разновидности Латвасюрских и Иокирантских скарноворудных проявлений (граниты S-типа, ~1.8 млрд лет) и оловосодержащий титанит и малаяит Питкярантского рудного района (граниты А-типа, ~1.54 млрд лет).
Титанит из Латвасюрских и Иокирантских скарноворудных проявлений. Латвасюрские и Иокирантские скарноворудные проявления известны в Приладожье с конца прошлого века (Макарова, 1971). Впоследствии они детально изучались сотрудниками ИГ КарНЦ РАН (Лимонова Л. П., Иващенко В. И.) и ЛГУ (Гавриленко В.В, Калиничева Г. И., Волков В. С.). Сводная систематизированная характеристика этих проявлений приведена в монографических работах (Иващенко, 1987; Гавриленко, Калиничева, 1991; Ладожская…, 2020). Рудоносные скарны образованы в результате воздействия поздне- и посторогенных свекофеннских гранитоидов на карбонатные породы сортавальской серии в обрамлении гнейсогранитных куполов (рис. 2).
Рис. 2. Схема геологического строения Иокирантско-Латвасюрского района скарноворудных проявлений Приладожья, по (Макарова, 1971; Иващенко, 1987).
1 — посторогенные лейкограниты и пегматоидные граниты; 2 — гнейсограниты, мигматиты, гнейсы (реоморфизованный архейский фундамент); 3, 4 — раннеорогенные интрузии: 3 — плагиограниты, тоналиты, 4 — габброиды, кварцевые диориты; 5 — диабазы, габбродиабазы, габброамфиболиты; 6, 7 — ладожская серия: 6 — кварциты, кварцитопесчаники, 7 — кварц-биотитовые сланцы, гнейсосланцы и мигматиты по ним; 8—11 — сортавальская серия: 8 — апоскарновые кварцевые метасоматиты верхнего карбонатного горизонта, 9 — преобразованные магнезиальные, местами апомагнезиальные известковые скарны (верхний карбонатный горизонт), 10 — амфиболиты, амфиболовые, биотитовые и графитистые сланцы с прослоями скарнированных карбонатных пород, апоалюмосиликатных скарнов и скарноидов, 11 — апомагнезиальные известковые и измененные магнезиальные скарны (нижний карбонатный горизонт); 12 — тектонические нарушения; 13 — рудопроявления вольфрама и полиметаллов: а — в кварц-барит-флюоритовых жилах; б — в апомагнезиальных известковых скарнах; в — в известковых инфильтрационных скарнах и скарноидах; г — в измененных магнезиальных скарнах. Звездочками помечены места отбора проб для изучения титанита.
Fig. 2. Scheme showing the geological structure of the Jokiranta-Latvasyrja skarn ore occurrences in the Ladoga Lake region, after (Makarova, 1971; Ivashchenko, 1987).
1 — post-orogenic leucogranites and pegmatoid granites; 2 — gneissose granites, migmatites, gneisses (rheomorphosed Archean basement); 3, 4 — early orogenic intrusions: 3 — plagiogranites, tonalites, 4 — gabbroic rocks, quartz diorites; 5 — diabases, gabbro-diabases, gabbro-amphibolites; 6, 7 — Ladoga series: 6 — quartzites, quartzitic sandstones, 7 — quartz-biotite schists, gneissose schists and migmatites derived from them; 8—11 — Sortavala series: 8 –- aposkarn quartz metasomatic rocks of the upper carbonate horizon, 9 — altered high-Mg, locally apomagnesian calcareous skarns (upper carbonate horizon), 10 — amphibolites, amphibole, biotite and graphite schists with skarned carbonate rock and apoalumosilicate skarn and skarnoid streaks, 11 — apomagnesian calcareous and altered high-Mg skarns (lower carbonate horizon); 12 — tectonic dislocations; 13 — tungsten and base-metal ore occurrences: а — in quartz-barite-fluorite veins; б — in apomagnesian calcareous skarns; в — in calcareous infiltration skarns and skarnoids; г — in altered high-Mg skarns. Arrows indicate titanite sampling sites.
Латвасюрские скарново-шеелитовые проявления локализованы в измененных (амфиболизированных, окварцованных) скарнах, слагающих пластообразные тела невыдержанной мощности, часто с прослоями сланцев, скарноидов, дайками гранитоидов, по которым происходили смещения. Кроме шеелита в скарнах присутствуют молибденит, вольфрамит, сфалерит, касситерит, висмутин, самородный висмут, висмутотеллуриды, электрум, самородное золото и другие рудные минералы.
Содержание титанита в скаполитизированных скарнах рудопроявлениях Латвасюрья достигает 10—15 %. Он представлен двумя генерациями. Титанит-I в виде идиоморфных четковидных зерен размером до 1—2 мм с ясным плеохроизмом (нередко с плеохроичными двориками) в коричневато-желтых тонах отмечается в околоскарновых породах и скарнах. Его образование происходило одновременно с главными скарновыми минералами (рис. 3а) или немного раньше их. Титанит-II встречается в виде желтоватых неплеохроирующих ксеноморфных выделений и ангедральных кристаллов с включениями сульфидов. Обычно он замещает скарновые минералы, рутил, корродируется кварцем (рис. 3б) и хлоритом, температура образования которого по хлоритовому геотермометру (Bourdelle et al., 2013) составляет 250—330 °C. Часто находится в ассоциации с пренитом и минералами группы эпидота (рис. 3в), тяготея к зонам скаполитизированных скарнов. По составу титанит-I и титанит-II отличаются содержаниями Al, F, Ti (табл. 1).
Рис. 3. Характерные формы выделения титанита (а–в) и обогащенного Al и F титанита (г–е) в измененных скарнах Латвасюрья (а–в) и Иокиранта (г–е). Изображения в обратно отраженных электронах. Ab — альбит, Ccp — халькопирит, Chl — хлорит, Di — диопсид, Ep — эпидот, Fsp — калиевый полевой шпат, Gro — обогащенный Al и F титанит, Mol — молибденит, Pl — плагиоклаз, Prh — пренит, Pyh — пирротин, Qz — кварц, Rt — рутил, Sp — сфалерит, Ttn — титанит, Zn-Ms — цинксодержащий мусковит, Zo — цоизит.
Fig. 3. Typical modes of separation of titanite (а–в) and grothite (г–е) in altered skarns from Latvasyrja (а–в) and Jokiranta (г–е). BSE mages. Ab — albite, Ccp — chalcopyrite, Chl — chlorite, Di — diopside, Ep — epidote, Fsp –K-feldspar, Gro — Al- and F- enriched titanite, Mol — molybdenite, Pl — plagioclase, Prh — prehnite, Pyh — pyrrhotite, Qz — quartz, Rt — rutile, Sp –sphalerite, Ttn — titanite, Zn-Ms — zinc-bearing muscovite, Zo — zoisite.
Таблица 1. Химический состав (мас.%) титанита из рудных скарнов Латвасюрья и Иокиранты
Table 1. Chemical composition (wt %) of titanite from Latvasyrja and Jokiranta ore skarns
Составляющая | 1 | 2 | 3 | 4 | 5 | 6 | 7 | 8 | 9 | 10 |
SiO2 | 29.40 | 30.99 | 30.04 | 29.51 | 36.51 | 31.83 | 32.16 | 32.40 | 32.41 | 32.74 |
TiO2 | 39.65 | 34.95 | 35.42 | 31.47 | 22.00 | 31.91 | 27.97 | 26.57 | 28.73 | 27.68 |
Al2O3 | 1.22 | 3.69 | 4.02 | 6.52 | 13.92 | 5.06 | 8.08 | 8.12 | 8.90 | 8.99 |
Fe2O3 | – | – | 0.66 | 1.92 | – | – | – | 1.52 | – | – |
CaO | 28.71 | 28.87 | 27.99 | 28.12 | 28.27 | 30.12 | 29.18 | 29.46 | 27.56 | 28.19 |
F | – | 1.50 | 1.88 | 1.43 | – | 0.58 | 3.14 | 2.67 | 3.16 | 3.26 |
-O = F2 | – | 0.63 | 0.79 | 0.60 | – | 0.24 | 1.32 | 1.12 | 1.33 | 1.37 |
сумма | 98.98 | 99.37 | 99.22 | 99.37 | 100.70 | 99.76 | 99.21 | 99.62 | 99.43 | 99.49 |
Коэффициенты в формуле | ||||||||||
Ca | 1.00 | 1.00 | 0.97 | 0.97 | 0.91 | 1.00 | 0.97 | 0.98 | 0.91 | 0.92 |
Ti | 0.98 | 0.85 | 0.86 | 0.76 | 0.50 | 0.74 | 0.65 | 0.62 | 0.67 | 0.64 |
Al | 0.05 | 0.14 | 0.15 | 0.25 | 0.49 | 0.19 | 0.30 | 0.30 | 0.34 | 0.32 |
Fe3+ | – | – | 0.02 | 0.05 | – | – | – | 0.04 | – | – |
Si | 0.97 | 1.00 | 0.97 | 0.95 | 1.10 | 0.99 | 1.00 | 1.00 | 1.00 | 1.00 |
F | 0.15 | 0.19 | 0.15 | 0.06 | 0.31 | 0.26 | 0.31 | 0.32 | ||
OH | 0.08 | 0.04 | 0.04 | 0.21 | 0.32 | 0.46 | 0.24 | 0.33 | 0.23 | 0.52 |
O | 4.92 | 4.81 | 4.77 | 4.64 | 4.68 | 4.48 | 4.45 | 4.41 | 4.46 | 4.16 |
XAl | 0.05 | 0.14 | 0.15 | 0.25 | 0.50 | 0.20 | 0.31 | 0.32 | 0.33 | 0.34 |
Al+Fe3+ | 0.05 | 0.14 | 0.17 | 0.30 | 0.49 | 0.19 | 0.30 | 0.33 | 0.32 | 0.32 |
CaTi(SiO4) O | 95.42 | 85.83 | 85.15 | 76.51 | 50.20 | 80.09 | 67.84 | 68.85 | 66.59 | 66.25 |
CaAl(SiO4)(OH) | 4.58 | – | 14.85 | 13.80 | 49.80 | 6.24 | 32.16 | 27.56 | 31.08 | 32.81 |
CaAl(SiO4) F | – | 14.17 | – | 9.69 | – | 13.67 | – | 3.59 | 1.61 | 0.94 |
Примечание. 1—5 — титанит Латвасюрья: 1—3 первая генерация, 4, 5 — вторая генерация; 6—10 — титанит Иокиранты. XAl = Al/(Al+Fe3++Ti). Содержания миналов (CaTi(SiO4) O, CaAl(SiO4)(OH), CaAl(SiO4)(F) выражены в процентах.
Иокирантские полиметаллические проявления приурочены к северо-западному обрамлению одноименного гнейсогранитного купола (рис. 2). Полиметаллическое (Pb, Zn) оруденение, сопровождающееся флюоритовой, баритовой и шеелитовой минерализацией, сосредоточено в окварцованных эпидотизированных и амфиболизированных пироксеновых скарнах и серпентинизированных кальцифирах, образованных по карбонатным породам сортавальской серии, а также в более низкотемпературных метасоматитах (содержащих актинолит, хлорит, пренит, серицит, кварц) и в кварцевых жилах. Согласно хлоритовому геотермометру (Bourdelle, 2021) и Ga/Ge сфалеритовому геотермометру (Moller, 1985) завершающая стадия формирования полиметаллического оруденения на Иокирантских проявлениях происходила при температуре 135—190 °C.
Рудоносный скарновый горизонт мощностью 20—70 м прослежен работами Карельской геологической экспедиции по простиранию на 7 км до глубины 150—200 м. В его пределах встречаются гнезда (размером до 1.5×2.0 м) богатых руд с содержанием свинца и цинка >10 мас.%, вольфрама — до 0.6 мас.%, золота — до 0.25 г/т, а также линзовидно-жильные обособления кварц-флюоритового или баритового состава мощностью до 1 м, в которых сульфиды сосредоточены только в зальбандах. Минеральный состав Иокирантских скарноворудных проявлений менее разнообразен, чем Латвасюрских. Главные рудные минералы– сфалерит, галенит, халькопирит, пирит — представлены здесь несколькими генерациями; при этом поздние генерации обогащены рядом рудных элементов, среди которых наиболее важными в металлогеническом аспекте являются Au, Ag, In. Среди второстепенных рудных минералов наиболее важное генетическое значение имеют самородное серебро, самородный висмут и наложенный титанит, обогащенный Al и F (первая находка в рудных объектах Карелии).
Титанит, обогащенный Al и F, представлен в рудах Иокирантских проявлений отдельными линзовидными зернами размером от 20—30 мкм до 1—2 мм. Данный титанит не является продуктом замещения титансодержащих минералов, а особенности его выделений носят отчетливо наложенный характер. Он образовался после хлорита (рис. 3д), халькопирита и сфалерита первой и второй генераций (рис. 3е). Местами этот титанит ассоциирует с калиевым полевым шпатом и цинксодержащим мусковитом (рис. 3г). Содержания Al2O3 в нем варьируют в пределах 5—9 мас.%, F — 0.5—3.5 мас.% (табл. 1).
Титанит, оловосодержащий титанит и малаяит скарнов Питкярантского рудного района. Питкярантский рудный район расположен на северо-восточном берегу Ладожского озера. Он протягивается примерно на 40 км вдоль северо-западного экзоконтакта Салминского батолита (рис. 4). Залежи медных руд в окрестностях Питкяранты известны с конца XVIII века, а их разработка велась с 1810 г. (Фурман, 1828). В период с 1832 г. по 1904 г. здесь действовало более 50 рудников, добывавших Fe, Cu, Sn, Ag (Trustedt, 1907). За это время было добыто ~500 т олова, ~7000 т меди, ~60 000 т железа, ~11 т серебра, 16 кг золота) (Грендаль, 1896; Trustedt, 1907; Palmunen, 1939).
Рис. 4. Схема геологического строения северной и центральной частей Питкярантского рудного района по (Trustedt, 1907; Ларин и др., 1991, c изменениями).
1 — базальты, долериты (салминская свита); 2—5 — граниты Салминского анортозит-рапакивигранитного батолита: 2 — лейкограниты и литий-фтористые граниты; 3 — мелкозернистые граниты; 4 — среднезернистые, порфировидные биотитовые граниты; 5 — порфировидные амфибол-биотитовые граниты; 6 — керамические пегматиты; 7 — ремобилизованные архейские гнейсогранитные купола (1 — Питкярантский, 2 — Винбергский, 3 — Люпикковский, 4 — Кулисмайокский); 8 — ладожская серия: биотит-кварцевые, кварц-полевошпато-биотитовые и графитсодержащие сланцы; 9 — питкярантская свита: амфиболиты, амфиболовые, графитистые и графитсодержащие сланцы, доломитовые и кальцитовые мраморы и скарны по ним; 10 — скарны, грейзенизированные скарны и низкотемпературные метасоматиты по ним с Fe-Cu-Zn-Sn оруденением; 11 — тектонические нарушения; 12 — проекция на современную эрозионную поверхность границы резкого перегиба кровли Салминского батолита (она же оконтуривает зону распространения скарнов с Fe-Cu-Zn-Sn оруденением). Кителя, Валкеалампи, Герберц-2, Кулисмайоки — месторождения и проявления, в рудах которых обнаружен оловосодержащий титанит и малаяит.
Fig. 4. Scheme showing the geological structure of the northern and central Pitkäranta Mining District (after Trustedt, 1907; Larin et al., 1991, modified).
1 — basalts, dolerites (Salmi suite); 2—5 — granites in the Salmi anorthosite-rapakivi granite batholite: 2 — leucogranites and lithium-fluorine granites; 3 — fine-grained granites; 4 — medium-grained, porphyraceous biotite granites; 5 — porphyraceous amphibole-biotite granites; 6 — ceramic pegmatites; 7 — remobilized Archean gneissose granite dome (1 — Pitkäranta, 2 — Vinberg, 3 — Lypikko, 4 — Kulismajoki); 8 — Ladoga series: biotite-quartz-feldspar-biotite and graphite-bearing schists; 9 — Pitkäranta suite: amphibolites, amphibole, graphite and graphite-bearing schists, dolomitic and calcitic marbles and skarns derived from them; 10 — skarns, greisenized skarns and low-temperature metasomatic rocks derived from them with Fe-Cu-Zn-Sn mineralization; 11 — tectonic dislocations; 12 — projection on the modern erosion surface of the sharp bend of top of the Salmi Batholith (it also delineates the skarn (with Fe-Cu-Zn-Sn mineralization) distribution area. Kitelä, Valkealampi, Gerbertz-2 and Kulismajoki are deposits and occurrences containing ore with tin-bearing titanite and malayaite.
Скарновые месторождения и проявления Питкярантского рудного района приурочены к юго-западному, полого погружающемуся экзоконтакту Салминского батолита, расположенному в области развития наиболее дифференцированных гранитов рапакиви (рис. 4). Скарны образованы по карбонатным породам питкярантской свиты, обрамляющим ремобилизованные архейские гнейсогранитные купола (рис. 4). Наиболее продуктивными являются известковые апомагнезиальные скарны, вмещающие Fe-Zn и Sn-оруденение. Помимо касситерита, значительная часть олова в этих скарнах сконцентрирована в изоморфной форме в гранатах (Хазов, 1973; Иващенко, 1987, 2016; Ларин и др., 1991), в которых его содержание достигает 2.7 мас.% (Иващенко, 2016). Кроме этого, в рудах встречаются (в незначительном количестве) другие минералы олова — станнин, станноидит, викманит, шенфлисит, стокезит, икерит и малаяит.
Минералы группы титанита в скарнах Питкярантского рудного района распространены гораздо менее, чем в скарнах Латвасюрья и Иокиранты. Они отличаются высокими содержаниями Zn, Cu и, в особенности, Sn.
Титанит рудных (Fe, Zn, Cu, Sn, In) скарнов месторождения Валкеалампи. Месторождение Валкеалампи расположено в юго-восточном обрамлении Питкярантского гнейсогранитного купола (рис. 4). Оно разрабатывалось в XIX в. К настоящему времени сохранился ствол шахты и скарноворудные отвалы с магнетитом, сфалеритом, галенитом, халькопиритом, касситеритом и очень редкими микровыделениями рокезита. Второстепенные рудные минералы представлены борнитом, виттихенитом, висмутом, цинкитом, акантитом, самородным золотом. Среднее содержание Sn в рудах — 0.4 мас.%, Zn и Pb — около 3 мас.%, In в богатых сфалеритовых рудах — 478 г/т. Первичные минералы скарнов — диопсид, флогопит, паргасит, гранат (гроссуляр-андрадит), шпинель (шпинель—ганит) — в различной степени замещены гастингситом, актинолитом, эпидотом, флюоритом, хлоритом и серицитом. Титанит представлен в основном субидиоморфными зернами в слабо измененных паргасит-диопсидовых скарнах (рис. 5а, б) и разветвленными ксеноморфными выделениями в существенно амфиболизированных скарнах (рис. 5в). По составу титанит преимущественно оловосодержащий (табл. 2). Олово в нем распределено крайне неравномерно. Характерно полосчатое (рис. 5б) и пятнистое (рис. 5в) распределение обогащенных Sn участков в отдельных зернах титанита. Наиболее высокие концентрации олова (SnO2 до 10 мас.%) (в пределах четко ограниченных пятен размером до 100 мкм) отмечаются в титаните, который замещает амфибол (рис. 5в). Наряду с высокими содержаниями Sn, в составе титанита Валкеалампи установлены повышенные количества Al, Fe и F (табл. 3), что является нетипичным для минералов изоморфной серии титанит–малаяит (Dick, 1980; Александров, Тронева, 2007). Титанит с повышенными содержаниями Al и F образует крупные (размером до >1 мм) однородные выделения, ассоциирующие с Zn-Mg-Fe-шпинелью.
Рис. 5. Характерные формы выделения оловосодержащего титанита в скарновых рудах месторождения Валкеалампи (а–в) и проявления Кулисмайоки (г–е). Изображения в обратно отраженных электронах. Act — актинолит, Amp — амфибол, Cst — касситерит, Chl — хлорит, Di — диопсид, Flr — флюорит, Ghn — ганит, Mag — магнетит, Phl — флогопит, Prg — паргасит, Ttn-Sn — оловосодержащий титанит, Sp — сфалерит, Tr — тремолит.
Fig. 5. Typical forms of separation of tin-bearing titanite in skarn ores from the Valkealampi deposit (а–в) and the Kulismajoki occurrence (г–е). BSE images. Act — actinolite, Amp — amphibole, Cst — cassiterite, Chl — chlorite, Di — diopside, Flr — fluorite, Ghn — gahnite, Mag — magnetite, Phl — phlogopite, Prg — pargasite, Ttn-Sn — tin-bearing titanite, Sp — sphalerite, Tr — tremolite.
Рис. 6. Характерные формы выделения оловосодержащего титанита (а–г) и малаяита (д, е) в скарновых рудах месторождения Кителя. Изображения в обратно отраженных электронах. Ab — альбит, Act — актинолит, Cal — кальцит, Ccp — халькопирит, Chl — хлорит, Di — диопсид, Fprg — ферропаргасит, Fsp — калиевый полевой шпат, Hd — геденбергит, Ilm — ильменит, Lo — лёллингит, Mag — магнетит, Mly — малаяит, Mol — молибденит, Qz — кварц, Ttn-Sn — оловосодержащий титанит, Sp — сфалерит, Ttn — титанит.
Таблица 2. Химический состав (мас.%) оловосодержащего титанита и малаяита из рудных скарнов месторождений Кителя, Валкеалампи и проявления Кулисмайоки
Table 2. Chemical composition (wt %) of tin-bearing titanite and malayaite from Valkealampi, Kulismajoki and Kitelä ore skarns
Составляющая | 1 | 2 | 3 | 4 | 5 | 6 | 7 | 8 | 9 | 10 |
SiO2 | 32.21 | 29.80 | 29.30 | 31.22 | 28.64 | 25.89 | 29.00 | 26.23 | 21.73 | 21.84 |
TiO2 | 30.87 | 29.19 | 26.92 | 28.72 | 28.82 | 19.38 | 30.30 | 20.49 | 1.43 | – |
SnO2 | 1.28 | 5.78 | 9.18 | 5.29 | 10.93 | 27.65 | 5.42 | 23.43 | 53.22 | 54.53 |
Al2O3 | 6.22 | 4.30 | 3.32 | 4.65 | 1.88 | 0.80 | 3.75 | 1.72 | – | – |
Fe2O3 | 1.60 | 1.65 | 1.26 | 2.18 | 2.51 | 1.09 | 3.00 | 4.05 | 2.41 | 2.37 |
CaO | 28.90 | 28.48 | 27.88 | 28.54 | 26.69 | 25.59 | 28.03 | 23.28 | 21.69 | 21.73 |
F | 3.26 | 0.90 | 2.44 | – | – | – | – | – | – | – |
-O = F2 | 1.37 | 0.38 | 1.03 | – | – | – | – | – | – | – |
сумма | 99.71 | 99.73 | 99.28 | 100.61 | 99.44 | 100.41 | 99.50 | 99.20 | 100.48 | 100.47 |
Коэффициенты в формуле | ||||||||||
Ca | 0.96 | 1.00 | 1.00 | 0.98 | 0.97 | 1.00 | 0.99 | 0.89 | 1.00 | 1.00 |
Ti | 0.72 | 0.72 | 0.68 | 0.70 | 0.74 | 0.53 | 0.75 | 0.55 | 0.07 | – |
Sn | 0.02 | 0.08 | 0.12 | 0.07 | 0.15 | 0.40 | 0.07 | 0.30 | 0.91 | 0.93 |
Al | 0.23 | 0.17 | 0.13 | 0.17 | 0.08 | 0.03 | 0.15 | 0.07 | – | – |
Fe3+ | 0.04 | 0.04 | 0.03 | 0.05 | 0.06 | 0.03 | 0.08 | 0.11 | 0.08 | 0.08 |
Si | 1.00 | 0.98 | 0.98 | 1.00 | 0.98 | 0.94 | 0.96 | 0.94 | 0.94 | 0.94 |
F | 0.32 | 0.09 | 0.26 | – | – | – | – | – | – | – |
OH | 0.02 | 0.19 | 0.13 | 0.32 | 0.20 | 0.32 | 0.24 | 0.38 | 0.16 | 0.28 |
O | 4.67 | 4.72 | 4.61 | 4.68 | 4.80 | 4.68 | 4.76 | 4.62 | 4.84 | 4.72 |
XAl | 0.24 | 0.19 | 0.16 | 0.19 | 0.09 | 0.06 | 0.16 | 0.12 | 0 | 0 |
Al+Fe3+ | 0.27 | 0.21 | 0.16 | 0.23 | 0.14 | 0.07 | 0.22 | 0.18 | 0.08 | 0.08 |
Sn+Fe3+ | 0.06 | 0.12 | 0.15 | 0.12 | 0.21 | 0.43 | 0.15 | 0.41 | 0.99 | 1.01 |
СaSn(SiO4) O | 1.60 | 7.58 | 12.76 | 6.88 | 14.45 | 40.02 | 6.80 | 29.21 | 84.73 | 92.38 |
CaAl(SiO4) F | 22.75 | 9.27 | 16.91 | – | – | – | – | – | – | – |
CaAl(SiO4)(OH) | – | 7.28 | – | 24.29 | 13.58 | 6.55 | 21.17 | 17.50 | 7.87 | 7.62 |
CaTi(SiO4) O | 75.65 | 75.87 | 70.33 | 68.83 | 71.97 | 53.43 | 72.03 | 53.29 | 7.40 | – |
Примечание. 1—3 — Валкеалампи, 4—6 — Кулисмайоки, 7—10 — Кителя. XAl = Al / (Al + Fe3+ + Ti). Содержания миналов (СaSn(SiO4) O, CaAl(SiO4) F, CaAl(SiO4)(OH), CaTi(SiO4) O) выражены в процентах.
Титанит рудных (Fe, Zn, Cu, Sn, I) скарнов проявления Кулисмайоки. Рудопроявление Кулисмайоки расположено в южной части одноименного гнейсогранитного купола (рис. 4). Оруденение локализовано в магнезиальных и известковых апомагнезиальных скарнах нижнего и верхнего карбонатных горизонтов питкярантской свиты. В результате разведочных работ (канавы, буровые скважины), выполненных Карельской геологической экспедицией, вскрыты вкрапленные магнетитовые руды (с незначительной примесью сульфидов) в магнезиальных скарнах и цинковые (с Cu, Sn, In) в известковых скарнах. Главные рудные минералы — магнетит, сфалерит, халькопирит, касситерит, пирит, пирротин; второстепенные и редкие — оловосодержащий титанит, галенит, молибденит, шеелит, лёллингит, вестервелдит, никелин, висмут, серебросодержащий пентландит, самородное золото, ильменит, пикроильменит. Среднее содержание Sn в рудах ~0.7 мас.%, Zn — 3 мас.%. Среднее содержание In в сфалерите составляет 0.32 мас.%, максимальное — 1.5 мас.% (Ivashchenko, 2022).
Оловосодержащий титанит встречается преимущественно в измененных (содержащих актинолит, тремолит, хлорит) магнезиальных (образованных диопсидом, флогопитом) скарнах. Часто он образует скопления субидиоморфных и ксеноморфных зерен размером 20—50 мкм в кристаллах флогопита вдоль контактов с зернами диопсида (рис. 5г). Распределение Sn в титаните неравномерное. Наиболее обогащенные оловом (SnO2 до 28 %) участки в имеют вид пятен неправильной формы и прерывистых кайм (рис. 5г). Оловосодержащий титанит замещает магнетит (рис. 5д) и в свою очередь замещается хлоритом (рис. 5е). При этом, как и в титаните месторождения Валкеалампи, в титаните Кулисмайоки отмечаются повышенные содержания глинозема и железа (табл. 2), но не зафиксировано присутствие фтора.
Оловосодержащий титанит и малаяит рудных (Fe, Zn, Cu, Sn, In) скарнов месторождения Кителя. Месторождение Кителя расположено в северном обрамлении Питкярантского гнейсогранитного купола (рис. 4). В его строении участвуют метаморфические и метасоматически-измененные породы ладожской и сортавальской серий, гнейсограниты и граниты рапакиви. В пределах рудной зоны протяженностью около 2 км (Минерально-сырьевая.., 2005), сложенной известковыми апомагнезиальными скарнами по нижнему карбонатному горизонту питкярантской свиты, оловянное оруденение локализовано преимущественно в пироксен-гранатовых, гранатовых и магнетит-пироксеновых скарнах. Главные рудные минералы — магнетит, сфалерит, касситерит, халькопирит, пирит; второстепенные и редкие — стокезит, малаяит, галенит, пирротин, лёллингит, арсенопирит, борнит, халькозин, станнин, молибденит, шеелит, теллуриды и висмутотеллуриды, минералы серебра. Среднее содержание Sn в рудах ~0.48 мас.%, Zn — 3.77 мас.% (Минерально-.., 2005). Cреднее содержание In в сфалерите составляет 0.14 мас.%, максимальное — 0.7 мас.% (Ivashchenko, 2022).
Оловосодержащий титанит и малаяит распространены в пироксен-гранатовых (Александров, Тронева, 2007) и пироксеновых скарнах, а также в их измененных разновидностях — калишпатизированных, альбитизированных (рис. 6а), окварцованных и амфиболизированных (рис. 6г). Оловосодержащий титанит замещает ильменит (рис 6б) и магнетит в пироксеновых скарнах и в свою очередь замещается более поздней ассоциацией калиевого полевого шпата, гастингсита и хлорита (рис. 6в). Собственно малаяит (SnO2 53—54 %) обнаружен только в измененных (содержащих геденбергит, ферропаргасит, хлорит и флюорит) диопсидовых скарнах (рис. 6д, е). Оловосодержащий титанит в большинстве своем представлен идиоморфными и субидиоморфными кристаллами, олово в которых (с содержанием SnO2 <3 мас.%) распределено равномерно (рис. 6а, б), а с более высоким содержанием (SnO2 до 23 мас.%) — неравномерно в виде пятен и каемок (рис. 6в, г). Малаяит встречается в виде удлиненных расщепленных зерен, замещающихся ферропаргаситом и хлоритом (рис. 6д, е). Содержания TiO2 и SnO2 в титаните варьируют в пределах 20—34 мас.% и 3—24 мас.% соответственно (табл. 2). В малаяите содержание TiO2 изменяется от 0 до 1.4 %. В большинстве проанализированных оловосодержащем титаните и малаяите определены повышенные содержания Al2O3 (до 5.4 мас.%) и Fe2O3 (до 3 мас.%) (табл. 2), что в целом для данных минералов не характерно и отмечается исключительно редко (Dick, 1980).
Рис. 6. Характерные формы выделения оловосодержащего титанита (а–г) и малаяита (д, е) в скарновых рудах месторождения Кителя. Изображения в обратно отраженных электронах. Ab — альбит, Act — актинолит, Cal — кальцит, Ccp — халькопирит, Chl — хлорит, Di — диопсид, Fprg — ферропаргасит, Fsp — калиевый полевой шпат, Hd — геденбергит, Ilm — ильменит, Lo — лёллингит, Mag — магнетит, Mly — малаяит, Mol — молибденит, Qz — кварц, Ttn-Sn — оловосодержащий титанит, Sp — сфалерит, Ttn — титанит.
Fig. 6. Typical forms of separation of tin-bearing titanite (а–г) and malayaite (д, е) in skarn ores from the Kitelä deposit. BSE images. Ab — albite, Act — actinolite, Cal — calcite, Ccp — chalcopyrite, Chl — chlorite, Di — diopside, Fprg — ferropargasite, Fsp — K-feldspar, Hd — hedenbergite, Ilm — ilmenite, Lo — löllingite, Mag — magnetite, Mly — malayaite, Mol — molybdenite, Qz — quartz, Ttn-Sn — tin-bearing titanite, Sp — sphalerite, Ttn — titanite.
Обсуждение результатов
Проведенные исследования позволили выявить ряд особенностей изоморфных замещений в минералах группы титанита из докембрийских скарнов Приладожья с различным оруденением (W; Pb, Zn, W; Sn, Fe, Zn, Cu, In), отражающих их генетические связи с гранитоидами определенного геохимического типа. Fe, Al, Sn и F являются главными элементами, входящими изоморфно в структуру титанита (Kowallis et al., 2022, и ссылки в этой работе). По величине отношения Fe/Al магматический титанит (Fe/Al близко к 1 и почти всегда >0.5) отличается от титанита метаморфического и метасоматического происхождения (Fe/Al <0.5) (Kowallis et al., 2022). За некоторым исключением титанит из скарнов Приладожья имеет сходные характеристики. Однако если титанит Латвасюрья и Иокиранты обладает пониженным отношением Fe/Al (<0.25), то у титанита из рудных скарнов Питкярантского рудного района это отношение варьирует в широких пределах. По величине Fe/Al (>1) титанит из месторождения Кителя близок к магматическому титаниту (рис. 7). Вероятно, это является следствием повышенной железистости гранитов рапакиви (биотит и другие темноцветные минералы которых имеют Fe# = Fe/(Fe+Mg) >0.9), связанной с ними редкометалльной минерализации (колумбит-(Fe), cинхизит-(Fe) и др.) и скарнового оруденения (Ivashchenko, 2023).
Рис. 7. Диаграмма рассеяния Fe–Al в титаните из рудных скарнов Северного Приладожья.
1—6 — месторождения и проявления: 1 — Иокиранта (Pb, Zn, W); 2 — Латвасюрья (W, Mo, Bi), 3 — Кителя (Sn, Zn, Fe, Cu, In), 4 — Кулисмайокское (Zn, Sn, Fe, Cu, In), 5 — Валкеалампи (Fe, Zn, Cu, Sn, In), 6 — Герберц-2 (Fe, Cu, Zn, Sn, In). I—III — поля титанита по (Kowallis et al., 2022): I — из скарновых месторождений Sn и W России, Австралии, Канады, Саудовской Аравии, Республики Чехия; II — из железорудных скарнов Китая; III — из Fe-Cu-Au скарнов Китая, Австралии.
Fig. 7. Fe versus Al in titanite of ore skarns from the northern Ladoga Lake region.
1—6 — deposits and occurrences: 1 — Jokiranta (Pb, Zn, W); 2 — Latvasyrja (W, Mo, Bi), 3 — Kitelä (Sn, Zn, Fe, Cu, In), 4 — Kulismajoki (Zn, Sn, Fe, Cu, In), 5 — Valkealampi (Fe, Zn, Cu, Sn, In), 6 — Herbertz-2 (Fe, Cu, Zn, Sn, In). I—III — titanite fields after (Kowallis et al., 2022): I — from Sn and W skarn deposits in Russia, Australia, Canada, Saudi Arabia, and the Czech Republic; II — from skarns in China; III — from Fe-Cu-Au skarns in China and Australia.
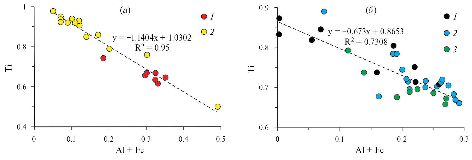
Доминирующий изоморфизм в титаните из скарнов Приладожья — (Al, Fe)3+ + F– ↔ Ti4+ + O2– (рис. 8) с некоторыми ограничениями для оловосодержащих разновидностей — идентичен установленному в титаните из скарнов других регионов (Franz, Spear, 1985; Giere, 1992; Enami et al., 1993; Markl, Piazolo, 1999; Harlov et al., 2006; Rene, 2008; Scibiorski, Cawood, 2022). Для титанита Латвасюрья и Иокиранты он проявлен более четко (рис. 8а), тогда как для оловосодержащего титанита из Питкярантского рудного района такие изоморфные замещения проявлены менее отчетливо (рис. 8б), хотя на диаграмму вынесен только титанит с Sn < 0.2 к. ф. Вероятно, сопряженные схемы изоморфизма Sn4+ ↔ Ti4+ и (Al, Fe)3+ + F– ↔ Ti4+ + O2– здесь ограничены.
Рис. 8. Диаграммы, демонстрирующие изоморфные замещения в титаните из рудных скарнов Северного Приладожья по схеме (Al, Fe)3+ + (F, OH)– ↔ Ti4+ + O2–.
а — обогащенный Al и F титанит из скарнов Иокиранты (1) и Латвасюрья (2); б — оловосодержащий титанит из скарнов Кителя (1), Валкеалампи (2), Кулисмайоки (3). На диаграмму (б) нанесен только титанит с Sn <0.2 к. ф.
Fig. 8. Diagrams showing isomorphic substitutions in titanite from ore skarns in the northern Ladoga Lake region based on the scheme (Al, Fe)3+ + (F, OH)– ↔ Ti4+ + O2–.
а — grothite and titanite from Jokiranta (1) and Latvasyrja (2) skarns; б — tin-bearing titanite from Kitelä (1), Valkealampi (2) and Kulismajoki (3) skarns. Only tin-bearing titanite with Sn < 0.2 apfu are shown on the diagram (б)
Содержание Al2O3 и величина XAl в титаните Латвасюрья варьируют преимущественно в пределах 3.7—6.5 мас.% и 0.14—0.25 соответственно (табл. 1). В одном анализе (табл. 1, ан. № 5) эти величины достигают значений 13.9 мас.% и 0.50 при полном отсутствии F, что определяет принадлежность данного минерала к изоморфной серии титанит–вюаньятит (CaAlSiO4OH). Остальные анализы, в которых не содержится F, также относятся к этой изоморфной серии. В обогащенном Al и F титаните Иокиранты содержание Al немного выше, чем в алюминий- и фторсодержащем титаните Латвасюрья (Al2O3 ~5—9 мас.%, XAl 0.20—0.34), хотя условия образования скарнов близки (500—600 °C, ≤5 кбар) (Иващенко, 1987; Ладожская.., 2020). Вероятно, состав высокоглиноземистого титанита Приладожья определялся не столько температурой и давлением, сколько составом пород и флюидов. Важную роль здесь могло играть соотношение H2O и HF во флюиде (Giere, 1992; Markl, Piazolo, 1999, Rene, 2008; Тарарин и др., 2011, Шарова и др., 2012; Авченко и др., 2012). Согласно показаниям хлоритового и сфалеритового геотермометров завершающая стадия формирования полиметаллического оруденения на Иокирантских проявлениях происходила при температуре 135—190 °C, что значительно ниже температурных условий образования обогащенного Al и F титанита, описанного в литературе (300—500 °C) (Oberti et al., 1991; Enami et al., 1993; Авченко и др., 2007). Титанит Иокиранты развивается в ассоциации с обогащенным цинком мусковитом (ZnO 2—3 мас.%), позже хлорита и сфалерита первой и второй генераций (рис. 3д, е), что является одним из свидетельств двухэтапного формирования скарновых рудопроявлений. Другое свидетельство — наблюдаемая в обнажениях перекристаллизация вкрапленного оруденения с образованием прожилков и линзовидно-жильных обособлений, сопровождающихся обильной флюоритовой минерализацией. Согласно палеомагнитным (Mertanen, 2006) и геохронологическим (Балтыбаев и др., 2021) данным практически вся территория Северного Приладожья испытала проявление неоднократной постсвекофеннской эндогенной активности (вплоть до каледонской эпохи ~400 млн лет), температурные параметры которой превышали точку Кюри для магнетита (575 °C). Это не исключает вероятность того, что после образования в свекофеннское время (~1.8 млрд лет) полиметаллического оруденения в обрамлении Иокирантского гнейсогранитного купола был проявлен прогрессивный по температурным условиям процесс, обусловивший образование обогащенного Al и F титанита и потенциально способный к ремобилизации полиметаллических руд.
Содержание Al и величина XAl в титаните из скарнов Питкярантского рудного района существенно ниже, чем в Al- и F-содержащем титаните Латвасюрья и Иокиранты (табл. 1, 2). При этом только в титаните Валкеалампи проявлен изоморфизм по схеме (Al, Fe)3+ + F– ↔ Ti4+ + O2–. Содержание Al в оловосодержащем титаните из скарнов Кителя и Кулисмайоки, в составе которых отсутствует F (табл. 2), по-видимому, связано с вюаньятитовым миналом и изоморфизмом по схеме (Al, Fe)3+ + (OH)– ↔ Ti4+ + O2–. Возможно, эти различия в изоморфных замещениях обусловлены тем, что рудные скарны Валкеалампи находятся в пределах ареала флюидно-термального воздействия Li-F-гранитов, а скарны Кителя и Кулисмайоки — в экзоконтакте биотитовых и сидерофиллитовых гранитов с более низким содержанием фтора (рис. 4). Таким образом, для Al-содержащего титанита из скарнов Приладожья намечается два тренда проявленного изоморфизма: [(Al, Fe)3+ + F– ↔ Ti4+ + O2–] и [(Al, Fe)3+ + (OH)– ↔ Ti4+ + O2–] (рис. 9).
Рис. 9. Титанит из скарнов Приладожья на диаграмме CaTiSiO4O–CaAlSiO4F–CaAlSiO4(OH) (мол.%).
1, 2 — рудопроявления, связанные с посторогенным гранитами (~1.8 млрд лет): 1 — Иокиранта, 2 — Латвасюрья; 3—6 — месторождения, связанные с анорогенными гранитами Салминского анортозит-рапакивигранитного батолита (~1.54 млрд лет): 3 — Валкеалампи, 4 — Кителя, 5 — Кулисмайоки, 6 — Клара.
Fig. 9. Titanites in skarns from the Ladoga Lake region on the diagram CaTiSiO4O-CaAlSiO4F-CaAlSiO4(OH) (mol.%).
1, 2 — ore occurrences associated with post-orogenic granites (~1.8 Ga): 1 — Jokiranta, 2 — Latvasyrja; 3—6 — deposits associated with anorogenic granites from the Salmi anorthosite-rapakivi granite batholite (~1.54 Ga): 3 — Valkealampi, 4 — Kitelä, 5 — Kulismajoki, 6 — Klara.
Для оловосодержащего титанита наиболее характерен изоморфизм Sn4+ ↔ Ti4+ (Takenouchi, 1971; Mulholland, 1984; Александров, Тронева, 2007), проявленный в оловосодержащем титаните и малаяите из скарнов Питкярантского рудного района, в том числе с участием Fe (рис. 10а) и Fe+Al (рис. 10б).
Малаяит изоструктурен с титанитом и эти две минеральные фазы проявляют полную смесимость при температуре выше 615 °C (Takenouchi 1971). Ранее отмечалось (Александров, Тронева, 2007), что в природе практически отсутствует титанит с содержанием минала СaSnOSiO4 от 35 до 75 мол.%. Полученные результаты по минералам изоморфной серии титанит–малаяит из скарнов Приладожья частично подтверждают этот вывод. Однако в скарнах Кителя и Кулисмайоки установлен оловосодержащий титанит с содержанием минала СaSnOSiO4 40—66 % (рис. 10, табл. 2). В соответствии с исследованиями С. Такенучи (Takenouchi 1971) это может объясняться более высокотемпературными (~560—600 °C) условиями образования оловосодержащего титанита Приладожья по сравнению с другими месторождениями (Александров, Тронева, 2007). Оловосодержащий титанит и малаяит начинали кристаллизоваться в скарнах Приладожья одновременно с гранатом и наиболее ранним изменением скарновых минералов (амфиболизации), но до образования сульфидов и касситерита. Предшествующей им оловосодержащей минеральной фазой был только гранат — андрадит с изоморфным замещением 2Fe3+ ↔ Fe2++ Sn4+, который, возможно, был источником Sn для последующего образования малаяита, как это предполагается для других месторождений (Mulholland, 1984).
Рис. 10. Диаграммы рассеяния (Sn+Fe)–Ti (а) и (Sn+Fe+Al)–Ti (б) для оловосодержащего титанита из скарнов Питкярантского рудного района.
1 — Валкеалампи, 2—3 — Кителя: 2 — данные автора, 3 — данные (Александров, 1990), 4 — Герберц-2, 5 — Кулисмайоки.
Fig. 10. (Sn+Fe)–Ti (а) and (Sn+Fe+Al)–Ti (б) correlations in tin-bearing titanite from Pitkäranta mining district.
1 — Valkealampi, 2—3 — Kitelä: 2 — author’s own data, 3 — data (Alexandrov, 1990), 4 — Herbertz-2, 5 — Kulismajoki.
Заключение
В титаните из скарнов Приладожья проявлен изоморфизм трех типов: [(Al, Fe)3+ + F– ↔ Ti4+ + O2–], [(Al, Fe)3+ + (OH)– ↔ Ti4+ + O2–], [Sn4+ ↔ Ti4+]. В титаните из скарнов с W-Zn-Pb оруденением, образованных в связи с S-гранитами, проявлены изоморфные замещения только двух первых типов. Для титанита рудных (Sn-Cu-Fe-Zn-In) скарнов, связанных с А-гранитами, характерен изоморфизм всех трех типов.
Fe/Al отношение в титаните из скарнов месторождения Кителя (0.5—1.0) соответствует значениям этого отношения для магматического титанита, что, вероятно, является следствием повышенной железистости гранитов рапакиви и связанной с ними постмагматической минерализации.
Разрыв смесимости в изоморфной серии титанит–малаяит (33—75 % минала СaSnOSiO4) (Александров, Тронева, 2007), в оловорудных скарнах Приладожья не находит подтверждения, вероятно, в связи с высокой температурой (~560—600 °C) их образования.
Сопряженный изоморфизм Sn4+ ↔ Ti4+ и (Al, Fe)3+ + F– ↔ Ti4+ + O2–, проявленный в титаните из оловорудных скарнов, характеризуется ограниченной совместимостью (вероятно, не более 20 % каждого из соответствующих миналов).
Обогащенный алюминием и фтором титанит Приладожья образовался при температуре не более 500 °C; его состав определялся не столько температурой, сколько составом пород и флюидов.
Финансовая поддержка исследований осуществлялась из средств федерального бюджета на выполнение государственного задания Института геологии КарНЦ РАН 075-01438-23-00.
About the authors
V. I. Ivashchenko
Institute of Geology, Karelian Research Centre RAS
Author for correspondence.
Email: ivashche@krc.karelia.ru
Russian Federation, Petrozavodsk
References
- Alexandrov S. М. Geochemistry of skarn- and ore formation in dolomites. Moscow: Nauka, 1990. 334 p. (in Russian).
- Alexandrov S. М., Troneva М. А. Composition, mineral associations and genesis of titanite and malayite in skarns. Geochem. Int. 2007. N 10. P. 1100—1113.
- Avchenko О. V., Vakh А. S., Chudnenko K. V., Sharova О. I. Physico-chemical conditions of formation of Al-F sphene in ore-metasomatic rocks from the a beresite deposit. Geochem. Int. 2012. N 5. P. 453—469.
- Baltybaev Sh.K., Ovchinnikova G. V., Kuznetsov A. B., Vasilyeva I. M., Rizvanova N. G., Alekseev I. A., Kirillova P. A. Two stages of gold sulfide ores of early Proterozoic gabbroids in the Northern Ladoga area. Bull. Saint Petersburg University. Earth Sciences. 2021. Vol. 66 (3). P. 559—577 (in Russian).
- Bourdelle F. Low-temperature chlorite geothermometry and related recent analytical ad- vances: A Review. Minerals. 2021. Vol. 11(2). Paper 130.
- Dick L. A. A comparative study of the geology, mineralogy, and condition of formation of contact metasomaticmineral deposits in the Northeastern Canadian Cordillera. PhD thesis. Kingston, Ontario: Queen’s University, 1980. 478 p.
- Enami M., Susuki K., Liou J. G., Bird D. K. Al-Fe3+ and F-OH substitutions in titanite and constrains on their P–T dependence. Eur. J. Miner. 1993. Vol. 5. P. 219—231.
- Franz G., Spear F. Aluminous titanite (sphene) from the eclogite zome South-Central Tauern Window Austria. Chem. Geol. 1985. Vol. 50. N 1/3. P. 33—46.
- Furman G. Mineralogical description of some parts of Old and New Finland. Gorny zhurnal. 1828. Vol. II. P. 3—39 (in Russian).
- Gavrilenko V. V., Kalinicheva G. I. Geochemistry of tungsten mineralization in metamorphic and granitization provinces: case study of the northern Ladoga Lake region. Leningrad: Leningrad State University, 1991. 248 p. (in Russian).
- Giere R. Compositional variation of metasomatic titanite from Adamello (Italy). Schweiz. Mineral. Petrogr. 1992. Vol. 72. P. 167—177.
- Gogoi B., Saikia A., Ahmad M. Titanite-centered ocellar texture: A petrological tool to unravel the mechanism enhancing magma mixing. Periodico di Mineralogia. 2017. Vol. 86. P. 245—273.
- Grendal G. Pitkäranta (brief description of the Pitkäranta deposit, mines and plants). Saint Petersburg, 1896. 50 p. (in Russian).
- Hayden L. A., Watson E. B., Wark D. A. A thermobarometer for sphene (titanite). Contrib. Miner. Petrol. 2008. Vol. 155. P. 529—540.
- Harlov D., Tropper P., Seifert W., Nijland T., Förster H. J. Formation of Al-rich titanite (CaTiSiO4O–CaAlSiO4(OH)) reaction rims on ilmenite in metamorphic rocks as a function of fH2O and fO2. Lithos. 2006. Vol. 88. P. 72—84.
- Ivashchenko V. I. Skarn mineralization of tin and tungsten in the southern Baltic Shield: mineralogy, petrography and genesis. Leningrad: Nauka, 1987. 240 p. (in Russian).
- Ivashchenko V. I. Mineralogo-geochemical indicators of the ore specialization of skarns in the Pitkäranta Ore Province (South Karelia, Russia) for rare and noble metals. Zapiski RMO (Proc. Russian Miner. Soc). 2016. N 2. P. 74—95 (in Russian).
- Ivashchenko V. I. Rare-Metal (In, Bi, Te, Se, Be) Mineralization of skarn ores in the Pitkäranta mining district, Ladoga Karelia, Russia. Minerals. 2021. Vol. 11(2). Paper 124.
- Ivashchenko V. I. Geology, geochemistry and mineralogy of indium resources at Pitkäranta Mining District, Ladoga Karelia, Russia. J. Geochem. Exploration. 2022. Vol. 240. P. 107046.
- Ivashchenko V. I. Critical metals mineralization in the late-stage intrusions of Salmi Batholith, Ladoga Karelia, Russia. Minerals. 2023. Vol. 13. Paper 648.
- Ivashchenko V. I., Lavrov O. B. Ore deposits and occurrences in the North Ladoga region, Southwest Karelia. In: Field Trip Guidebook. 12th Quadrennial IAGOD Symposium “Understanding the genesis of ore deposits to meet the demands of the 21st century”. Moscow: “Science and Our Future” Foundation, 2006. P. 41—64.
- Khazov R. А. Geologicall features of tin mineralization in the northern Ladoga Lake region. Leningrad: Nauka, 1973. 87 p. (in Russian).
- Koistinen T. (Ed.) Precambrian basement of the Gulf of Finland and surrounding area 1:100 000. Espoo: Geological Survey of Finland, 1994.
- Kowallis B. J., Christiansen E. H., Dorais M. J., Winkel A., Henze P., Franzen L., Mosher H. Variation of Fe, Al, and F substitution in titanite (sphene). Geosciences. 2022. Vol. 12(6). P. 229.
- Larin А. М. Rapakivi granites and associated rocks. Saint Petersburg: Nauka, 2011. 402 p. (in Russian).
- Larin А. М., Amelin Y. V., Neimark L. А. Age and genesis of complex skarn ores from the Pitkäranta Ore Province. Geol. Ore Deposits. 1991. N 6. P. 15—33 (in Russian).
- Makarova G. V. Tungsten ore occurrences in the NW Ladoga Lake region, Karelian ASSR. In: Mineralogy and geochemistry of tungsten deposits. Leningrad: Leningrad State University, 1971. P. 205—207 (in Russian).
- Markl G., Piazolo S. Stability of high_Al titanite from low_pressure calcsilicates in light of fluid and host_rock composition. Amer. Miner. 1999. Vol. 84. P. 37—47.
- McLeod G.W., Dempster T., Faithfull J. W. Deciphering magma-mixing processes using zoned titanite from the Ross of Mull Granite, Scotland. J. Petrol. 2011. Vol. 52. N 1. P. 55—82.
- Mertanen S. Palaeo- and Mesoproterozoic dyke swarms in the Lake Ladoga area, NW Russia — palaeomagnetic studies. In: Dyke Swarms — Time Markers of Crustal Evolution. Hanski, Mertanen, Ramo & Vuoilo (eds). London: Taylor & Francis Group, 2006. P. 63—74.
- Mineral potential of the Republic of Karelia. Vol. 1. Ed by V. P. Mikhailov and V. N. Aminov. Petrozavodsk: Karelia Publ., 2005. 278 p. (in Russian).
- Moller P. Development and application of the Ga/Ge-geothermometer for sphalerite from sediment-hosted deposits. In: Monograph Series on Mineral Deposits 25. Berlin—Stuttgart: Gebruder Borntraeger, 1985. P. 15—30.
- Mulholland I. R. Malayaite and tin-bearing garnet from a skarn at Gumble, NSW, Australia. Miner Mag. 1984. Vol. 48, P. 27—30.
- Oberti R., Smith D. C., Rossi G., Caucia F. The crystalchemistry of high_aluminium titanites. Eur. J. Mineral. 1991. Vol. 3. P. 777—792.
- Palmunen M. K. Pitkäranta: Pitkä ranta vv. 1934—1938 suoritettujen vuoriteknillisten tutkimustenvalossa. Geologinen toimikunta. Geoteknillisiä julkaisuja. 1939. N 44. 154 p.
- Pan L.-C., Hu R.-Z., Bi X.-W., Li C., Wang X.-S., Zhu J.-J. Titanite major and trace element compositions as petrogenetic and metallogenic indicators of Mo ore deposits: Examples from four granite plutons in the southern Yidun arc, SW China. Amer. Miner. 2018. Vol. 103. P. 1417—1434.
- Perevoznikova Е. V., Miroshnichankoо N. V.. Tausonite and fluorine-alumious titanite in metamorphosed metalliferous sediments of the Triassic Sikhote Alin siliceous formation. Pacific Geol. 2009. Vol. 28. N 3. P. 101—105.
- Piccoli P., Candela P. Rivers M. Interpreting magmatic processes from accessory phases: titanite — a small-scale recorder of large-scale processes. Trans Royal Soc. Edinburgh: Earth Sci. 2000. Vol. 91. P. 257—267.
- Piuzana D., Castañeda C., Noce C. M., Soares A. C.P., Silva L. C. Titanite crystal chemistry and U-Pb isotopic data: a petrogenetic indicator for precambrian granitoid plutons of the Eastern Brazilian Shield. Geonomos. 2008. Vol. 16(1). P. 29—36.
- Proterozoic Ladoga Structure: geology, deep structure and mineralogeny. Ed. N. V. Sharov. Petrozavodsk: KarRC RAS, 2020. 435 p. (in Russian).
- René M. Titanite-ilmenite-magnetite phase relations in amphibolites of the Chýnov Area (Bohemian massif, Czech Republic). Acta Geodyn. Geomater. 2008. Vol. 5. N 3 (151). P. 239—246.
- Sahama Th. G. On the chemistry of the mineral titanite. C. R. Soe. Geol. Finlande. 1946. N 138. P. 88—120.
- Schwartz M. O., Rajah S. S., Askury A. K., Putthapiban P., Djaswadi S. The Southeast Asian Tin Belt. Earth-Science Reviews. 1995. Vol. 38. P. 95—293.
- Scibiorski E. A., Cawood P. A. Titanite as a petrogenetic indicator. Terra Nova. 2022. Vol. 34. P. 177—183.
- Sharova О. I., Chudnenko K. V., Avchenko О. V., Badredinov Z. G., Vakh А. S. Aliminous-fluorine sphene (titanite) as an indicator of the presence of fluorine in fluid. Doklady Earth Sci. 2012. Vol. 442. N 2. P. 250—253 (in Russian).
- Sobolev N. V., Shatsky V. S. Diamond inclusions in garnets from metamorphic rocks: a new environment for diamond formation. Nature. 1990. Vol. 343. P. 742—746.
- Spencer K. J., Hacker B. R., Kylander-Clark A.R.C., Andersen T. B., Cottle J. M., Stearns M. A., Poletti J. E., Seward G. G.E. Campaign-style titanite U–Pb dating by laser-ablation ICP: Implications for crustal flow, phase transformations and titanite closure. Chem. Geol. 2013. Vol. 341. P. 84—101.
- Svetov S. А., Stepanova А. V., Chazhengina S. Y. et al. High-precision (ICP-MS, LA-ICP-MS) analysis of rock and mineral composition: methods and precision assessment of results. Case study of Early Precambrian mafic complexes. Bull. KarRC RAS. 2015. N 7. P. 54—73 (in Russian).
- Takenouchi S. Hydrothermal synthesis and consideration of the genesis of malayaite. Miner. Deposita. 1971. Vol. 6. N 2. P. 335—347.
- Takenouchi S., Shoji T. The occurrence of malayaite in pyrometasomatic deposits of southwestern Japan. Mining Geol. 1969. Vol. 19. N 2. P. 172—174.
- Tararin I. А., Badredinov Z. G., Chubarov V. М., Sharova О. I. Grothite from garnet-mica crystalline schists of the Shikhta suite, Median Kamchatka Massif. Doklady Earth Sci. 2011. Vol. 438. N 6. P. 809—812 (in Russian).
- Troitzsch U., Ellis D. J. Thermodynamic properties and stability of Al-F-bearing titanite CaTiOSiO4 — CaAlFSiO4. Contrib. Miner. Petrol. 2002. Vol. 142. N 5. P. 543—563.
- Tropper P., Manning C. E. The current status of titanite-rutile thermobarometry in ultrahigh_pressure metamorphic rocks: The influence of titanite activity models on phase equilibrium calculations. Chem. Geol. 2008. Vol. 254. P. 123—132.
- Tropper P., Manning C. E., Essene E. J. The substitution of Al and F in titanite at high pressure and temperature: Experimental constraints on phase relations and solid solution properties. J. Petrol. 2002. Vol. 43. N 10. P. 1787—1814.
- Trüstedt O. Die Erzlagerstätten von Pitkäranta am Ladoga-See. Helsingfors, Frenckellska tryckeriaktiebolaget. Bulletin de la commision géologique de Finlande. 1907. N 19. 333 p.
- Vakh А. С., Avchenko О. V., Karabtsov А. А., Stepanov V. А. First find of grothite in gold deposits. Doklady Earth Sci. 2009. Vol. 428. N 3. P. 353—357 (in Russian).
- Xu L., Bi X., Hu R. Tang Y., Wang X., Xu Y. LA-ICP-MS mineral chemistry of titanite and the geological implications for exploration of porphyry Cu deposits in the Jinshajiang — Red River alkaline igneous belt, SW China. Miner Petrol. 2015. Vol. 109. P. 181—200.
Supplementary files












