Electron transport and field electron emission mechanisms in 2D noncrystalline hetero structures with quantum barrier
- Authors: Krasnikov G.Y.1, Bokarev V.P.1, Teplov G.S.1, Yafarov R.K.2
-
Affiliations:
- Joint-Stock Company “Scientific-Research Institute of Molecular Electronics”
- Saratov branch-office of the Kotelnikov V. A. Institute for Radiotechnics and Electronics of the Russian Academy of Sciences
- Issue: Vol 53, No 5 (2024)
- Pages: 389-396
- Section: МОДЕЛИРОВАНИЕ
- URL: https://bakhtiniada.ru/0544-1269/article/view/281159
- DOI: https://doi.org/10.31857/S0544126924050043
- ID: 281159
Cite item
Full Text
Abstract
Impact of the depth of a quantum barrier in the form of a tunnel-thin charge-depletion carbon layer in the enriched noncrystalline carbon template on non-dissipative transport and field electron emission has been studied. It has been shown that cross-current nonlinearities in current variables in heterostructures with static low-field electric effects and current-voltage curve parameters of the field electron emission in the strong pulse electric fields with microsecond duration are determined by the parameters of quantum barrier and by the implementation of resonant tunneling conditions with different zero levels of size quantization energy.
Full Text
1. Введение
Важнейшими параметрами современной электронной компонентной базы являются быстродействие и устойчивость к воздействию радиационных излучений различной природы. В полупроводниках дрейфовая скорость носителей заряда, которая определяет быстродействие элементной базы, увеличивается с ростом электрического поля только до некоторых максимальных значений, а затем либо насыщается, либо уменьшается. Основной причиной является рассеяние носителей заряда на различных дефектах структуры твердого тела, акустических и оптических колебаниях решетки.
В последние годы, наряду с разработкой путей устранения ограничений на применение полупроводников, развитие получила вакуумная микроэлектроника и вакуумные интегральные схемы (ВИС). Приборы вакуумной микроэлектроники могут быть использованы как усилители и генераторы миллиметрового диапазона длин волн, в системах непосредственного телевизионного вещания со спутников с использованием тридцатисантиметровых антенн и менее, в РЛС, телефонных системах сотовой связи и т. п.
Ближайшими конкурентами ВИС, предназначенными для усиления, переключения или модуляции высокочастотных электрических сигналов, являются твердотельные МДП (металл-диэлектрик-полупроводник) структуры, работа которых основана на изменении проводимости полупроводника под действием электрического поля. Благодаря простоте изготовления, низкой стоимости в результате групповой обработки и энергопотреблению, а также надежности и длительному сроку службы кремниевые МДП структуры занимают ведущее положении в современной микро- и наноэлектронике. Однако, по ряду принципиальных характеристик, они уступают активным элементам, в которых вместо твердого тела используется вакуум [1].
Основными достоинствами ВИС на основе твердотельных полевых источников электронов являются сверхвысокое быстродействие, большие плотности токов и возможность эксплуатации в экстремальных условиях, связанных с высокой температурой и воздействием электромагнитных излучений. Вакуум по своей природе превосходит твердое тело в качестве среды для транспорта носителей заряда. Он имеет электрическую прочность, которая многократно превышает электрическую прочность полупроводниковых структур и допускает баллистический транспорт, в то время как в полупроводниках носители зарядов испытывают столкновительное рассеяние. Скорость электронов в вакууме теоретически составляет 3 × 1010 см/с, в то время как в полупроводниках она ограничена тепловой скоростью, которая не превышает 5 × 107 см/с. Эти свойства вакуума позволяют создавать силовые вакуумные устройства с высокими частотой и выходной мощностью, которые не достижимы в твердотельных ИС. С другой стороны, при уменьшении вакуумного промежутка между эмиттером и коллектором электронов до нанометровых размеров рабочие напряжения ВИС могут быть уменьшены до величин сравнимых с полупроводниковыми устройствами. При длине вакуумного канала меньше длины свободного пробега электронов, требование к вакууму ослабляется, и напряжение автоэлектронной эмиссии снижается до значения, меньшего, чем потенциал ионизации молекул в воздухе. Это позволяет ВИС работать в атмосферных условиях.
Функционирование ВИС основано на использовании полевой эмиссии электронов из металлов и полупроводниковых структур при напряженностях внешних электрических полей 106–107 В/см, что весьма близко к их электрической прочности [2]. Например, поле лавинного пробоя кремниевых кристаллов составляет всего 3 ∙ 105 В/см. Традиционным путем улучшения эмиссионных характеристик для всех видов автокатодов является уменьшение радиусов эмитирующих острий и диаметров отверстий в управляющих электродах, что определяется уровнем применяемой технологии изготовления [3]. Наиболее значительные успехи получены при создании на кремнии острийных решеток автоэмиссионных катодов с радиусом кривизны атомарных размеров (менее 1nm) [4], что позволяет существенно понизить рабочее напряжение. Однако усложнение технологии изготовления таких устройств сопровождается, как правило, снижением их надежности и увеличением себестоимости. В связи с этим большой фундаментальный и прикладной интерес представляют исследования альтернативных путей улучшения эмиссионных характеристик автокатодов, которые были бы связаны не только с конструктивными, но и с физико-химическими модификациями эмиссионных свойств материалов. Перспективным материалом для получения сильноточных полевых катодов являются нанокомпозитные углеродные пленочные структуры [5–8].
Одним из направлений исследований по повышению дрейфовой скорости и быстродействия полупроводниковых приборов является использование методов зонной инженерии при создании гетероструктур с резонансным туннелированием в однобарьерных с баллистическим транспортом и двухбарьерных структурах c квантовыми ямами в качестве резонаторов для электронных волн [9–13]. Создание подобных гетероструктур стало возможным с развитием техники молекулярно-лучевой и газовой эпитаксии из металлоорганических соединений. Круг материалов, которые используются для их создания, по ряду причин, весьма ограничен, экологически небезвреден, материалы не обладают устойчивостью к радиационным воздействиям.
В развитие «зеленых» полупроводниковых технологий представляет важный фундаментальный и прикладной интерес использование новых материалов и конкурентоспособных технологических методов получения гетероструктур обладающих необходимыми свойствами.
Цель работы – исследование влияния неоднородности электрофизических свойств по координате на транспорт и полевую эмиссию электронов в квантово-размерных некристаллических 2D углеродных гетероструктурах, полученных с использованием микроволнового плазмохимического синтеза.
2. Методики и результаты экспериментов
Трех – и двухслойные 2D углеродные гетероструктуры с различными размерностями и электронным обогащением слоев получали в одном вакуумном технологическом цикле с использованием микроволновой плазмы паров этанола низкого давления по методике, изложенной в [14]. В нижнем слое использовались обогащенные электронами углеродные пленки толщиной около 100 нм с различным удельным поверхностным сопротивлением. Толщина обедненного слоя в гетероструктурах изменялась от 5 до 100 нм. В трехслойных гетероструктурах на обедненный слой осаждался обогащенный электронами углеродный слой толщиной 60 нм. Подключение гетероструктур к источнику питания при статических электрических измерениях с фиксированным напряжением 30 и 50 В осуществлялось через осажденные термическим испарением в вакууме никелевые контактные площадки на верхних и нижних слоях гетероструктуры. Исследования автоэмиссионных свойств проводились в высоком вакууме (10–6 Пa) на диодной структуре, способной изменять расстояние между электродами с точностью до 1 мкм по методике изложенной в [15]. Пороги активации автоэмиссии определяли по напряженности электрического поля в импульсе длительностью 10 мкс, при которой полевые токи составляли 5 μА.
2.1. Размерное квантование и выпрямление в углеродных гетероструктурах с различным электронным обогащением слоев
Установлено, что в двухслойных гетероструктурах при подключении отрицательного полюса источника питания к контактной площадке обогащенной углеродной пленки поперечный ток превышал ток при обратном включении. При уменьшении толщины обедненной пленки в интервале от 30 нм до 5 нм токи через гетероструктры и разности токов между токами при различной полярности подключения источника питания увеличиваются. При напряжении 30 В ток через гетероструктуру с удельным поверхностным сопротивлением обогащенного слоя основания 160 кОм/□ и толщиной обедненного слоя 5 нм, по сравнению с толщиной 100 нм, увеличивался от 0,6 до 3,8 мА, а разность между токами увеличилась от 4 до 86 мкА (рис. 1).
Рис. 1. Зависимости поперечных токов (а) и их разностей (б) от толщины обедненного слоя двухслойных гетероструктур при обратном (1) и прямом (2) включениях источника питания.
В трехслойных гетероструктурах при толщинах обедненных слоев 5 и 10 нм поперечные токи при увеличении напряжения от 0 до 10 В существенно меньше, чем при других толщинах. Наиболее сильное и быстрое увеличение тока с увеличением напряжения выше 10 В наблюдалось для толщины 5 нм. При 20 В ток превышал более, чем в три раза, ток в структуре без обедненного носителями углеродного слоя. При напряжениях 30 и 50 В поперечные токи имеют максимумы при толщинах обедненного слоя 5 и 15 нм (рис. 2). Разности токов при прямой и обратной полярностях напряжения, характеризующие выпрямительные свойства гетероструктур, также как для двухслойных гетероструктур, зависят от напряжения между стоком и истоком и имеют максимум при толщине обедненного слоя 5 нм. При напряжении 50 В разность между прямым и обратным токами при толщине обедненной пленки 5 нм, по сравнению с толщиной 100 нм, увеличилась от 9 до 140 мкА, при увеличении напряжения разность токов увеличивается. Установлено, что выпрямление в двух и трехслойных гетероструктурах, кроме толщины обедненного слоя и напряжения между стоком и истоком, зависит от удельного поверхностного сопротивления обогащенного слоя. Его уменьшение увеличивает выпрямления токов. При поверхностном сопротивлении обогащенного слоя 80 кОм/□ и разности потенциалов между истоком и стоком 30 В разность токов в двухслойных гетероструктурах при толщине обедненного слоя 5 нм составляет около 200 мкА.
Рис. 2. ВАХи (а) и поперечные токи (б) при напряжениях 30 (1) и 50 В (2) в трехслойных гетероструктурах с различными толщинами обедненных слоев, нм: 1 – 5; 2 – 10; 3 – 15; 4 – 20; 5 – 0.
2.2. Полевая эмиссия электронов в 2D углеродных гетероструктурах с различным электронным обогащением слоев
Характер зависимостей параметров полевых ВАХ от толщины обедненного слоя для двух- и трехслойных гетероструктур существенно различается (рис. 3–5). Для двухслойных гетероструктур плотности полевых токов увеличиваются линейно и при толщине обедненного слоя 15 нм на порядок превышают плотность полевого тока обогащенного основания. Изменения других параметров полевых ВАХ имеют выраженный нелинейный характер, который свидетельствует об изменении механизмов транспорта и/или полевой эмиссии в зависимости от характеристик обедненного слоя.
Рис. 3. Полевые ВАХ двух (а) и трехслойных (б) гетероструктур в зависимости от толщины обедненного слоя, нм: 1 – 5; 2 – 10; 3 – 15; 4 – 0.
Для трехслойных гетероструктур плотности полевых токов, также как при статических измерениях поперечных токов, имеют максимум при толщине обедненного слоя 5 нм. Он реализуется при меньшем пороге начала эмиссии и превышает плотность полевого тока обогащенного основания в 2,5 раза. Крутизна ВАХ, также как для двухслойных гетероструктур, имеет максимум при толщине 5 нм, который превышает крутизну ВАХ двухслойных гетероструктур. Полевые токи, пороги эмиссии и интервалы допустимых напряженностей внешних полей в трехслойных гетероструктурах меньше, чем в двухслойных.
3. Обсуждение результатов
В двухслойной гетероструктуре положительный потенциал на контакте с обедненным носителями заряда углеродном слое снижает потенциальный барьер на его границе с обогащенным слоем. При высокой концентрации электронов в обогащенном слое увеличение удельного сопротивления не столь велико, как при подключении положительного полюса к контакту с противоположной стороны. Следствием этого является больший ток через гетероструктуру при положительном потенциале в контакте металл – обедненный носителями углеродный слой (рис. 1а).
Толщины обедненных углеродных слоев в интервале от 5 до 30 нм, являющихся по своей природе полуметаллами, меньше длины волны де Бройля при комнатной температуре, которая для полупроводников составляет от 25 до 100 нм, а для металлов на порядок меньше. При приложении электрических полей это позволяет электронам туннелировать сквозь квантоворазмерные слои, прозрачность которых тем выше, чем меньше их толщина l и больше энергия электрона W, падающего на квантовый барьер высотой U [9]:
, (1)
где h = 6,62.10–34 Джּс – постоянная Планка, m – масса туннелирующей частицы.
При положительном потенциале в контакте с туннельно тонким обедненным слоем на его границе с обогащенным слоем возникает двумерный электронный газ, нормальная к слоям компонента энергии электронов в котором тем больше, чем меньше его толщина [10, 12]. Увеличение собственной энергии электронов, падающих на потенциальный барьер (ПБ), в виде обедненного электронами углеродного слоя, увеличивает, согласно (1), его коэффициент прозрачности. При фиксированной разности потенциалов между контактами с уменьшением толщины обедненного слоя увеличиваются его «геометрическая» прозрачность и нулевая энергия электронов в двумерном электронном газе. Следствием этого являются нелинейные увеличения поперечных токов и выпрямления, по сравнению с положительной полярностью источника питания в контакте с обогащенным слоем (рис. 1б).
Оценки показывают, что при размерном квантовании нулевые уровни энергии электронов (Е1) в 2D структурах с толщинами квантовых барьеров (КБ) 5, 10 и 15 нм составляют, соответственно, около 0,2, 0,05 и 0,02 эВ. Коэффициенты туннелирования в квантоворазмерных гетероструктурах увеличиваются в случаях, когда нулевые уровни энергии в них близки к средней кинетической энергии электронов эмиттеров, которая при комнатной температуре составляет около 0,025 эВ. Для толщин обедненных слоев 5 и 10 нм это условие не реализуется и поперечные токи при небольших напряжениях имеют низкие значения (рис. 2а). С увеличением разности потенциалов снижаются нулевые энергии электронов, а их средняя кинетическая энергия при этом возрастает. При сближении их значений до величины порядка koT токи сквозь КБ интенсивно увеличиваются. Вследствие более низкой «геометрической» туннельной прозрачности, зависимость тока от напряжения при толщине слоя 10 нм и небольших напряженностях электрического поля, более слабая, чем для толщины 5 нм. При увеличении напряжения влияние поля усиливается и токи ускоренно возрастают (рис. 2а, кривые 1, 2).
При ширине КБ 15 нм реализуется условие близкое к резонансному туннелированию, при котором поперечный ток с увеличением напряжения увеличивается линейно при всех напряжениях (рис. 2а, кривая 3). Для толщины обедненного слоя 20 нм и больше Е1 ниже средней энергии электронов. Коэффициент прозрачности определяется только шириной КБ и экспоненциально снижается. Об этом свидетельствует зависимость между током и напряжением близкая к закону Ома со значительно более низким, по сравнению с толщиной 15 нм, коэффициентом пропорциональности, а также низкий поперечный ток, который меньше, чем в структуре без обедненного слоя.
Увеличение, более, чем в три раза, плотности полевого тока двухслойных гетероструктур с шириной КБ 5 нм, по сравнению с полевым током одиночного обогащенного слоя, кроме внутреннего бездиссипативного транспорта электронов, обусловлено, вероятнее всего, снижением потенциального барьера (ПБ) на границе с вакуумом из-за увеличения собственной энергии электронов. Экспериментально это выражается в небольшом увеличении интервала допустимых напряженностей внешнего импульсного электрического поля (меньше 3 В/мкм) при значительном увеличении крутизны ВАХ (рис. 4).
Рис. 4. Зависимости плотностей полевых токов (1), порогов активации эмиссии (2) (а), крутизны ВАХ (1) и интервалов допустимых напряженностей электрических полей (2) (б) от толщины обедненных слоев двухслойных гетероструктур.
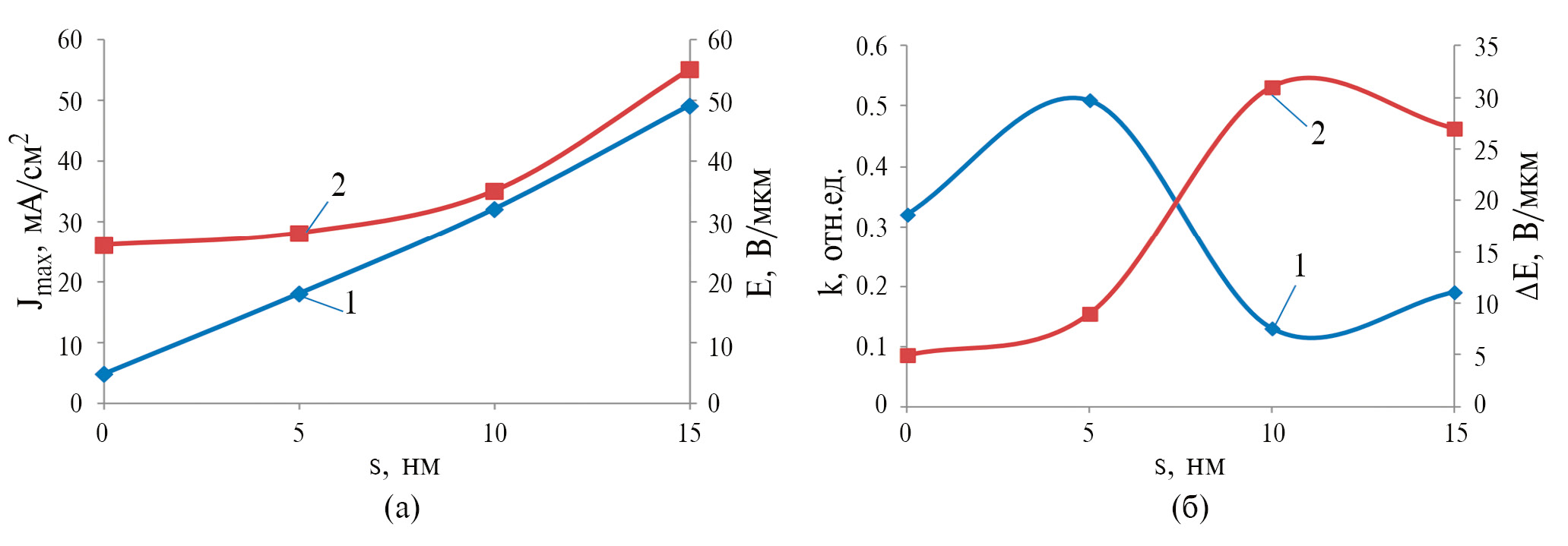
В трехслойных гетероструктурах, вследствие столкновительного рассеяния в толстом верхнем обогащенном слое, энергия электронов на границе твердое тело-вакуум, по сравнению с двухслойной гетероструктурой, снижается. Вследствие этого уменьшается влияние энергетических уровней туннельно-тонких обедненных слоев на прозрачность ПБ на границе твердое тело – вакуум. В гетероструктурах с шириной КБ 5 нм при полевой эмиссии, также как при статических измерениях поперечного транспорта, увеличиваются собственная энергия туннелирующих электронов и поперечный ток. «Геометрическое» увеличение поперечного тока снижает порог начала эмиссии, повышает крутизну ВАХ и при небольшом увеличении интервала допустимых напряженностей импульсных полей приводит к электротепловому разрушению гетероструктуры. Полевой ток в трехслойной гетероструктуре при значительно меньшей напряженности внешнего электрического поля уменьшается с 17 мА/см2 для двухслойных гетероструктур до 12 мА/см2 (рис. 5).
Рис. 5. Зависимости плотностей полевых токов (1), порогов активации эмиссии (2) (а), крутизны ВАХ (1) и интервалов допустимых напряженностей электрических полей (2) (б) от толщины обедненных слоев трехслойных гетероструктур.
При увеличении ширины КБ уменьшается прозрачность для туннелирования электронов, увеличиваются сопротивление поперечному транспорту электронов, пороги начала полевой эмиссии и интервалы допустимых напряженностей внешних электрических полей. В двухслойных гетероструктурах при ширине КБ 10 нм повышение порога начала полевой эмиссии и интервала допустимых напряженностей внешних полей уменьшает высоту и ширину ПБ на границе твердое тело – вакуум, снижает крутизну ВАХ и увеличивает собственную энергию электронов на границе между обедненным и обогащенным слоем основания. После достижения энергии электронов до значения близкого ко второму нулевому уровню КБ, равному 0,2 эВ, возникает условие резонансного туннелирования, при котором полевой ток увеличивается, по сравнению с полевым током при толщине обедненного слоя 5 нм, практически в два раза. Его ограничение обусловлено мгновенным развитием процессов ударной ионизации и разрушением обогащенного подслоя гетероструктуры. В трехслойной гетероструктуре увеличение собственной энергии электронов ускоряет развитие процессов ударной ионизации в верхнем обогащенном слое и снижает полевой ток, практически во столько же раз.
При ширине КБ 15 нм общая допустимая напряженность импульсного поля для двухслойной гетероструктуры увеличивается до 85 В/мкм. Повышение напряженности поля увеличивает собственную энергию электронов до значений второго и третьего нижних нулевых уровней, которые составляют, около 0,08 и 0,18 эВ. Широкий диапазон условий для последовательной реализации трехуровнего резонансного туннелирования трехкратно увеличивает плотности полевых токов, по сравнению с шириной КБ 5 нм, и более, чем на порядок, по сравнению с одиночным обогащенным слоем. В трехслойной гетероструктуре увеличение прозрачности КБ и ПБ с увеличением амплитуды внешнего импульсного поля замедляет, по сравнению с двухуровневым резонансным туннелированием при ширине КБ 10 нм, развитее процессов ударной ионизации в верхнем обогащенном слое и увеличивает плотность полевого тока при снижении крутизны ВАХ.
Заключение
В отсутствие квантового барьера в виде обедненного электронами туннельно-тонкого углеродного слоя механизмы бездиссипативного транспорта в твердом теле и повышения прозрачности потенциального барьера на его границе с вакуумом за счет «геометрического» повышения собственной энергии электронов, отсутствуют. Полевая эмиссия осуществляется за счет уменьшения высоты и толщины ПБ на границе твердое тело-вакуум для туннелирования электронов с энергиями близкими к стационарному «морю Ферми». Напряженность внешнего электрического поля при этом, как известно, составляет 106–7 В/см, что весьма близко к электрической прочности многих материалов и, тем более, пленочных структур на их основе. Эти факторы определяют низкие допустимые диапазоны внешних электрических полей и полевых токов.
«Геометрическое» увеличение собственной энергии электронов и формирование условий резонансного туннелирования в углеродных гетероструктурах с квантоворазмерным обедненным слоем в сильных импульсных электрических полях микросекундной длительности увеличивает бездиссипативную составляющую тока в твердом теле и повышает прозрачность потенциального барьера на его границе с вакуумом. Бездиссипативный транспорт электронов увеличивает поперечные токи в гетероструктурах и снижает энергетическую нагрузку на материал автокатода. Изменением параметров КБ достигается управление в широких пределах плотностью полевых токов, крутизной ВАХ и быстродействием твердотельных и эмиссионных устройств микро- и наноэлектроники.
About the authors
G. Ya. Krasnikov
Joint-Stock Company “Scientific-Research Institute of Molecular Electronics”
Email: vbokarev@niime.ru
Russian Federation, Zelenograd
V. P. Bokarev
Joint-Stock Company “Scientific-Research Institute of Molecular Electronics”
Author for correspondence.
Email: vbokarev@niime.ru
Russian Federation, Zelenograd
G. S. Teplov
Joint-Stock Company “Scientific-Research Institute of Molecular Electronics”
Email: vbokarev@niime.ru
Russian Federation, Zelenograd
R. K. Yafarov
Saratov branch-office of the Kotelnikov V. A. Institute for Radiotechnics and Electronics of the Russian Academy of Sciences
Email: pirpc@yandex.ru
Russian Federation, Saratov
References
- Jin-Woo Han, Jae Sub Oh and M. Meyyappan. Vacuum nanoelectronics: Back to the future? — Gate insulated nanoscale vacuum channel transistor. Appl. Phys. Lett. 100, 213505 (2012). http://dx.doi.org/10.1063/1.4717751.
- Fowler R.H., Nordheim L.W. Electronemission in intense electric fields // Proc. R. Soc. London. A. 1928. V. 119. P. 173–181.
- Патент RU2 455 724 C1. Опубликовано: 10.07.2012. Бюл. № 19. Структура и способ изготовления интегральных автоэмиссионных элементов с эмиттерами на основе наноалмазных покрытий. Авторы: Красников Г.Я., Зайцев Н.А., Орлов С.Н., Хомяков И.А., Яфаров Р.К.
- Marcus R.B., Ravi T.S., Gmitter T. et all. Formation of silicon tips with < 1 nm radius // Applied Physics Letters. 1990. Vol. 56, № 3. P. 236–238.
- Фурсей Г.Н., Поляков М.А., Кантонистов А.А., и др. // ЖТФ. 2013. Т. 83. № 6. С. 71.
- Panda K., Hyeok J.J., Park J.Y., et al. // Sci. Rep. 2007. № 7. P. 16325.
- Sobaszek M., Siuzdak K., Ryl J., et al. // J. Phys. Chem. C. 2017. V. 121. № 38. P. 20821.
- Яфаров Р.К., Сторублев А.В. Долговременная воспроизводимость эмиссионных характеристик алмазографитовых полевых источников электронов в нестационарных вакуумных условиях эксплуатации // Письма в ЖТФ. 2021. Т. 47, вып. 24. С. 17–19.
- Блохинцев Д.И. Основы квантовой механики. М.: Наука, 1٩83.
- Бонч-Бруевич В.Л, Калашников С.Г. Физика полупроводников. М.: Наука, 1٩77. 672 с.
- Пул Ч. – мл., Оуэнс Ф. Нанотехнологии. Москва.: Техносфера, 2006. 336 с.
- Драгунов В.П., Неизвестный И.Г., Гридчин В.А. Основы наноэлектроники. Москва. Физматкнига, 2006. 496 с.
- Успехи наноинженерии: электроника, материалы, структуры. Под ред. Дж. Дэвиса, М. Томсона. Москва.: Техносфера, 2011. 491 с.
- Яфаров Р.К. Физика СВЧ вакуумно-плазменных нанотехнологий. М.: Физматлит, 2009. 216 с.
- Яфаров Р.К. // Письма в ЖТФ. 2019. Т. 45. № 9. С. 3.
Supplementary files







