Об оценке температурного смещения химического равновесия
- Autores: Мисиков Г.Х.1, Тойкка М.А.1, Тойкка А.М.1
-
Afiliações:
- Санкт-Петербургский государственный университет
- Edição: Volume 98, Nº 9 (2024)
- Páginas: 107-117
- Seção: 100-ЛЕТИЮ ЛАБОРАТОРИИ ХИМИЧЕСКОЙ ТЕРМОДИНАМИКИ МГУ
- ##submission.dateSubmitted##: 07.03.2025
- ##submission.dateAccepted##: 07.03.2025
- ##submission.datePublished##: 30.12.2024
- URL: https://bakhtiniada.ru/0044-4537/article/view/282765
- DOI: https://doi.org/10.31857/S0044453724090157
- EDN: https://elibrary.ru/ONESBE
- ID: 282765
Citar
Texto integral
Resumo
Представлен краткий обзор возможностей термодинамической оценки температурного смещения химического равновесия. На основе уравнений Гиббса–Гельмгольца исследованы вклады различных термодинамических потенциалов в величины указанного смещения. Проведен сравнительный анализ возможностей и необходимости учета температурного изменения термодинамических функций. В качестве примеров рассмотрены системы с реакциями синтеза/гидролиза сложных эфиров.
Texto integral
Анализ и расчет смещения равновесия, взаимосвязь между изменениями термодинамических параметров, является одной из основных задач химической термодинамики. Очевидно, что любое фундаментальное уравнение или их модификации дают возможность характеризовать изменения в величинах термодинамических параметров в ходе равновесного процесса, их различие для разных состояний системы. Конечно, в этом случае необходимо знать значения всех переменных состояния. В то же время, смещение равновесия может быть оценено на основе условий устойчивости: в этом случае для качественной оценки изменения состояния не требуется указанного полного набора термодинамических переменных. Классическим примером являются соотношения, являющиеся формулировками принципа Ле Шателье–Брауна. Для иллюстрации приведем простое соотношение, связывающее взаимное изменение одной и той же пары термодинамических параметров при различном закреплении других переменных:
, (1)
где Yi – экстенсивный параметр (обобщенная координата), Xk – сопряженный интенсивный параметр (обобщенная сила). Знаку равенства в (1) отвечает граница устойчивости. Неравенство (1) было выведено Эренфестом [1] и достаточно широко обсуждалось в литературе, например, в [2–5]. В частном случае, если Y1 – энтропия (S), X1 – абсолютная температура (T), Y2 – объем (V), X2 – давление, из неравенств (1) следует, что энтропия всегда растет с увеличением температуры, но при закреплении давления этот рост выше, в сравнении с условием постоянства объема. Очевидно, что из этого следует классический результат: теплоемкость при постоянном давлении (CP) выше, чем теплоемкость при постоянном объеме (CV). Аналогичные выводы можно сделать не только для теплоемкости, но и для других термодинамических величин, вторых производных термодинамических потенциалов, например, для сжимаемости. В дальнейшем были получены модификации условия (1) для произвольного числа параметров, в том числе, для цепочки (последовательности) подобных неравенств (см., например, [5–9]).
Если в системе возможен равновесный процесс, например химическая реакция, то можно получить другие термодинамические неравенства, близкие по смыслу соотношению (1). В частности, теплоемкость при постоянном составе всегда меньше теплоемкости при равновесном превращении [10]. Для химического равновесия это условие можно представить следующим образом [11–13]:
или , (2)
где символ A (химическое сродство) указывает на сохранение химического равновесия с изменением температуры, а символ x (химическая переменная) на то, что реакция заторможена, состав не меняется. Этот вывод распространяется на случай нескольких химических реакций: в этом случае также рассматривается цепочка соответствующих термодинамических неравенств [8].
В целом, анализ смещения равновесия может быть проведен на основе многих термодинамических уравнений и неравенств, в зависимости от решаемых задач [2, 4–17]. Одним из других классических результатов, например, являются законы Вревского, характеризующие изменение параметров фазового равновесия с изменением температуры [5, 18, 19]. Наиболее общий анализ проводится на основе системы дифференциальных уравнений Сторонкина – Ван-дер-Вальса [5], из которой следуют известные термодинамические закономерности, например, те же законы Вревского или законы Коновалова. Другой известный подход основывается на соотношениях связи между различными термодинамическими потенциалами, например, в следующей форме [2]:
, (3)
где Yk и Yk–1 – термодинамические потенциалы, определяемые дифференциальным соотношением:
(4)
Суммируя до n + 2, мы подразумеваем, что рассматривается конкретный случай, когда внутренняя энергия U является функцией n + 2 экстенсивных параметров S, V, m1, m2, … mn (mn – число молей вещества i). Если Yk и Yk–1 являются гомогенными функциями первой степени, то приходим к интегральной форме этих термодинамических потенциалов, а именно
, (5)
что позволяет получить (3). Уравнения (3) для разных значений k являются уравнениями Гиббса–Гельмгольца, хотя они были сначала выведены для энергии Гельмгольца, F (Yk = F) [20]. Для анализа температурного смещения равновесия обычно рассматривается связь энергии Гиббса и энтальпии, уравнения
, (6)
или
(7)
непосредственно вытекающие из (3).
Таким образом, существует достаточно много возможностей термодинамической оценки температурного смещения равновесия, включая химическое равновесие. Тем не менее, в современной литературе эта оценка проводится все реже, заменяемая модельными расчетами, при этом в некоторых случаях коэффициенты уравнений той или иной модели, например, NRTL, предполагаются независящими от температуры. Такое игнорирование термодинамических соотношений может приводить к существенным ошибкам. Поэтому далее мы приводим пример расчетов температурного смещения химического равновесия по уравнениям Гиббса–Гельмгольца, который может является одной из схем термодинамического анализа указанного смещения. Предварительно напомним некоторые известные соотношения и приведем их преобразования для практических целей.
ТЕОРИЯ РАСЧЕТОВ
Основные соотношения
При оценке величины смещения химического равновесия должны рассматриваться изменения энергии Гиббса всех участников реакции, причем как чистых веществ. Поэтому уравнение Гиббса–Гельмгольца для функций, описывающих химическую реакцию, имеет следующий вид [14]:
, (8)
или
, (9)
где DrG(T) и DrH(T) – энергия Гиббса и энтальпия химической реакции при постоянном P, зависящие только от температуры. Поэтому мы вновь не указываем индекс состава, а основная проблема расчета связана именно с температурной зависимостью. Для этого воспользуемся соотношением
, (10)
где DrCp(T) – изменение Cp с температурой. Для реакции (ni – стехиометрические коэффициенты веществ Ri)
, (11)
Для температурной зависимости теплоемкости чистых веществ Cpi(T) предлагается много соотношений, но для жидкостей, и в достаточно узком температурном интервале смещения равновесия, вполне корректной является зависимость [21]:
Cpi(T) = aiT + bi, (12)
где коэффициенты ai и bi, не зависят от T; их значения для многих веществ приводятся в справочной литературе [21]. Соответственно для (11) получим:
DrCp(T) = AT + B, (13)
где , . Изменение DrH(T) в интервале (T0, T) может быть представлено формулой
, (14)
где нижние индексы T0 и T указывают, какой температуре отвечает DrH. С учетом (13) определённый интеграл в уравнении (13) легко вычисляется:
. (15)
Обозначая символом h0 алгебраическую сумму слагаемых, относящихся к “исходной” температуре T0,
, (16)
соотношение (15) можно переписать в следующем виде:
. (17)
Подставив (17) в уравнение (9) и проинтегрировав в интервале (T0, T), получим:
, (18)
, (19)
(20)
(21)
где DrGT и DrGT0 – значения энергии Гиббса реакции при температурах T0 и T , соответственно. Обозначив величину в круглых скобках в (21), постоянную для “исходного состояния”, как g0, преобразуем (21) к более удобному виду:
, (22)
. (23)
В дальнейших вычислениях (приводимых ниже примерах) будут рассмотрены не только изменения энергии Гиббса, но и вклады в это изменение энтальпии и энтропии реакции. Для этого воспользуемся известным соотношением [2, 10, 14, 16, 21]:
, (24)
где DrST0 – значение энтропии реакции при температуре T0. Изменение энтропии прямо связано с изменением теплоемкости, поэтому, используя (13) и интегрируя, получим:
, (25)
, (26)
, (27)
. (28)
Как известно, в практических расчетах часто, или как правило, пренебрегают указанными температурными зависимостями энтропии и энтальпии [10, 16, 21] и они принимаются постоянными:
. (29)
Это вполне оправдано для узких температурных интервалов и/или малых значений теплоты реакции. К сожалению, это приводило и к “аргументированным”, но не вполне корректным выводам о независимости химического равновесия от температуры при малых значениях теплоты реакции. Далее мы рассмотрим конкретные примеры для таких реакций, а именно для двух реакций синтеза сложных эфиров карбоновых кислот. Также очевидно, что для широких диапазонов температур не следует ожидать линейного изменения теплоемкости. Предлагаемые в литературе аппроксимационные уравнения (см., например [21])
, (30)
, (31)
, (32)
где bik, cik, dik – постоянные коэффициенты, также не являются универсальными, и их выбор зависит от природы веществ и температурных интервалов [21].
ОБСУЖДЕНИЕ РЕЗУЛЬТАТОВ
Возможно, одним из практически важных направлений применения соотношений, определяющих смещение химического равновесия, является корреляция экспериментальных данных. В качестве примера рассмотрим температурные смещения химического равновесия в системах уксусная кислота – этанол – этилацетат – вода и уксусная кислота – н-бутанол – н-бутилацетат – вода. Как указано выше, выбор этих систем связан, в частности, с небольшими значениями теплот реакций этерификации, которые часто принимают не зависящими от температуры. Вместе с тем, теплоёмкости имеют определенные значения и они, в соответствии с формулой (10), должны отразиться на температурном изменении энтальпии. Эти и некоторые другие вопросы обсуждаются далее на основе экспериментальных данных.
Ранее мы получили экспериментальные данные о тепловых эффектах реакции этерификации в этих системах при 313.13 K [22, 23]. Сравнение этих величин с литературными данными для других температур (табл. 1), на первый взгляд, приводит к противоречивому заключению: температурные изменения DrHT, для двух эфиров носят противоположный характер. Однако, эти изменения ненамного превышают обычные экспериментальные погрешности определения энтальпии реакции, ~0.3 кДж/моль [22]. Кроме того, отметим, что некоторые данные получены не вполне прямым способом. В частности, в работе 1958 года [25], выполненной в известной термохимической группе проф. Wadsö Лундского университета, исследовались процессы гидролиза эфиров: как известно скорость этой реакции мала в сравнении со скоростью этерификации, что также может приводить к существенным погрешностям.
Таблица 1. Значения энтальпии реакций этерификации при разных температурах
Система | T, K | DrHT, кДж/моль | Литература |
Уксусная кислота – этанол – этилацетат – вода | 313.15 | –3.6 | [22] |
298.15 | –3.9 | [24] | |
298.15 | –3.7а | [25] | |
Уксусная кислота – н-бутанол – н-бутилацетат – вода | 313.15 | –4.7 | [23] |
298.15 | –4.2б | [26–30] | |
298.15 | –3.3а | [25] |
аПересчет экспериментальных данных по энтальпии гидролиза.
б Расчет по данным об энтальпиях образования.
Корреляция данных может быть проведена с привлечением данных о теплоемкостях. Для этого были проанализированы литературные данные [31–80] о теплоемкости чистых веществ при разных температурах. Представленные на рис. 1 графики Cp(T) показывают, что эти зависимости в интервале 298.15 K – 328.15 K близки линейным и, соответственно, для их описания может быть применено уравнение (11). Отметим, что разброс значений Cp для воды (рис. 1е) в рассматриваемом температурном интервале примерно сравним с разбросом Cp для других веществ, то есть невелик. Соответственно, по данным [31–51] значение Cp для воды (рис. 1е) в интервале 298.15 K – 328.15 K можно считать постоянной величиной. Отметим, что аномальное поведение теплоемкости воды достаточно известно, см. например, [16, 52], но конкретные исследования температурной зависимости [31–51] несколько отличаются, поэтому мы привлекли к оценке Cp для воды указанный большой объем данных.
Рис. 1. Зависимости теплоемкости веществ от температуры, Cp(T): a – для уксусной кислоты, б – для этанола, в – для н-бутанола, г – для этилацетата, д – для н-бутилацетат, е – для воды: (--) – линейная аппроксимация в диапазоне 298.15 K – 328.15 K, (-) – аппроксимация по уравнению (33).
Для более широкого диапазона, от температуры плавления до температуры кипения, эта тенденция для воды сохраняется: Cp меняется несущественно, в пределах разброса данных разных авторов и имеет значение около 75.5 Дж/(K моль), с погрешностью менее 1%.
Для уксусной кислоты линейная зависимость сохраняется и в широком интервале температур (рис. 1a), поэтому для ее описания достаточно корректно применение уравнения (12); отметим, что более сложные зависимости, уравнения (31) и (32)), приводят к таким же результатам. Имеющиеся литературные данные о Cp н-бутилацетата включают только линейный интервал 298.15 K – 328.15 K (рис. 1д), поэтому мы сочли возможным и в этом случае применять зависимость (12).
Зависимости Cp для этанола, н-бутанола и этилацетата от температуры имеют более сложную форму: при более низких температурах наблюдаются существенные отклонения от линейного поведения (рис. 1б–г). Аппроксимация на основе соотношений (30)–(32), в частности, приводит к появлению минимума на кривой Cp(T) для этанола. Это известная проблема применения полиномиальных зависимостей Cp(T): как указывается в литературе (см., например [21]), подобные экстремумы, по-видимому, не имеют физического смысла. Поэтому нами было модифицировано соотношение (32) путем введения дополнительного слагаемого:
, (33)
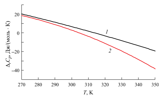
где fi0, fi1, fi2, fi3, – постоянные коэффициенты. С помощью уравнения (33) удалось достаточно адекватно представить зависимости Cp(T) для указанных веществ как гладкие монотонные функции. Коэффициенты уравнений, описывающих температурную зависимость теплоемкостей всех веществ приведены в табл. 2. Рассчитанные по этим уравнениям и уравнению (11) температурные зависимости изменений изобарной теплоемкости в ходе реакций, DrCp(T), приведены на рис. 2.
Рис. 2. Зависимости изменения изобарной теплоемкости в ходе реакций синтеза этилацетата (1) и н-бутилацетата (2-) от температуры.
Далее по уравнению (14), с учетом полученных соотношений для теплоемкостей (табл. 2) были рассчитаны изменения энтальпии реакций в диапазоне 273.15–350.15 K. Пропуская достаточно простые, но громоздкие преобразования, приведем конечные формулы, описывающие зависимости DrH(T) (Дж/моль)
(34)
для реакции синтеза этилацетата, в интервале температур от 273.15 K до 350.15 K;
(35)
для реакции синтеза н-бутилацетата, в интервале температур от 273.15 до 350.15 K. Обе зависимости представлены на рис. 3, 4.
Таблица 2. Коэффициенты уравнений (12) и (33)
Соединение | a0 | a1 | Источники | ||
Cp(T) = a0 + a1T (12) | |||||
Уксусная кислота | 0.24 | 52.47 | [53–59] | ||
н-Бутилацетат | 0.33 | 130.74 | [60] | ||
Соединение | f0 | f1 | f2 | f3 | Источники |
(33) | |||||
Этанол | –43.14 | 7.14 | –1.35 | 0.0006 | [61–72] |
н-Бутанол | 1.33 | 8.80 | –1.71 | 0.0009 | |
Этилацетат | 130.74 | 7.76 | –1.42 | 0.0005 | |
Рис. 3. Зависимость энтальпии реакции этерификации в системе уксусная кислота – этанол – этилацетат – вода от температуры.
Рис. 4. Зависимость энтальпии реакции этерификации в системе уксусная кислота – н-бутанол – н-бутилацетат – вода от температуры.
Экстремумы на обеих зависимостях не являются исключительным явлением. Это обосновывается как некоторыми экспериментальными данными, например [81], так и непосредственно видом аналитических зависимостей, используемых для представления температурного изменения энтальпии реакций [16, 21, 82]. Кроме того, если ограничиться указанным выше линейным температурным интервалом 298.15–328.15 K, то, с учетом погрешности калориметрического анализа (~0.3 кДж/моль), DrH для обеих систем можно считать постоянной величиной. Сравнение расчетных данных с экспериментальными [22, 24, 25] и [23, 25, 26–30] при 298.15 K подтверждает их согласованность, с учетом экспериментальной погрешности. Таким образом, в данных случаях, определение величины энергии Гиббса реакций, соответственно, констант химического равновесия для разных температур, может проводиться по уравнениям Гиббса–Гельмгольца при условии DrH = const.
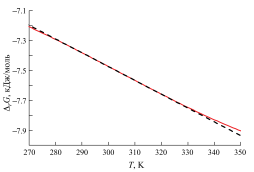
Вернемся вновь к широкому интервалу температур и сравним результаты расчета энергии Гиббса с учетом зависимости энтальпии веществ от температуры и при пренебрежении этой зависимостью. В первом случае подставим соотношения (34) и (35) для энтальпии в уравнение Гиббса–Гельмгольца (8). Для определения константы интегрирования использовали литературные данные об энтальпии химической реакции [22, 23], энтропии чистых веществ [32, 60, 83–86] и корреляцию температурной зависимости константы равновесия реакции синтеза н-бутилацетата [87], так как непосредственная информация об энтропии н-бутилацетата в литературе, по нашим сведениям, отсутствует. Полученные, после интегрирования и преобразований, зависимости для реакции синтеза этилацетата и н-бутилацетата представлены на рис. 5 и 6 соответственно. Там же приведены кривые DrG(T), рассчитанные по уравнению (8) в предположении о независимости величин энтальпии веществ от температуры
Рис. 5. Зависимости энергии Гиббса реакции синтеза этилацетата от температуры: – с учетом температурной зависимости энтальпии, -- пренебрегая температурной зависимостью энтальпии.
Рис. 6. Зависимости энергии Гиббса реакции синтеза н-бутилацетата от температуры: – с учетом температурной зависимости энтальпии, -- пренебрегая температурной зависимостью.
Эти результаты показывают, что зависимость энергии Гиббса рассматриваемых реакций этерификации в интервале температур 298.15–328.15 K (т. е. и в интервале линейности теплоемкостей) близка к линейной, и допущение о независимости от температуры энтальпии выполняется с хорошей точностью. Кроме того, линейный характер зависимости энергии Гиббса при наличии максимума на кривой энтальпии может указывать на весомый вклад энтропийного фактора (TDrS) в энергию Гиббса при данных температурах.
Вклад энтропии в температурное смещение химического равновесия можно определить по уравнению (24). В то же время, изменение энтропии можно вычислить независимо, с учетом полученных соотношений для теплоемкости. Для иллюстрации ограничимся реакцией синтеза этилацетата. Энтропия этой реакции при 298.15 K (DrS°298.15 K = 10.8 Дж/K·моль) была рассчитана по формуле (24) и данным [32, 83–86]. Далее, после подстановки соотношений (12) и (33) для теплоемкостей (см. табл. 2) в уравнение (26), некоторых преобразований и интегрирования, получили формулу для температурного изменения энтропии данной реакции
(36)
Зависимость DrS(T) иллюстрируется рис. 7, зависимость энтропийного вклада TDrS в энергию Гиббса рис. 8. Расчет по уравнению (36) для 313.15 K дает следующее значение энтропии реакции синтеза этилацетата: DrS313.15 K = 10.9 Дж/K·моль.
Рис. 7. Зависимость энтропии реакции синтеза этилацетата от температуры.
Незначительное изменение энтропии реакции также, как и в случае энтальпии, позволяет считать ее примерно постоянной в интервале 298.15 K – 328.15 K.
В целом значения энтропийного фактора TDrS сопоставимы с величиной энтальпии реакции (рис. 8). Однако в более широком температурном диапазоне становятся заметными отклонения от линейной зависимости (рис. 6). Аналогичные результаты (здесь не приводятся) получены для реакции синтеза н-бутилацетата.
Рис. 8. Зависимость энтропийного вклада TDrS в энергию Гиббса реакции синтеза этилацетата от температуры.
В заключение приведем найденные значения энергии Гиббса и энтальпии для обеих реакций. Для реакции синтеза этилацетата значения энергии Гиббса составили: –6.8 кДж/моль (298.15 K); –7.0 кДж/моль (313.15 K); –7.2 кДж/моль (328.15 K). Для реакции синтеза н-бутилацетата: –7.5 кДж/моль (298.15 K); –7.6 кДж/моль (313.15 K); –7.7 кДж/моль (328.15 K). Значения энтальпии для реакции синтеза этилацетата составили –3.66 кДж/моль (298.15 K) и –3.65 кДж/моль (328.15 K); для реакции синтеза н-бутилацетата: –4.69 кДж/моль (298.15 K); –4.87 кДж/моль (328.15 K).
ЗАКЛЮЧЕНИЕ
Представлен анализ возможностей оценки смещения химического равновесия на основе термодинамических соотношений. Исследованы варианты учета температурного смещения равновесия на основе уравнений Гиббса–Гельмгольца, включая возможные схемы расчета. В частности, проанализированы значения энтальпийных и энтропийных вкладов в величину температурного смещения химического равновесия. Конкретные расчеты проведены для двух систем с реакциями синтеза сложного эфира, этилацетата и н-бутилацетата. Предложено интерполяционное уравнение (33), более адекватно описывающее изменение теплоемкости сложных эфиров с температурой. Для этих систем, в определенном диапазоне температур, оказывается возможным применять линейное приближение для оценки температурного смещения энергии Гиббса. Для энтальпии реакции зависимость от температуры незначительна, практически в пределах точности обычного эксперимента. Тем не менее, расчеты показывают определенную и измеримую зависимость энергии Гиббса реакции, соответственно, константы химического равновесия, от температуры. Полученные данные, в целом, согласуются с результатами экспериментов. Результаты могут быть полезны для практической организации процессов синтеза эфиров карбоновых кислот и других соединений в химической технологии.
Работа выполнена при финансовой поддержке Российского научного фонда: результаты анализа смещения химического равновесия реакций синтеза сложных эфиров – в рамках проекта РНФ №№ 20-73-10007 (https://rscf.ru/project/20-73-10007/). Теоретическая часть поддержана грантом РНФ № 21-13-00038.
Авторы заявляют, что у них нет конфликта интересов.
Sobre autores
Г. Мисиков
Санкт-Петербургский государственный университет
Email: a.toikka@spbu.ru
Rússia, 198504, Санкт-Петербург
М. Тойкка
Санкт-Петербургский государственный университет
Email: a.toikka@spbu.ru
Rússia, 198504, Санкт-Петербург
А. Тойкка
Санкт-Петербургский государственный университет
Autor responsável pela correspondência
Email: a.toikka@spbu.ru
Rússia, 198504, Санкт-Петербург
Bibliografia
- Эренфест П. // Журн. Русск. физ.-хим. об-ва (часть физич.). 1909. Т. 41. С. 347.
- Münster A. Classical Thermodynamics. London, New York, Sydney, Toronto: Wiley Interscience, 1970. 387 p.
- Plank M. // Ann. Phys. 1934. V. 19. P. 759.
- Epstein P.S. Text book of Thermodynamics. New York: John Wiley & Sons, Inc., 1937. 406 p.
- Сторонкин А.В. Термодинамика гетерогенных систем. Ч. 1–2. Л.: изд-во ЛГУ, 1967. 447 с.
- Русанов А.И., Шульц М.М. // Вестн. Ленингр. ун-та. 1960. № 4. С. 60.
- Тойкка А.М. Принцип Ле Шателье – Брауна и некоторые вопросы теории устойчивости. В кн. “Вопросы термодинамики гетерогенных систем и теории поверхностных явлений”. Вып. 7. Под ред. А.В. Сторонкина и В.Т. Жарова. Л.: изд-во ЛГУ, 1985. С. 31.
- Toikka A.M. Stability of Chemical and Phase Equilibrium: Alternative forms of Equations for Thermodynamic Analysis. In Mathematical Chemistry; Hong, W.I., Ed.; Nova Science Publishers, Inc.: Singapore. 2010. Р. 509.
- Gromov D., Toikka A. // Entropy. 2020. V. 22. P. 1113. doi: 10.3390/e22101113.
- Prigogine I., Defay R. Chemical Thermodynamics. Harlow, UK: Longmans, Green and Co., 1954. 533 p.
- Gitterman M., Steinberg V. // J. Chem. Phys. 1976. V. 65. P. 847. doi: 10.1063/1.433076.
- Toikka A.M. // Вестн. Санкт-Петербург. ун-та. Сер. 4: Физика, химия. 1994. Вып. 3 (№ 18). С. 62.
- Toikka A.M., Toikka M.A., Trofimova M.A. // Russ. Chem. Bull. 2012. V. 61. No. 4. P. 741 doi: 10.1007/s11172-012-0106-6.
- Kondepudi D., Prigogine I. Modern Thermodynamics: From Heat Engines to Dissipative Structures. Chichester, West Sussex, United Kingdom: John Wiley & Sons, Ltd, 2015. 523 p.
- Toikka A.M., Jenkins J.D. // Chem. Eng. J. 2022. V. 89. P. 1. doi: 10.1016/S1385-8947(01)00310-2.
- Киреев В.А. Методы практических расчетов в термодинамике химических реакций. М.: “Химия”, 1970. 519 с.
- Воронин Г.Ф. Основы термодинамики. М.: изд-во МГУ, 1987. 192 с.
- Вревский М.С. Работы по теории растворов. М.: изд-во АН СССР, 1953. 336 с.
- Сторонкин А.В. О выводах и границах применимости законов М.С. Вревского. В кн.: Вревский М.С. Работы по теории растворов. М.: изд-во АН СССР, 1953. С. 311.
- Gibbs J.W. The Collected Works. V. 1. Thermodynamics. London: Longmans and Green, 1931. 461 p.
- Карапетьянц М.Х. Химическая термодинамика. М.: Химия, 1975. 584 с.
- Golikova A., Tsvetov N., Samarov A., et al. // J. Therm. Anal. & Calorim. 2020. V. 139. P. 1301. doi: 10.1007/s10973-019-08488-y.
- Golikova A., Anufrikov Y., Shasherina A., et al. // Russ. J. Gen. Chem. 2024. (In press).
- Wiberg K.B., Waldron R.F. // J. Am. Chem. Soc. 1991. V. 113. P. 7697.
- Wadsö I., Bjerrum J., Trætteberg M., et al. // Acta Chem. Scand. 1958. V. 12. P. 630.
- Pedley J.B., Naylor R.D., Kirby S.P. Thermochemical Data of Organic Compounds. New York: Chapman and Hall, 1986. 792 p.
- Wadso I. // Acta Chem. Scand. 1966. V. 20. P. 544.
- Steele W.V., Chirico R.D., Cowell A.B., et al. // J. Chem. Eng. Data. 1997. V. 42. P. 1066.
- Chase M.W. Jr. // J. Phys. Chem. Ref. Data. Monograph 9. 1998. P. 1.
- Mosselman C., Dekker H. // J. Chem. Soc. Faraday Trans. 1975. V. 1. P. 417.
- Osborne N.S., Stimson H.F., Ginnings D.C. // J. Res. Natl. Bur. Stand. (U. S.) 1939. V. 23. P. 197.
- Сирота А.М. // Инж.-физ. журн. 1963. Т. 6. № 11. С. 52.
- Nan Z., Liu B., Tan Z. // J. Chem. Thermodyn. 2002. V. 34. P. 915.
- Nan Z.D., Tan Z.C. // J. Therm. Anal. Calorim. 2004. V. 76. P. 955.
- Ficke L.E., Rodriguez H., Brennecke J.F. // J. Chem. Eng. Data. 2008. V. 53. P. 2112.
- Yang C., Ma P., Jing F., Tang D. // J. Chem. Eng. Data. 2003. V. 48. P. 836.
- Yang C., Ma P., Xia S. // J. Chem. Eng. Chinese Universities. 2002. V. 16. P. 479.
- Garcia-Miaja G., Troncoso J., Romani L.J. Chem. Thermodyn. 2009. V. 41. P. 161.
- Zhao X., Lu S., Gu Z., Liu Z.-G. // J. Xi’an Jiaotong Univ. 2005. V. 39 № 9. P. 958.
- Olson J.D. // Fluid Phase Equilib. 2001. V. 185. P. 209.
- Li W., Xue F., Cheng R.-S. // Chem. J. Chinese Universities. 2005. V. 26. № 12. P. 2310.
- Castagnolo M., Inglese A., Petrella G., et al. // Thermoch. Acta. 1981. V. 44. P. 67.
- Burgdorf R., Zocholl A., Arlt W., et al. // Fluid Phase Equilib. 1999. V. 164 № 2. P. 225.
- Lourenco M.J. V., Santos F.J. V., Ramires M.L. V., Nieto de Castro C.A. // J. Chem. Thermodyn. 2006. V. 38. № 8. P. 970.
- Harris F., Kurnia K.A., Mutalib M.I.A., Murugesan T. // J. Chem. Eng. Data. 2010. V. 55. № 1. P. 547.
- Diedrichs A., Gmehling J. // Fluid Phase Equilib. 2006. V. 244. № 1. P. 68.
- Archer D.G., Carter R.W. // J. Phys. Chem. 2000. V. 104. P. 8563.
- Angell C.A., Oguni M., Sichina W.J. // J. Phys. Chem. 1982. V. 86. P. 998.
- Egan E.P., Luff B.B. // J. Chem. Eng. Data. 1966. V. 11. P. 192.
- Egan E.P., Luff B.B. // Ibid. 1966. V. 11. P. 194.
- Rodante F., Marrosu G. // Thermochim. Acta. 1988. V. 136. P. 209.
- Фен Дж. “Машины, энергия, энтропия”, Пер. с англ. – М.: Мир, 1986. С. 336.
- Comelli F., Righetti M.C., Francesconi R. // Thermochim. Acta. 1997. V. 306. P. 37.
- Martin J.F., Andon R.J. L. // J. Chem. Thermod. 1982. V. 14. P. 679.
- Yang C., Ma P., Tang D., et al. // Chin J. Chem. Eng. 2002. V. 10(5). P. 604.
- Dai L.-Y., Li Q., Lei, M., Chen, Y.-Q. // J. Chem. Eng. Data. 2010. V. 55(4). P. 1704.
- Radulescu D., Jula O. // Russ. J. Phys. Chem. 1934. V. 26. P. 390.
- Timofeev W. // Izv. Kiewer Polytech. Inst. 1905. V. 20. P. 1.
- Casanova C., Wilhelm E., Grolier J.-P.E., Kehiaian H.V. // J. Chem. Thermodyn. 1981. V. 13. P. 241.
- Oswal S.L., Oswal P., Modi P.S., et al. // Thermochim. Acta. 2004. V. 410. P. 1.
- Альпер Г.А., Пешеходов П.Б., Никифоров М.Ю., Крестов Г.А. // Журн. физ. химии. 1990. Т. 64. С. № 3. С. 652.
- Stephens M., Olson J.D. // Thermochim. Acta. 1984. V. 76. P. 79.
- Peleteiro J., Troncoso J., Gonzalez-Salgado D., Valencia J.L., Souto-Caride M. // J. Chem. Thermodyn. 2005. V. 37. P. 935.
- Benson G.C., D’Arcy P. J. // J. Chem. Eng. Data. 1982. V. 27. P. 439.
- Rubini K., Francesconi R., Bigi A., et al. // Thermochim. Acta. 2007. V. 452. № 2. P. 124.
- Kauer E., Bittrich H.-J. // Wiss. Z. Tech. Hochsch. Chem. “Carl Schorlemmer” Leuna-Merseburg. 1965. V. 7. № 2. P. 73.
- Garcia-Miaja G., Troncoso J., Romani L. // Fluid Phase Equilib. 2008. V. 274. P. 59.
- Fortier J.-L., Benson G.C. // J. Chem. Thermod. 1976. V. 8. P. 411.
- Pedersen M.J., Kay W.B., Hershey H.C. // Ibid. 1975. V. 7. P. 1107.
- Williams J.W., Daniels F. // J. Am. Chem. Soc. 1924. V. 46. P. 903.
- Kelley K.K. // J. Am. Chem. Soc.1929. V. 51. P. 779.
- Николаев П.Н., Рабинович И.Б., Лебедев Б.В. // Журн. физ. химии. 1967. Т. 41. С. 1294.
- Counsell J.F., Hales J.L., Martin J.F. // Trans. Faraday Soc. 1965. V. 61. P. 1869.
- Zorebski E., Chorazewski M., Tkaczyk M. // J. Chem. Thermod. 2005. V. 37. P. 281.
- Zorebski E., Goralski P. // Ibid. 2007. V. 39. P. 1601.
- Gates J.A., Wood R.H., Cobos J.C., et al. // Fluid Phase Equilib. 1986. V. 27. P. 137.
- Fulem M., Ruzicka K., Ruzicka V. // Thermochim. Acta. 2002. V. 382. P. 119.
- Жданов А.К. // Журн. общ. химии. 1945. Т. 15. С. 895.
- Costas M., Patterson D. // J. Chem. Soc., Faraday Trans. 1. 1985. V. 81. P. 2381.
- Parks G.S., Huffman H.M., Barmore M. // J. Am. Chem. Soc. 1933. V. 55. P. 2733.
- Варущенко Р.М., Пащенко Л.Л., Чуркина А.Ю., Шабанова А.В. // Журн. физ. химии. 2002. Т. 76. № 6. С. 1027.
- Карякин Н.В. Основы химической термодинамики: Учеб. пособие для вузов. М.: Издательский центр “Академия”, 2003. С. 464.
- Haida O., Suga H., Seki S. // J. Chem. Thermodyn. 1977. V. 9. P. 1133.
- Parks G.S., Huffman H.M., Barmore M. // J. Am. Chem. Soc. 1933. V. 55. P. 2733.
- Cox J.D., Wagman D.D., Medvedev V.A. CODATA Key Values for Thermodynamics, Hemisphere Publishing Corp., New York, 1984, 1.
- Chase M.W. NIST-JANAF Themochemical Tables, Fourth Edition, J. Phys. Chem. Ref. Data, Monograph 9, 1998, 1–1951.
- Grob S., Hasse H. // J. Chem. Eng. Data. 2005. V. 50. № 1. P. 92.
Arquivos suplementares










