Низкотемпературные термодинамические свойства бис-гексафторацетилацетоната палладия
- Авторы: Беспятов М.А.1, Кузин Т.М.1, Шевелев Д.С.1, Гельфонд Н.В.1
-
Учреждения:
- Институт неорганической химии им. А. В. Николаева СО РАН
- Выпуск: Том 98, № 9 (2024)
- Страницы: 38-44
- Раздел: 100-ЛЕТИЮ ЛАБОРАТОРИИ ХИМИЧЕСКОЙ ТЕРМОДИНАМИКИ МГУ
- Статья получена: 07.03.2025
- Статья одобрена: 07.03.2025
- Статья опубликована: 30.12.2024
- URL: https://bakhtiniada.ru/0044-4537/article/view/282754
- DOI: https://doi.org/10.31857/S0044453724090055
- EDN: https://elibrary.ru/OOEOOJ
- ID: 282754
Цитировать
Полный текст
Аннотация
Теплоемкость бис-гексафторацетилацетоната палладия (Pd(C5HF6O2)2; CAS номер: 64916-48-9) измерена адиабатическим методом в интервале от 6.088 до 307.596 K. Полученные данные использованы для вычисления термодинамических функций (энтропия, приращение энтальпии и приведенная энергия Гиббса) в интервале от 0 до 310 K. В функциональном поведении теплоемкости обнаружена аномалия в интервале 145–285 K с максимумом при температуре Т ≈ 225 K, которая указывает на наличие фазового перехода второго рода в данном диапазоне температур. Аномальные вклады в энтропию и энтальпию были вычислены.
Полный текст
ВВЕДЕНИЕ
Бис-гексафторацетилацетонат палладия (Pd(C5HF6O2)2) относится к классу комплексов переходных металлов с бета-дикетонами, которые кристаллизуются в решетках молекулярного типа [1, 2]. Pd(C5HF6O2)2 обладает низкой температурой плавления (≈368 K [3]), а также способностью переходить из конденсированной фазы в газообразную фазу при умеренных температурах (выше ≈ 320 K [3]) без разложения молекул.
Благодаря этим свойствам, бис-гексафторацетилацетонат палладия является перспективным прекурсором для изготовления методом химического осаждения из газовой фазы тонких пленок и наноструктур на основе палладия [4–6], которые обладают широким потенциалом применений в области наноэлектроники, катализа, водородной энергетики и др. [7–9]
Большой прикладной потенциал и перечисленные особенности в поведении физико-химических свойств объясняют существующий в настоящее время повышенный научный интерес к Pd(C5HF6O2)2. Однако термодинамические свойства в области низких температур, в частности теплоемкость, до настоящей работы для этого комплекса не исследовались. Между тем, исследование теплоемкости актуально, так как оно дает ценную информацию о термодинамических функциях (энтропии, энтальпии, энергии Гиббса и др.) [10, 11] соединений, об анизотропии кристаллической структуры [12, 13], о фазовых переходах [14], о ключевых параметрах фононного спектра [15], а также являются основой для расчетных методов [16].
Целью настоящей работы являлось получение новых прецизионных данных о теплоемкости для бис-гексафторацетилацетоната палладия адиабатическим методом в интервале от 6.088 до 307.596 K. Полученные экспериментальные данные были использованы для исследования фазовой стабильности комплекса, а также для расчета термодинамических свойств (энтропии, приращения энтальпии и приведенной энергии Гиббса) в интервале от 0 до 310 K.
ЭКСПЕРИМЕНТАЛЬНАЯ ЧАСТЬ
Образец. Образец бис-гексафторацетилацетоната палладия (Pd(C5HF6O2)2 или Pd(hfa)2; CAS номер: 64916-48-9) был синтезирован в ИНХ СО РАН согласно методике, подробно описанной в [2, 3]. После синтеза препарат был дополнительно очищен методом двойной пересублимации в вакуумной градиентной печи при T ≈ 345 K. Визуально образец Pd(hfa)2 представляет собой кристаллический порошок оранжевого (при комнатной температуре) цвета.
Синтезированный образец был охарактеризован методами инфракрасной абсорбционной спектроскопии, рентгенофазового анализа, ЯМР и элементного анализа.
ИК-спектр комплекса регистрировали при комнатной температуре с помощью Фурье-спектрометра Scimitar 2000 (Agilent Technologies, США) в таблетках KBr в диапазоне волновых чисел 400–4000 см–1. Полученные данные согласуются с представленными в литературе [3]; других полос поглощения не обнаружено.
Рентгенофазовый анализ поликристаллического образца был сделан при комнатной температуре (CuKα, диапазон 2Θ = 5° – 60°) на дифрактометре XRD-7000 (Shimadzu, Япония). Полученная экспериментальная дифрактограмма полностью соответствует теоретической, рассчитанной из данных [1] для монокристаллического Pd(hfa)2.
Спектр ЯМР был получен на спектрометре MSL-300 (Bruker, США) при комнатной температуре; в качестве растворителя использовали CDCl3. 1H-ЯМР (ppm): 6.32 (m, CH), 19F-ЯМР (ppm): – 3.88 (s, CF3).
Химический анализ (анализатор Carlo Erba 1106, Италия) очищенного образца показал, что состав C, Н и F соответствует расчетному в пределах точности анализа (менее 0.2%).
Температура плавления Pd(hfa)2 была определена на столике Кофлера и составляет 368 ± 1 K, что согласуется с литературными данными [3].
Массовая доля основного вещества в образце составляла не менее 99.8%.
Измерение теплоемкости. Теплоемкость образца была измерена в интервале от 6.088 до 307.596 K адиабатическим методом. Вакуумный адиабатический калориметр был изготовлен в ИНХ СО РАН и описан ранее [17, 18]. Надежность калориметрического прибора была подтверждена измерениями теплоемкости меди и бензойной кислоты [17–19]. Относительные отклонения полученных данных от рекомендуемых [20, 21] составили: менее 0.9% – при Т < 20 К, менее 0.23% – при Т > 20 К.
Образец был помещен в калориметрическую ампулу и дегазирован в вакууме (p ≈ 1 Па) при комнатной температуре в течение 3 ч. После вакуумирования калориметрическая ампула с образцом была заполнена газообразным гелием (p ≈ 1.0 кПа, T ≈ 293 K) для улучшения теплообмена и герметизирована. Масса загруженного в ампулу образца составляла 4.962 г (в вакууме). Поправка на плавучесть была сделана на основе рентгеновской плотности образца [1]. Теплоемкость исследуемого вещества вычислялась как разность между экспериментально определяемой теплоемкостью калориметра с веществом и теплоемкостью пустого калориметра, измерявшейся в отдельных экспериментах. Молярная масса, использованная для расчета молярной теплоемкости (Cp,m), была определена по формуле Pd(C5HF6O2)2 как 520.52 г/моль.
ОБСУЖДЕНИЕ РЕЗУЛЬТАТОВ
Теплоемкость образца бис-гексафторацетилацетоната палладия была измерена методом импульсного нагрева в 70 точках диапазона температур от 6.088 до 307.596 K. Всего в этом диапазоне температур было проведено две серии экспериментов. Серии измерений теплоемкости Cp,m в табл. 1 представлены в хронологическом порядке: Серия 1 была выполнена после охлаждения образца от комнатной температуры до температуры кипения жидкого гелия, Серия 2 – от комнатной температуры до температуры кипения жидкого азота). Серии измерений теплоемкости хорошо (в пределах неопределенности измерений) согласуются между собой (рис. 1).
Таблица 1. Экспериментальные значения теплоемкостиa для кристаллического Pd(C5HF6O2)2 (М=520.52 г/моль)
T, K | Cp,m, Дж моль–1K–1 | T, K | Cp,m, Дж моль–1K–1 | T, K | Cp,m, Дж моль–1K–1 |
Серия 1 | 85.079 | 184.8 | 195.533 | 354.0 | |
6.088 | 2.712 | 89.825 | 192.2 | 200.953 | 364.5 |
8.136 | 6.467 | 94.296 | 199.4 | 206.290 | 373.8 |
9.883 | 11.17 | 98.549 | 205.4 | 211.545 | 383.2 |
11.152 | 15.25 | 102.617 | 211.0 | 216.742 | 391.9 |
12.668 | 20.44 | 106.999 | 217.7 | 221.871 | 399.9 |
14.601 | 27.18 | Серия 2 | 226.945 | 405.5 | |
16.709 | 34.73 | 102.729 | 210.7 | 231.962 | 408.6 |
18.975 | 42.84 | 107.891 | 219.0 | 236.923 | 411.7 |
21.118 | 50.19 | 113.198 | 227.2 | 241.855 | 412.8 |
23.682 | 58.64 | 118.926 | 235.5 | 246.746 | 413.6 |
26.307 | 66.65 | 124.587 | 243.6 | 251.601 | 414.0 |
29.088 | 74.63 | 129.943 | 251.1 | 256.387 | 413.4 |
32.339 | 83.59 | 135.452 | 258.9 | 261.181 | 412.7 |
35.966 | 92.92 | 141.120 | 267.0 | 265.930 | 412.6 |
39.868 | 102.1 | 146.632 | 275.4 | 270.599 | 413.5 |
44.046 | 111.4 | 152.007 | 282.7 | 275.274 | 413.7 |
48.483 | 120.9 | 157.260 | 290.5 | 279.915 | 414.5 |
54.113 | 132.1 | 162.403 | 298.4 | 284.536 | 416.4 |
60.261 | 143.9 | 167.446 | 305.8 | 289.069 | 417.3 |
65.687 | 153.1 | 172.886 | 313.9 | 293.695 | 420.5 |
70.666 | 161.7 | 178.709 | 323.8 | 300.241 | 424.1 |
75.178 | 169.0 | 184.416 | 334.0 | 303.190 | 425.9 |
79.982 | 177.1 | 190.021 | 343.9 | 307.596 | 430.0 |
aСтандартная неопределенность температуры u(T) = 0.010 K; относительная расширенная (уровень достоверности 0.95) неопределенность теплоемкости uc,r(Cp,m): 0.011 при T ≤ 20 K, 0.004 при T > 20 K.
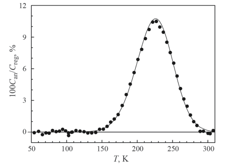
Рис. 1. Теплоемкость Pd(C5HF6O2)2: точки – экспериментальные данные; линия – рассчитанные значения регулярной компоненты по уравнению (1).
Как видно на рис. 1, в функциональном поведении теплоемкости Pd(hfa)2 в интервале 145–285 K наблюдается размытая аномалия H-типа (по классификации аномалий, предложенной в [22]).
Вид аномалии указывает на наличие фазового перехода в данном температурном диапазоне. Термографический анализ (т. е. непрерывный нагрев калориметрической ампулы в адиабатическом режиме с низкой скоростью ~ 0.05 K/мин), проведенный в окрестности аномалии, не выявил признаков фазового перехода первого рода, что дает нам основание предполагать, что мы наблюдаем фазовый переход второго рода.
Разделение экспериментальной теплоемкости (Cp,m) на регулярную (Creg) и аномальную (Can) части было выполнено с помощью подхода, детально описанного в работе [23]. В рамках этого подхода были аппроксимированы экспериментальные данные, не включающие аномальную область, с помощью суммы функций Эйнштейна–Планка и полинома первой степени:
(1)
, ,
где m – количество членов в сумме; R – универсальная газовая постоянная, T0=298.15 K; αi, Θi и a – подгоночные параметры модели; СЕ(х) – функция Эйнштейна–Планка. В результате аппроксимации экспериментальных данных Cp,m с помощью уравнения (1) получены следующие параметры: a=10.62 ± 0.22; αi и Θi – представлены в табл. 2. Среднеквадратичные отклонения экспериментальных точек, находящихся вне области аномалии (145–285 K), от сглаженных значений составили 0.18%. Для расчетов использовалась программа CpFit [24].
Таблица 2. Оптимизированные базовые параметры (αi, θi) для уравнения (1)
i | αi | U(αi)a | θi | U(θi)a |
1 | 2.810 | 0.073 | 103.221 | 2.891 |
2 | 7.828 | 0.163 | 658.735 | 12.327 |
3 | 3.626 | 0.113 | 253.150 | 9.300 |
4 | 1.939 | 0.067 | 49.778 | 0.567 |
a Численное значение неопределенности типа А (уровень достоверности 0.95).
Регулярное поведение теплоемкости в области аномалии (Creg, рис. 1) было рассчитано с помощью уравнения (1) по полученным в результате аппроксимации параметрам. Аномальная часть теплоемкости Сan (рис. 2) была получена как разность между экспериментальными значениями Cp,m и вычисленной Creg. Как видно на рис. 2, аномалия в максимуме при Т ≈ 225 K достигает ≈11% (рис. 2) от регулярного поведения теплоемкости.
Рис. 2. Аномальный вклад (Can=Cp,m – Creg) относительно регулярной компоненты (Creg) теплоемкости Pd(C5HF6O2)2: точки – экспериментальные данные; линия – рассчитанные значения по уравнению (2).
Аномальная часть теплоемкости (Сan) в интервале 145–285 K была аппроксимирована с помощью предложенного в работе [24] уравнения для ассиметричного колоколообразного пика:
. (2)
Коэффициенты bi в уравнении (2) находятся методом наименьших квадратов. В табл. 3 представлены значения параметров bi, полученные в результате описания аномальной части теплоемкости Сan с помощью уравнения (2). Среднеквадратичное отклонение экспериментальных значений аномальной части теплоемкости от рассчитанных по уравнению (2) составляет 0.20%.
Таблица 3. Оптимизированные параметры bi для уравнения (2)
i | bi | U(bi)a |
1 | 7.701 | 0.503 |
2 | –2.360 | 0.557 |
3 | 243.575 | 3.326 |
4 | 44.824 | 2.109 |
a Численное значение неопределенности типа А (уровень достоверности 0.95).
В результате проведенного описания с помощью уравнений (1) и (2) были получены сглаженные значения экспериментальной теплоемкости во всей исследуемой области температур. Среднеквадратичные отклонения всех экспериментальных точек Cp,m(T) от полученной сглаженной кривой составляют 0.19%.
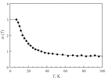
Для вычисления термодинамических функций необходимы данные о теплоемкости вплоть до 0 K. Ввиду отсутствия экспериментальных данных для температур ниже 6.088 K была выполнена экстраполяция экспериментальных данных к 0 K. Для выбора метода экстраполяции теплоемкости к 0 K мы рассчитали степень нарастания экспериментальной теплоемкости α(T) [13] вблизи нуля. Параметр α(T) используется [13, 25] для анализа кривой теплоемкости при низких температурах и изучения анизотропии кристаллической решетки исследуемого вещества.
На рис. 3 представлена зависимость α(T), которая вычислялась по формуле [13]:
(3)
.
Как видно на рис. 3, при понижении температуры параметр α возрастает и стремится к предельному значению, соответствующему модели Дебая для трехмерных кристаллических структур (α = 3 [13]). В связи с этим при расчетах термодинамических функций предполагалось, что теплоемкость ниже 6.088 K подчиняется предельному закону Дебая (C ~ T 3 [26]).
Рис. 3. Температурная зависимость параметра α(T), характеризующую степень нарастания экспериментальной теплоемкости Cp,m для Pd(C5HF6O2)2.
Термодинамические функции (Δ0TSm – энтропия, Δ0TНm – приращение энтальпии, Φm – приведенная энергия Гиббса) рассчитывались по следующим уравнениям:
, (4)
, (5)
. (6)
Данные о теплоемкости, полученные в результате сглаживания и экстраполяции до 0 K, были использованы для расчета термодинамических функций в интервале температур от 0 до 310 K. Результаты расчетов представлены в табл. 4.
Таблица 4. Молярные термодинамические функции (теплоемкость C°p,m, энтропия Δ0TS°m, приращение энтальпии Δ0TН°m, приведенная энергия Гиббса Φ°m = Δ0TS°m – Δ0TН°m/T, молярная масса M=520.52 г/моль) для кристаллического Pd(C5HF6O2)2 при давлении p=0.1 МПа
T, K | C°p,m, Дж моль–1K–1 | Δ0TS°m, Дж моль–1K–1 | Δ0TН°m, Дж моль–1 | Φ°m, Дж моль–1K–1 |
6 | 2.609 | 0.869 | 3.912 | 0.2173 |
10 | 11.58 | 3.972 | 29.73 | 1.000 |
15 | 28.62 | 11.80 | 129.2 | 3.192 |
20 | 46.37 | 22.48 | 316.9 | 6.637 |
25 | 62.76 | 34.63 | 590.6 | 11.00 |
30 | 77.30 | 47.38 | 941.4 | 16.00 |
35 | 90.32 | 60.29 | 1361 | 21.41 |
40 | 102.3 | 73.14 | 1843 | 27.07 |
45 | 113.5 | 85.84 | 2383 | 32.90 |
50 | 124.0 | 98.35 | 2977 | 38.82 |
60 | 143.3 | 122.7 | 4315 | 50.78 |
70 | 160.8 | 146.1 | 5837 | 62.74 |
80 | 176.9 | 168.7 | 7526 | 74.58 |
90 | 192.3 | 190.4 | 9372 | 86.25 |
100 | 207.3 | 211.4 | 11370 | 97.72 |
110 | 222.2 | 231.9 | 13520 | 109.0 |
120 | 236.9 | 251.8 | 15810 | 120.1 |
130 | 251.5 | 271.4 | 18250 | 131.0 |
140 | 265.8 | 290.5 | 20840 | 141.7 |
150 | 280.1 | 309.4 | 23570 | 152.2 |
160 | 294.5 | 327.9 | 26440 | 162.6 |
170 | 309.5 | 346.2 | 29460 | 172.9 |
180 | 325.7 | 364.3 | 32640 | 183.0 |
190 | 343.5 | 382.4 | 35980 | 193.0 |
200 | 362.6 | 400.5 | 39510 | 203.0 |
210 | 381.7 | 418.7 | 43230 | 212.8 |
220 | 398.0 | 436.8 | 47140 | 222.6 |
230 | 409.0 | 454.8 | 51180 | 232.3 |
240 | 413.6 | 472.3 | 55290 | 241.9 |
250 | 413.4 | 489.2 | 59430 | 251.5 |
260 | 412.0 | 505.4 | 63560 | 260.9 |
270 | 412.2 | 520.9 | 67680 | 270.3 |
280 | 414.8 | 536.0 | 71810 | 279.5 |
290 | 419.4 | 550.6 | 75980 | 288.6 |
298.15 | 424.0±1.7* | 562.3±2.2* | 79400±300* | 295.9±1.2* |
300 | 425.0 | 564.9 | 80200 | 297.6 |
310 | 431.1 | 578.9 | 84500 | 306.4 |
* Число после символа “±” представляет собой числовое значение расширенной неопределенности с доверительной вероятностью 0.95.
Аномальные вклады в энтропию и энтальпию равны: ∆San = 11.2±0.9 Дж моль–1 K–1, ∆Нan = = 2520 ± 210 Дж моль–1. Отметим, что значение аномальной части энтропии в пределах неопределенности совпадает со значением Rln(4). Опираясь на эти данные, можно предположить, что мы наблюдаем фазовый переход типа “порядок-беспорядок”. Энтропия для данного типа фазовых переходов приближается к величине RIn(N2/N1), где N2/N1 – отношение чисел состояний статистической неупорядоченности в обеих фазах. Так как полученное значение аномальной энтропии близко к RIn(4), то в нашем случае N2/N1=4. В связи с тем, что других фазовых переходов в области низких температур не выявлено, можно считать, что низкотемпературная фаза является упорядоченной (N1=1), следовательно для высокотемпературной фазы число состояний – N2=4. Таким образом, выявленный фазовый переход может быть объяснен возникновением в высокотемпературной фазе разориентаций молекул Pd(hfa)2 по четырем положениям. Для более детального выяснения природы наблюдаемого фазового перехода требуется проведение отдельного специализированного исследования, посвященному этому вопросу.
Исследование выполнено при поддержке Министерства науки и высшего образования Российской Федерации (проект № 121031700314-5).
Об авторах
М. А. Беспятов
Институт неорганической химии им. А. В. Николаева СО РАН
Автор, ответственный за переписку.
Email: bespyatov@niic.nsc.ru
Россия, 630090, Новосибирск
Т. М. Кузин
Институт неорганической химии им. А. В. Николаева СО РАН
Email: bespyatov@niic.nsc.ru
Россия, 630090, Новосибирск
Д. С. Шевелев
Институт неорганической химии им. А. В. Николаева СО РАН
Email: bespyatov@niic.nsc.ru
Россия, 630090, Новосибирск
Н. В. Гельфонд
Институт неорганической химии им. А. В. Николаева СО РАН
Email: bespyatov@niic.nsc.ru
Россия, 630090, Новосибирск
Список литературы
- Siedle A.R., Newmark R.A., Pignolet L.H. // Inorg. Chem. 1983. V. 22. P. 2281. https://doi.org/10.1021/ic00158a012
- Жаркова Г.И., Игуменов И.К., Тюкалевская Н.М. // Координац. химия. 1988. Т. 14. С. 67. (Zharkova G.I., Igumenov I.K., Tyukalevskaya N.M. // Soviet J. of Coordination Chemistry. 1988. Т. 14. С. 42.)
- Жаркова Г.И., Стабников П.А., Сысоев С.А., и др. // Журн. структур. химии. 2005. Т. 46. С. 328. (Zharkova G.I., Stabnikov P.A., Sysoev S.A., et. al. //J. Struct. Chem. 2005. V. 46. С. 320.) https://doi.org/10.1007/s10947-006-0047-8
- Bhaskaran V., Hampden-Smith M.J., Kodas T.Т. // Chem. Vap. Deposition. 1997. V. 3. P. 85. https://doi.org/10.1002/cvde.19970030206
- Lin W., Wiegand B.C., Nuzzo R.G., Girolami G.S. // J. Am. Chem. Soc. 1996. V. 118. P. 5977. https://doi.org/10.1021/ja944130h
- Zou Y., Li J., Cheng C., et al. // Thin Solid Films. 2021. V. 738. P. 138955. https://doi.org/10.1016/j.tsf.2021.138955
- Alique D., Martinez-Diaz D., Sanz R. et. al. // Membranes. 2018. V. 8. P. 5. https://doi.org/10.3390/membranes8010005
- Bernardo G., Araújo T., Lopes T.S. et al. // Int. J. Hydrog. Energy. 2020. V. 45. P. 7313. https://doi.org/10.1016/j.ijhydene.2019.06.162
- Zhang H., Jin M., Xiong Y., et al. // Acc. Chem. Res. 2013, V. 46. P. 1783. https://doi.org/10.1021/ar300209w
- Смирнова Н.Н., Маркин А.В., Сологубов С.С., и др. // Журн. физ. химии. 2022. Т. 96. С. 1118. https://doi.org/10.31857/S0044453722080210 (Smirnova N.N., Markin A.V., Sologubov S.S. et al. // Rus. J. Phys. Chem. A. 2022. V. 96. P. 1637. https://doi.org/10.1134/S0036024422080210
- Musikhin A.E., Naumov V.N., Bespyatov M.A. et al. // J. Alloys Compd. 2019. V. 802. P. 235. https://doi.org/10.1016/j.jallcom.2019.06.197
- Изотов А.Д., Гавричев К.С., Лазарев В.Б., Шебершнева О.В. // Неорган. материалы. 1994. Т. 30. С. 449. (Izotov A.D., Gavrichev K.S., Lazarev V.B., Shebershneva O.V. // Inorg. Mater. 1994. V. 30. P. 424.)
- Bespyatov M.A., Kuzin T.M. // J. Chem. Thermodynamics. 2019. V. 138. P. 98. https://doi.org/10.1016/j.jct.2019.06.013
- Гуськов А.В., Гагарин П.Г., Гуськов В.Н., и др. // Журн. физ. химии. 2022. Т. 96. С. 1230. https://doi.org/10.31857/S004445372209014X (Guskov A.V., Gagarin P.G., Guskov V.N., et. al. // Rus. J. Phys. Chem. A. 2022. V. 96. P. 1831.) https://doi.org/10.1134/S003602442209014X
- Musikhin A.E., Naumov V.N., Bespyatov M.A., et al. // Thermochim. Acta. 2018. V. 670. P. 107. https://doi.org/10.1016/j.tca.2018.10.016
- Перевощиков А.В., Коваленко Н.А., Успенская И.А. // Журн. физ. химии. 2023. T. 97. С. 486. https://doi.org/10.31857/S0044453723040234 (Perevoshchikov A.V., Kovalenko N.A., Uspenskaya I.A. // Russ. J. Phys. Chem. 2023. V. 97. P. 565.) https://doi.org/10.1134/S0036024423040222
- Наумов В.Н., Ногтева В.В. // Приборы и техника эксперимента. 1985. Т. 28. № 5. С. 186. (Naumov V.N., Nogteva V.V. // Instrum. Exp. Tech. 1985. V. 28. P. 1194.)
- Bespyatov M.A. // J. Chem. Eng. Data. 2020. V. 65. P. 5218. https://doi.org/10.1021/acs.jced.0c00391
- Drebushchak V.A., Naumov V.N., Nogteva V.V., et al. // Thermochim. Acta. 2000. V. 348. P. 33. https://doi.org/10.1016/S0040-6031(99)00453-0
- Rybkin N.P., Orlova M.P., Baranyuk A.K. et al. // Meas. Tech. 1974. V.17. Р.1021. https://doi.org/10.1007/BF00811877
- Sabbah R., Xu-wu A., Chickos J.S. et al. // Thermochim. Acta 1999. V.331. Р. 93. https://doi.org/10.1016/S0040-6031(99)00009-X
- Westrum E.F., Jr., McCullough J.P. //Physics and Chemistry of the Organic Solid State /D. Fox, M.M. Labes, and A. Weissberger, Eds. New York: Interscience Publishers, 1963. V.1. Р. 1.
- Voskov A.L., Kutsenok I.B., Voronin G.F. // Calphad. 2018. V. 61. P. 50. https://doi.org/10.1016/j.calphad.2018.02.001
- Восков А.Л. // Журн. физ. химии. 2022. Т. 96. С. 1296. https://doi.org/10.31857/S0044453722090308 (Voskov A.L. // Rus. J. Phys. Chem. A. 2022. V. 96. P. 1895.) https://doi.org/10.1134/S0036024422090291
- Беспятов М.А., Черняйкин И.С., Кузин Т.М., Гельфонд Н.В. // Там же. 2022. Т. 96. С. 1266. https://doi.org/10.31857/S0044453722090047 (Bespyatov M.A., Cherniaikin I.S., Kuzin T.M., Gelfond N.V. // Ibid. 2022. V. 96. P. 1865. https://doi.org/10.1134/S0036024422090047
- Debye P. // Ann. Phys. 1912. V. 344. P. 789.
Дополнительные файлы






