Дегидрирование пропана в присутствии СО2 на нанесенных монометаллических МOy/SiO2 и биметаллических катализаторах CrOxМOy/SiO2 (M = Zn, Cu)
- Authors: Тедеева М.А.1, Прибытков П.B.1,2, Калмыков К.Б.1, Береснев К.А.1, Дунаев С.Ф.1, Кустов A.Л.1,2
-
Affiliations:
- Московский государственный университет имени М. В. Ломоносова
- Институт органической химии им. Н. Д. Зелинского РАН
- Issue: Vol 98, No 8 (2024)
- Pages: 43-49
- Section: CHEMICAL KINETICS AND CATALYSIS
- Submitted: 22.01.2025
- Accepted: 22.01.2025
- Published: 22.08.2024
- URL: https://bakhtiniada.ru/0044-4537/article/view/277616
- DOI: https://doi.org/10.31857/S0044453724080067
- EDN: https://elibrary.ru/PKIBXM
- ID: 277616
Cite item
Full Text
Abstract
В реакции окислительного дегидрирования пропана в присутствии СО2 были исследованы нанесенные монометаллоксидные M/SiO2 (M=Zn, Cu) и биметаллоксидные MCr/SiO2 каталитические системы в диапазоне температур 600–700°C. Каталитические системы охарактеризованы методами ТГ-ДТГ-ДТА, СЭМ-РСМА, УФ-ВИД-спектроскопии диффузного отражения. Выявлено, что добавление второго металла приводит к снижению конверсии пропана до 32%, при этом селективность по пропилену увеличивается до 75% на образце 3Zn3Cr/SiO2 при температуре 600°C.
Full Text
Введение
Пропилен является исходным веществом для производства ряда ценных химических продуктов, основным из которых является полипропилен, спрос на который значительно вырос во время пандемии COVID-19 ввиду увеличения производства медицинской защитной продукции [1–3]. Основным источником пропилена является паровой крекинг нафты, который не удовлетворяет значительно растущий спрос на пропилен. Большое внимание привлекает прямое дегидрирование пропана [4–7], однако данный способ термодинамически ограничен: реакция протекает только при высоких температурах, что приводит к низкой селективности по пропилену. Перспективным способом получения пропилена является окислительное дегидрирование пропана в присутствии мягкого окислителя, такого как СО2 (ОДП-СО2) [8, 9].
СО2 является одним из основных парниковых газов, эмиссия которого увеличивается с каждым годом. В настоящее время проводятся исследования, направленные на поиск путей сокращения выбросов CO2 в атмосферу [10]. Утилизация СО2 путем его конверсии в ценные продукты является одной из важнейших и актуальных задач катализа [11–17]. СО2 является мягким окислителем, что позволяет избежать полного окисления углеводородов до оксидов углерода. Кроме этого, в ходе реакции образуется синтез-газ, который может быть в дальнейшем использован либо для получения углеводородов по механизму Фишера–Тропша [18, 19], либо для гидроформилирования пропилена [20]. Поэтому использование СО2 в качестве мягкого окислителя в реакции дегидрирования алканов в олефины является перспективным способом его утилизации [16, 21–23]. Большим преимуществом использования СО2 также является его доступность, нетоксичность и низкая стоимость.
Основным недостатком использования СО2 в качестве химического реагента является его низкая реакционная способность. Поэтому для дегидрирования пропана в присутствии СО2 необходим катализатор, способный активировать молекулу СО2. Каталитические системы на основе хрома [24, 26] и галлия [27] были определены как наиболее перспективные катализаторы процесса окислительного дегидрирования пропана в присутствии СО2. Нанесенные хромоксидные каталитические системы являются перспективными катализаторами для данного процесса, ввиду их низкой стоимости и высокой активности. В предыдущей нашей работе было выявлено, наиболее высокой активностью обладают хромоксидные катализаторы, нанесенные на SiO2 с высокой площадью поверхности [28]. Недостатком хромоксидных катализаторов является быстрая дезактивация катализатора и токсичность хрома [29–32]. Поэтому актуальной задачей остается разработка высокоэффективных катализаторов для крупномасштабного производства пропилена методом дегидрирования пропана в присутствии СО2. Активность хромоксидных катализаторов связана с их окислительно-восстановительной способностью в процессе ОДП-СО2 [33–36]:
(1)
(2)
Тогда как, дегидрирование пропана на катализаторах на основе оксида цинка протекает по бифункциональному механизму: пропан диссоциативно адсорбируется на оксиде цинка, с последующим разложением полученного продукта путем одностадийного отщепления С3Н6 и Н2:
Энергия активации реакции элиминирования сильно зависит от взаимного расположения ионов [Zn–C2H5]+ и присоединенных ионов H+. Присутствие кислых протонов в катализаторе способствует регенерации активных центров катализатора, приводя к увеличению его активности [35].
Также изучалось влияние добавок меди к хромоксидным катализаторам, в том числе нанесенным катализаторам [37]. Биметаллические системы обеспечивают за счет синергизма компонентов улучшение каталитических свойств, таких как селективность по целевому продукту [34].
Данная работа является продолжением работы [38], в которой были исследованы моно- и биметаллоксидные каталитические системы, содержащие хром, железо, никель и кобальт. В данной работе были исследованы моно- и биметаллоксидные каталитические системы, содержащие оксиды хрома и цинка или меди.
Экспериментальная часть
Синтез образцов
Каталитические системы синтезировали методом пропитки по влагоемкости из водных растворов нитратов хрома, цинка и меди. Более подробная методика приготовления катализаторов описана в работе [38]. Предварительно высушенный SiO2 марки Acros пропитывали водными растворами Cr(NO3)3⋅9H2O, Cu(NO3)2⋅3H2O и Zn(NO3)2⋅6H2O необходимой концентрации. Биметаллоксидные катализаторы были приготовлены методом совместной пропитки по влагоемкости. Монометаллоксидные катализаторы содержали 3, 5, 7 мас. % хрома, цинка или меди, а биметаллоксидные катализаторы 3 мас. % хрома и 0.5, 1, 3 мас. % второго металла, меди или цинка.
Методы исследования
С помощью прибора Derivatograph-C фирмы “MOM” проводили термический анализ, совмещенными методами термогравиметрии, дифференциальной термогравиметрии и дифференциально-термического анализа (ТГ-ДТГ-ДТА). Исследуемый образец, массой 100 мг, помещали в тигель из алунда, затем в потоке воздуха линейно нагревали от 20 до 800°C со скоростью 10°/мин, в качестве эталона использовали α-Al2O3.
УФ-ВИД спектры диффузного отражения регистрировали на спектрофотометре Shimadzu UV-3600 Plus, оснащенном интегрирующей сферой ISR-603. Спектры регистрировали в области длин волн 200–800 нм при комнатной температуре, используя в качестве стандарта и разбавителя исследуемых образцов BaSO4. Обработку полученных спектров проводили с помощью программы UVProbe.
Морфологию и средний размер частиц исследовали методом сканирующей электронной микроскопии на электронном микроскопе LEO EVO 50 XVP (Karl Zeiss, Германия), оснащенного энергодисперсионным анализатором INCA Energy 450 (Oxford Instruments, Англия) прибор позволяет задавать энергию электронам в диапазоне 200 В – 30 кВ. Катод представляет собой нагревательный элемент из гексаборида лантана LaB6.
Каталитические испытания
Окислительное дегидрирование пропана в присутствии СО2 исследовали при атмосферном давлении в проточной каталитической установке со стальным реактором, с внутренним диаметром 4 мм в диапазоне температур 600–700°C. Газовая смесь С3Н8 + СО2 подавалась в реактор в объемном соотношении 1:2, общий поток газовой смеси был равен 30 мл/мин. Загрузка катализатора составляла 1 г (фракция 0.25–0.5 мм). Онлайн-анализ исходных веществ и продуктов реакции осуществляли с помощью газового хроматографа Хроматэк-Кристалл 5000 с двумя детекторами по теплопроводности, колонками М ss316 3м × 2мм, Hayesep Q 80/100 меш и молекулярными ситами CaА.
Конверсия пропана (Х), селективность по продуктам (S) и выход пропилена (Y) рассчитывались по следующим формулам:
где X – конверсия, S – селективность, Y – выход продукта, С – исходная концентрация реагента, Скон – концентрация не превращенного вещества, Ci – концентрация продукта.
Обсуждение результатов
Физико-химические свойства носителей и катализаторов
Каталитические системы были синтезированы на основе SiO2 микропористой структуры с удельной площадью поверхности 747 м2/г [39].
Разложение Cu(NO3)2⋅3H2O и Zn(NO3)2⋅6H2O на поверхности носителя исследовали с помощью метода ТГ-ДТГ-ДТА. Для этого силикагель, пропитанный раствором соответствующей соли, сушили на воздухе при температуре 100°C в течение 2 ч. Далее образец в потоке воздуха линейно нагревали от 20 до 800°C со скоростью 10°/мин. Дериватограммы разложения Cu(NO3)2⋅3H2O и Zn(NO3)2⋅6H2O представлены на рис. 1.
Рис. 1. Дериватограммы свежеприготовленных образцов, высушенных при 100°C: а) 3Zn/SiO2, б) 3Cu/SiO2.
На дериватограмме образца, пропитанного нитратом цинка наблюдается эндотермический эффект при температуре около 130°C, что соответствует полному удалению воды с поверхности образца. При температуре выше 250°C наблюдается экзотермический эффект, соответствующий разложению нитрата цинка [40].
На дериватограмме образца, пропитанного нитратом меди (II) также наблюдается снижение массы образца на 16.7%, при температуре ниже 200°C что соответствует удалению воды оставшейся в наноструктуре образца, а потеря массы в диапазоне от 200 до 500°C соответствует разложению нитрата меди до CuO [37].
Морфологию и равномерность распределения активных компонентов на поверхности носителя исследовали методом сканирующей электронной микроскопии (СЭМ) и рентгеноспектрального микроанализа (РСМА), результаты представлены на рис. 2 и в табл. 1. Следует отметить, что фактическое содержание хрома в образцах незначительно отличается от номинального, тогда как поверхностная концентрация второго металла значительно превышает номинальную концентрацию, что свидетельствует о не равномерном распределение второго компонента в объеме носителя. Картирование по хрому, цинку и меди показало высокую степень дисперсности металла по поверхности носителя.
Рис. 2. СЭМ–РСМА для образцов: а) 1Zn3Cr/SiO2, б) 1Cu3Cr/SiO2.
Таблица 1. Результаты РСМА для образцов катализаторов
Образец | Номинальная концентрация металла, мас. % | Фактическая концентрация металла, мас. % | ||||
Cr | Zn | Cu | Cr | Zn | Cu | |
3Сr/SiO2 | 3 | — | — | 2.9 | — | — |
0.5Zn3Сr/SiO2 | 3 | 0.5 | — | 2.4 | 0.6 | — |
1Zn3Сr/SiO2 | 3 | 1 | — | 2.6 | 1.5 | — |
3Zn3Сr/SiO2 | 3 | 3 | — | 2.6 | 5.6 | — |
0.5Cu3Сr/SiO2 | 3 | — | 0.5 | 2.6 | — | 0.8 |
1Cu3Сr/SiO2 | 3 | — | 1 | 2.3 | — | 1.7 |
3Cu3Сr/SiO2 | 3 | — | 3 | 2.9 | — | 6.2 |
На рис. 3 представлены УФ-ВИД-спектры монометаллоксидных 3М/SiO2 (M = Cr, Сu, Zn) и биметаллоксидных катализаторов 3Cr (0.5, 1, 3) М/SiO2 (M = Сu, Zn), полученные до проведения каталитических испытаний. На рис. 3 для сравнения представлен спектр катализатора 3Cr/SiO2, который демонстрирует две интенсивные полосы поглощения при 260 и 360 нм и более слабую полосу при 455 нм. Полосы при 260 и 360 нм соответствуют Cr(VI) в тетраэдрической координации, а полоса около 455 нм соответствует октаэдрической координации Cr(III) в кластерах Cr2O3 или CrOx [41, 42]. В спектрах отсутствует полоса при 600 нм, также относящаяся к октаэдрической координации Cr(III). Это свидетельствует о том, что хром в образце 3Cr/SiO2 находится, в основном, в тетраэдрической координации Cr(VI).
Рис. 3. УФ-ВИД-спектры диффузного отражения образцов: (0.5–3) Сu3Cr/SiO2 (а), (0.5–3) Zn3Cr/SiO2 (б).
УФ-ВИД-спектры медьсодержащих образцов представлены на рис. 3а. Спектр образца 3Сu/SiO2 показывает сильную полосу поглощения с максимумом около 250 нм, что соответствует переносу заряда O2–→ Сu2+, в хорошо диспергированном оксиде меди (II) или между кислородом носителя и Сu2+ [43, 44]. На рис. 3б представлены спектры Zn-содержащих катализаторов и образца 3Zn/SiO2, на которых наблюдаются три основные полосы поглощения, расположенные на 195, 350 и 430 нм. Поглощение между 330 и 430 нм соответствует объемному оксиду цинка [44]. Полоса при 430 нм соответствует переносу заряда от лиганда O2– → Zn2+ к металлу, связанному с шириной запрещенной зоны объемного ZnO [44].
Дегидрирование пропана в присутствии СО2
Дегидрирование пропана в присутствии СО2 протекает по реакции:
С3Н8 + СО2 = С3Н6 + СО + Н2О. (5)
Также наблюдалось образование побочных продуктов, таких как метан, этан, этилен.
На первом этапе каталитических испытаний была исследована серия монометаллических катализаторов с содержанием активного компонента 0.5, 1, 3 мас. %. Результаты каталитических испытаний представлены в табл. 2 и на рис. 4, 5. Видно, что каталитическая система 3Сr/SiO2 дает наилучшие каталитические характеристики, с самой высокой конверсией 48% и самой высокой селективностью по пропилену 68%.
Рис. 4. Зависимости конверсии пропана (а) и селективности по пропилену (б) от температуры на образцах 3Сr/SiO2, 0.5Zn3Cr/SiO2, 1Zn3Cr/SiO2, 3Zn3Cr/SiO2.
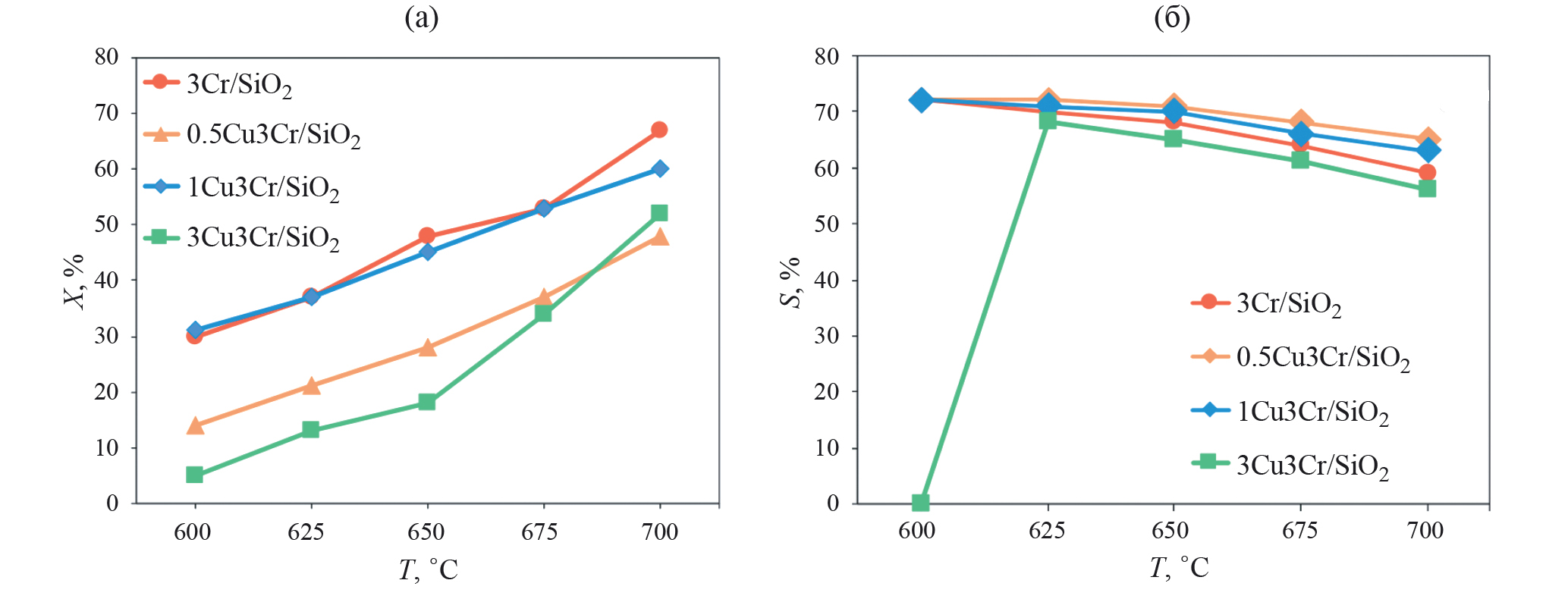
Рис. 5. Зависимости конверсии пропана (а) и селективности по пропилену (б) от температуры на образцах 3Сr/SiO2, 0.5Cu3Cr/SiO2, 1Cu3Cr/SiO2, 3Cu3Cr/SiO2.
Таблица 2. Конверсия пропана (X), селективность по продуктам (S) и выход пропилена (Y) для катализаторов в реакции дегидрирования пропана в присутствии СО2, Т = 650°C, w = 1620 ч–1, С3Н8: СО2 = 1:2, скорость потока реакционной смеси 30 мл/мин, mкат = 1 г
Катализатор | Конверсия С3Н8, % | Селективность, % | Выход C3H6, % | |||
С3Н6 | С2Н6 | С2Н4 | СН4 | |||
3Сr/SiO2 | 48 | 68 | 7 | 2 | 23 | 33 |
0.5Zn/SiO2 | 7 | 0 | 12 | 43 | 45 | 0 |
1Zn/SiO2 | 4 | 0 | 15 | 64 | 22 | 0 |
3Zn/SiO2 | 9 | 0 | 2 | 44 | 13 | 0 |
0.5Zn3Сr/SiO2 | 37 | 68 | 10 | 4 | 18 | 25 |
1Zn3Сr/SiO2 | 44 | 68 | 11 | 5 | 16 | 30 |
3Zn3Сr/SiO2 | 32 | 69 | 10 | 6 | 15 | 22 |
0.5Cu/SiO2 | 8 | 0 | 3 | 75 | 22 | 0 |
1Cu/SiO2 | 7 | 0 | 49 | 17 | 34 | 0 |
3Cu/SiO2 | 4 | 0 | 2 | 59 | 39 | 0 |
0.5Cu3Сr/SiO2 | 28 | 71 | 7 | 2 | 20 | 20 |
1Cu3Сr/SiO2 | 45 | 70 | 7 | 3 | 20 | 32 |
3Cu3Сr/SiO2 | 18 | 65 | 12 | 6 | 17 | 12 |
Ввиду того, что SiO2 является инертным носителем, в присутствии катализатора Zn/SiO2 протекает крекинг пропана, что подтверждают данные селективности по побочным продуктам:
С3Н8 → С2Н4 + СН4. (6)
Низкая активность медьсодержащих катализаторов, возможно, связана с тем, что нанесенные частицы Cu существуют на поверхности SiO2 и не создают кислородных вакансий, которые будут участвовать в процессе ОДП-СО2. Ввиду этого в присутствии катализаторов Cu/SiO2 протекает реакция крекинга (6), что также подтверждают результаты катализа [34].
На следующем этапе исследований были синтезированы биметаллоксидные катализаторы. В работе [28, 35] было обнаружено, что с увеличением концентрации металла на поверхности SiO2 (Acros) более 6 мас. % активность катализатора значительно снижается, что связано с образованием крупных агломератов на поверхности носителя [28]. Поэтому концентрацию металла подбирали таким образом, чтобы суммарная концентрация активных компонентов не превышала 6 мас. %. Были синтезированы каталитические системы содержащие 3 мас. % хрома и 0.5, 1, 3 мас. % цинка или меди.
Согласно полученным данным, при добавлении второго металла (Zn, Cu) конверсия пропана снижается, однако для образцов с содержанием 1 мас. % Zn и Cu селективность по пропилену незначительно увеличивается. Наиболее высокая селективность 75% наблюдается на образце 3Zn3Сr/SiO2 при температуре 600°C. Следует отметить, что добавление второго металла не увеличивает выход по пропилену, наиболее высокий выход наблюдается на образце 3Сr/SiO2, что, возможно, связано со снижением кислотности образцов и блокированием частицами второго металла активных центров хрома.
Таким образом, выявлено, что добавление к хромоксидному катализатору оксида цинка или меди не приводит к повышению конверсии пропана, однако способствует небольшому увеличению селективности по пропилену.
Работа выполнена при финансовой поддержке Российского научного фонда (грант № 23-23-00321).
About the authors
М. А. Тедеева
Московский государственный университет имени М. В. Ломоносова
Author for correspondence.
Email: maritedeeva@mail.ru
Химический факультет
Russian Federation, 119991, МоскваП. B. Прибытков
Московский государственный университет имени М. В. Ломоносова; Институт органической химии им. Н. Д. Зелинского РАН
Email: maritedeeva@mail.ru
Химический факультет
Russian Federation, 119991, Москва; 119991, МоскваК. Б. Калмыков
Московский государственный университет имени М. В. Ломоносова
Email: maritedeeva@mail.ru
Химический факультет
Russian Federation, 119991, МоскваК. А. Береснев
Московский государственный университет имени М. В. Ломоносова
Email: maritedeeva@mail.ru
Химический факультет
Russian Federation, 119991, МоскваС. Ф. Дунаев
Московский государственный университет имени М. В. Ломоносова
Email: maritedeeva@mail.ru
Химический факультет
Russian Federation, 119991, МоскваA. Л. Кустов
Московский государственный университет имени М. В. Ломоносова; Институт органической химии им. Н. Д. Зелинского РАН
Email: kyst@list.ru
Химический факультет
Russian Federation, 119991, Москва; 119991, МоскваReferences
- Lavrenov A.V., Saifulina L.F., Buluchevskii E.A., Bogdanets E.N. // Catal. Ind. 2015. V. 7. № 3. P. 175.
- Gambo Y., Adamu S., Abdulrasheed A.A., et al. // Appl. Catal. A Gen. 2021. Vol. 609.
- Wang Z.-Y., He Z.-H., Sun Y.-C., et al. // Chem. Eng. J. 2022. V. 433. P. 134443.
- Melnikov D.P., Novikov A.A., Glotov A.P., et al. // Pet. Chem. 2022. V. 62. № 9. P. 1027.
- Melnikov D., Smirnova E., Reshetina M., et al. // Catalysts. 2023. V. 13. № 5. P. 882.
- Gainanova A.A., Kuz’micheva G.M., Pirutko L.V., et al. // J. Mater. Res. 2023. V. 38, № 2. P. 532.
- Zubkov A., Bugrova T., Salaev M., Mamontov G. // Crystals. 2021. V. 11, № 11. P. 1435.
- Tedeeva M.A., Kustov A.L., Pribytkov P.V., et al. // Mendeleev Commun. Elsevier Srl, 2020. V. 30. № 2. P. 195.
- Mashkin M.Y., Tedeeva M.A., Fedorova A.A., et al. // J. Chem. Technol. Biotechnol. John Wiley & Sons, Ltd, 2023. V.98. № 5. P. 1247.
- Ansari M.B., Park S.-E. // Energy Environ. Sci. 2012. V. 5. № 11. P. 9419.
- Ivashchenko A.N., Tedeeva M.A., Kartavova K.E., et al. // Russ. J. Phys. Chem. A. 2021. V. 95. № 12. P. 2417.
- Medvedev A.A., Kustov A.L., Beldova D.A., et al. // Int. J. Mol. Sci. 2023. V. 24. № 2. P. 1279.
- Kim K.O., Evdokimenko N.D., Pribytkov P. V, et al. // Russ. J. Phys. Chem. A. 2021. V. 95. № 12. P. 2422.
- Beldova D.A., Medvedev A.A., Kustov A.L., et al. // Materials. 2023. V.16. № 16. Р. 5662.
- Mishanin I.I., Bogdan T.V., Koklin A.E., Bogdan V.I. // Chem. Eng. J. Elsevier B.V. 2022. V. 446. № P3. P. 137184.
- Mishanin I.I., Bogdan V.I. // Mendeleev Commun. 2020. V. 30. № 3. P. 359.
- Pechenkin A., Potemkin D., Badmaev S., et al. // Green Process. Synth. 2021. V. 10. № 1. P. 594.
- Sai Prasad P.S., Bae J.W., Jun K.-W., Lee K.-W. // Catal. Surv. from Asia. 2008. V. 12. № 3. P. 170.
- Dry M.E. // Catal. Today. 2002. V. 71. № 3–4. P. 227.
- Xie Z., Xu Y., Xie M., et al. // Nat. Commun. 2020. V.11. № 1. P. 1887.
- Wang S., Zhu Z.H. // Energy & Fuels. 2004. V. 18. № 4. P. 1126.
- Fairuzov D., Gerzeliev I., Maximov A., Naranov E. // Catalysts. 2021. V.11, № 7. P. 833.
- Bugrova T.A., Mamontov G.V. // Kinet. Catal. 2018. V.59. № 2. P. 143.
- Mashkin M., Tedeeva M., Fedorova A., et al. // Microporous Mesoporous Mater. 2022. V. 338. P. 111967.
- Chernyak S.A., Kustov A.L., Stolbov D.N., et al. // Appl. Surf. Sci. 2022. V.578. P. 152099.
- Zolotukhina A.I., Romanova E.V., Bugrova T.A., et al. // Arab. J. Chem. 2020. V.13. № 12. P. 9130.
- Zheng B., Hua W., Yue Y., Gao Z. // J. Catal. 2005. V.232. № 1. P. 143.
- Tedeeva M.A., Kustov A.L., Pribytkov P. V, et al. // Russ. J. Phys. Chem. A. 2018. V. 92.№ 12. P. 2403.
- Liu L., Li H., Zhang Y. // Catal. Commun. 2007. V. 8. № 3. P. 565.
- Agafonov Y.A., Gaidai N.A., Lapidus A.L. // Kinet. Catal. 2018. V.59.№ 6. P. 744.
- Michorczyk P., Ogonowski J., Zeńczak K. // J. Mol. Catal. A Chem. 2011. V. 349.№ 1–2. P. 1.
- Golubina E.V., Kaplin I.Y., Gorodnova A.V., et al. // Molecules. 2022. V. 27. № 18. P. 6095.
- Golubina E.V., Kaplin I.Y., Uzhuev I.K., et al. // Russ. J. Phys. Chem. A. 2023. V. 97. № 9. P. 1860.
- Jeon N., Choe H., Jeong B., Yun Y. // Appl. Catal. A Gen. 2019. V.586. P. 117211.
- Igonina M., Tedeeva M., Kalmykov K., et al. // Catalysts. 2023. V.13. № 5.
- Golubina E.V., Kaplin I.Y., Gorodnova A.V., et al. // Rus.J. Appl. Chem. 2022. V. 95. № 11. P. 1677.
- Salaeva A.A., Salaev M.A., Mamontov G.V. // Chem. Eng. Sci. 2020. V.215. P. 115462.
- Tedeeva M.A., Kustov A.L., Pribytkov P.V., et al. // Russ. J. Phys. Chem. A. 2021. V. 95. № 1. P. 55.
- Tedeeva M.A., Kustov A.L., Pribytkov P.V., et al. // Fuel. 2022. V.313. P. 122698.
- Naseri M., Tahriri Zangeneh F., Taeb A. // React. Kinet. Mech. Catal. 2019. V. 126. № 1. P. 477.
- Botavina M.A., Agafonov Y.A., Gaidai N.A., et al. // Catal. Sci. Technol. Royal Society of Chemistry. 2016. V. 6. № 3. P. 840.
- Huš M., Kopač D., Likozar B. // J. Catal. 2020. V. 386. P. 126.
- Mehdad A., Gould N.S., Xu B., Lobo R.F. // Catal. Sci. Technol. 2018. V. 8. № 1. P. 358.
- Lin L., Zhang X., He N., et al. // Catalysts. 2019. V. 9. № 1. P. 100.
Supplementary files








