Теплоемкость Na2W2O7 в интервале 1.9–220 K
- Authors: Мусихин А.Е.1, Миллер Е.Ф.1, Гельфонд Н.В.1
-
Affiliations:
- Институт неорганической химии им. А.В. Николаева СО РАН
- Issue: Vol 98, No 1 (2024)
- Pages: 41-44
- Section: THERMODYNAMICS AND MATERIAL SCIENCE
- Submitted: 19.07.2024
- Accepted: 19.07.2024
- Published: 19.07.2024
- URL: https://bakhtiniada.ru/0044-4537/article/view/259780
- DOI: https://doi.org/10.31857/S0044453724010066
- EDN: https://elibrary.ru/SGITEK
- ID: 259780
Cite item
Full Text
Abstract
Представлены результаты исследования монокристалла дивольфрамата натрия на основе полученных экспериментально данных о теплоемкости. Теплоемкость Na2W2O7 измерена методом релаксационной калориметрии в интервале 1.9–220 K. Аномалий в теплоемкости, связанных с фазовыми переходами, не обнаружено. Выполнена экстраполяция теплоемкости к 0 K, и определена температура Дебая при нуле. На основе экспериментальной теплоемкости рассчитаны термодинамические функции: энтропия, приращение энтальпии и приведенная энергия Гиббса.
Full Text
Теплоемкость Na2W2O7 в интервале 1.9–220 K1
ВВЕДЕНИЕ
Молибдаты и вольфраматы щелочных и щелочноземельных металлов представляют собой перспективный материал болометрического детектора для поиска редких событий, особенно для поиска безнейтринного двойного бета-распада, благодаря их химической, термической и радиационной стойкости, а также их уникальным оптическим свойствам [1]. Несмотря на широкий фронт исследования этих объектов, их теплоемкость, особенно в области низких температур, зачастую исследована не полностью, а значения термодинамических функций при стандартных температурах требуют уточнения. Так, для дивольфрамата натрия в литературе представлены экспериментальные данные о теплоемкости в интервале 53–296 K [2] и о приращении энтальпии в интервале 273–978 K [3], температура плавления составляет 1004 K [4]. Данные о теплоемкости и термодинамических функциях ниже 53 K отсутствуют. В настоящей работе представлены результаты экспериментального исследования теплоемкости Na2W2O7 методом релаксационной калориметрии в интервале 1.9–220 K, вычислены термодинамические функции и характеристическая температура Дебая при нуле.
ЭКСПЕРИМЕНТАЛЬНАЯ ЧАСТЬ
Образец
Монокристалл Na2W2O7 был выращен методом Чохральского в условиях низких градиентов температуры в ИНХ СО РАН на оригинальной установке роста кристаллов НХ620Н-М.
В качестве исходных реагентов использовали глубоко очищенный оксид вольфрама (WO3) и коммерческий особо чистый карбонат натрия (Na2CO3, Донецкий химический завод, 5-4 TC 6-093-588-78).
Смесь оксида вольфрама и карбоната натрия тщательно перемешивалась до получения однородного состава. Твердофазный синтез исходной шихты из прекурсоров и, далее, выращивание кристаллов проводились в платиновом тигле длиной 130 мм и диаметром 70 мм. Выращенный монокристалл представлял собой прозрачный бесцветный материал, свободный от оптических дефектов. Его длина составляла ~60 мм, диаметр ∼35 мм. Результаты рентгеноструктурного анализа Na2W2O7 полностью соответствуют данным, представленным в работе [5].
Экспериментальная теплоемкость
Теплоемкость Na2W2O7 была измерена релаксационным методом на комплексе автоматизированных измерений физических свойств материалов PPMS-9+Evercool II (Quantum Design, США) в Ресурсном центре «Центр диагностики функциональных материалов для медицины, фармакологии и наноэлектроники» Научного парка СПбГУ. Из выращенного монокристалла Na2W2O7 изготовлены образцы в форме прямоугольных параллелепипедов 2.0 x 2.0 мм высотой 1.0–1.5 мм (рис. 1). Масса исследуемого образца — 30.98 мг.
Рис. 1. Монокристаллический образец Na2W2O7.
Для проведения измерений образец монтируется на сапфировую платформу в измерительную ячейку. На нижней стороне платформы находятся полупроводниковый термометр (Cernox, Lakeshore) и резистивный нагреватель. Платформа подвешена на восьми тонких (75 мкм) проводах из сплава Au-Pd, которые обеспечивают электрический контакт с нагревателем и термометром, а также тепловой контакт с ячейкой. Для монтажа образца использовалась вакуумная смазка Apiezon N — она плотно удерживает образец на платформе и обеспечивает хороший тепловой контакт. Для учета вклада ячейки и теплопроводящей смазки предварительно измерялась теплоемкость платформы с нанесенной смазкой без образца в заданном интервале температур (адденда). Затем образец помещался на платформу и измерялась общая теплоемкость. В результате теплоемкость образца была получена путем вычитания теплоемкости платформы со смазкой без образца из общей теплоемкости. Измерения проводились при высоком вакууме до 9 × 10−6 Торр, что исключает паразитные теплообменные процессы. Теплоемкость Na2W2O7 измерена в режиме нагрева образца в 49 точках интервала ~1.9–200 K (разбиение по оси температур осуществлялось в логарифмическом масштабе).
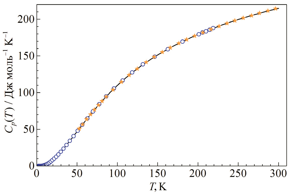
Масса моля, использовавшаяся для представления молярной теплоемкости Cp(T), вычислена из формулы Na2W2O7 и равна 525.655 г моль−1. Относительная неопределенность измерений теплоемкости составляет менее 2.0%, и величина ее зависит от диапазона температур, в которых проводятся измерения [6]. Неопределенность по температуре составляет 0.5%. Результаты измерений приведены на рис. 2 совместно с литературными данными [2]: видно хорошее согласие данных релаксационной и адиабатической калориметрии в области пересечения (53–220 K). Анализ полученной теплоемкости не указывает на существование каких-либо особенностей в поведении Cp(T).
Рис. 2. Экспериментальные данные о теплоемкости Na2W2O7: кружки — данные настоящей работы; звездочки — данные [2]; сплошная кривая — сглаженное описание экспериментальных данных.
ОБСУЖДЕНИЕ РЕЗУЛЬТАТОВ
Описание теплоемкости вблизи нуля температур
Для вычисления интегральных термодинамических функций при стандартной температуре была сделана экстраполяция полученных данных по теплоемкости к нулю и проведено сглаживание экспериментальной кривой Cp(T). При этом мы полагали, что ниже 1.9 K теплоемкость Na2W2O7 не имеет аномальных вкладов.
В соответствии с законом Дебая при T → 0 теплоемкость Cp(T) ~ T3, т.е. степень нарастания функции теплоемкости равна трем. При рассмотрении полученных экспериментальных данных теплоемкость вблизи нуля при повышении температуры в этой области может нарастать быстрее, чем кубическая зависимость. Это указывает на возникновение дополнительного вклада в области распространения закона Дебая. Поэтому для более точного описания теплоемкости вблизи нуля лучше использовать не традиционную модель Дебая, а комбинацию моделей Дебая и Эйнштейна. Подобное поведение было выявлено ранее при рассмотрении других монокристаллов [7–10], оно достаточно типично и может наблюдаться при исследовании совершенных монокристаллических образцов.
Для экстраполяции к 0 K и описания теплоемкости в области низких температур был выбран подход [17, 8], в рамках которого зависимость Cp(T) представлялась в виде суммы теплоемкостей модели Дебая CD(T) и модели Эйнштейна CE(T):
. (1)
Уравнение (1) может быть преобразовано к линейному виду:
. (2)
путем замены переменных:
.
Такая процедура делает решение более устойчивым, тем самым повышает достоверность поиска параметров, а также дает асимптотически верное описание вблизи нуля.
Область справедливости (1) определена как 0–11.5 K, наилучшее описание экспериментальных данных было достигнуто при значениях параметров θD = 291.3 K, θE = 58 K и η = 0.010. При этом предполагалось, что ниже 1.9 K теплоемкость Na2W2O7 не имеет аномальных вкладов. Результат приведен на рис. 3 в линеаризованных координатах Y(X) и на рис. 4 в координатах C/T от T2. Значение характеристической температуры Дебая при нуле ΘD(0) для Na2W2O7 составило 292.3 K.
Рис. 3. Теплоемкость Na2W2O7 в линеаризованных координатах Y(X) (2) в интервале 0–11.5 K: кружки — экспериментальные значения; прямая линия — описание экспериментальных данных в рамках комбинации моделей Дебая и Эйнштейна.
Рис. 4. Теплоемкость Na2W2O7 в координатах Cp(T)/T от T2 в интервале 0–11.5 K: кружки — экспериментальные значения; сплошная линия — полученное описание в рамках комбинации моделей Дебая и Эйнштейна; пунктирная линия — вклад теплоемкости Дебая; точечная линия — вклад теплоемкости Эйнштейна.
Сглаженное описание теплоемкости и термодинамические функции
В качестве сглаженной функции теплоемкости Cp[fit](T) в интервале 0–11 K принято описание уравнением (1), а в интервале 11–300 K выполнено описание в рамках суммы теплоемкостей Эйнштейна. При этом для получения Cp[fit](T) выше 11 K использовалась как полученная в настоящей работе экспериментальная теплоемкость (рис. 2, кружки), так и данные [2] (рис. 2, звездочки). Результат приведен в качестве сплошной кривой на рис. 2.
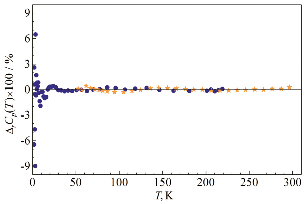
Вычислено относительное отклонение экспериментальных точек Na2W2O7 от полученной сглаженной кривой теплоемкости, результат приведен на рис. 5. Соответствующее относительное среднеквадратичное отклонение равно 0.04 в температурном интервале 1.9–5 K, 0.008 в интервале 5–25 K и 0.0012 в интервале 25–220 K для наших данных и 0.0016 в интервале 53–296 K для данных [2].
Рис. 5. Относительное отклонение ΔrCp(T) экспериментальных значений от сглаженной теплоемкости (нулевая ордината) Na2W2O7.
На основе сглаженной зависимости Cp[fit](T) в температурном диапазоне от 0 до 300 K вычислены термодинамические функции Na2W2O7: энтропия Sp(T), энтальпии ∆H(T) и свободная энергия Гиббса ΔG(T). Результаты вычисления термодинамических функций приведены на рис. 6. Значения этих термодинамических функций при стандартных условиях (T = 298.15 K, p = 0.10 МПа) составили:
Рис. 6. Энтропия Sp(T) (точечная кривая), энтальпия ∆H(T) (пунктирная кривая) и свободная энергия Гиббса ∆G(T) (сплошная кривая) Na2W2O7 в интервале 0–300 K.
Cp°(T) = 214.2 ± 0.6 Дж моль-1 K-1;
Sp°(T) = 256.8 ± 0.8 Дж моль-1 K-1;
∆0298.15H(T) = 39.21 ± 0.12 кДж моль-1;
∆0298.15G(T) = −37.35 ± 0.11 кДж моль-1.
ЗАКЛЮЧЕНИЕ
Получены экспериментальные данные по теплоемкости дивольфрамата натрия в интервале 1.9–220 K, впервые в интервале ниже 53 K. Выполнено описание теплоемкости в области низких температур на основе физически обоснованного уравнения, что позволило обнаружить особенность в низкочастотной области, связанную с низкочастотным пиком в спектре g(ω), которая, по нашему мнению, обуславливается характерной энергией рассеяния фононов на регулярных фрагментах структуры исследуемого соединения. Вычислена температура Дебая при нуле. Сделано сравнение полученных результатов с литературными данными. На основе совместного рассмотрения данных настоящей работы и литературных данных [2] получено сглаженное описание теплоемкости в интервале 0–300 K. На основе этих данных вычислены термодинамические функции для Na2W2O7: энтропия, энтальпия и свободная энергия Гиббса.
ФИНАНСИРОВАНИЕ РАБОТЫ
Работа выполнена при финансовой поддержке Российского научного фонда, грант № 23-79-00070. Авторы выражают благодарность Григорьевой В.Д. за выращенный монокристалл.
1 Материалы XV симпозиума с международным участием. Новосибирск, 3–7 июля 2023 г.
About the authors
А. Е. Мусихин
Институт неорганической химии им. А.В. Николаева СО РАН
Author for correspondence.
Email: musikhin@niic.nsc.ru
Russian Federation, Новосибирск
Е. Ф. Миллер
Институт неорганической химии им. А.В. Николаева СО РАН
Email: musikhin@niic.nsc.ru
Russian Federation, Новосибирск
Н. В. Гельфонд
Институт неорганической химии им. А.В. Николаева СО РАН
Email: musikhin@niic.nsc.ru
Russian Federation, Новосибирск
References
- Nagorny S., Rusconi C., Sorbino S. et al. // Nuclear Inst. and Methods in Physics Research A. 2020. V. 977. 164160. https://doi.org/10.1016/j.nima.2020.164160
- Weller W.W., Kelley K.K. // US Bur. Mines. 1963. Report No. 6191.
- Liu S., Chen Q., Zhang P. // Thermochim. Acta. 2001. V. 371. P. 7. https://doi.org/10.1016/S0040-6031(00)00761-9
- Nolte G., Kordes E. // Z. Anorg. Allgem. Chem. 1969. V. 371. P. 149.
- Okada K., Morikawa H., Marumo F., Iwai S. // Acta cryst. B. 1975. V. 31. P. 1200.
- Lashley J.C., Hundley M.F., Migliori A. et al. // Cryogenics. 2003. V. 43. P. 369.
- Musikhin A.E., Naumov V.N., Bespyatov M.A., Ivannikova N.V. // J. Alloys Compd. 2015. V. 639. P. 145. https://doi.org/10.1016/j.jallcom.2015.03.159
- Musikhin A.E., Naumov V.N., Bespyatov M.A., Shlegel V.N. // J. Alloys Compd. 2016. V. 655. P. 165. https://doi.org/10.1016/j.jallcom.2015.09.171
- Musikhin A.E., Bespyatov M.A., Shlegel V.N., Safonova O.E. // J. Alloys Compd. 2019. V. 802. P. 235. https://doi.org/10.1016/j.jallcom.2019.06.197
- Musikhin A.E., Naumov V.N., Bespyatov M.A., Shlegel V.N. // J. Alloys Compd. 2020. V. 830. 154592. https://doi.org/10.1016/j.jallcom.2020.154592
Supplementary files








