Effect of Barium on the Corrosion and Electrochemical Behavior of Lead Babbit BBa (PbSb15Sn10Ba) in a NaCl Electrolyte Medium
- Authors: Ganiev I.N.1, Odinaev A.K.1, Khodzhaev F.K.1, Khodzhanazarov K.M.1
-
Affiliations:
- Osimi Tajik Technical University
- Issue: Vol 97, No 12 (2023)
- Pages: 1776-1782
- Section: ELECTROCHEMISTRY. GENERATION AND STORAGE OF ENERGY FROM RENEWABLE SOURCES
- Submitted: 26.12.2023
- Published: 01.12.2023
- URL: https://bakhtiniada.ru/0044-4537/article/view/233074
- DOI: https://doi.org/10.31857/S0044453723120105
- EDN: https://elibrary.ru/WAMZEA
- ID: 233074
Cite item
Full Text
Abstract
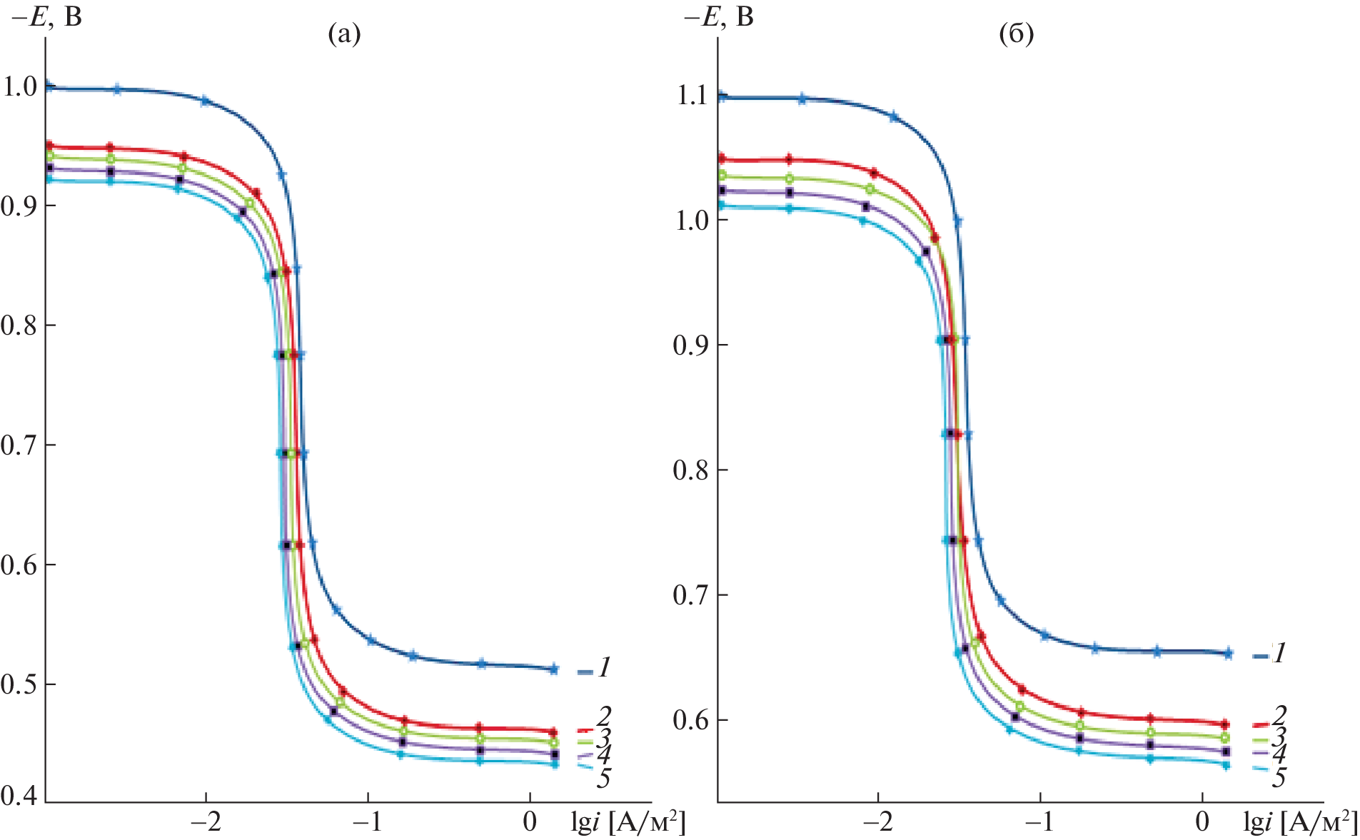
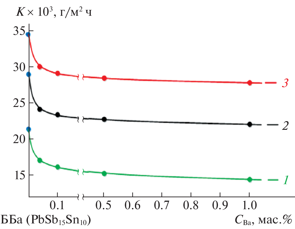
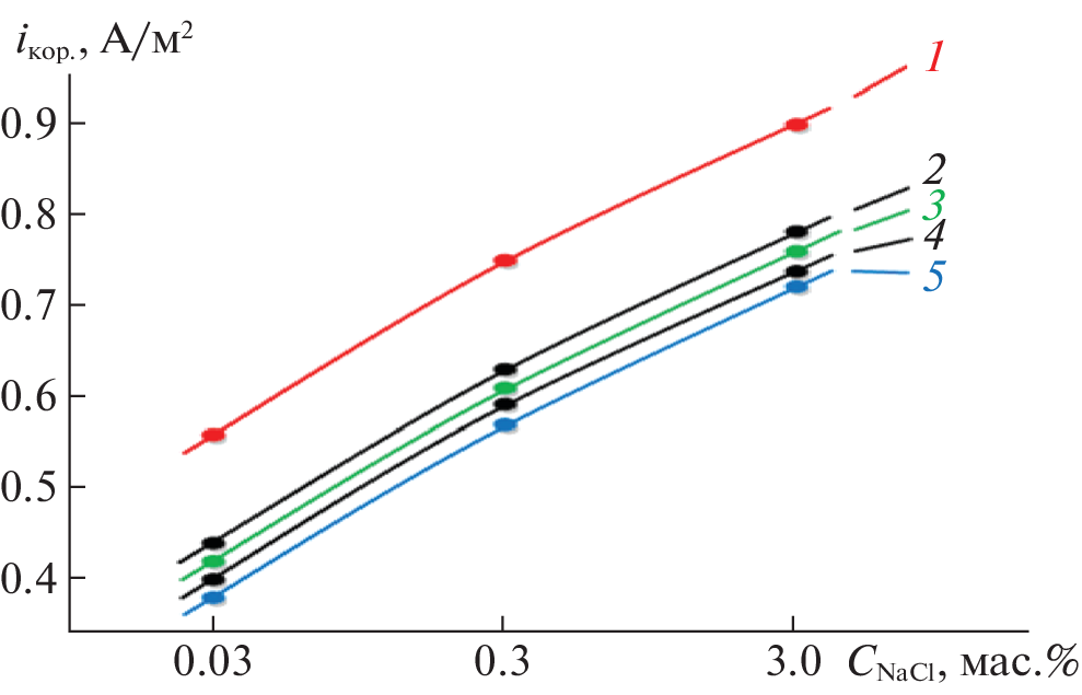
Results are presented from studying the effect barium additives (0.01–1.0 wt %) as a structure modifier have on the anodic behavior of lead babbit BBa (PbSb15Sn10Ba) in a NaCl electrolyte medium. The studies are performed using the potentiostatic technique in the potentiodynamic mode with a potential sweep rate of 2 mV/s. It is shown that the free corrosion potential of alloys shifts to the positive side over time and acquires a positive value upon an increase in the concentration of the modifier (barium) in the lead babbit. Adding barium to lead babbit BBa (PbSb15Sn10Ba) raises its corrosion resistance by 20–25%. An increase in the rate of the corrosion of alloys is noted, regardless of their composition and the concentration of NaCl in a solution. It is shown that raising the concentration of chloride ions in a NaCl electrolyte lowers the potentials of the free corrosion, repassivation, and pitting of alloys.
About the authors
I. N. Ganiev
Osimi Tajik Technical University
Email: ganievizatullo48@gmail.com
734042, Dushanbe, Tajikistan
A. Kh. Odinaev
Osimi Tajik Technical University
Email: ganievizatullo48@gmail.com
734042, Dushanbe, Tajikistan
F. K. Khodzhaev
Osimi Tajik Technical University
Email: ganievizatullo48@gmail.com
734042, Dushanbe, Tajikistan
Kh. M. Khodzhanazarov
Osimi Tajik Technical University
Author for correspondence.
Email: ganievizatullo48@gmail.com
734042, Dushanbe, Tajikistan
References
- Арзамасов Б.Н., Макарова В.И., Мухин Г.Г. и др. Материаловедение. М.: Изд-во МГТУ им. Н.Э. Баумана, 2003. 648 с.
- Семенов А.П. Антифрикционные материалы: опыт применения и перспективы. Трение и смазка в машинах и механизмах. Машиностроение. 2007. № 12. С. 21.
- Хохлов Ю.Ю., Ковтунов А.И., Мямин С.В. // Теплофизические и технологические аспекты повышения эффективности машиностроительного производства. Труды IV Международной научно-технической конференции. Тольятти. 2015. С. 48.
- Бешевли О.Б., Дуюн Т.А. // Сб. тр. Всерос. совещания заведующих кафедрами материаловедения и технологии материалов. Белгородский государственный технологический университет им. В.Г. Шухова. 2015. С. 29.
- Шалунов Е.П., Смирнов В.М., Илларионов И.Е. // Современные технологии в машиностроении и литейном производстве. Матер. III междунар. научно-практической конференции. Чебоксары. 2017. С. 300.
- Потехин Б.А., Илюшин В.В., Христолюбов А.С. // МиТОМ. 2009. № 8. С. 16.
- Орлина А.С., Круглова М.Г. Конструирование и расчет на прочность поршневых и комбинированных двигателей: Т. 4. М.: Машиностроение, 1990. 289 с.
- Мизгарев А.С. // Математические методы в технике и технологиях – ММТТ. 2019. Т. 9. С. 35.
- Никольский К.К. Защита от коррозии металлических кабелей. М.: Связь, 1970. 170 с.
- Ганиев И.Н., Ходжаназаров Х.М., Ходжаев Ф.К. // Вестн. казанского гос. технич. ун-та. им. А.Н. Туполева. 2022. № 1. С. 7.
- Ходжаназаров Х.М., Ганиев И.Н., Ходжаев Ф.К. // Вестн. саратовского гос. технич. ун-та. 2022. № 1 (92). С. 86.
- Ганиев И.Н., Ходжаназаров Х.М., Ходжаев Ф.К., Одиназода Х.О. // Вестн. Пермского национального исследовательского политех. ун-та. Химическая технология и биотехнология. 2022. № 1. С. 52.
- Ганиев И.Н., Ходжаназаров Х.М., Ходжаев Ф.К. // Ползуновский вестн. ФГБОУ ВО “Алтайский государственный технический университет им. И.И. Ползунова”. 2022. № 1. С. 126.
- Chikova O.A., Sakun G.V., Tsepelev V.S. // Rus. J. of Non-Ferrous Metals. 2016. V. 57. P. 580.
- Asiful H.S., El-Sayed M.S., Sohail M.A. et al. // PLOS ONE 13 (5): e0197227. 8 May 2018.
- Osório W.R., Rosa D.M., Garcia A. // Materials & Design 2012. № 34. P. 660.
- Osório W.R., Freitas E.S., Peixoto L.C. et al. // J. Power Sour. 2012. № 207. P. 183.
- Ганиев И.Н., Окилов Ш.Ш., Эшов Б.Б. и др. // Материаловедение. 2022. № 12. С. 33.
- Фрейман Л.И., Макаров В.А., Брыксин И.Е. Потенциостатические методы в коррозионных исследованиях и электрохимической защите. Л.: Химия, Ленинград. отд. 1972. 238 с.
Supplementary files








