Термодинамические характеристики реакций образования комплексов железа(II) и железа(III) с L-аланином в водных растворах
- Авторы: Эшова Г.Б.1, Давлатшоева Д.А.2, Рахимова М.1, Мираминзода Ф.1, Тоирзода М.А.3
-
Учреждения:
- Научно-исследовательский институт Таджикского национального университета
- Таджикский национальный университет
- Педагогический институт
- Выпуск: Том 97, № 11 (2023)
- Страницы: 1605-1610
- Раздел: ФИЗИЧЕСКАЯ ХИМИЯ РАСТВОРОВ
- Статья получена: 26.12.2023
- Статья опубликована: 01.11.2023
- URL: https://bakhtiniada.ru/0044-4537/article/view/233064
- DOI: https://doi.org/10.31857/S0044453723110079
- EDN: https://elibrary.ru/KSHMBD
- ID: 233064
Цитировать
Полный текст
Аннотация
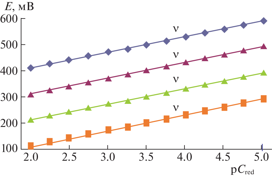
Процессы образования координационных соединений железа(II) и железа(III) в водных растворах α-аланина изучены методом окислительного потенциала Кларка–Никольского при температуре 298.15 К и ионной силе раствора (Na(H)CIO4) 1.0 моль/л. Получены экспериментальные кривые зависимостей ЭДС системы от показателей концентраций ионов водорода, железа(III), железа(II) и α-аланин: рН, рСох, рСred, pCL соответственно. Они позволили установить, что процессы комплексообразования в изученной системе протекают ступенчато в широком интервале рН от 0.5 до 9.0. Формируются моноядерные координационные соединения состава: [FeHL(H2O)5]3+, [Fe(HL)2(H2O)4]3+, [Fe2(HL)2(OH)4(H2O)6]2+, [FeHL(H2O)5]2+, [Fe(HL)(OH)(H2O)4]+, [Fe(HL)(OH)2 (H2O)3]0, а также гетеровалентный комплекс [FeIIFeIII(HL)2(OH)4(H2O)6]+. Определены вид и число координированных лигандов и катионов, общий состав образующихся комплексных соединений. Составлены химические модели реакций образования комплексов и определены области их доминирования.
Ключевые слова
Об авторах
Г. Б. Эшова
Научно-исследовательский институт Таджикского национального университета
Email: eshova81@mail.ru
Республика Таджикистан, 734025, Душанбе
Дж. А. Давлатшоева
Таджикский национальный университет
Email: eshova81@mail.ru
Республика Таджикистан, 734025, Душанбе
М. Рахимова
Научно-исследовательский институт Таджикского национального университета
Email: eshova81@mail.ru
Республика Таджикистан, 734025, Душанбе
Ф. Мираминзода
Научно-исследовательский институт Таджикского национального университета
Email: eshova81@mail.ru
Республика Таджикистан, 734025, Душанбе
М. А. Тоирзода
Педагогический институт
Автор, ответственный за переписку.
Email: eshova81@mail.ru
Республика Таджикистан, Душанбе
Список литературы
- Ноздрюхина Л.Р. Биологическая роль микроэлементов в организме животных и человека. М.: Наука, 1977. 184 с.
- Литвинова Т.Н. Биогенные элементы. Комплексные соединения / Под ред. Т.Н. Литвиновой. Ростов н/Д: Феникс, 2009. 283 с.
- Clark W.M. Oxidation-Reduktion Potentials of Organic Systems. Baltimore, The Williams and Wilkins Company. 1960. 584 p.
- Никольский Б.П. Оксредметрия. Л.: Химия, 1975. 304 с.
- ахарьевский М.С. Оксредметрия. Л.: Химия. 1968. 118 с.
- Rakhimova M.M., Nurmatov T.M., Yusupov N.Z. et al. // Rus. J. Inorg. Chem. 2013. V. 58. № 6. P. 719.
- Davlatshoeva J.A., Eshova G.B., Rahimova M. et al. // American Journal of Chemistry. 2017.7(2). P. 58.
- Eshova G.B., Davlatshoeva J.A., Rahimova M. et al. // Rus. J. Inorg. Chem. 2013. V. 63. № 4. P. 561.
- Eshova G.B., Davlatshoeva J.A., Rahimova M. et al. // Ibid. 2013. V. 63. № 6. P. 772.
- Rakhimova M., Eshova G.B., Davlatshoeva D.A. et al. // Russ. J. Phys. Chem. 2020. T. 94. № 8. P. 1560.
- Шумахер И. Перхлораты: свойства, производство и применение. М.: ГНТИХЛ, 1963. 276 с.
- Пршибил Р. Комплексоны в химическом анализе / Р. Пршибил пер. с чешского под ред. Ю.Ю. Лурье. М.: ИЛ, 1960. С. 383–386.
- Заворотный В.Л., Калачева Н.А. Методическое руководство к лабораторным работам по аналитичекой химии. Титриметрический анализ. М.: РГУ нефти и газа им. И.М. Губкина, 2007. 44 с.
- Сусленникова В.М., Киселева Е.К. Руководство по приготовлению титрованных растворов. Л.: Химия, 1968. С. 45.
- Бейтис Р. Определение рН. Теория и практика. М.: Химия, 1972. 397 с.
- Юсупов З.Н. Пат. РТ № ТJ 295 Республика Таджикистан. Способ определения состава и констант образования координационных соединений: № 97000501 // Б.И. 2000. № 21. 8 с.
Дополнительные файлы







