Differential Experiment to Study the Diffusion of Lead in Liquid Tin
- Авторлар: Uglev N.P.1, Uglev S.N.2
-
Мекемелер:
- Perm National Research Polytechnic University
- OOO Information Technologies Povolzhye
- Шығарылым: Том 97, № 11 (2023)
- Беттер: 1573-1578
- Бөлім: CHEMICAL THERMODYNAMICS AND THERMOCHEMISTRY
- ##submission.dateSubmitted##: 26.12.2023
- ##submission.datePublished##: 01.11.2023
- URL: https://bakhtiniada.ru/0044-4537/article/view/233056
- DOI: https://doi.org/10.31857/S0044453723110328
- EDN: https://elibrary.ru/EKPYLY
- ID: 233056
Дәйексөз келтіру
Толық мәтін
Аннотация
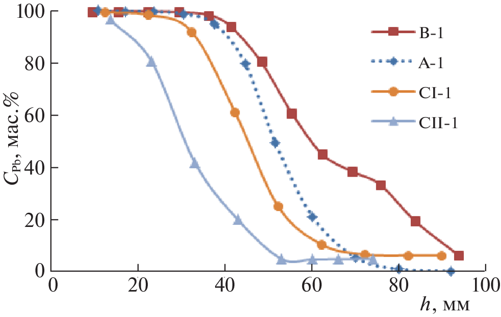
A description is given of three similar but structurally different experiments to study the diffusion of lead in molten tin at temperatures above the melting point of lead. Their comparative results cannot be explained within the generally accepted paradigm of the liquid state and indicate the existence of an additional mechanism of mass transfer in a melt to normal diffusion that is completely different from the generally accepted models. It is shown that the mass transfer components in a metal melt are largely determined by the area of the lyophobic surface in contact with the liquid metal, confirming earlier assumptions that there is an interfacial layer at the boundary between a melt and a capillary wall, and the component atoms flowing in this layer are in the state of bosons.
Негізгі сөздер
Авторлар туралы
N. Uglev
Perm National Research Polytechnic University
Email: ouglev@mail.ru
614990, Perm, Russia
S. Uglev
OOO Information Technologies Povolzhye
Хат алмасуға жауапты Автор.
Email: ouglev@mail.ru
Perm, Russia
Әдебиет тізімі
- Денисов В.М., Пингин В.В., Антонова Л.Т. и др. Алюминий и его сплавы в жидком состоянии. Екатеринбург: УрО РАН, 2005. 265 с.
- Углев Н.П., Углев С.Н. // Расплавы. 2018. № 4. С. 411.
- Гаврилин И.В., Фролова Т.Б., Захаров В.П. // Изв. АН СССР. Металлы. 1984. № 3. С. 191.
- Мендельсон К. Физика низких температур. М.: Изд-во иностр. лит., 1963. 230 с.
- Углев Н.П. // Вестник ПНИПУ. Химическая технология и биотехнология. 2012. № 13. С. 7.
- Углев Н.П., Углев С.Н. // Конденсированные среды и межфазные границы. 2014. Т. 16. № 4. С. 508.
- Ouglev N.P., Diryakova E.Yu. //Russian Metallurgy (Metally). 2015. № 7. P. 532.
- Вилсон Д.Р. Структура жидких металлов и сплавов. Перевод с англ. М.: Металлургия, 1972. 247 с.
- Taylor J.W. // Acta Met. 1956. V. 4. № 5. P. 460.
- Гаврилин И.В. // Изв. АН СССР. Металлы. 1985. № 2. С. 66.
- Ландау Л.Д., Лифшиц Е.М. Теоретическая физика: Учебное пособие. В 10 т. Т. V. Статистическая физика. М.: Наука, 1964. 568 с.
- Левич В.Г., Вдовин Ю.А., Мямлин В.А. Курс теоретической физики. Том II. М.: Наука, 1971. 936 с.
Қосымша файлдар







