Saturation Line of Ethane in the Renormalization Group Theory Using the Clapeyron–Clausius Equation
- Authors: Rykov S.V.1, Kudryavtseva I.V.1, Rykov S.A.2
-
Affiliations:
- National Research University ITMO
- St. Petersburg State Marine Technical University
- Issue: Vol 97, No 11 (2023)
- Pages: 1561-1572
- Section: CHEMICAL THERMODYNAMICS AND THERMOCHEMISTRY
- Submitted: 26.12.2023
- Published: 01.11.2023
- URL: https://bakhtiniada.ru/0044-4537/article/view/233054
- DOI: https://doi.org/10.31857/S0044453723110286
- EDN: https://elibrary.ru/EKNATX
- ID: 233054
Cite item
Full Text
Abstract
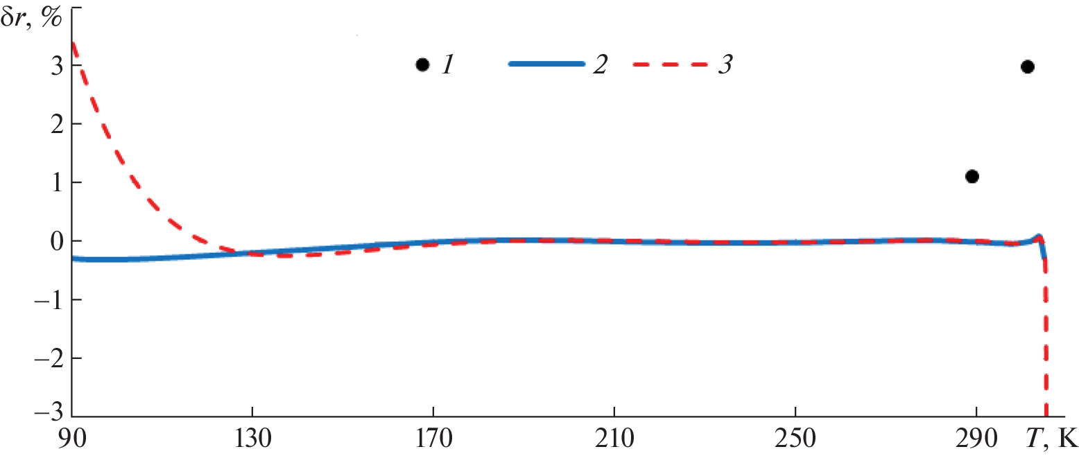
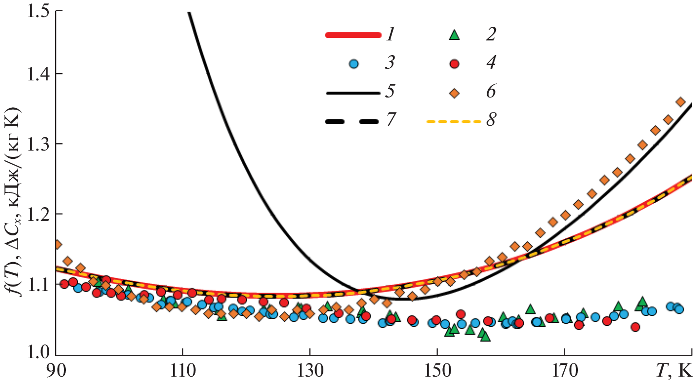
A system of mutually consistent equations for ethane is developed that describes pressure @, vapor density
, liquid density @, derivative
, and heat of vaporization
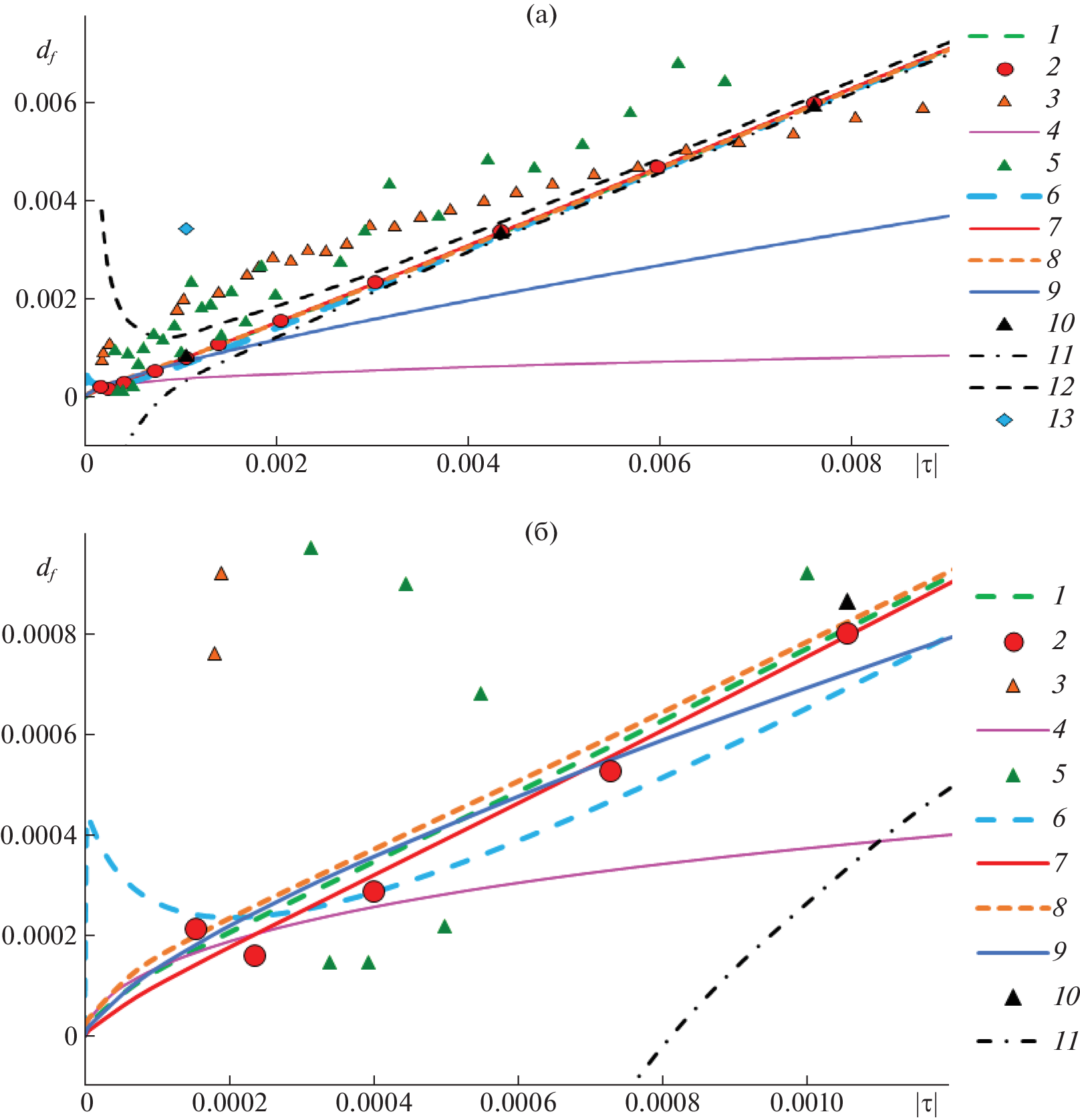
on the phase equilibrium line in the range of the triple point to the critical point. The system also includes apparent heat of vaporization @, which is associated with heat of vaporization @: @. It is established on the basis of the thermodynamic analysis that (1) the condition of average diameter @ is fulfilled at each point of the saturation line except for the critical point, at which @, and (2) the average diameter is reduced sharply in the interval of @. The system of mutually consistent equations reproduces the phase @ quilibrium line of ethane within the experimental uncertainty data of Funk@ et al. (2002) in the range of the triple point (@, @, @) to the critical point (@, @, @). It also reproduces features of the critical point in accordance with the renormalization group (RG) theory developed by Zhou et al. (2022) for a system of @ symmetric systems. Based on the Clausius–Clapeyron equation and renormalization group theory, an expression is obtained for the apparent heat of vaporization. Analysis of average diameter @ for two groups of complexes shows that (a) , @, and @, and (b) , @, and @, which correspond to values @, @ , and @ obtained by Wang et al. (2013) in the RG theory and the modeling of experimental data for ethane on the saturation line. Based on the proposed system of mutually consistent equations, average diameter @of ethane is found for complexes (a) and (b), and it is established that the average diameter determined on the basis of data by Funke et al. (2002) is given most accurately by the system of mutually consistent equations in the range of @ to @ with parameters
, @, and @.
About the authors
S. V. Rykov
National Research University ITMO
Email: togg1@yandex.ru
197101, St. Petersburg, Russia
I. V. Kudryavtseva
National Research University ITMO
Email: togg1@yandex.ru
197101, St. Petersburg, Russia
S. A. Rykov
St. Petersburg State Marine Technical University
Author for correspondence.
Email: togg1@yandex.ru
190121, St. Petersburg, Russia
References
- Funke M., Kleinrahm R., Wagner W. // J. Chem. Thermodyn. 2002. V. 34. P. 2017.
- Brown T.S., Kidnay A.J., Sloan E.D. // Fluid Phase Equilib. 1988. V. 40. P. 169.
- Barclay D.A., Flebbe J.L., Manley D.B. // J. Chem. Eng. Data. 1982. V. 27. P. 135.
- Straty G.C., Tsumura R. // J. Res. NBS. 1976. V. 80A. P. 35.
- Gugnoni R.J., Eldridge J.W., Okay V.C., Lee T.J. // AIChE J. 1974. V. 20. P. 357.
- Douslin D.R., Harrison R.H. // J. Chem. Thermodyn. 1973. V. 5. P. 491.
- Kahre L.C. // J. Chem. Eng. Data. 1973. V. 18. P. 267.
- Pope G.A. Calculation of Argon, Methane, and Ethane Virial Coefficients at Low Reduced Temperature Based on Data Obtained by Isochorically Coupled Burnett Experiments Ph.D. thesis, Rice University, Houston, 1972.
- Chui C.-H., Canfield F.B. // Trans. Faraday Soc. 1971. V. 67. P. 2933.
- Van Hook W.A. // J. Chem. Phys. 1966. V. 44. P. 234.
- Beattie J.A., Hadlock C., Poffenberger N. // J. Chem. Phys. 1935. V. 3. P. 93.
- Porter F. // J. Am. Chem. Soc. 1926. V. 48. P. 2055.
- Maass O., Wrigh C.E. // Ibid. 1921. V. 43. P. 1098.
- Pestak M.W., Goldstein R.E., Chan M.H.W. et al. // Phys. Rev. B. 1987. V. 36. P. 599.
- Sliwinski P. // Z. Phys. Chem. Neue Folge. 1969. V. 63. P. 263.
- Shinsaka K., Gee N., Freeman G.R. // J. Chem. Thermodyn. 1985. V. 17. P. 1111.
- Orrit J.E., Laupretre J.M. // Adv. Cryog. Eng. 1978. V. 23. P. 573.
- Haynes W.M., Hiza M.J. // J. Chem. Thermodyn. 1977. V. 9. P. 179.
- McClune C.R. // Cryogenics. 1976. V. 16. P. 289.
- Leadbetter A.J., Taylor D.J., Vincent B. // Can. J. Chem. 1964. V. 42. P. 2930.
- Mason S.G., Naldrett S.N., Maass O.A. // Can. J. Res. 1940. V. 18. P. 103.
- White J.A. // Fluid Phase Equilib. 1992. V. 75. P. 53.
- Salvino L.W., White J.A. // J. Chem. Phys. 1992. V. 96. P. 4559.
- Wang L., Zhao W., Wu L. et al. // Ibid. 2013. V. 139. P. 124103.
- Zhou Z., Cai J., Hu Y. // Molecular Physics. 2022. V. 120. P. e1987541.
- Yata J., Hori M., Niki M. et al. // Fluid Phase Equilib. 2000. V. 174. P. 221.
- Vorob’ev V.S., Ustyuzhanin E.E., Ochkov V.F. et al. // High Temp. 2020. V. 58. P. 333.
- Rykov S.V., Kudryavtseva I.V., Rykov V.A. et al. // J. Phys.: Conf. Ser. 2019. V. 1147. P. 012017.
- Рыков С.В., Кудрявцева И.В., Рыков В.А. и др.// Вестн. Международной академии холода. 2022. № 4. С. 76.
- Bucker D., Wagner W. // J. Phys. Chem. Ref. Data. 2006. V. 35. P. 205.
- Ма Ш. Современная теория критических явлений. М.: Мир, 1980. 298 с.
- Weiner J., Langley K.H., Ford N.C. // Phys. Rev. Lett. 1974. V. 32. P. 879.
- Форсайт Дж., Малькольм Н., Моулер К. Машинные методы математических вычислений. М.: Мир, 1980. 280 с.
- Козлов А.Д., Мамонов Ю.В., Роговин М.Д. и др. Таблицы стандартных справочных данных. Этан жидкий и газообразный. Термодинамические свойства, коэффициенты динамической вязкости и теплопроводности при температурах 91…625 К и давлениях 0.1…70 МПа. ГСССД 196–01. Москва: Стандартинформ, 2008. 36 с.
- Колобаев В.А., Рыков С.В., Кудрявцева И.В. и др. // Измерительная техника. 2021. № 2. С. 9–15.
- Соловьев Г.В., Суханин Г.И., Столяров Н.Н., Чашкин Ю.Р. // Холодильная техника. 1978. № 6. С. 30.
- Vorobev V.S., Ochkov V.F., Rykov V.A. et al. // J. Phys.: Conf. Ser. 2019. V. 1147. P. 012016.
- Rykov S.V., Kudriavtseva I.V., Sverdlov A.V., Rykov V.A. // AIP Conf. Proc. 2020. V. 2285. P. 030070.
- Miyazaki T., Hejmadi A.V., Powers J.E. // J. Chem. Thermodyn. 1980. V. 12. P. 105.
- Dana L.I., Jenkins A.C., Burdick J.N., Timm R.C. // Refrig. Eng. 1926. V. 12. P. 387.
- Wiebe R., Hubbard K.H., Brevoort M.J. // J. Am. Chem. Soc. 1930. V. 52. P. 611.
- Roder H.M. // J. Res. Natl. Bur. Stand., Sect. A. 1976. V. 80A. P. 739.
- Witt R.K., Kemp J.D. // J. Am. Chem. Soc. 1937. V. 59. P. 273.
- Шпильрайн Э.Э. // Теплофизика высоких температур. 1966. Т. 4. С. 450.
- Клецкий А.В. Исследование и описание взаимосогласованными уравнениями состояния термодинамических свойств и вязкости холодильных агентов // Автореф. дис. на соискание уч. ст. доктора техн. наук. Л.: ЛТИХП, 1978. 48 с.
- Хайрулин Р.А., Станкус С.В. // Журн. физ. химии. 2021. Т. 95. С. 529.
Supplementary files








