Solubility in Ternary System NdCl3–PrCl3–H2O at 25°С
- Authors: Rumyantsev A.V.1, Gur’eva A.A.1, German V.P.1, Keskinov V.A.2, Charykov N.A.1,2,3, Blokhin A.A.1,2, Kulenova N.A.2, Shaimardanova B.K.2, Sadenova M.A.2, Shushkevich L.V.2
-
Affiliations:
- St. Petersburg State Institute of Technology
- Center “Veritas,” Serikbayev East Kazakhstan Technical University
- St. Petersburg Electrochemical University LETI
- Issue: Vol 97, No 8 (2023)
- Pages: 1111-1118
- Section: PHYSICAL CHEMISTRY OF SOLUTIONS
- Submitted: 15.10.2023
- Published: 01.08.2023
- URL: https://bakhtiniada.ru/0044-4537/article/view/136655
- DOI: https://doi.org/10.31857/S0044453723080228
- EDN: https://elibrary.ru/QZYVUN
- ID: 136655
Cite item
Full Text
Abstract
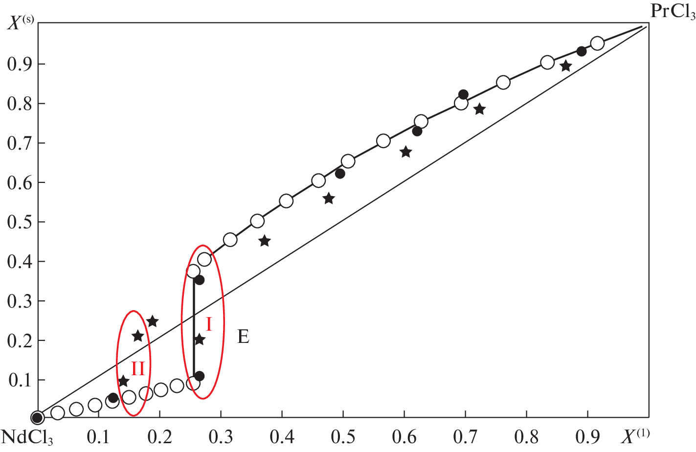
The solubility diagram of the ternary system NdCl3–PrCl3–H2O has been studied by the method of isothermal saturation in ampules at 25°C. In the system NdCl3–PrCl3–H2O, isovalent substitution solid solutions with the miscibility gap (PrCl3)x(NdCl3)1 – x·6H2O and (PrCl3)x(NdCl3)1 – x·7H2O have been crystallized. In the system, there is one non-invariant eutonic type point, corresponding to the saturation of the solution by two solid phases.
About the authors
A. V. Rumyantsev
St. Petersburg State Institute of Technology
Email: keskinov@mail.ru
190013, St. Petersburg, Russia
A. A. Gur’eva
St. Petersburg State Institute of Technology
Email: keskinov@mail.ru
190013, St. Petersburg, Russia
V. P. German
St. Petersburg State Institute of Technology
Email: keskinov@mail.ru
190013, St. Petersburg, Russia
V. A. Keskinov
Center “Veritas,” Serikbayev East Kazakhstan Technical University
Email: keskinov@mail.ru
Ust-Kamenogorsk, Kazakhstan
N. A. Charykov
St. Petersburg State Institute of Technology; Center “Veritas,” Serikbayev East Kazakhstan Technical University; St. Petersburg Electrochemical University LETI
Email: keskinov@mail.ru
190013, St. Petersburg, Russia; Ust-Kamenogorsk, Kazakhstan; 197376, St. Petersburg, Russia
A. A. Blokhin
St. Petersburg State Institute of Technology; Center “Veritas,” Serikbayev East Kazakhstan Technical University
Email: keskinov@mail.ru
190013, St. Petersburg, Russia; Ust-Kamenogorsk, Kazakhstan
N. A. Kulenova
Center “Veritas,” Serikbayev East Kazakhstan Technical University
Email: keskinov@mail.ru
Ust-Kamenogorsk, Kazakhstan
B. K. Shaimardanova
Center “Veritas,” Serikbayev East Kazakhstan Technical University
Email: keskinov@mail.ru
Ust-Kamenogorsk, Kazakhstan
M. A. Sadenova
Center “Veritas,” Serikbayev East Kazakhstan Technical University
Email: keskinov@mail.ru
Ust-Kamenogorsk, Kazakhstan
L. V. Shushkevich
Center “Veritas,” Serikbayev East Kazakhstan Technical University
Author for correspondence.
Email: keskinov@mail.ru
Ust-Kamenogorsk, Kazakhstan
References
- Brunisholz G., Nozari M. // Helvetica Chimica Acta, 1969. V. 52. № 8. P. 2303.
- Соколова Н.П., Багрянцева Л.И., Потапова О.Г. // Изв. СО АН СССР. Серия 4. 1979. № 9. С. 79.
- Charykov N.A., Rumyantsev A.V., Charykova M.V. // Rus. J. of Physical Chemistry A. 1998. V. 72. № 10. P. 1577.
- Чарыкова М.В., Чарыков Н.А. Термодинамическое моделирование процессов эвапоритовой седиментации СПб.: Наука, 2003. С. 271.
- Сторонкин А.В. Термодинамика гетерогенных систем. 1967. Л.: ЛГУ, Кн. 1. Ч. 1. С. 367.
- Pitzer K.S. // J. Phys. Chem. 1973. V. 77. P. 268.
- Pitzer K.S., Kim J.J. // J. Am. Chem. Soc. 1974. V. 96. P. 5701.
- Spedding F.H., Weber H.O., Saeger V.W. et al. // J. of Chem. And Eng. Data. 1976. V. 21. № 3. P. 341.
- Stringfellow G.B. // J. of Physics and Chemistry of Solid. 1973. V. 34. № 10. P. 1749.
- Филлипов В.К., Соколов В.А. // Вопросы термодинамики гетерогенных систем и химии поверхностных явлений. Л.: ЛГУ.1988. Вып. 8. С. 3.
Supplementary files





