Investigation of the Pore Structure of Exfoliated Graphite Based on Highly Oriented Pyrolytic Graphite Nitrate
- Authors: Krautsou A.V.1, Shornikova O.N.1, Bulygina A.I.1, Solopov A.B.2, Kustov A.L.1, Avdeev V.V.1
-
Affiliations:
- Department of Chemistry, Moscow State University
- Topchiev Institute of Petrochemical Synthesis, Russian Academy of Sciences
- Issue: Vol 97, No 6 (2023)
- Pages: 827-835
- Section: STRUCTURE OF MATTER AND QUANTUM CHEMISTRY
- Submitted: 15.10.2023
- Published: 01.06.2023
- URL: https://bakhtiniada.ru/0044-4537/article/view/136622
- DOI: https://doi.org/10.31857/S0044453723060122
- EDN: https://elibrary.ru/JIJQQW
- ID: 136622
Cite item
Full Text
Abstract
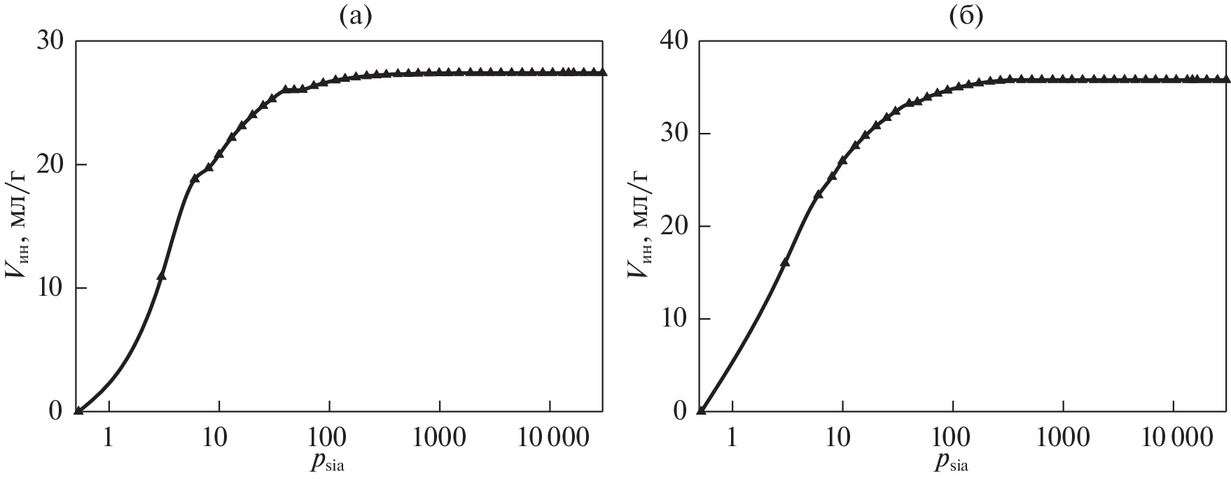
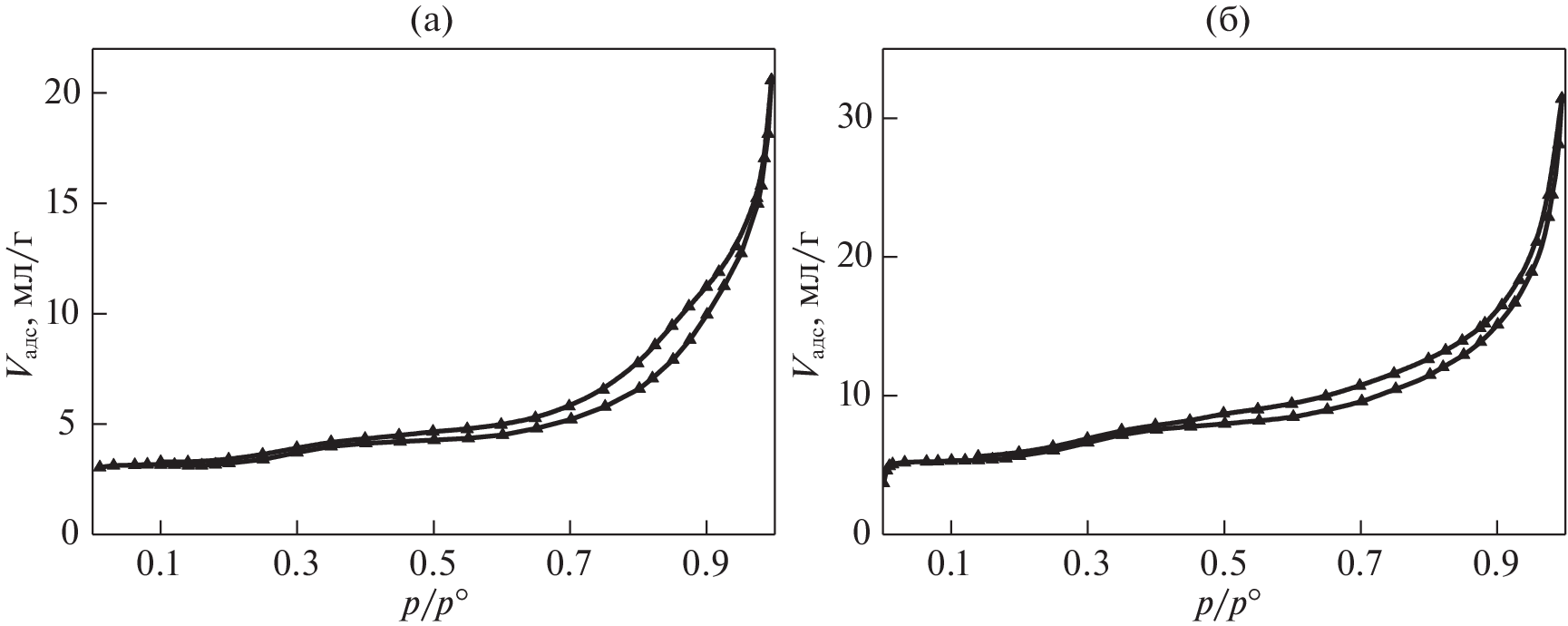
Graphite intercalated compounds (GICs) with different stage numbers were prepared from highly oriented pyrolytic graphite (HOPG) and nitric acid using a chemical method. Exfoliated graphite (EG-T) was synthesized from GICs by water treatment followed by thermal shock. The effects of the graphite oxidation depth on the EG-T thermal expansion coefficient, volatile content, and total porosity were examined. However, the main purpose of this work was investigation of the dependence of the inner EG-T pore structure on the level of oxidation. Thus, we studied the micro- and mesopore structure and specific surface area by nitrogen porosimetry and the modern 2D-NLDFT method to calculate the pore size distribution and pore volume. As well, we performed a mercury porosimetry experiment to determine the macropore characteristics. We examined the pore space using a number of scanning electron micrographs of EG-T particle cross-sections using an image processing technique. In this way we showed the strong correlation between the EG-T pore structure parameters and oxidation depth of graphite.
Keywords
About the authors
A. V. Krautsou
Department of Chemistry, Moscow State University
Email: aleksei.kravtsov@chemistry.msu.ru
119991, Moscow, Russia
O. N. Shornikova
Department of Chemistry, Moscow State University
Email: aleksei.kravtsov@chemistry.msu.ru
119991, Moscow, Russia
A. I. Bulygina
Department of Chemistry, Moscow State University
Email: aleksei.kravtsov@chemistry.msu.ru
119991, Moscow, Russia
A. B. Solopov
Topchiev Institute of Petrochemical Synthesis, Russian Academy of Sciences
Email: aleksei.kravtsov@chemistry.msu.ru
119991, Moscow, Russia
A. L. Kustov
Department of Chemistry, Moscow State University
Email: aleksei.kravtsov@chemistry.msu.ru
119991, Moscow, Russia
V. V. Avdeev
Department of Chemistry, Moscow State University
Author for correspondence.
Email: aleksei.kravtsov@chemistry.msu.ru
119991, Moscow, Russia
References
- Chung D.D.L. // J. Mater. Sci. 2016. V. 51. P. 554. https://doi.org/10.1007/s10853-015-9284-6
- Inagaki M., Kang F., Toyoda M. et al. // Advanced Materials Science and Engineering of Carbon, Butterworth-Heinemann. 2014. P. 313. https://doi.org/10.1016/B978-0-12-407789-8.00014-4
- Wang Z., Han E., Ke W. // Corros. Sci. 2007. V. 49. P. 2237. https://doi.org/10.1016/j.corsci.2006.10.024
- Song L.N., Xiao M., Meng Y.Z. // Compos. Sci. Technol. 2006. V. 66. P. 2156. https://doi.org/10.1016/j.compscitech.2005.12.013
- Sorokina N.E., Redchitz A.V., Ionov S.G. et al. // J. Phys. Chem. Solids. 2006. V. 67. P. 1202. https://doi.org/10.1016/j.jpcs.2006.01.048
- Nayak S.K., Mohanty S., Nayak S.K. // High Perform. Polym. 2019. V. 32. P. 506. https://doi.org/10.1177/0954008319884616
- Sorokina N.E., Maksimova N.V., Avdeev V.V. // Inorg. Mater. 2001. V. 37. P. 360. https://doi.org/10.1023/A:1017575710886
- Ivanov A.V., Maksimova N.V., Kamaev A.O. et al. // Mater. Lett. 2018. V. 228. P. 403. https://doi.org/10.1016/j.matlet.2018.06.072
- Afanasov I.M., Shornikova O.N., Kirilenko D.A. et al. // Carbon. 2010. V. 48. P. 1862. https://doi.org/10.1016/j.carbon.2010.01.055
- Forsman W.C., Vogel F.L., Carl D.E. et al. // Ibid. 1978. V. 16. P. 269. https://doi.org/10.1016/0008-6223(78)90040-4
- Sorokina N.E., Maksimova N.V., Avdeev V.V. // Inorg. Mater. 2002. V. 38. P. 564. https://doi.org/10.1023/A:1015857317487
- Salvatore M., Carotenuto G., De Nicola S. et al. // Nanoscale Res. Lett. 2017. V. 12. P. 167. https://doi.org/10.1186/s11671-017-1930-2
- Dimiev A.M., Shukhina K., Behabtu N. et al. // J. Phys. Chem. C. 2019. V. 123. P. 19246. https://doi.org/10.1021/acs.jpcc.9b06726
- Sorokina N.E., Monyakina L.A., Maksimova N.V. et al. // Inorg. Mater. 2002. V. 38. P. 482. https://doi.org/10.1023/A:1015423105964
- Leshin V.S., Sorokina N.E., Avdeev V.V. // Ibid. 2004. V. 40. P. 649. https://doi.org/10.1023/B:INMA.0000032001.86743.00
- Dunaev A.V., Arkhangelsky I.V., Zubavichus Y.V. et al. // Carbon. 2008. V. 46. P. 788. https://doi.org/10.1016/j.carbon.2008.02.003
- Gurzęda B., Buchwald T., Krawczyk P. // J. Solid State Electrochem. 2020. V. 24. P. 1363. https://doi.org/10.1007/s10008-020-04642-x
- Efimova E.A., Syrtsova D.A., Teplyakov V.V. // Sep. Purif. Technol. 2017. V. 179. P. 467. https://doi.org/10.1016/j.seppur.2017.02.023
- Bodzenta J., Mazur J., Kaźmierczak-Bałata A. // Appl. Phys. B. 2011. V. 105. P. 623. https: //doi.org/.https://doi.org/10.1007/s00340-011-4510-7
- Afanasov I.M., Makarenko I.V., Vlasov I.I. et al. // Compact. Expand. Graph. with a Low Therm. Conduct., Curran Associates, Inc., Clemson, South Carolina, USA. 2010: P. 645.
- Ivanov A.V., Manylov M.S., Maksimova N.V. et al. // J. Mater. Sci. 2019. V. 54. P. 4457. https://doi.org/10.1007/s10853-018-3151-1
- Inagaki M., Tashiro R., Toyoda M. et al. // Ceram. Soc. Jpn. 2004. V. 112-1. P. S1513. https://doi.org/10.14852/jcersjsuppl.112.0.S1513.0
- Kang F., Zheng Y.-P., Wang H.-N. et al. // Carbon. 2002. V. 40. P. 1575. https://doi.org/10.1016/S0008-6223(02)00023-4
- Inagaki M., Tashiro R., Washino Y. et al. // J. Phys. Chem. Solids. 2004. V. 65. P. 133. https://doi.org/10.1016/j.jpcs.2003.10.007
- Inagaki M., Suwa T. // Carbon. 2001. V. 39. P. 915. https://doi.org/10.1016/S0008-6223(00)00199-8
- Inagaki M., Saji N., Zheng Y.-P. et al. // TANSO. 2004. V. 2004. P. 258. https://doi.org/10.7209/tanso.2004.258
- Tryba B., Morawski A.W., Kaleńczuk R.J. et al. // Spill Sci. Technol. Bull. 2003. V. 8. P. 569. https://doi.org/10.1016/S1353-2561(03)00070-7
- Shornikova O.N., Kogan E.V., Petrov D.V. et al. // Pore structure of exfoliated graphite, Curran Associates, Inc., Clemson, South Carolina, USA. 2010: P. 421.
- Goudarzi R., Hashemi Motlagh G. // Heliyon. 2019. V. 5. P. e02595. https://doi.org/10.1016/j.heliyon.2019.e02595
- Bogdanov S.G., Valiev E.Z., Dorofeev Y.A. et al. // Cryst. Rep. 2006. V. 51. P. S12. https://doi.org/10.1134/S1063774506070030
- Sorokina N.E., Monyakina L.A., Maksimova N.V. et al. // Inorg. Mater. 2002. V. 38. P. 482. https://doi.org/10.1023/A:1015423105964
- Sorokina N.E., Nikol’skaya I.V., Ionov S.G. et al. // Russ. Chem. Bull. 2005. V. 54. P. 1749. https://doi.org/10.1007/s11172-006-0034-4
- Sing K.S.W. // Pure Appl. Chem. 1982. V. 54. P. 2201. https://doi.org/10.1351/pac198254112201
- Jagiello J., Olivier J.P. // Carbon. 2012. V. 55. P. 70. https://doi.org/10.1016/j.carbon.2012.12.011
- Jagiello J., Olivier J.P. // J. Phys. Chem. C. 2009. V. 113. P. 19382. https://doi.org/10.1021/jp9082147
- Ross S., Olivier J.P. // J. Phys. Chem. 1961. V. 65. P. 608. https://doi.org/10.1021/j100822a005
- Olivier J.P., Winter M. // J. Power Sources. 2001. V. 97–98. P. 151. https://doi.org/10.1016/S0378-7753(01)00527-4
- Li Z., Peng H., Liu R. et al. // J. Power Sources. 2020. V. 457. P. 228022. https://doi.org/10.1016/j.jpowsour.2020.228022
Supplementary files










