Effect of the Nature of the Solvent on the Formation of Ferrocene Cations during the Protonation of Acetil- and 1,1'-Diacetylferrocene with Perchloric Acid and Their Oxidation with Iodine
- Authors: Fomin V.M.1, Shuklina N.N.1
-
Affiliations:
- Lobachevsky State University
- Issue: Vol 97, No 7 (2023)
- Pages: 932-937
- Section: CHEMICAL KINETICS AND CATALYSIS
- Submitted: 15.10.2023
- Published: 01.07.2023
- URL: https://bakhtiniada.ru/0044-4537/article/view/136611
- DOI: https://doi.org/10.31857/S0044453723070105
- EDN: https://elibrary.ru/SKONUH
- ID: 136611
Cite item
Full Text
Abstract
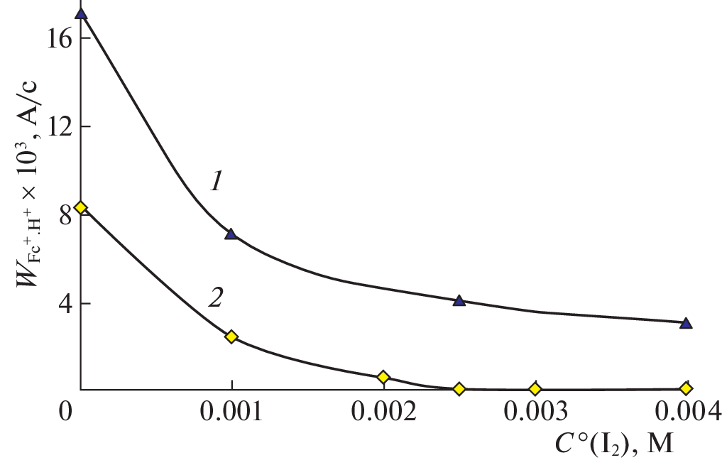
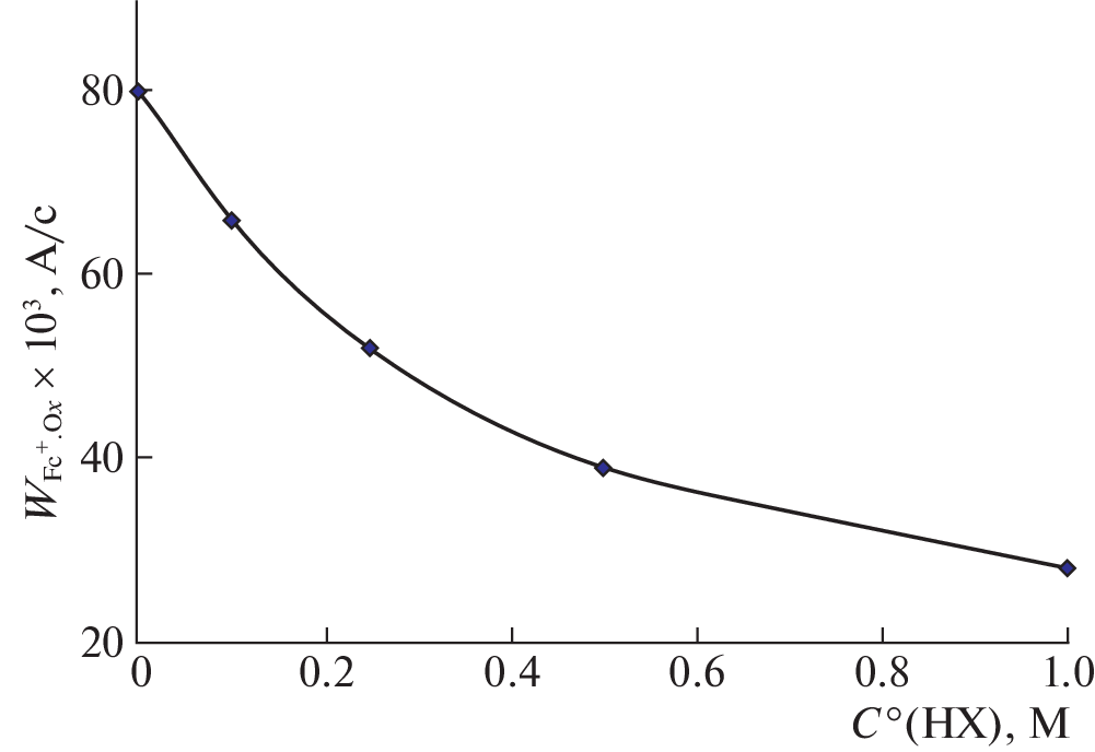
It is established that the rate of the formation of ferrocenium cations in reaction mixture acetylferrocene (1,1'-diacetylferrocene) + I2 + HClO4 as a result of the protonation of metal complexes (MCs) and their oxidation with iodine in dioxane and acetonitrile depends on different mechanisms and is described by kinetic equations obtained by analyzing schemes of the process. The observed difference is due to different roles of the protonation of metal complexes and their oxidation with iodine in these solvents.
About the authors
V. M. Fomin
Lobachevsky State University
Email: niih325@bk.ru
Nizhny Novgorod, Russia
N. N. Shuklina
Lobachevsky State University
Author for correspondence.
Email: niih325@bk.ru
Nizhny Novgorod, Russia
References
- Фомин В.М., Шуклина Н.Н., Климова М.Н. // Журн. физ. химии. 2020. Т. 94. № 9. С. 1–7. https://doi.org/10.31857/S0044453720090071
- Фомин В.М., Маркин А.В., Шуклина Н.Н. // ЖОХ. 2020. Т. 90. Вып. 6. С. 896. https://doi.org/10.31857/S0044460X20060091
- Фомин В.М., Шуклина Н.Н. // Журн. физ. химии. 2022. Т. 96. № 5. С. 1. https://doi.org/10.31857/S0044453722050119
- Фомин В.М., Зайцева К.С., Шарова М.Н. // ЖОХ. 2016. Т. 86. Вып. 5. С. 815. https://doi.org/10.1134/S1070363216050169
- Фомин В.М., Кочеткова Е.С., Ключевский К.В. // Там же. 2018. Т. 88. Вып. 5. С. 805. https://doi.org/10.1134/S1070363218050183
- Фомин В.М., Шуклина Н.Н. // Там же. 2021. Т. 91. № 7. С. 1078. https://doi.org/10.31857/S0044460X2107012X
- Фомин В.М., Маркин А.В., Шуклина Н.Н. // Журн. физ. химии. 2022. Т. 96. № 1. С. 1. https://doi.org/10.31857/S0044453722010095
- Несмеянов А.Н., Кочетков К.А. Методы элементоорганической химии. Железоорганические соединения. М.: Наука, 1983, с. 544
- Несмеянов А.Н., Шульпин Г.Б., Рыбинская М.И. // Изв. АН СССР. Сер. Хим. 1975. С. 2824.
- Белл Р. Протон в химии. М.: Мир, 1977. С. 61.
Supplementary files






