Effect of Sodium Additives on the Kinetics of the Solid-State Oxidation of Lead Babbitt PbSb15Sn10Na
- Authors: Ganiev I.N.1, Khodzhaev K.M.1, Khodzhaev F.K.1
-
Affiliations:
- Osimi Tajik Technical University
- Issue: Vol 97, No 2 (2023)
- Pages: 216-222
- Section: CHEMICAL KINETICS AND CATALYSIS
- Submitted: 15.10.2023
- Published: 01.02.2023
- URL: https://bakhtiniada.ru/0044-4537/article/view/136509
- DOI: https://doi.org/10.31857/S004445372302005X
- EDN: https://elibrary.ru/DRIVCQ
- ID: 136509
Cite item
Full Text
Abstract
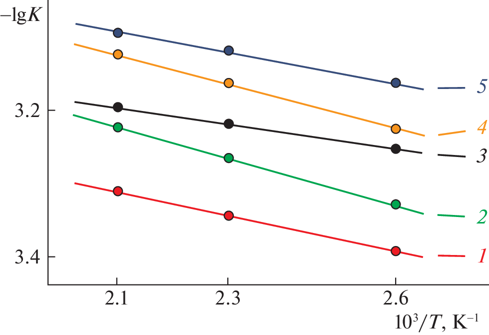
A study is performed of the kinetics of oxidation of lead babbitt with 1.0 wt % of sodium in the 373–473 K range of temperatures. The kinetic and energy parameters of the oxidation of the alloys are determined. It is found that the weight gain of the alloys grows rapidly during the first 15–20 min of oxidation and then acquires an almost constant value. Oxide films that form at the beginning of oxidation have no protective properties, as is confirmed by an increase in the alloys’ rate of oxidation along with temperature in the initial period. It is revealed that sodium dopant additives taken in concentrations of 0.01–1.0 wt % enhance the oxidizability of the original alloy and considerably refine its microstructure. X-ray diffraction analysis shows that the alloys’ products of oxidation consist of oxides (Pb3Sb2O8.47)6.4, PbO, Pb3O4, Pb0.828O2, Sb2O4, Na3SbO3, NaSbO3, and PbSb2O6.
About the authors
I. N. Ganiev
Osimi Tajik Technical University
Email: khayrullo.khodzhanazarov@bk.ru
734042, Dushanbe, Tajikistan
Kh. M. Khodzhaev
Osimi Tajik Technical University
Email: khayrullo.khodzhanazarov@bk.ru
734042, Dushanbe, Tajikistan
F. K. Khodzhaev
Osimi Tajik Technical University
Author for correspondence.
Email: khayrullo.khodzhanazarov@bk.ru
734042, Dushanbe, Tajikistan
References
- Фетисов Г.П. Материаловедение и технология металлов. М.: Высшая школа, 2007. 861 с.
- Резай Б. // Электрохимия. 2006. Т. 42. № 4. С. 401–405.
- Войтович Р.Ф., Головко Э.И. Высокотемпературное окисление металлов и сплавов. Киев: Наукова думка, 1980. 292 с.
- Кубашевский О., Гопкинс Б. Окисление металлов и сплавов. М.: Металлургия, 1968. 428 с.
- Лепинских Б.М., Киташев А.А., Белоусов А.А. Окисление жидких металлов и сплавов. М.: Наука, 1979. 116 с.
- Лазарев В.Б., Соболев В.В., Шаплыгин И.С. Химические и физические свойства простых оксидов металлов. М.: Наука, 1983. 239 с.
- Талашманова Ю.С., Антонова Л.Т., Денисов В.М. Окисление жидких сплавов на основе свинца // Матер. конф. “Современные проблемы науки и образования”, 2006. № 2. С. 75–76.
- Антонова Л.Т., Денисов В.М., Талашманова Ю.С. и др. // Расплавы. 2006. № 4. С. 3.
- Талашманова Ю.С., Денисов В.М., Антонова Л.Т. и др. // Там же. 2007. № 5. С. 9–12.
- Окисление металлов. Т. 1 / Под ред. Ж. Бенара. М.: Металлургия, 1968. 499 с.
- Белоусова Н.В., Денисов В.М., Истомин С.А. и др. Окисление жидких металлов и сплавов. Екатеринбург: УрО РАН, 2004. 285 с.
- Антонова Л.Т., Денисов В.М., Федоров В.А. и др. // Изв. вузов. Химия и хим. технология. 2005. Т. 48. № 8. С. 163.
- Карлов А.В., Белоусова Н.В., Карлов Е.В. и др. // Расплавы. 2002. № 4. С. 22.
- Денисова Л.Т., Денисов В.М. // Журн. Сибирск. федерального ун-та. 2014. № 2. С. 264.
- Ганиев И.Н., Ходжаназаров Х.М., Ходжаев Ф.К. // Ползуновский вестн. Алтайский гос. техн. ун-т им. И.И. Ползунова. 2022. № 1. С. 126.
- Ганиев И.Н., Ходжаназаров Х.М., Ходжаев Ф.К., Якубов У.Ш. // Вестн. Казанск. гос. техн. ун-та им. А.Н. Туполева. 2022. Т. 78. № 1. С. 7.
- Муллоева Н.М., Ганиев И.Н., Эшов Б.Б. // Журн. физ. химии. 2013. Т. 87. № 11. С. 1894.
- Муллоева Н.М., Ганиев И.Н., Эшов Б.Б., Махмадуллоев Х.А.// Там же. 2015. Т. 89. № 10. С. 1568.
- Обидов З.Р., Амонова А.В., Ганиев И.Н. // Там же. 2013. Т. 87. № 4. С. 717.13.
- Захаров А.М. Диаграммы состояния двойных и тройных систем / Учебное пособие для вузов. М.: Металлургия, 1990. 240 с.
- Дунаев Ю.Д. Нерастворимые аноды из сплавов на основе свинца. Алма-Ата, Наука, 1978. 316 с.
- Лякишев Н.П. Диаграммы состояния двойных металлических систем. Справочник в 3 томах: Т. 3. Кн. 1. 872 с.
Supplementary files








