Potentiometric Study of Complexation in a Copper(II)–1-Phenyl-2,3-dimethylpyrazoline-5-thione–Hydrochloric Acid–Acetone System
- Authors: Khasanov F.N.1, Bakhodurov Y.F.1, Goziev E.J.1, Rakhmatulloev B.K.1
-
Affiliations:
- Research Institute, Tajik National University
- Issue: Vol 97, No 2 (2023)
- Pages: 193-198
- Section: CHEMICAL THERMODYNAMICS AND THERMOCHEMISTRY
- Submitted: 15.10.2023
- Published: 01.02.2023
- URL: https://bakhtiniada.ru/0044-4537/article/view/136502
- DOI: https://doi.org/10.31857/S0044453723020103
- EDN: https://elibrary.ru/DRJYJY
- ID: 136502
Cite item
Full Text
Abstract
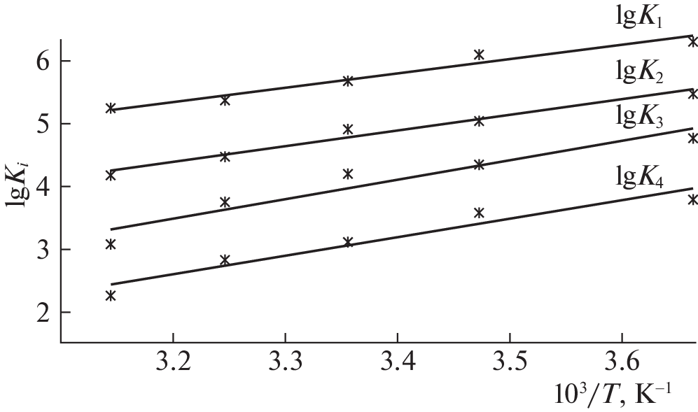
Potentiometry is used to study the formation of Cu(II)–1-phenyl-2,3-dimethylpyrazoline-5-thione (1-P-2,3-DMP-5-T) complex in a mixed solvent. The compositions of the complexes are determined, and their stepwise constants of stability are calculated. It is shown that when Cu(II) reacts with 1-P-2,3-DMP-5-T in a medium of mixed solvent HCl + acetone (10 : 1), quantities ΔH, ΔG, and ΔS have negative values at all stages.
About the authors
F. N. Khasanov
Research Institute, Tajik National University
Email: farrukh.19@mail.ru
734025, Dushanbe, Tajikistan
Yu. F. Bakhodurov
Research Institute, Tajik National University
Email: farrukh.19@mail.ru
734025, Dushanbe, Tajikistan
E. J. Goziev
Research Institute, Tajik National University
Email: farrukh.19@mail.ru
734025, Dushanbe, Tajikistan
B. K. Rakhmatulloev
Research Institute, Tajik National University
Author for correspondence.
Email: farrukh.19@mail.ru
734025, Dushanbe, Tajikistan
References
- Петров Б.И. Экстракционные системы различных типов с антипиринами, диантипирилметанами и их использование в аналитической химии: автореф. дис. …докт. хим. наук. М., 1987.
- Петров Б.И., Чукин В.М., Яковлева Т.П. // Журн. общ. химии. 1991. Т. 61. № 5.
- Логинова О.Б., Темерев С.В. // Изв. Алтайского гос. ун-та. 2012. № 3–2 (75). С. 132−137.
- Бекназарова Н.С., Хасанов О.К. // Вестн. Московского гос. технического ун-та им. Н.Э. Баумана. Сер. естественные науки. 2020. № 5 (92). С. 83–96. https://doi.org/10.18698/1812-3368-2020-5-83-96
- Рахматуллоев Б.К. Комплексообразование Fe(II) и Fe(III) c 1-фенил-2,3-диметилпиразолин-5-тионом: Автореф. дис….канд. хим. наук. Д.: ТНУ, 2020. 18 с.
- Бекназарова Н.С., Шоалифов Д.О., Аминджанов А.А., Сафармамадов С.М. // Журн. физ. химии. 2016. Т. 90. № 12. С. 1833. https://doi.org/10.7868/S0044453716120049
- Аминджанов А.А., Бекназарова Н.С. // Вестн. Пермского ун-та. Сер. Химия. 2016. № 1 (21). С. 44.
- Бахроми Д., Сурайе С.Б., Сафармамадов С.М. / Вестн. Таджикского нац. ун-та. Сер. естественные науки. 2019. № 3. С. 160.
- Хасанов Ф.Н. Синтез и исследование координационных соединений меди(II) с 1-фенил-2,3-диметилпиразолин-5-тионом: автореф. дис. …канд. хим. наук. Д.: АН РТ, 2020. 18 с.
- Бургер К. Сольватация, ионные реакции и комплексообразование в неводных средах. М.: Мир, 1984. 543 с.
- Аминджанов А.А., Баходуров Ю.Ф., Хасанов Ф.Н., Бекназарова Н.С. / Докл. Акад. наук Республики Таджикистан. 2014. Т. 57. № 9–10. С. 771.
- Гамов Г.А., Граждан К.В., Гаврилова М.А. и др. // Журн. физ. химии. 2013. Т. 87. № 6. С. 988.
- Isaeva V.A., Kipyatkov K.A., Gamov G.A., Sharnin V.A. // Rus. J. of Phys. Chem. A. 2021. T. 95. № 5. C. 968. https://doi.org/10.31857/S0044453721050162
- Хасанов О.К., Бекназарова Н.С. Башкирский хим. журн… 2016. Т. 23. № 3. С. 11.
Supplementary files







