Вольтамперометрическое поведение висмута (III) в диметилсульфоксид- и диметилформамидсодержащих водно-органических электролитах
- Authors: Трубачев А.В.1, Трубачева Л.В.1
-
Affiliations:
- Удмуртский государственный университет
- Issue: Vol 79, No 1 (2024)
- Pages: 34-40
- Section: Articles
- Submitted: 29.06.2024
- Accepted: 29.06.2024
- URL: https://bakhtiniada.ru/0044-4502/article/view/258175
- DOI: https://doi.org/10.31857/S0044450224010041
- EDN: https://elibrary.ru/lexbaw
- ID: 258175
Cite item
Full Text
Abstract
Исследовано вольтамперометрическое поведение висмута (III) в ацетатно-перхлоратных диметилсульфоксид- и диметилформамидсодержащих растворах, установлены зависимости потенциалов электровосстановления и величин токов пиков висмута (III) от состава смешанного минерально-органического электролита, найдено, что электровосстановление висмута (III) протекает необратимо с участием трех электронов. Показано, что в данных условиях возможно образование комплексов висмута (III), включающих в состав координационной сферы молекулы диметилсульфоксида и диметилформамида. При этом в объеме раствора преобладают комплексные частицы, содержащие в координационной сфере центрального иона три молекулы растворителя, а на электроде разряжаются частицы, содержащие две молекулы ДМСО и одну молекулу ДМФА. Найдены области линейной зависимости тока пика висмута (III) от его концентрации в растворе. Оценены возможности применения ацетатно-перхлоратных диметилсульфоксид– и диметилформамидсодержащих электролитов для вольтамперометрического определения висмута в лекарственных препаратах.
Keywords
Full Text
Изучению вольтамперометрического поведения висмута (III) и возможности его электроаналитического определения в различных средах и материалах посвящен ряд исследований. В работе [1] изучено вольтамперометрическое поведение висмута (III) в солянокислых растворах дибромпирогаллолсульфофталеина и предложена методика определения малых содержаний висмута, основанная на адсорбции и восстановлении комплекса, образующегося на поверхности модифицированного угольно-пастового электрода, с последующим анодным окислением Bi0 до Bi3+. Золотой электрод, химически модифицированный углеродными нанотрубками с поверхностно-связанным бифенилдиметандиолом, предложен для определения висмута в природных и высокосоленых водах [2].
Инверсионно-вольтамперометрическое определение висмута (III) в питьевой воде предложено проводить с использованием ртутного пленочного углеситаллового электрода на фоне смеси хлорида аммония и соляной кислоты [3]. Метод инверсионной вольтамперометрии на угольно-сурьмяном пастовом электроде с солянокислым фоновым электролитом применен для определения висмута в речной воде [4].
Авторы работы [5] предложили вольтамперометрический способ определения висмута (III) в хозяйственно-бытовых и сточных водах, заключающийся в выделении гидрида висмута из солянокислого раствора путем добавления борогидрида натрия с последующим его электроокислением на графитовом электроде.
В работе [6] описан ионселективный электрод, обратимый к этилендиаминтетраацетатовисмутат(III)-аниону и разработана методика потенциометрического определения висмута (III) в антиацидных лекарственных препаратах. Для определения Bi(III) в фармацевтической смеси субсалицилата висмута предложена инверсионно-вольтамперометрическая методика с использованием ртутного пленочного электрода в фоновом электролите состава 0.2 М NaNO3 + +0.2 M HNO3, при этом в сравнении с методом УФ-спектрофотометрии метод инверсионной вольтамперометрии оказался более предпочтительным [7].
Известно, что применение в вольтамперометрии смешанных минерально-органических электролитов с высокой сольватирующей способностью позволяет повысить точность и селективность определения металлокатионов в сложных по химическому составу объектах [8].
В данной работе изучено вольтамперометрическое поведение висмута (III) в присутствии диметилсульфоксида (ДМСО) и диметилформамида (ДМФА) на ацетатно-перхлоратном фоне. Предложено использовать данные минерально-органические электролиты в качестве сред для определения содержания висмута в лекарственных препаратах.
ЭКСПЕРИМЕНТАЛЬНАЯ ЧАСТЬ
Вольтамперограммы исследуемых растворов висмута (III) регистрировали на полярографе универсальном ПУ-1 в режиме линейной развертки поляризующего напряжения, задавая скорости сканирования поляризующего напряжения от 0.1 до 1.0 В/с в области катодных потенциалов от –0.05 до –0.50 В.
Все исследования проводили в трехэлектродной термостатируемой ячейке, используя в качестве рабочего электрода ртутный капающий электрод с периодом капания 14 с, а также стационарный ртутный пленочный электрод на серебряной подложке для оценки возможности его аналитического применения в изучаемых условиях.
В качестве электрода сравнения использовали насыщенный каломельный электрод (нас. к. э.), который соединяли с испытуемым раствором с помощью электролитического мостика, заполненного раствором фона-электролита, и сосуда с насыщенным раствором хлорида калия.
Растворы в ячейке деаэрировали аргоном в течение 5 мин, после чего регистрировали вольтамперограммы, поддерживая постоянную температуру 25±0.1оС. Рабочие растворы висмута (III) готовили растворением точной навески металлического висмута в 1 М хлорной кислоты при нагревании, а электролиты для регистрации вольтамперограмм – смешением в мерной колбе емкостью 25 мл соответствующих аликвот раствора металла, ДМСО, ДМФА и 1 М раствора ацетата натрия, доводя объем до метки дистиллированной водой. Все реактивы, используемые в работе, имели квалификацию х.ч.
Функциональные параметры электровосстановления висмута (III) рассчитывали в соответствии с известными уравнениями для изучения вольтамперометрического поведения металлокатионов в растворах электролитов:
– уравнения катодного тока для случаев обратимого и необратимого электровосстановления деполяризатора [9, 10]:
,
,
— уравнения равновесного потенциала и тока обмена [11, 12]:
,
;
— уравнения для определения состава комплексных частиц, преобладающих в объеме раствора и разряжающихся на электроде [13]:
,
.
РЕЗУЛЬТАТЫ И ИХ ОБСУЖДЕНИЕ
Электровосстановление висмута (III) в водных растворах минеральных кислот (H2SO4, HNO3, HCl) проходит в области потенциалов, близких к 0 В, что вносит погрешности в результаты измерений из-за возможного окисления материала рабочего электрода. В растворах солей органических кислот (уксусной, винной, лимонной) электровосстановление висмута (III) возможно в области потенциалов от –0.20 до –0.29 В (нас. к. э.).
Установлено, что устойчивый максимум катодного тока висмута (III) формируется в хлорнокислых водных растворах ацетата натрия, в связи с чем для дальнейших исследований в качестве фонового электролита выбрали ацетатно-перхлоратный раствор.
Вольтамперометрическое поведение ионов металлов в смешанных минерально-органических электролитах с высокой сольватирующей способностью зависит как от физико-химических свойств данных сред, так и от содержания в них органических растворителей. При этом одним из определяющих факторов является образование в растворе комплексов металлов, включающих в состав координационной сферы молекулы данных растворителей [14].
Найдено, что с увеличением концентрации как ДМСО, так и ДМФА в ацетатно-перхлоратном растворе висмута (III) происходит сдвиг потенциала его электровосстановления в область более отрицательных значений, что свидетельствует о протекании комплексообразования висмута (III) с ДМСО и ДМФА. В табл. 1 и 2 приведены вольтамперометрические характеристики висмута (III) в диметилсульфоксид- и диметилформамидсодержащих ацетатно-перхлоратных электролитах с различной концентрацией ДМСО и ДМФА.
Таблица 1. Вольтамперометрические характеристики Bi(III) в ацетатно-перхлоратных диметилсульфоксидсодержащих электролитах (сBi = 5×10–4 М, 0.1 М NaAc, pH 2)
cДМСО, М | v, В/с | –Eк, В | –Ea, В | iк×103(эксп.), А/см2 | ia×103(эксп.), А/см2 | iк×103(расч.), А/см2 |
2.0 | 0.1 | 0.21 | 0.11 | 1.47 | 0.82 | 1.45 |
0.2 | 0.21 | 0.12 | 1.66 | 1.13 | 1.64 | |
0.5 | 0.22 | 0.13 | 2.37 | 1.27 | 2.35 | |
1.0 | 0.23 | 0.14 | 3.22 | 1.43 | 3.18 | |
3.0 | 0.1 | 0.22 | 0.12 | 1.79 | 1.04 | 1.76 |
0.2 | 0.23 | 0.13 | 2.35 | 1.19 | 2.31 | |
0.5 | 0.23 | 0.14 | 2.97 | 1.41 | 2.98 | |
1.0 | 0.24 | 0.15 | 3.39 | 1.52 | 3.32 | |
4.0 | 0.1 | 0.23 | 0.13 | 1.83 | 1.15 | 1.77 |
0.2 | 0.23 | 0.14 | 2.89 | 1.39 | 2.86 | |
0.5 | 0.24 | 0.15 | 3.32 | 1.51 | 3.18 | |
1.0 | 0.25 | 0.16 | 4.08 | 1.69 | 3.97 | |
5.0 | 0.1 | 0.23 | 0.14 | 2.54 | 1.10 | 2.53 |
0.2 | 0.24 | 0.15 | 3.02 | 1.49 | 3.08 | |
0.5 | 0.24 | 0.15 | 3.61 | 1.66 | 3.58 | |
1.0 | 0.25 | 0.16 | 4.37 | 1.82 | 4.41 | |
6.0 | 0.1 | 0.24 | 0.15 | 2.81 | 1.12 | 2.79 |
0.2 | 0.24 | 0.16 | 3.37 | 1.54 | 3.41 | |
0.5 | 0.25 | 0.16 | 4.07 | 1.85 | 4.12 | |
1.0 | 0.26 | 0.17 | 4.96 | 2.22 | 4.88 |
Таблица 2. Вольтамперометрические характеристики Bi(III) в ацетатно-перхлоратных диметилформамидсодержащих электролитах (cBi = 5×10–4 М, 0.1 М NaAc, pH 2)
cДМФА, М | v, В/с | –Eк, В | –Ea, В | iк×103(эксп.), А/см2 | ia×103(эксп.), А/см2 | iк×103(расч.), А/см2 |
2.0 | 0.1 | 0.20 | 0.10 | 1.37 | 0.34 | 1.41 |
0.2 | 0.21 | 0.11 | 1.55 | 0.59 | 1.54 | |
0.5 | 0.21 | 0.11 | 2.16 | 0.87 | 2.17 | |
1.0 | 0.22 | 0.12 | 2.92 | 1.23 | 2.94 | |
3.0 | 0.1 | 0.21 | 0.11 | 1.49 | 0.55 | 1.46 |
0.2 | 0.22 | 0.12 | 2.03 | 0.64 | 2.01 | |
0.5 | 0.22 | 0.13 | 2.74 | 1.01 | 2.71 | |
1.0 | 0.23 | 0.13 | 3.02 | 1.12 | 3.04 | |
4.0 | 0.1 | 0.22 | 0.13 | 1.82 | 0.62 | 1.79 |
0.2 | 0.22 | 0.13 | 2.37 | 0.83 | 2.40 | |
0.5 | 0.23 | 0.14 | 2.89 | 1.12 | 2.83 | |
1.0 | 0.23 | 0.14 | 3.31 | 1.49 | 3.29 | |
5.0 | 0.1 | 0.22 | 0.12 | 2.14 | 1.02 | 2.11 |
0.2 | 0.23 | 0.13 | 2.76 | 1.29 | 2.78 | |
0.5 | 0.23 | 0.13 | 3.01 | 1.46 | 2.98 | |
1.0 | 0.24 | 0.14 | 3.72 | 1.72 | 3.75 | |
6.0 | 0.1 | 0.23 | 0.13 | 2.57 | 1.04 | 2.58 |
0.2 | 0.24 | 0.14 | 3.04 | 1.34 | 2.98 | |
0.5 | 0.24 | 0.14 | 3.56 | 1.45 | 3.53 | |
1.0 | 0.25 | 0.15 | 3.98 | 2.02 | 3.97 |
Сравнение экспериментальных значений тока катодного пика висмута (III) с вычисленными по уравнению Делахея [10] при n = 3 (число электронов, принимающих участие в электродной реакции) свидетельствует о протекании необратимого электровосстановления висмута (III) с участием трех электронов в ацетатно-перхлоратных диметилсульфоксид- и дметилформамидсодержащих электролитах в широком диапазоне концентраций органических растворителей при различных скоростях сканирования потенциала.
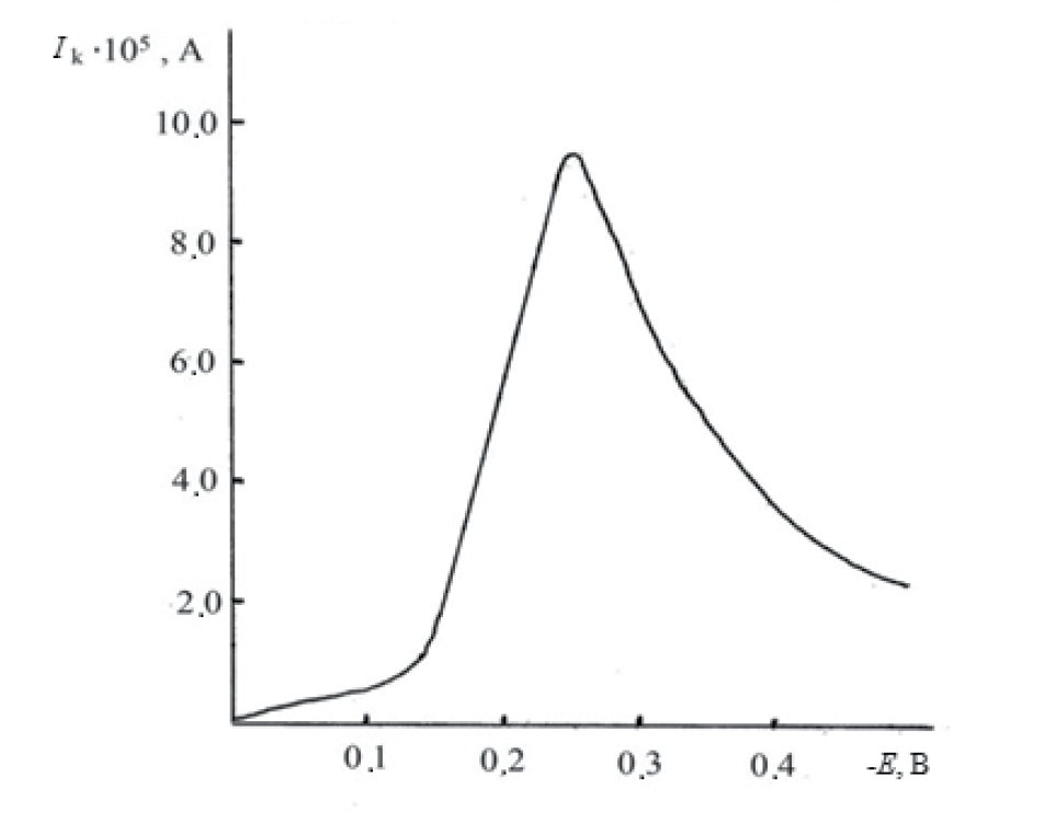
В качестве примера на рис. 1 приведена катодная вольтамперограмма висмута (III) при v = 0.2 В/с в электролите, содержащем 6 моль/л ДМСО. Данная скорость сканирования потенциала является оптимальной для аналитических целей, так как при этом формируется наиболее четкий катодный пик тока висмута (III) без сглаживания максимума в приемлемом интервале времени его формирования.
Рис. 1. Катодная вольтамперограмма висмута (III) в ацетатно-перхлоратном диметилсульфоксидсодержащем электролите. cBi = 5×10–4 М, cДМСО =6.0 М, 0.1 М NaAc, рН 2, v = 0.2 В/с
Следует отметить, что увеличение содержания ДМСО в смешанном электролите по сравнению с увеличением содержания ДМФА приводит к большему сдвигу катодного потенциала висмута (III) в область более отрицательных значений, при этом изменение максимальных значений плотности катодного тока деполяризатора в обоих случаях практически одинаково. Увеличение концентрации ДМСО и ДМФА в растворе ведет также к росту значений токов пиков висмута (III), причем в случае ДМСО этот рост более выражен.
Для оценки состава комплексных частиц висмута (III), преобладающих в растворе (с количеством координированных молекул растворителя р1) и разряжающихся на электроде (с количеством координированных молекул растворителя р2) рассчитали значения равновесных потенциалов Еравн. и токов обмена io висмута в смешанных минерально-органических электролитах с различными концентрациями ДМСО/ДМФА. В табл. 3 приведены результаты расчетов.
Таблица 3. Результаты расчетов электрохимических характеристик висмута (III) для определения числа координированных молекул ДМСО/ДМФА в ацетатно-перхлоратном электролите (cBi = 5×10–4 М, 0.1 М NaAc, v = 0.2 В/с)
cДМСО (ДМФА), М | –Еравн., В | io×105, А/см2 | p1 | p2 |
Диметилсульфоксид | ||||
2 | 0.16 | 4.74 | 2.86 | 1.77 |
3 | 0.17 | 5.11 | 2.79 | 1.78 |
4 | 0.18 | 5.86 | 2.94 | 1.74 |
5 | 0.19 | 6.73 | 2.68 | 1.72 |
6 | 0.20 | 7.16 | 3.11 | 1.75 |
Среднее: 2.88 | Среднее: 1.75 | |||
Диметилформамид | ||||
2 | 0.15 | 2.72 | 2.89 | 0.95 |
3 | 0.16 | 3.12 | 2.92 | 0.98 |
4 | 0.17 | 3.60 | 3.01 | 1.18 |
5 | 0.18 | 4.18 | 2.95 | 1.13 |
6 | 0.19 | 4.73 | 3.11 | 1.12 |
Среднее: 2.98 | Среднее: 1.07 | |||
Из данных табл. 3 следует, что в объеме раствора преобладают комплексные частицы висмута (III), включающие в состав координационной сферы центрального иона металла три молекулы растворителя, а электрохимически активная форма содержит в координационной сфере две молекулы растворителя в случае ДМСО и одну молекулу растворителя в случае ДМФА.
На основании полученных экспериментальных и расчетных данных, учитывая, что висмут (III) присутствует в водных перхлоратных растворах в виде оксокатиона висмутила BiO+ [15], уравнения электрохимических реакций с участием висмута (III) в изучаемых водно-органических растворах можно представить в следующем виде:
,
.
Из приведенных уравнений следует, что формирование электроаналитического сигнала висмута (III) в ацетатно-перхлоратных диметилсульфоксидсодержащих растворах определяется восстановлением на электроде диметилсульфоксидного комплекса висмута состава Вi : ДМСО = 1 : 2, образующегося в результате предшествующей диссоциации комплекса Bi : ДМСО = 1 : 3, а в случае диметилформамидсодержащих сред – восстановлением на электроде комплекса состава Bi : ДМФА = 1 : 1, образующегося в результате предшествовавшей диссоциации комплекса Bi : ДМФА = 1 : 3.
Изучение зависимости величины тока катодного пика висмута (III) от его содержания в анализируемом растворе показало, что линейный характер данной зависимости соблюдается в диапазоне концентраций деполяризатора 4×10–5–2×10–3 М, при этом в случае диметилсульфоксидсодержащих растворов линейная зависимость сохраняется в более широкой концентрационной области ДМСО и может быть описана уравнением: y = (6.82 ± ± 0.02)x, где y – плотность максимального катодного тока висмута (III) (А/см2), х – концентрации висмута (III) в растворе (моль/л).
Влияние мешающих (сопутствующих) ионов на вольтамперометрическое поведение висмута (III) в выбранных условиях изучали путем сравнения формы вольт-амперной кривой, значений катодных токов и потенциалов Bi(III) в присутствии этих ионов с заданной концентрацией и в их отсутствие.
Неискаженную форму вольтамперограммы, воспроизводимые значения потенциалов максимума катодного тока и его значений в присутствии различных содержаний исследуемых ионов считали признаком отсутствия мешающего влияния.
Выбор элементов для изучения мешающего влияния соответствующих ионов на вольтамперометрическое поведение висмута (III) определялся их возможным присутствием в разнообразных висмутсодержащих материалах и продуктах: нейзильберах, полупроводниковых сплавах и пленках, термоэлектрических материалах, лекарственных препаратах и т. п.
Найдено, что на вольтамперометрическое поведение висмута (III) в ацетатно-перхлоратных диметилсульфоксид- и диметилформамидсодержащих электролитах не влияют 100-кратные избытки Mg(II), Al(III), Ga(III), Ge(IV), In(III), As(V), Se(IV), Te(IV), 20-кратные избытки Sn(II), Pb(II), 5-кратные избытки Sb(III) и ряда других ионов.
Известно, что соединения висмута широко применяют в медицинской практике для лечения язвенной болезни желудка (например, препараты “Де-Нол”, “Викалин” и др. на основе субстанции висмута-калия-дицитрата С12Н10BiK3O14) [16]. Для определения содержания висмута в таких препаратах применяют, в частности, ионометрию [6], спектрофотометрию и инверсионную вольтамперометрию [7], рентгенофлуоресцентный анализ [17], однако соответствующие методики достаточно трудоемки и требуют применения специальных приемов пробоподготовки.
В предлагаемом варианте вольтамперометрического определения содержания висмута в лекарственном препарате “Де-Нол” пробу препарата растворяют в азотной кислоте с последующим добавлением хлорной кислоты, соответствующего минерально-органического электролита и регистрируют вольтамперограмму полученного раствора без предварительных операций отделения, экстракции и концентрирования.
Методика определения сводится к следующему: навеску тонко измельченного препарата массой от 500 до 1 000 мг помещают в коническую колбу емк. 50 мл, добавляют 5 мл конц. HNO3, кипятят смесь до полного растворения навески и упаривают до минимального объема. Раствор охлаждают, добавляют 5 мл 5 М хлорной кислоты, количественно переносят в мерную колбу емк. 50 мл и доводят до метки дистиллированной водой.
Аликвоту раствора 2.5 мл помещают в мерную колбу емк. 25 мл, прибавляют 2.5 мл 1 М раствора ацетата натрия, 12 мл ДМСО, тщательно перемешивают и доводят до метки дистиллированной водой. Аликвоту полученного раствора помещают в электрохимическую ячейку, деаэрируют аргоном в течение 5 мин. и регистрируют вольтамперограмму, измеряя ток катодного пика висмута (III) при скорости сканирования потенциала 0.2 В/с в области от –0.05 В до –0.50 В.
Содержание висмута рассчитывают по градуировочному графику, построенному в координатах, ток-концентрация висмута на фоне ацетатно-перхлоратного диметилсульфоксидсодержащего электролита при соотношении компонентов, соответствующем анализируемому раствору. Относительное стандартное отклонение sr при определении содержания висмута по предложенной методике в препарате “Де-Нол” составило 0.1%. Итог эксперимента приведен в табл. 4.
Таблица 4. Результаты вольтамперометрического определения висмута в препарате “Де-Нол”
cBi, мг/г (инструкция к препарату) | Найдено cBi, мг/г (n = 5) | x̅, мг/г | D×10–2, мг2/г2 | S×10–1, мг/г | ±Δ, мг/г (P = 0.95) |
107.6 | 107.8, 107.3, 106.7, 107.4, 107.5 | 107.3 | 0.13 | 0.36 | 0.18 |
* * *
Изучено вольтамперометрическое поведение висмута (III) в ацетатно-перхлоратных диметилсульфоксид- и диметилформамидcодержащих электролитах, установлены зависимости потенциалов электровосстановления и токов висмута (III) от состава смешанного электролита. Показано, что в данных условиях возможно образование электрохимически активных комплексов висмутила BiO+, включающих в состав координационной сферы различное количество молекул диметилсульфоксида и диметилформамида. Найдены области линейной зависимости токов пиков висмута (III) от его концентрации в растворе. Предложена методика вольтамперометрического определения содержания висмута в лекарственном препарате “Де-Нол” с применением диметилсульфоксидсодержащих ацетатно-перхлоратных фоновых сред.
About the authors
А. В. Трубачев
Удмуртский государственный университет
Author for correspondence.
Email: trub_av@mail.ru
Russian Federation, Ижевск
Л. В. Трубачева
Удмуртский государственный университет
Email: trub_av@mail.ru
Russian Federation, Ижевск
References
- Guo H., Li Y., Xiao P., He N. Determination of trace amount of bismuth (III) by adsorptive anodic stripping voltammetry at carbon paste electrode // Anal. Chim. Acta. 2005. V. 534. № 1. Р. 143.
- Profumo A., Fagnoni M., Merli D., Quartarone E., Protti S., Dondi D., Albini A. Multiwalled carbon nanotube chemically modified gold electrode for inorganic As speciation and Bi(III) determination // Anal. Chem. 2006. V. 78. № 12. P. 4194.
- Каменев А.И., Катенаире Р., Ищенко А.А. Инверсионно-вольтамперометрическое определение меди и висмута на ртутно-пленочном углеситалловом электроде // Вестн. Моск. ун-та. Сер. 2. Химия. 2004. Т. 45. № 4. С. 255.
- Ashrafi A.M., Vytřas K. Determination of trace bismuth (III) by stripping voltammetry at antimony-coated carbon paste electrode // Int. J. Electrochem. Sci. 2012. V. 7. № 1. Р. 68.
- Щербакова Л.В., Темерев С.В., Свердлова Е.С. Безопасный вольтамперометрический способ определения висмута. Патент РФ № 2693515. Заявка № 2018128540 от 02.08.2018, опубл. 03.07.2019.
- Харитонов С.В., Козырева Ю.М., Зарембо В.И. Определение висмута в комбинированных лекарственных формах с помощью ионоселективного электрода // Хим.-фарм. журн. 2008. Т. 42. № 10. С. 54.
- Vizer A.A., Ivanovskaya E.A., Ligostaev A.V. The comparison of methods for the quantification of the pharmaceutical substance bismuth subsalicylate by UV-spectrophotometry and stripping voltammetry // J. Siberian Med. Sci. 2021. № 1. P. 73.
- Трубачева Л.В., Лоханина С.Ю., Трубачев А.В. Метод системной селективности как способ избирательного формирования электроаналитических сигналов ионов металлов в минерально-органических средах // Химическая физика и мезоскопия. 2020. Т. 22. № 3. С. 341.
- Randles G.E. A cathode-ray polarography. Part II. The current-voltage curves // Trans. Faraday Soc. 1948. V. 44. № 5. Р. 327.
- Delahay P. Theory of irreversible waves in oscillographic polarography // J. Am. Chem. Soc. 1953. V. 75. № 5. P. 1190.
- Стромберг А.Г. Теория электродных процессов на амальгамном капельном электроде. Замедленный разряд-ионизация // Журн. физ. химии. 1955. Т. 29. № 3. С. 409.
- Стромберг А.Г. Теория электродных процессов на амальгамном капельном электроде. Приведенный ток обмена и уравнение катодно-анодной волны // Журн. физ. химии. 1955. Т. 29. № 12. С. 2152.
- Ватаман И.И., Чикрызова Е.Г. Применение метода осциллографической полярографии в изучении комплексов, разряжающихся необратимо на электроде / Исследования по химии координационных соединений и физ.-хим. методам анализа / Под ред. А.В. Аблова. Кишинев: РИО АН МолдССР, 1969. С. 120.
- Трубачев А.В. Вольтамперометрия p-, d- и f-элементов в минерально-органических фоновых электролитах // Журн. аналит. химии. 2003. Т. 58. № 12. С. 1264.
- Бусев А.И. Аналитическая химия висмута. М.: АН СССР, 1953. 382 с.
- Юхин Ю.М., Найденко Е.С., Карпова Е.М., Фрумин Л.Е., Савельева К.Р., Хлябич Г.Н., Шестаков В.Н. Противоязвенный препарат на основе субстанции висмута (III) калия дицитрата // Бутлеровские сообщения. 2014. Т. 38. № 4. С. 87.
- Моногарова О.В., Поликарпова П.Д. Рентгенофлуоресцентное определение висмута в лекарственных препаратах “Де-Нол” и “Викалин” // Вестн. Моск. ун-та. Сер. 2. Химия. 2015. Т. 56. № 2. С. 70.
Supplementary files



