Shock wave and centered rarefaction fan in Noble–Abel gas
- Authors: Brutyan M.A.1,2, Ibragimov U.G.1, Meniailov M.A.1
-
Affiliations:
- Central Aerohydrodynamic Institute named after N.E. Zhukovsky
- Moscow Institute of Physics and Technology
- Issue: Vol 88, No 6 (2024)
- Pages: 874-886
- Section: Articles
- URL: https://bakhtiniada.ru/0032-8235/article/view/282874
- DOI: https://doi.org/10.31857/S0032823524060045
- EDN: https://elibrary.ru/IGZMRY
- ID: 282874
Cite item
Full Text
Abstract
Planar supersonic flows of inviscid gas, obeyed the Abel – Noble (AN) equation of state, are considered. Formulas connecting flow parameters of considered gas before and after shock wave are obtained. Solution of Prandtl–Meyer problem for flow of AN gas in centered rarefaction fan is constructed. Critical values of velocity vectors turn angle in oblique shock wave and rarefaction fan are found. Comparisons with corresponding solution for perfect gas are given.
Keywords
Full Text
1. Введение
В работе рассматриваются плоские сверхзвуковые течения в ударной волне и центрированной волне разрежения для газа, подчиняющегося уравнению состояния АН. Данная модель, которая с приемлемой точностью описывает течения при высоких температурах и давлениях от 50 до 2000 МПа, является простым обобщением модели совершенного газа. В практических приложениях модель газа АН используется во внутренней баллистике оружейных каналов, а также при расчетах течения газа в различных ракетных установках [1, 2]. Автомодельные течения газа АН в клине изучены в работе [3], в которой установлена возможность существования таких течений в ограниченном диапазоне чисел Маха и углов раствора клина. Вопросам численного моделирования течений газов с уравнением состояния общего вида, в частности газа АН, посвящены работы [4, 5]. В работе [6] дано сравнение термодинамических параметров газа АН и газа, подчиняющегося уравнению состояния Soave–Redlich–Kwong (SRK). В работе [7] исследуется задача Римана о распаде разрыва для различных моделей газа. В работе [8] получены некоторые формулы для прямого скачка уплотнения в газе АН. Отдельные вопросы детонационных свойств газа АН изучены в работах [8–10]. В настоящей работе наряду с прямым скачком уплотнения рассматривается косой скачок и центрированная волна разрежения в газе АН.
Общая форма уравнения состояния газов может быть записана в виде вириального уравнения состояния [11]:
,
где B(T), C(T) и т.д. – функции только температуры и не зависят от давления и плотности. Если во втором приближении функцию B(T) представить в виде , а C(T) и другие члены положить равными нулю, то получим известное уравнение состояния Ван-дер-Ваальса
,
которое описывает свойства жидкости, как в газообразной, так и в жидкой фазах. Параметр b связан с объемом молекул, а параметр b1 отвечает за их взаимодействие. При отсутствии взаимодействия, b1 = 0, и малых положительных значениях параметра b, характеризующего отличие газа АН от совершенного газа, приходим к уравнению состояния газа АН [12, 13]:
,
которое после введения «эффективной» плотности , опять принимает форму уравнения совершенного газа
Энтропия s газа АН пропорциональна , т.е. она принимает постоянное значение при . По определению скорость звука равна, , откуда для газа АН имеем:
или , где – «эффективная» скорость звука. Запишем выражения для внутренней энергии e:
Здесь и всюду далее предполагается, что теплоемкость газа не зависит от температуры. Энтальпия h газа АН находится по формуле:
Отсюда можно сделать вывод, что теплоемкость при постоянном давлении cр также не зависит от температуры:
Используя данные формулы, можно выразить энтальпию через скорость звука:
;
При b = 0 полученное выражение совпадает с соответствующей формулой для совершенного газа, [14].
2. Прямой скачок уплотнения
Аналогично совершенному газу при переходе через прямой скачок уплотнения в газе АН должны сохраняться потоки массы j, импульса I и энергии H:
(2.1)
(2.2)
(2.3)
Здесь индексами 1 и 2 обозначены параметры потока перед и после скачка уплотнения соответственно. По ранее установленному правилу, введем «эффективную» скорость, . Тогда уравнение неразрывности принимает форму:
,
а уравнения импульса и энергии преобразуются к виду:
После сокращения одинаковых членов в левой и правой части полученных уравнений, законы сохранения приобретают вид, совпадающий по форме с соответствующими законами сохранения для совершенного газа:
(2.4)
(2.5)
(2.6)
Из уравнений (2.4)–(2.6) находим основные соотношения, связывающие параметры потока перед и за прямым скачком уплотнения:
(2.7)
(2.8)
, (2.9)
где число Маха .
Возвращаясь к физическим переменным скорости u1, u2 и плотности ρ1, ρ2, для газа АН получаем следующие соотношения на прямом скачке:
, (2.10)
которые при b = 0 переходят в соответствующие формулы для совершенного газа.
Получим зависимость, связывающую число Маха М1 перед скачком с числом М2 за прямым скачком в газе АН. Для этого воспользуемся формулами (2.7)–(2.9). Так как и , из формулы (2.9) находим, что
Согласно (2.7) имеем:
или после упрощения:
Изменение энтропии при переходе через ударную волну в газе АН дается выражением
(2.11)
Учитывая соотношения (2.7) и (2.8), уравнение (2.11) перепишем в виде
Рассмотрим случай слабого скачка уплотнения, . Имеем
(2.12)
Используя закон сохранения массы (2.1) и закон сохранения импульса (2.2), из (2.3) после несложных преобразований получаем:
Тогда уравнение (2.12) принимает форму:
Для оценки интеграла в (2.12) в случае слабого скачка воспользуемся формулой трапеции
Тогда
Окончательно получаем
Таким образом, как и в совершенном газе, в случае слабых скачков течение газа АН можно считать изоэнтропическим с точностью до членов третьего порядка малости.
Из уравнений (2.7) и (2.8) можно получить формулу для ударной адиабаты в газе АН:
,
где . Из полученной формулы, в частности следует известный результат, что в совершенном газе отношение в адиабате Гюгонио неограниченно возрастает при , в то время как в изоэнтропическом течении при [15]. На рис. 1 представлены зависимости от для различных значений параметра в ударной адиабате и в изоэнтропе. Видно, что с увеличением этого параметра величина уменьшается. Здесь и всюду далее расчеты проведены для газа с . Заметим, что в отличие от совершенного газа в изоэнтропическом течении газа АН отношение при конечном отношении .
Рис. 1. Семейство ударных адиабат (сплошная линия) и изоэнтроп (пунктирная линия); 1) – ; 2) – ; 3) –
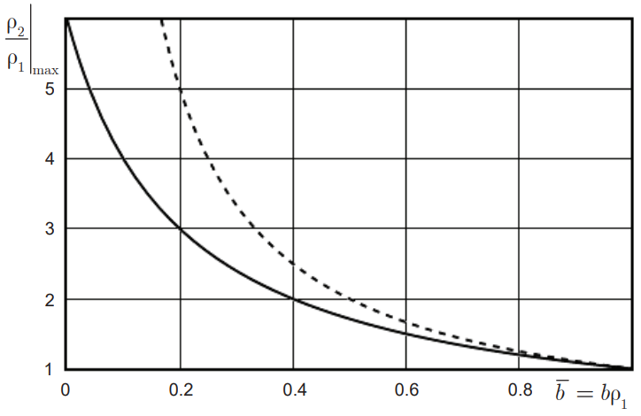
На рис. 2 приведены зависимости для ударной адиабаты и изоэнтропы при γ = 1.4. Видно, что по мере увеличения максимальная степень сжатия газа уменьшается.
Рис. 2. Максимальное значение отношения ρ2 / ρ1 в ударной адиабате (сплошная линия) и в изоэнтропе (пунктирная линия)
3. Косой скачок уплотнения
Рассмотрим течение газа АН в косом скачке уплотнения. Введем прямоугольную систему координат Oxy так, чтобы ось x совпадала с направлением вектора скорости u1. Пусть косой скачок образует с этой осью угол , рис. 3.
Рис. 3. Схема течения в случае косого скачка уплотнения
За скачком вектор скорости потока поворачивается на угол χ. Тогда условие неразрывности тангенциальной составляющей скорости имеет вид:
(3.1)
Разрыв нормальной составляющей скорости может быть определен с помощью формулы (2.10) для прямого скачка уплотнения:
(3.2)
Используя (3.1) и (3.2) найдем связь между компонентами скорости u2x и u2y:
(3.3)
Как и следовало ожидать, при b = 0 формула (3.3) совпадает с выражением, которое описывает форму ударной поляры (строфоиды) в совершенном газе [15].
Используя (3.1) и (3.2) и учитывая, что , находим угол поворота потока χ за скачком уплотнения, рис. 1:
(3.4)
На рис. 4 показана зависимость , построенная по формуле (3.3) при числе и различных значениях параметра .
Рис. 4. Диаграмма скоростей для косого скачка уплотнения газа АН: 1) – ; 2) – ; 3) – ; 4) – ; 5) – ; 6) –
Зависимость угла поворота потока χ от угла наклона ударной волны φ, построенная по формуле (3.4) при числе , приведена на рис. 5, где ветви кривых, изображенные сплошными линиями, отвечают ударным волнам слабого семейства, а изображенные пунктиром – ударным волнам сильного семейства. Прямая пунктирная линия соединяет точки максимального угла поворота потока в ударной волне. Из рисунка видно, что при увеличении значения параметра максимально возможный угол поворота потока уменьшается. В совершенном газе это значение примерно равно . К примеру, в газе АН при максимальное значение составляет всего . При интенсивность ударной волны (скачок скорости в ней) стремится к нулю, а угол j стремится к углу Маха. На рис. 5 штрихпунктирная линия разделяет области сверхзвукового течения (слева) от области дозвукового течения (справа). Заметим, что дозвуковая область увеличивается при увеличении .
Рис. 5. Зависимость угла поворота потока от угла наклона ударной волны: 1) – ; 2) – ; 3) – ; 4) – ; 5) – ; 6) – ; 7) – линия, соответствующая значению M=1 за скачком
4. Течение Прандтля–Майера
Рассмотрим теперь сверхзвуковое течение газа АН в центрированной волне разрежения (см. рис. 6, где пунктиром показаны линии Маха). По аналогии с совершенным газом, введем полярную систему координат (r,φ) и будем предполагать, что все параметры течения в волне разрежения зависят только от угла φ и не зависят от радиальной координаты r.
Рис. 6. Схема течения в центрированной волне разрежения
В этом случае система уравнений Эйлера, записанная в полярных координатах, имеет следующий вид [15]:
(4.1)
(4.2)
(4.3)
(4.4)
Здесь ρ, , и s – соответственно плотность, радиальная и азимутальная компоненты скорости, и энтропия. Из (4.4) следует, что условие s = const выполняется во всем поле течения, поэтому в уравнении (4.3) выражение можно заменить производной . Тогда (4.3) перепишется в форме
Нетривиальное решение системы (4.1)–(4.4) впервые было получено Прандтлем и Майером. В этом решении перпендикулярная к радиус-вектору составляющая скорости в каждой точке равна по величине местной скорости звука:
(4.5)
(4.6)
(4.7)
Здесь – полная энтальпия, которая сохраняется во всем поле течения:
(4.8)
Условие сохранения энтропии s можно записать в форме:
, (4.9)
где и – критические скорость звука и плотность газа соответственно, которые, по определению, достигаются при M = 1. Перепишем выражение для полной энтальпии через критические параметры течения:
(4.10)
Подставляя (4.8)–(4.10) в (4.7) и, переходя к интегрированию по плотности ρ, имеем:
, (4.11)
где константа C равна:
Используя формулы (4.9) и (4.10), из уравнения (4.6) находим выражение для радиальной компоненты скорости:
(4.12)
Формула для азимутальной компоненты находится из (4.5) и (4.9):
(4.13)
Угол поворота вектора скорости χ равен:
(4.14)
С помощью полученных формул (4.11)–(4.14) построена зависимость модуля скорости от угла поворота χ в полярной системе координат при различных значениях параметра, рис. 7.
Рис. 7. Зависимость угла поворота вектора скорости в центрированной волне разрежения газа АН, 1) – b* = 0; 2) – b* = 0.1; 3) – b* = 0.2; 4) – b* = 0.3; 5) – b* = 0.4; 6) – b* = 0.5
Максимальный угол поворота потока определяется условием возникновения вакуума, ρ = 0. В совершенном газе (b* = 0b* = 0) величина составляет примерно . При увеличении параметра b* значение уменьшается и при составляет, .
Заключение
Рассмотрены плоские сверхзвуковые течения невязкого газа, подчиняющиеся уравнению состояния АН. Получены формулы, связывающие параметры газа перед и после прямого и косого скачков уплотнения. Получено также решение задачи о течении газа АН в центрированной волне разрежения.
Определены переменные, при переходе к которым формулы для прямого скачка уплотнения принимают вид, совпадающий по форме с соответствующими формулами для совершенного газа. Установлено, что в случае слабых скачков течение газа АН, как и течение совершенного газа, можно считать изоэнтропическим с точностью до членов третьего порядка малости.
Найден максимальный угол поворота в косом скачке уплотнения для различных значений параметра , определяющего отличие газа АН от совершенного газа. Установлено, что в отличие от совершенного газа в изоэнтропическом течении газа АН отношение при конечном значении отношения . Показано, что максимальный угол поворота потока в ударной волне уменьшается, а область дозвукового течения за скачком увеличивается с ростом значения . Получено, что максимальный угол разворота в центрированной волне разряжения также уменьшается при увеличении степени отличия газа АН от совершенного газа.
About the authors
M. A. Brutyan
Central Aerohydrodynamic Institute named after N.E. Zhukovsky; Moscow Institute of Physics and Technology
Author for correspondence.
Email: murad.brutyan@tsagi.ru
Russian Federation, Zhukovsky; Dolgoprudny
U. G. Ibragimov
Central Aerohydrodynamic Institute named after N.E. Zhukovsky
Email: umar.ibragimov94@yandex.ru
Russian Federation, Zhukovsky
M. A. Meniailov
Central Aerohydrodynamic Institute named after N.E. Zhukovsky
Email: mickmenn@yandex.ru
Russian Federation, Zhukovsky
References
- Neron L., Saurel R. Noble–Abel first-order virial equations of state for gas mixtures resulting of multiple condensed reactive materials combustion // Phys. Fluids, 2021, vol. 93, pp. 3090–3097.
- Moore F. Approximate Methods for Weapon Aerodynamics. AIAA Pub., 2000. 464 p.
- Brutyan M.A., Ibragimov U.G., Meniailov M.A. Self-similar flows of the Abel–Noble gas in a planar diffuser // Proc. of MIPT, 2023, vol. 15, no. 3, pp. 133–143. (in Russian)
- Banks J.W. On exact conservation for the euler equations with complex equations of state // Commun. in Comput. Phys., 2010, vol. 8, pp. 995–1015.
- Dumbser M, Casulli V. A conservative, weakly nonlinear semi-implicit finite volume scheme for the compressible Navier–Stokes equations with general equation of state // Appl. Math.&Comput., 2016, vol. 272, pt. 2, pp. 479–497.
- Tang X., Dzieminska E., Hayashi A.K. A preliminary discussion of the real gas effect on the isentropic expansion inlet boundary conditions of high-pressure hydrogen jets // Sci.&Technol. of Energetic Mater., 2019, vol. 80, no. 4, pp. 150–158.
- Menikoff R., Plohr B.J. The Riemann problem for fluid flow of real materials // Rev. of Modern Phys., 1989, vol. 61, no. 1, pp. 75–130.
- Radulescu M.I. Compressible flow in a Noble–Abel stiffened gas fluid // Phys. Fluids, 2020, vol. 32, 056101, pp. 1–5.
- Zifeng Weng, Remy Mevel, Chung K. Law. On the critical initiation of planar detonation in Noble–Abel and van der Waals gas // Combust.&Flame, 2023, vol. 255, pp. 112890. https://doi.org/10.1016/j.combustflame.2023.112890
- Gonzales C.A.Q., Pizzuti L., Costa F. Propagation of combustion waves in Noble–Abel gases // 20th Int. Congr. of Mechanical Engineering. Nov. 15–20, 2009. Gramado, Brazil. pp. 1–10.
- Shih-I Pai. Introduction to the theory of compressible flow // Literary Licensing, LCС, 2013, pp. 1–400.
- Johnston I.A. The Noble–Abel Equation of State: Thermodynamic Derivations for Ballistics Modeling. Edinburgh, South Australia: DSTO, 2005.
- Petrik G.G. Problems of low-parameter equations of state // J. of Phys.: Conf. Ser., 2017, vol. 891, art. no. 012328. https://doi.org/10.1088/1742-6596/891/1/012328
- Brutyan M.A. Foundation of Transonic Aerodynamics. Moscow: Nauka, 2017. 175 p. (in Russian)
- Landau L.D., Lifshitz E.M. Fluid Mechanics. Moscow: Nauka, 1986. 735 p. (in Russian)
Supplementary files









