Двуствольная метательная установка для исследования движения группы суперкавитирующих ударников
- Авторы: Ищенко А.Н.1, Буркин В.В.1, Дьячковский А.С.1, Чупашев А.В.1, Саммель А.Ю.1, Рогаев К.С.1, Сидоров А.Д.1, Майстренко И.В.1, Корольков Л.В.1, Бураков В.А.1, Саморокова Н.М.1, Шестопалова А.С.1
-
Учреждения:
- Научно-исследовательский институт прикладной математики и механики Томского государственного университета
- Выпуск: № 4 (2024)
- Страницы: 185-190
- Раздел: ЛАБОРАТОРНАЯ ТЕХНИКА
- URL: https://bakhtiniada.ru/0032-8162/article/view/280097
- DOI: https://doi.org/10.31857/S0032816224040229
- EDN: https://elibrary.ru/NXSLJB
- ID: 280097
Цитировать
Полный текст
Аннотация
Выполнено баллистическое проектирование для оценки технического облика и габаритов двуствольной метательной установки с длиной ускорительного канала до 1 м. На основе баллистического проектирования выполнены разработка, конструкторская проработка и изготовление двуствольной метательной установки. Разработана запальная система, способная обеспечить одновременное и с программируемой задержкой метание двух суперкавитирующих ударников в воздушную или водную среду. Выполнены тестовые эксперименты по метанию двух суперкавитирующих ударников в условиях гидробаллистического стенда в воздушную и водную среды.
Полный текст
ВВЕДЕНИЕ
Разработанная двуствольная метательная установка является логическим продолжением работ [1, 2]. Исследования, выполненные с ее помощью, направлены на решение актуальной проблемы, а именно на создание научных основ проектирования высокоскоростных комплексов кинетического действия, функционирующих в водной среде, на основе высокоскоростных ствольных систем и суперкавитирующих ударников. Групповое движение нескольких ударников в воде реализовывалось в метаемой сборке за счет их размещения в одном ведущем устройстве [3, 4]. При этом было установлено, что процесс отделения ведущих устройств от ударников может вносить значительные возмущения в их последующее движение. В данной работе рассматривается пусковая платформа, содержащая две баллистические установки. Для метания разработанных ударников вместо ведущих устройств использовались неотделяемые ведущие пояски, которые позволили разработанному ударнику двигаться по каналу ствола. Важность данных исследований продиктована необходимостью выявления определяющих факторов, которые необходимо учитывать при проектировании новых систем, использующих в своей работе явление кавитации и суперкавитирующий режим движения.
Основным требованием к метательной установке в работе [1] стала минимизация габаритных размеров, а следовательно, метание ударников, близко расположенных друг к другу. При этом гидробаллистический стенд [5] был адаптирован к применению таких метательных установок.
Целью данной работы является создание рабочей пусковой платформы с двуствольной метательной установкой и ее испытание в условиях гидробаллистического стенда.
БАЛЛИСТИЧЕСКОЕ ПРОЕКТИРОВАНИЕ
Исследования, проведенные ранее на малогабаритной метательной установке [1], позволили уточнить некоторые особенности в ее работе и выполнить баллистическое проектирование ствольной системы калибром 8 мм под ударники массой 22–65 г в скоростном диапазоне от 300 до 750 м/с и с ограничением максимального давления до pmax = 400, 500 МПа. Баллистическое проектирование выполнялось с применением программного комплекса для решения основной задачи внутренней баллистики [6, 7]. Основные параметры установки:
– объем камер заряжания метательных установок до 19 мм3;
– длина ускорительных каналов до 1 м.
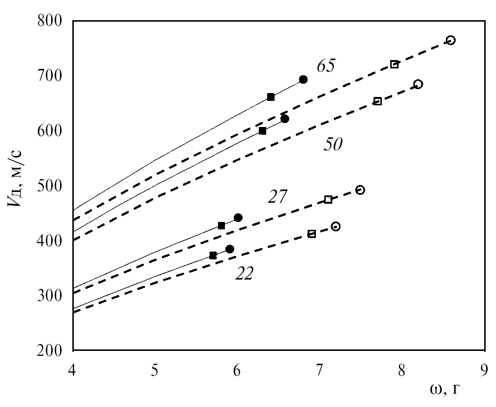
В качестве метательного заряда использовались одноканальные пироксилиновые пороха с различными толщинами горящего свода (e1 = 0.15 мм и e1 = 0.2 мм). Результаты параметрического исследования представлены на рис. 1 при ограничении максимального давления (pmax = 400, 500 МПа). Эпюра максимальных давлений по каналу ствола метательной установки представлена на рис. 2. На рисунке схематично показано положение камеры заряжания и ствола. Данное распределение максимальных давлений по длине ствола позволило оценить техническую возможность создания такого образца.
Рис. 1. Расчетные зависимости дульной скорости снаряда от массы порохового заряда для снарядов различной массы: рmax = 400 Мпа (квадраты); рmax= 500 МПа (кружки); 2е1 = 0.3 мм (сплошные линии); 2е1 = 0.4 мм (штриховые линии).
Рис. 2. Эпюра максимального давления.
Выполнены прочностные расчеты для традиционной конструкционной стали, позволившие провести конструкторскую проработку и определить облик изделия. Оценочные габариты метательной установки находятся в пределах 74/1000 мм, что позволяет объединить пару таких установок и расположить их на фланце первой водной секции гидробаллистического стенда. По результатам проведенного баллистического проектирования изготовлены две идентичные метательные установки.
КОНСТРУКЦИЯ МЕТАТЕЛЬНЫХ УСТАНОВОК И СТЕНДА
На рис. 3 показана схема гидробаллистического стенда [5] с установленной двуствольной метательной установкой для исследования высокоскоростного суперкавитирующего движения пары ударников. Длина водного участка трассы до 12 м. Высокоскоростная фото- и видеофиксация проводилась через иллюминаторы на различных расстояниях от среза ускорительного канала в зависимости от задач эксперимента. Для подсветки области высокоскоростной видеосъемки использовались импульсные осветители. В текущей работе в ходе предварительных экспериментов скоростная видеорегистрация велась на срезе ускорительного канала для фиксации моментов выхода метаемых элементов и оценки их скоростей, а также в произвольном сечении трассы для наблюдения за состоянием ударника. Внешний вид двуствольной метательной установки на гидробаллистическом стенде представлен на рис. 4.
Рис. 3. Стенд с двуствольной метательной установкой: 1 – двуствольная метательная установка, 2 – иллюминаторы для наблюдения за параметрами движения, 3 – мишенный блок.
Рис. 4. Внешний вид двуствольной метательной установки на гидробаллистическом стенде.
Двуствольная метательная установка крепится в казенной части на кронштейне посредством струбцин. Оси метания каждой из установок расположены параллельно оси трассы. Узел ввода в водный участок имеет герметизацию. Дульные срезы ускорительных каналов метательной установки находятся в водной части трассы в области иллюминатора. Эскиз двуствольной метательной установки показан на рис. 5.
Рис. 5. Эскиз метательной установки: 1 – казенная часть метательной установки, 2 – камера сгорания, 3 – пробка камеры сгорания, 4 – запальный электрод, 5 – капсюль-воспламенитель, 6 – обтюрирующий узел, 7 – метаемая модель суперкавитирующего ударника, 8 – ускорительный канал, 9 – датчик давления.
Для возможности регулирования объема камеры заряжания ствольной системы воспламенительное устройство перенесено из казенной части в радиальную. Разработанное воспламенительное устройство использует в своей основе электрокапсульную втулку (ЭКВ), способную воспламенить метательный заряд. Для регистрации давления использовались датчики 2Т6000 совместно с аппаратурой “Нейва-10000”. Из паспортных данных приведенная погрешность измерения давления не превышает ± 2.65%. Неотделяемые ведущие устройства изготавливались большего диаметра, чем калибр ствола двуствольной системы. Данное решение позволяет обеспечить обтюрацию, предотвращающую прорыв пороховых газов в ствол и необходимый уровень давления форсирования ударника. Конец камеры заряжания имеет конусное исполнение, что позволяет устанавливать метаемые суперкавитирующие ударники в ствол при помощи специального толкателя.
Для синхронизации запуска электрокапсулей разработано запальное устройство, способное производить одновременное инициирование двух ЭКВ или создавать контролируемую задержку между их воспламенением. Данное устройство позволяет производить одновременное инициирование двух ЭКВ или обеспечить задержку от 15 мкс до 10 мс с шагом 1 мкс, также устройство имеет выход для синхронизации измерительно-регистрирующей аппаратуры.
При проведении экспериментальных исследований по групповому метанию суперкавитирующих ударников из двуствольной системы используется измерительно-регистрирующее оборудование; также оборудование управления и синхронизации объединено в измерительно-регистрирующий комплекс и включает:
– оборудование, установленное непосредственно на элементах гидробаллистического стенда: запальные цепи, датчики давления, свидетели пролета метаемого элемента;
– оборудование в помещении испытательной лаборатории: камеры видеонаблюдения, приборы и оборудование, обеспечивающие синхронизацию и передачу экспериментальных данных, высокоскоростные видеокамеры, аппарат высокоскоростной фоторегистрации;
– оборудование в помещении управления (аппаратура и приборы управления, запуска, отображения, обработки и записи полученной информации) – показано на рис. 6; используемая методика проведения экспериментов позволяет вести запись результатов в едином временном интервале, что значительно облегчает последующую обработку полученных результатов.
Рис. 6. Пульт управления и сбора информации измерительно-регистрирующего комплекса: 1 – мониторы системы видеонаблюдения в помещении гидробаллистического стенда; 2 – осциллограф (дублер) для регистрации давления в камерах сгорания; 3 – блок сопряжения комплекса “Нейва 10000”; 4 – пусковое устройство; 5 – монитор, отображающий давление в камере заряжания; 6 – монитор отображения, удаленный доступ к системе скоростной видеорегистрации.
РЕЗУЛЬТАТЫ ЭКСПЕРИМЕНТОВ
Проведена серия экспериментов без воды, в ходе которой проводилась отработка технических решений и системы синхронизации регистрирующей аппаратуры и уточнялись параметры заряжания. Результаты одного из экспериментов представлены на рис. 7.
Рис. 7. Зависимость давления в камере заряжания от времени.
Давление в камерах сгорания 200–210 МПа, время выхода первого ударника из нижнего ускорительного канала 5.838 мс, время выхода второго ударника из верхнего ускорительного канала 6.894 мс. Время выхода ударника из метательной установки регистрировалось за счет видеофиксации, так как видеосъемка и регистрация давления происходили в едином масштабе времени.
Проведена серия экспериментов с заполнением гидробаллистического стенда водой. Перед проведением эксперимента каждый канал баллистической установки герметизировался для предотвращения попадания в него воды. Метание суперкавитирующих ударников производилось из “сухого” канала непосредственно в водную среду. Результаты типичных экспериментов при одновременном метании и с программируемой задержкой представлены соответственно на рис. 8 и 9. При одновременном метании разница во времени вылета суперкавитирующих ударников составила 55 мкс, разница пройденного при этом пути на выходе из ствола была примерно равна половине длины ударника. При разновременном старте время выхода первого ударника из нижнего ускорительного канала на 945 мкс меньше времени выхода второго ударника из верхнего ускорительного канала.
Рис. 8. Видеокадры одновременного старта двух суперкавитирующих ударников.
Рис. 9. Видеокадры разновременного старта двух суперкавитирующих ударников.
ЗАКЛЮЧЕНИЕ
Выполнено баллистическое проектирование двуствольной метательной установки с учетом требований минимального расстояния между осями ускорительных каналов. Изготовлена рабочая модель двуствольной метательной установки, которая включена в гидробаллистический стенд. Проведены параметрические эксперименты, позволившие проверить разработанные технические решения и систему синхронизации измерительно-регистрирующей аппаратуры. С использованием двуствольной метательной установки реализован режим одновременного пуска суперкавитирующих ударников и пуска с задержками по времени.
ФИНАНСИРОВАНИЕ РАБОТЫ
Исследование выполнено при поддержке Российского научного фонда (грант № 19-19-00233, https://rscf.ru/project/19-19-00233/).
Об авторах
А. Н. Ищенко
Научно-исследовательский институт прикладной математики и механики Томского государственного университета
Email: rogaev@ftf.tsu.ru
Россия, Томск
В. В. Буркин
Научно-исследовательский институт прикладной математики и механики Томского государственного университета
Email: rogaev@ftf.tsu.ru
Россия, Томск
А. С. Дьячковский
Научно-исследовательский институт прикладной математики и механики Томского государственного университета
Email: rogaev@ftf.tsu.ru
Россия, Томск
А. В. Чупашев
Научно-исследовательский институт прикладной математики и механики Томского государственного университета
Email: rogaev@ftf.tsu.ru
Россия, Томск
А. Ю. Саммель
Научно-исследовательский институт прикладной математики и механики Томского государственного университета
Email: rogaev@ftf.tsu.ru
Россия, Томск
К. С. Рогаев
Научно-исследовательский институт прикладной математики и механики Томского государственного университета
Автор, ответственный за переписку.
Email: rogaev@ftf.tsu.ru
Россия, Томск
А. Д. Сидоров
Научно-исследовательский институт прикладной математики и механики Томского государственного университета
Email: rogaev@ftf.tsu.ru
Россия, Томск
И. В. Майстренко
Научно-исследовательский институт прикладной математики и механики Томского государственного университета
Email: rogaev@ftf.tsu.ru
Россия, Томск
Л. В. Корольков
Научно-исследовательский институт прикладной математики и механики Томского государственного университета
Email: rogaev@ftf.tsu.ru
Россия, Томск
В. А. Бураков
Научно-исследовательский институт прикладной математики и механики Томского государственного университета
Email: rogaev@ftf.tsu.ru
Россия, Томск
Н. М. Саморокова
Научно-исследовательский институт прикладной математики и механики Томского государственного университета
Email: rogaev@ftf.tsu.ru
Россия, Томск
А. С. Шестопалова
Научно-исследовательский институт прикладной математики и механики Томского государственного университета
Email: rogaev@ftf.tsu.ru
Россия, Томск
Список литературы
- Ищенко А.Н., Буркин В.В., Касимов В.З., Дьячковский А.С., Чупашев А.В., Саммель А.Ю., Рогаев К.С., Сидоров А.Д., Майстренко И.В., Король ков Л.В., Бураков В.А., Саморокова Н.М. // ПТЭ. 2023. № 3. С. 125. https://doi.org/10.31857/S0032816223020192
- Ищенко А.Н., Афанасьева С.А., Буркин В.В., Дьячковский А.С., Чупашев А.В. // Письма в ЖТФ. 2019. Т. 45. № 20. С. 47. https://doi.org/10.1134/S1063785019100225
- Ищенко А.Н., Афанасьева С.А., Бондарчук С.С., Буркин В.В., Дьячковский А.С., Хабибуллин М.В., Чупашев А.В. // Инженерно-физический журнал. 2020. Т. 93. № 3. С. 661.
- Афанасьева С.А., Бондарчук И.С., Буркин В.В., Дьячковский А.С., Ищенко А.Н., Рогаев К.С., Саммель А.Ю., Сидоров А.Д., Степанов Е.Ю., Чупашев А.В. // Инженерно-физический журнал. 2020. Т. 94. № 6. С. 1528.
- Буркин В.В., Ищенко А.Н., Майстренко И.В. и др. РФ Патент 2683148, 2019.
- Хоменко Ю.П., Ищенко А.Н., Касимов В.З. Математическое моделирование внутрибаллистических процессов в ствольных системах. Новосибирск: Изд-во СО РАН, 1999.
- Ищенко А.Н., Буркин В.В., Касимов В.З., Афанасьева С.А., Дьячковский А.С., Рогаев К.С. // Инженерно-физический журнал. 2020. Т. 93. № 2. С. 451.
Дополнительные файлы












