Сцинтилляционный времяпролетный годоскоп
- Authors: Алексеев В.И.1, Басков В.А.1, Варфоломеева Е.А.1, Дронов В.А.1, Львов А.И.1, Кольцов А.В.1, Кречетов Ю.Ф.2, Полянский В.В.1, Сидорин С.С.1
-
Affiliations:
- Физический институт им. П.Н. Лебедева Российской академии наук
- Объединенный институт ядерных исследований
- Issue: No 1 (2024)
- Pages: 20-25
- Section: ТЕХНИКА ЯДЕРНОГО ЭКСПЕРИМЕНТА
- URL: https://bakhtiniada.ru/0032-8162/article/view/263936
- DOI: https://doi.org/10.31857/S0032816224010036
- EDN: https://elibrary.ru/gbjzxe
- ID: 263936
Cite item
Full Text
Abstract
Представлены результаты исследований характеристик модуля сцинтилляционного времяпролетного годоскопа длиной 50 см. Определено, что координатное разрешение и эффективность регистрации модуля зависят от напряжений на делителях напряжений фотоэлектронных умножителей и расстояния от точки прохождения частицы до фотоэлектронных умножителей. Тестирования модуля с помощью пучка вторичных электронов ускорителя “Пахра” Физического института им. П.Н. Лебедева РАН с энергией 20 МэВ и с помощью радиоактивного источника 90Sr+90Y показали, что минимальные значения координатного разрешения составили σx ≈ 0.1 см и σx ≈ 1.30 см соответственно, а эффективность регистрации достигает величины ε ≈ 53%.
Full Text
1. ВВЕДЕНИЕ
С целью нового поиска аномальных лептонов, начавшегося еще в 60-х годах, на тормозном пучке фотонов c энергией до 500 МэВ ускорителя “Пахра” ФИАН создана экспериментальная установка (рис. 1) [1], в которой для определения импульса и энергии частиц, вылетающих из мишени, используется времяпролетная методика. Для определения импульса и энергии частиц используются координатные сцинтилляционные годоскопы (Г1 и Г2), определяющие координату частицы в горизонтальной плоскости, и сцинтилляционный спектрометр. В ранней версии установки использовался сцинтилляционный спектрометр размером 200×200×200 мм3, перед которым располагался Г2, состоящий из 8 каналов (размер канала 20×50×5 мм3) и перекрывающий в горизонтальной плоскости область перед сцинтилляционным спектрометром, равную 16 см.
Рис. 1. Схема экспериментальной установки по поиску тяжелого лептона на ускорителе ФИАН “Пахра”: Т – медная мишень; S1 – S3 – сцинтилляционные счетчики; Г1 и Г2 – сцинтилляционные годоскопы; М – постоянный магнит; СС1 и СС2– сцинтилляционные спектрометры.
Для увеличения энергетического диапазона регистрируемых частиц к существующему сцинтилляционному спектрометру в горизонтальной плоскости был добавлен дополнительный блок таких же размеров. В этом случае область регистрации частиц увеличилась до 40 см. Для перекрытия увеличенной области регистрации частиц и снижения количества каналов регистрации было решено использовать годоскоп с определением координаты прохождения частицы времяпролетным методом.
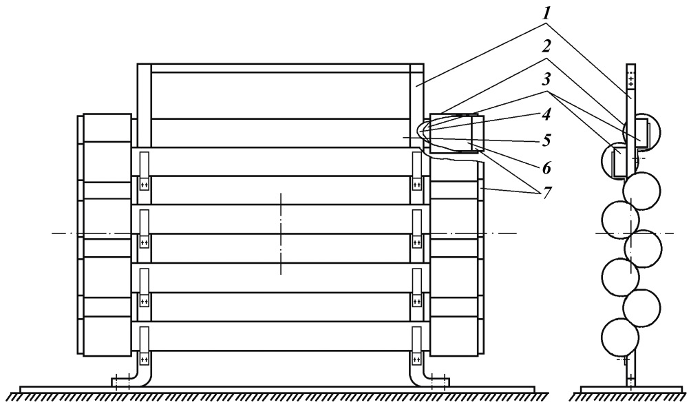
2. СЦИНТИЛЛЯЦИОННЫЙ ВРЕМЯПРОЛЕТНЫЙ ГОДОСКОП
С этой целью был создан сцинтилляционный времяпролетный годоскоп (СВПГ) (рис. 2), состоящий из 8 каналов, представляющих из себя набор из 8 палочек 3 или модулей из оргстекла на основе полиметилметакрилата (ПММА) с добавкой нафталина в качестве сцинтиллятора [2]. Размер каждого модуля 1.7×50×1 см3. Модули расположены друг за другом в вертикальной плоскости, рабочие грани модуля шириной 1.7 см и длиной 50 см (1.7×50 см2) располагаются параллельно выходной грани межполюсного промежутка магнита М. Каждый модуль с противоположных торцов шириной 1 см и высотой 1.7 см просматривается двумя фотоэлектронными умножителями ФЭУ-85 6 с делителями напряжений 7, спаянными по стандартной схеме. Все грани модуля отполированы и, кроме торцевых граней, на которых расположены ФЭУ, обернуты металлизированным майларом 4 и светозащитной черной бумагой 5.
Рис. 2. Схема СВПГ: 1 – дюралюминиевый каркас, 2 – светозащитный кожух ФЭУ, 3 – сцинтилляционная палочка, 4 – металлизированный майлар, 5 – черная бумага, 6 – ФЭУ-85, 7 – делитель напряжения ФЭУ.
3. КАЛИБРОВКА СВПГ РАДИОАКТИВНЫМ ИСТОЧНИКОМ 90Sr+90Y
Предварительно с помощью радиоактивного источника 90Sr+90Y с максимальной и средней энергией электронов 2.2 МэВ и около 1 МэВ соответственно были исследованы характеристики единичного модуля. Основными целями тестирования являлись определение зависимости координатного разрешения (σx) и эффективности регистрации электронов (ε) от напряжений на ФЭУ (левого Ul и правого Ur) и положения радиоактивного источника (x) на рабочей грани модуля.
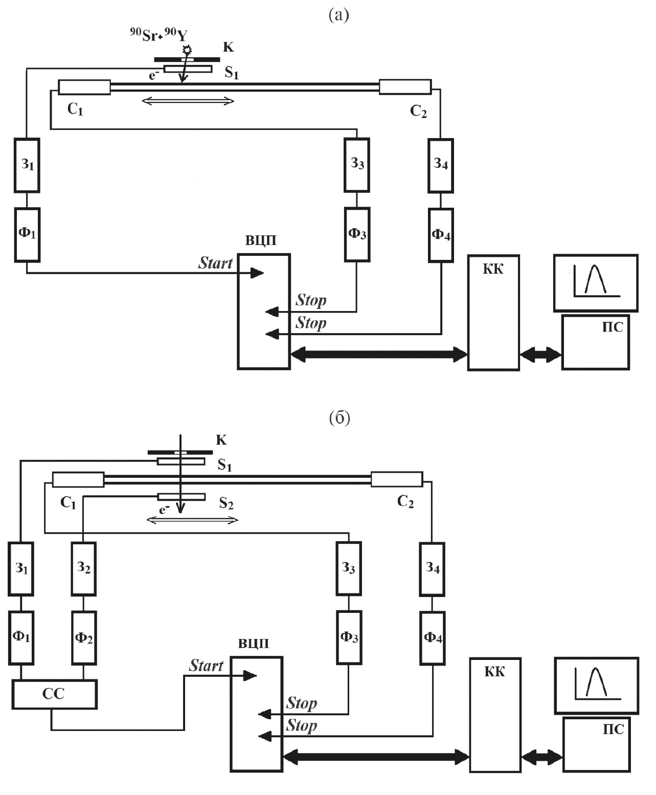
Схема тестирования модуля с помощью радиоактивного источника представлена на рис. 3а. За радиоактивным источником R располагался свинцовый коллиматор K (толщина 1.5 мм, диаметр отверстия 10 мм) и сцинтилляционный триггерный счетчик S1 (размер 15×15×1 мм3) со стандартным делителем напряжения. Модуль располагался за счетчиком S1 с рабочей гранью 1.7×50 см2. Расстояние между K и рабочей гранью составляло не более 1 мм.
Рис. 3. Схемы калибровки СВПГ: а – калибровка с помощью радиоактивного источника; б – калибровка с помощью вторичного электронного пучка. S1 и S2 – триггерные сцинтилляционные счетчики; K – свинцовый коллиматор; C1, C2 – каналы СВПГ; З1–З4 – блоки временных задержек; Ф1–Ф4 – блоки формирователей со следящим порогом; СС – схема совпадений; ВЦП – время-цифровой преобразователь; Start – сигнал запуска блока ВЦП; Stop – временные сигналы с каналов C1 и C2 СВПГ; KK – крейт-контроллер системы CAMAC; ПС – персональный компьютер.
Сигнал Start с триггерного счетчика S1 через формирователь Ф1 и задержку З1 подавался на запуск 4-входового время-цифрового преобразователя (ВЦП) (рис. 3а). На входы Анализ через формирователи Ф2, Ф3 и задержки З2, З3 подавались сигналы от двух ФЭУ, C1 и C2, расположенных на торцах модуля. Сигнал Start также являлся сигналом, с помощью которого через крейт-контроллер системы CAMAC проводилась запись сигналов с ФЭУ модуля в память компьютера (ПС). Время набора статистики составляло t = 300 с. При напряжении US1 = 1000 B на делителе напряжения счетчика S1 рабочий счет (наличие радиоактивного источника 90Sr+90Y перед коллиматором K) и шумовой счет (отсутствие радиоактивного источника 90Sr+90Y перед коллиматором K) составляли Np ~ 1100 c-1 и Nш ~ 3 c-1 соответственно.
Типичное распределение координат при расположении радиоактивного источника по центру модуля (x = 0) показано на рис. 4а. Координатное разрешение в данной точке без вычета диаметра отверстия коллиматора составило σx = σSr+Y ≈ 2.3 см. Распределения координат получены в два этапа. На первом этапе при заданной координате положения радиоактивного источника (в данном случае х = 0) определялись спектры времени прихода света от точки взаимодействия электронов с модулем до обоих ФЭУ. По полученным временным спектрам определялись средние времена прохождений света (<tl(r)>) от источника до каждого из ФЭУ. На втором этапе с помощью простой формулы определялась координата положения радиоактивного источника: x = (xl + xr)/2, где xl и xr –координаты положения источника, определенные по времени прихода света от точки взаимодействия электрона с модулем до каждого из ФЭУ (xl(r) = x0(1– tl(r)/<tl(r)>), где x0 – положение источника по центру модуля (x0 = 25 см), tl(r) – время прохождения света от источника до левого (правого) фотокатода ФЭУ, измеренное с помощью ВЦП (канал ВЦП), <tl(r)> – среднее время прохождения света от источника до фотокатода ФЭУ, являющееся средним каналом временного спектра левого (правого) ФЭУ (канал ВЦП).
Рис. 4. Распределение координат, полученных с помощью модуля СВПГ, при положении по центру модуля (x = 0) радиоактивного источника (а) и счетчиков S1 и S2 в случае прохождения через СВПГ электронов с энергией 20 МэВ (б).
На рис. 5 представлены зависимости координатного разрешения модуля СВПГ (σx) от напряжения на делителях напряжения ФЭУ (1 – левого, 2 – правого) при положении радиоактивного источника по центру модуля x = 0. Диаметр коллиматора K на данном и последующих рисунках вычтен. Видно, что с увеличением напряжений на делителях напряжений ФЭУ координатное разрешение СВПГ ухудшается. Можно предположить, что хорошее координатное разрешение (σx ≈ 1.0 – 1.2 см) при относительно небольших напряжениях (U ≈ 800–1100 В) связано с регистрацией ФЭУ прямого света от электронного трека в сцинтилляторе модуля, т. е. в общем количестве регистрируемого света величина света, связанного с внутренним отраженным светом от граней сцинтилляционной пластины, небольшая. При увеличении напряжения (U > 1100 B) ФЭУ начинают регистрировать более слабый отраженный свет и, несмотря на увеличение общей величины отраженного света, число флуктуаций в поглощении света модулем увеличивается, что ведет к увеличению неточности в определении координаты точки регистрации электрона.
Рис. 5. Зависимости координатного разрешения модуля СВПГ от напряжений на делителях напряжения ФЭУ (1 – левого, 2 – правого) при положении радиоактивного источника по центру модуля (x = 0).
На рис. 6 представлена зависимость эффективности регистрации электронов модулем СВПГ (ε) от напряжений на делителях напряжений ФЭУ при U = Ul = Ur и x = 0
где Nlr – число отсчетов при одновременном срабатывании левого и правого ФЭУ СВПГ за время набора статистики, N – число отсчетов счетчика S также за время набора статистики. Видно, что, начиная с напряжения U ≈ 1000 B, зависимость ε от U имеет тенденцию выхода на “плато” с величиной ε ~ 9%. Ошибки величин ε (кривая 1) не превысили примерно 5%.
Рис. 6. Зависимость эффективности регистрации электронов модулем СВПГ от напряжений на делителях напряжений ФЭУ при U = Ul = Ur (x = 0) (электроны от радиоактивного источника (1); электронный пучок с энергией 20 МэВ (2)).
На рис. 7 представлено изменение σx модуля СВПГ в зависимости от положения радиоактивного источника на рабочей грани модуля 1 при напряжениях на делителях напряжения ФЭУ Ul = 1010 B (кривая 1) и Ur = 1120 B (кривая 2). Видно, что наилучшее координатное разрешение σx ≈ 1.3 см наблюдается в центре модуля (x = 0) и ухудшается к торцам до σx ~ 2.2 см. Диапазон изменения координатного разрешения от центра модуля к торцам составил Δσx ~ 1 см. Таким образом, полученное координатное разрешение оказалось не хуже ширины канала годоскопа, используемого ранее [1].
Рис. 7. Зависимость координатного разрешения модуля СВПГ от положения радиоактивного источника (1) и счетчиков S1, S2 (2) на рабочей грани модуля СВПГ.
4. КАЛИБРОВКА СВПГ ЭЛЕКТРОНАМИ С ЭНЕРГИЕЙ 20 МэВ
Дальнейшие исследования координатного разрешения и эффективности регистрации модуля СВПГ были продолжены с применением пучка вторичных электронов, формируемых магнитом СП-3 ускорителя “Пахра” ФИАН [3].
Схема тестирования модуля с помощью пучка вторичных электронов представлена на рис. 3б. Пучок вторичных электронов с энергией 20 МэВ формировался свинцовым коллиматором K с диаметром входного отверстия 10 мм и регистрировался сцинтилляционными счетчиками S1 и S2 размером 15×15×1 мм3 и модулем СВПГ. В этой схеме сигналом Start являлся сигнал со схемы совпадения (CC), которая формировала сигнал от совпадения сигналов со сцинтилляционных счетчиков S1 и S2. Далее, сигнал Start подавался на запуск 4-входового ВЦП. Сигналы Stop, подаваемые на входы Анализ через формирователи Ф3, Ф4 и задержки З3, З4, являлись сигналами от двух ФЭУ, C1 и C2, расположенных на торцах модуля СВПГ.
На рис. 4б представлено распределение координат прохождения вторичных электронов через модуль СВПГ при расположении коллиматора K и счетчиков S1 и S2 по центру модуля (x = 0). Координатное разрешение в данной точке без вычета диаметра отверстия коллиматора составило σx = σe ≈ 1.1 см.
На рис. 6 показана также зависимость эффективности регистрации модулем СВПГ электронов вторичного электронного пучка 2 от напряжений на делителях напряжений ФЭУ (U = Ul = Ur) при x = 0. Видно, что, как и в случае использования радиоактивного источника, начиная с U ≈ 1100 B, зависимость ε от U имеет тенденцию выхода на “плато” с величиной ε ~ 53%, т. е. примерно в 6 раз выше, чем при регистрации модулем электронов от радиоактивного источника. Это объясняется тем, что средняя энергия электронов радиоактивного источника, равная примерно 1 МэВ, полностью поглощается модулем СВПГ, но при использовании вторичного электронного пучка 20 МэВ средняя энергия, поглощенная модулем толщиной 1 см, составляет около 2 МэВ [4]. Поэтому количество света, приходящего на ФЭУ в случае электронного пучка, больше, что приводит к увеличению ε. Ошибки величин ε (кривая 2) не превысили примерно 1%.
Зависимость σx модуля СВПГ от положения счетчиков S1, S2 и K на рабочей грани модуля при напряжениях на делителях напряжения ФЭУ U = Ul = Ur = 1100 B представлена на рис. 7 (кривая 2). Наилучшее координатное разрешение σx ≈ 0.1 см наблюдается в центре при x = 0 с ухудшением к торцам до σx ~ 1.8 см. Тем не менее полученное координатное разрешение не хуже ширины канала годоскопа, который использовался первоначально [1].
При расположении счетчиков S1, S2 и K по центру модуля СВПГ (х = 0) была исследована зависимость σx от напряжений на делителях напряжений ФЭУ при U = Ul = Ur (рис. 8). Видно, что, как и на рис. 5, σx уменьшается при увеличении напряжений с σx ≈ 0.1 см при U = 1000 В до σx ≈ 0.5 см при U = 1300 В. Применение вторичных электронов со средней энергией 20 МэВ увеличивает σx в центре модуля практически на порядок.
Рис. 8. Зависимость координатного разрешения модуля СВПГ от напряжения на делителях напряжения ФЭУ при U = Ul = Ur и положении счетчиков S1 и S2 по центру модуля (x = 0).
Надо отметить, что на рис. 5–8 линии, описывающие экспериментальные результаты, проведены для наглядности. Погрешности полученных значений координатного разрешения на рис. 5, 7, 8 определялись процедурой подгонки координатных спектров полиномом стандартной программы OriginPro 9.0 и составили 15–20% от значений величин, представленных ни рисунках.
5. ЗАКЛЮЧЕНИЕ
В результате исследования характеристик модуля СВПГ длиной 50 см на основе нафталина в метилметакрилате на электронах радиоактивного источника 90Sr+90Y и пучке вторичных электронов с энергией 20 МэВ наилучшие координатные разрешения при напряжениях на обоих ФЭУ U = Ul = Ur ≈ 1100 В обнаружены в центре модуля и составили σх ≈ 1.3 см и σх ≈ 0.1 см соответственно. На торцах модуля координатное разрешение хуже и достигает σх ~ 2.2 см и σх ~ 1.8 см соответственно. Эффективность регистрации модуля СВПГ зависит от напряжения на делителях напряжения и достигает максимальной величины ε ≈ 53%.
Таким образом, СВПГ из 8 модулей способен определять точку прохождения заряженной частицы в горизонтальной плоскости с хорошей точностью и удовлетворительной величиной эффективности регистрации заряженных частиц. СВПГ может быть использован в установке для дальнейшего поиска “аномальных лептонов”.
About the authors
В. И. Алексеев
Физический институт им. П.Н. Лебедева Российской академии наук
Email: baskov@x4u.lebedev.ru
Russian Federation, 119991, Москва, Ленинский пр., 53
В. А. Басков
Физический институт им. П.Н. Лебедева Российской академии наук
Author for correspondence.
Email: baskov@x4u.lebedev.ru
Russian Federation, 119991, Москва, Ленинский пр., 53
Е. А. Варфоломеева
Физический институт им. П.Н. Лебедева Российской академии наук
Email: baskov@x4u.lebedev.ru
Russian Federation, 119991, Москва, Ленинский пр., 53
В. А. Дронов
Физический институт им. П.Н. Лебедева Российской академии наук
Email: baskov@x4u.lebedev.ru
Russian Federation, 119991, Москва, Ленинский пр., 53
А. И. Львов
Физический институт им. П.Н. Лебедева Российской академии наук
Email: baskov@x4u.lebedev.ru
Russian Federation, 119991, Москва, Ленинский пр., 53
А. В. Кольцов
Физический институт им. П.Н. Лебедева Российской академии наук
Email: baskov@x4u.lebedev.ru
Russian Federation, 119991, Москва, Ленинский пр., 53
Ю. Ф. Кречетов
Объединенный институт ядерных исследований
Email: baskov@x4u.lebedev.ru
Russian Federation, 141980, Дубна, Московская обл., ул. Жолио-Кюри, 6
В. В. Полянский
Физический институт им. П.Н. Лебедева Российской академии наук
Email: baskov@x4u.lebedev.ru
Russian Federation, 119991, Москва, Ленинский пр., 53
С. С. Сидорин
Физический институт им. П.Н. Лебедева Российской академии наук
Email: baskov@x4u.lebedev.ru
Russian Federation, 119991, Москва, Ленинский пр., 53
References
- Алексеев В.И., Басков В.А., Дронов В.А., Львов А.И., Кольцов А.В., Кречетов Ю.Ф., Полянский В.В., Сидорин С.С. // ПТЭ. 2021. № 1. С. 40. https://doi.org/10.31857/S003281622101002X
- Медведев М.Н. Сцинтилляционные детекторы, Москва: Атомиздат, 1977.
- Алексеев В.И., Архангельский А.И., Басков В.А., Батищев А.Г., Власик К.Ф., Гальпер А.М., Дронов В.А., Львов А.И., Кольцов А.В., Полянский В.В., Сидорин С.С., Утешев З.М. // ПТЭ. 2023. № 6. С. 59.
- Алексеев В.И., Басков В.А., Дронов В.А., Львов А.И., Кольцов А.В., Кречетов Ю.Ф., Полянский В.В. // ПТЭ. 2020. № 5. С. 1. https://doi.org/10.31857/S0032816220050079
Supplementary files










