Modeling and Predicting the Environment State in the Impact Area of a Copper–Nickel Plant: A Balanced Model of the Transformations of Atmospheric Deposition at the Catchment and in Lake
- Authors: Sokolov A.V.1,2, Moiseenko T.I.1, Gashkina N.A.1, Tatsiy Y.G.3
-
Affiliations:
- Vernadsky Institute of Geochemistry and Analytical Chemistry (GEOKhI), Russian Academy of Sciences
- Kharkevich Institute of Information Transfer Problems, Russian Academy of Sciences
- Институт геохимии и аналитической химии им. В.И. Вернадского РАН
- Issue: Vol 68, No 7 (2023)
- Pages: 737-749
- Section: Articles
- URL: https://bakhtiniada.ru/0016-7525/article/view/134826
- DOI: https://doi.org/10.31857/S0016752523060092
- EDN: https://elibrary.ru/DTQVDZ
- ID: 134826
Cite item
Full Text
Abstract
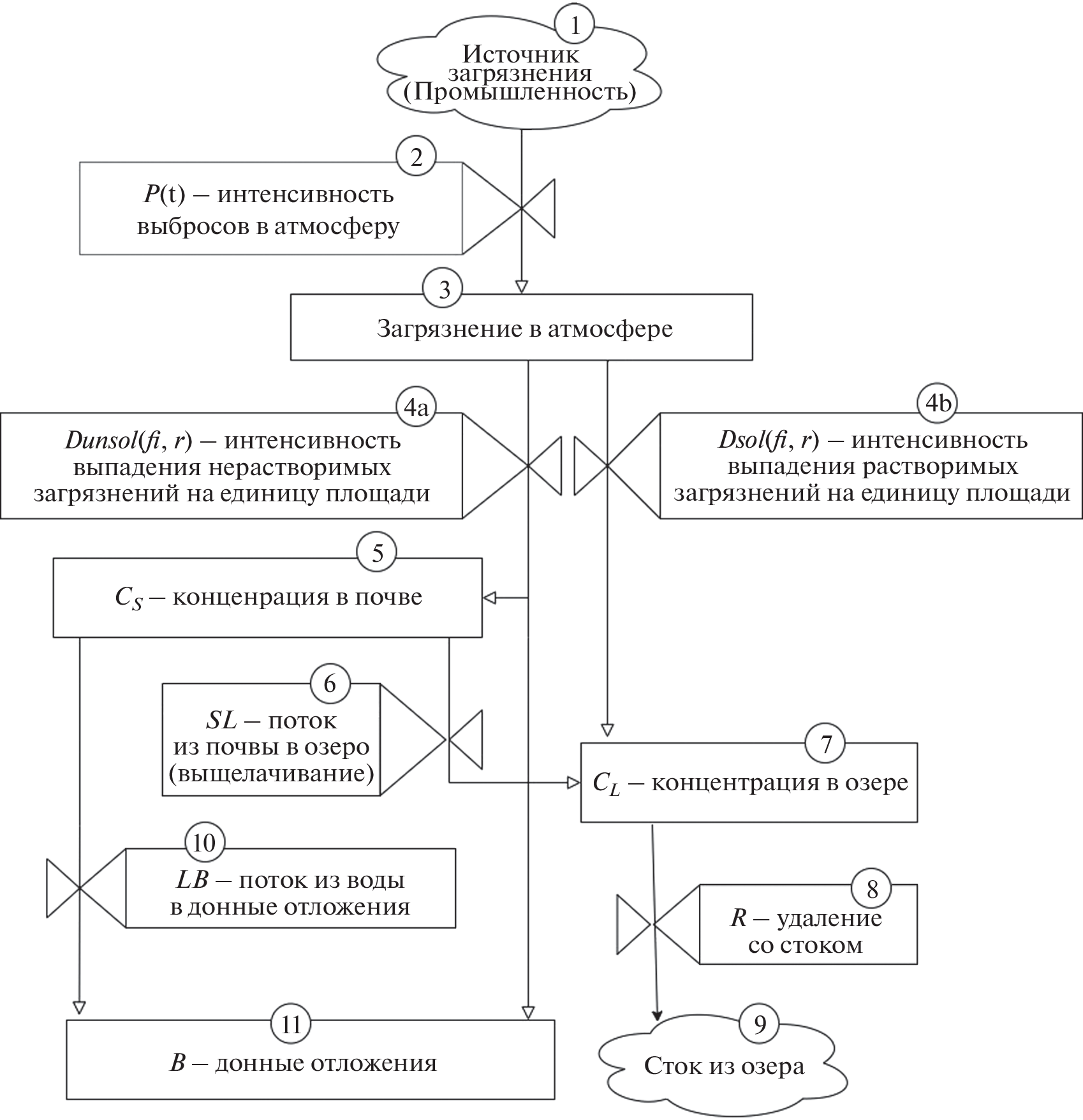
The paper discusses modeling the dynamics of nickel concentration in soils, water, and the bottom sediments of lakes caused by atmospheric emissions from the Pechenganickel plant, Kola Peninsula, throughout its whole operation period. The applied technology of balanced identification makes it possible to use a mathematical description of heterogeneous geochemical processes in ecosystems to combine heterogeneous experimental data and build up a computer model with an optimal balance of its complexity and fitting quality of the data. The model is used to analyze the spatial and temporal variability of natural objects in the zone of distribution of atmospheric pollution (nickel) from the Pechenganickel plant. The paper presents and discusses results of this study, including estimates of the retrospective state of the simulated objects (before the start of the intense studies) and a forecast of their dynamics until 2030. According to the model calculations, the intensity of Ni accumulation in the soil and bottom sediments was 2.35 and 4.48 mg/(m2 year) during the maximum deposition periods (1980–2005), whereas the model predicts a decrease in the intensity of Ni accumulation in the bottom sediments (0.23 mg/(m2 year)) and slow Ni leaching from the soil (0.19 mg/(m2 year)) after the shutdown of the plant.
About the authors
A. V. Sokolov
Vernadsky Institute of Geochemistry and Analytical Chemistry (GEOKhI), Russian Academy of Sciences; Kharkevich Institute of Information Transfer Problems, Russian Academy of Sciences
Email: alexander.v.sokolov@gmail.com
119991, Moscow, Russia; 127051, Moscow, Russia
T. I. Moiseenko
Vernadsky Institute of Geochemistry and Analytical Chemistry (GEOKhI), Russian Academy of Sciences
Email: alexander.v.sokolov@gmail.com
119991, Moscow, Russia
N. A. Gashkina
Vernadsky Institute of Geochemistry and Analytical Chemistry (GEOKhI), Russian Academy of Sciences
Email: alexander.v.sokolov@gmail.com
119991, Moscow, Russia
Yu. G. Tatsiy
Институт геохимии и аналитической химии им. В.И. Вернадского РАН
Author for correspondence.
Email: alexander.v.sokolov@gmail.com
Россия, 119991, Москва, ул. Косыгина, 19
References
- Гашкина Н.А., Моисеенко Т.И. (2016) Пространственно-временные закономерности изменения химического состава вод озер под влиянием выбросов медно-никелевых производств: прогноз закисления. Геохимия. (12), 1122-1137.
- Gashkina N.A., Moiseenko T.I. (2016) Character of spatiotemporal variations in the chemical composition of lake water under the influence of emission from copper–nickel plants: Prediction of acidification Geochem. Int. 54(12), 1079-1093.
- Даувальтер В.А., Кашулин Н.А., Денисов Д.Б. (2015) Тенденции изменения содержания тяжелых металлов в донных отложениях озер Севера Фенноскандии в последние столетия. Труды КарНЦ РАН. (9), 62-75.
- Даувальтер В.А., Кашулин Н.А., Сандимиров С.С. (2012) Тенденции изменений химического состава донных отложений пресноводных Субарктических и Арктических водоемов под влиянием природных и антропогенных факторов. Труды КолНЦ РАН. (3), 55-87.
- Евдокимова Г.А., Мозгова Н.П., Корнейкова М.В. (2014) Содержание и токсичность тяжелых металлов в почвах зоны воздействия газовоздушных выбросов комбината “Печенганикель”. Почвоведение. (5), 625-631.
- Кашулина Г.М. (2002) Аэротехногенная трансформация почв европейского субарктичского региона. Апатиты: КНЦ РАН. Ч. 1. 158 с.
- Моисеенко Т.И., Гашкина Н.А. (2010) Формирование химического состава вод озер в условиях изменения окружающей среды. М.: Наука, 268 с.
- Моисеенко Т.И., Мегорский В.В., Гашкина Н.А., Кудрявцева Л.П. (2010) Влияние загрязнения вод на здоровье населения индустриального региона севера. Водные ресурсы. 37(2), 194-203.
- Мотовилов Ю.Г. (2015) Оценки антропогенных загрязнений речных бассейнов тяжелыми металлами на основе модели ECOMAG. Научное обеспечение реализации “Водной стратегии Российской Федерации на период до 2020 г.”, Том 1. Петрозаводск: Карельский научный центр РАН, 335-343.
- Рассеянные элементы в бореальных лесах. (2004) (Под ред. Исаева А.С.). М.: Наука, 616 с.
- Раткин Н.Е., Асминг В.Э., Кошкин В.В. (1999) Моделирование аэротехногенного загрязнения покрова (на примере Печенгского района). Эколого-географические проблемы Кольского Севера. Апатиты: Кольский научный центр РАН, Институт проблем промышленной экологии Севера, 28-42.
- Раткин Н.Е. (2001) Методологические и методические аспекты изучения закономерностей аэротехногенного загрязнения импактных территорий (на примере Мурманской области). Мурманск: Изд-во МГТУ, 2001. 118 с.
- Соколов А.В., Волошинов В.В. (2018) Выбор математической модели: баланс между сложностью и близостью к измерениям. International J. Open Information Technologies. 6(9), 33-41.
- Current State of Terrestrial Ecosystems in the Joint Norwegian, Russian and Finnish Border Area in Northern Fennoscandia. (2008) Working Papers of the Finnish Forest Research Institute 85 (Eds. Derome J., Myking T., Aarrestad P.A.). Helsinki, Finland: Finnish Forest Research Institute, 98 p.
- Gunn J., Keller W., Negusanti J., Potvin R., Beskett P., Winterhalder K. (1995) Ecosystem recovery after emission reductions: Sudbury, Canada. Water Air Soil Pollut. 85, 1783-1788.
- Kellaway E.J., Eimers M.C., Watmough S.A. (2022) Liming legacy effects associated with the world’s largest soil liming and regreening program in Sudbury, Ontario, Canada. Sci. Total Environ. 805, 150321.
- Kvaeven B., Ulstein M.J., Skjelkvåle B.L. (2001) ICP Waters – An international program for surface water monitoring. Water Air Soil Pollut. 130, 775-780.
- Moiseenko T., Sharov A. (2019) Large Russian lakes Ladoga, Onega, and Imandra under strong pollution and in the period of revitalization: a review. Geosciences. 9, 492.
- Moiseenko T.I. (1999) The fate of metals in Arctic surface waters. Method for defining critical levels. Sci. Total Environ. 236, 19-39.
- Moiseenko T.I., Gashkina N.A., Dinu M.I., Kremleva T.A., Khoroshavin V.Y. (2020) Water Chemistry of Arctic Lakes under Airborne Contamination of Watersheds. Water. 12, 1659.
- Motovilov Yu.G. (2013) ECOMAG: a distributed model of runoff formation and pollution transformation in river basins solution. IAHS Publ. 361, 227-234
- Narendrula R., Nkongolo K.K., Beckett P., Spiers G. (2013) Total and bioavailable metals in two contrasting mining regions (Sudbury in Canada and Lubumbashi in DR-Congo): relation to genetic variation in plant populations. Chem. Ecol. 29(2), 111-127.
- Norton S.A., Appleby P.G., Dauvalter V., Traaen T.S. (1996) Trace metal pollution in eastern Finnmark, Norway and Kola Peninsula, Northeastern Russia as evidences by studies of lake sediment. NIVA-Report 41/1996. Oslo, Norway: NIVA, 18 p.
- Nriagu J.O., Wong H.K.T., Lawson G., Daniel P. (1998) Saturation of ecosystems with toxic metals in Sudbury basin, Ontario, Canada. Sci. Total Environ. 223, 99-117.
- Palmer M.A., Zedler J. B., Falk D.A. (2016) Foundations of Restoration Ecology (The Science and Practice of Ecological Restoration Series). 2nd ed. Washington, Covelo, London: Island Press. 584 p.
- Rognerud S., Norton S.A., Dauvalter V. (1993) Heavy metal pollution in lake sediments in the border areas between Russia and Norway. NIVA-Report 522/93. Oslo, Norway: NIVA, 18 p.
- Rydgren K., Halvorsen R., Töpper J.P., Auestad I., Hamre L.N., Jongejans E., Sulavik J. (2019) Advancing restoration ecology: a new approach to predict time to recovery. J. Appl. Ecol. 56, 225-234.
- Schindler M., Kamber B.S. (2013) High-resolution lake sediment reconstruction of industrial impact in a world-class mining and smelting center, Sudbury, Ontario, Canada. Appl. Geochem. 37, 102-116.
- Skjelkvale B.L., Andersen T., Fjeld E., Mannio J., Wilander A., Johansson K., Jensen J.P., Moiseenko T. (2001) Heavy Metals in Nordic Lakes; Concentrations, Geografical Patterns and Relation to Critical Limits. AMBI-O. 30(1), 2-10.
- Sokolov A.V., Voloshinov V.V. (2020) Model Selection by Balanced Identification: the Interplay of Optimization and Distributed Computing. Open Comput. Sci. 10, 283-295.
- Stavi I., Siad S.M., Kyriazopoulos A.P., Halbac-Cotoara-Zamfir R. (2020) Water runoff harvesting systems for restoration of degraded rangelands: A review of challenges and opportunities. J. Environ. Manage. 255, 109823.
- Strobl K., Kollmann J., Teixeira L. H. (2019) Integrated assessment of ecosystem recovery using a multifunctionality approach. Ecosphere. 10(11), e02930.
- Tømmervik H., Johansen M.E., Pedersen J.P., Guneriussen T. (1998) Integration of remote sensed and in-situ data in an analysis of the air pollution effects on terrestrial ecosystems in the border areas between Norway and Russia. Environ. Monit. Assess. 49, 51-85.
- Tropea A.E., Paterson A.M., Keller W., Smol J.P. (2010) Sudbury sediments revisited: evaluating liminological recovery in a multiple-stressor environment. Water Air Soil Pollut. 210, 317-333.
- Waltham N.J., Elliott M., Lee S.Y., Lovelock C., Duarte C.M., Buelow C., Simenstad C., Nagelkerken I., Claassens L., Wen C.K.-C., Barletta M., Connolly R.M., Gillies C., Mitsch W.J., Ogburn M.B., Purandare J., Possingham H., Sheaves M. (2020) UN Decade on Ecosystem Restoration 2021–2030 – What Chance for Success in Restoring Coastal Ecosystems? Front. Mar. Sci. 7(71), 1-5.
- Zipkin E.F., Zylstra E.R., Wright A.D., Saunders S.P., Finley A.O., Dietze M.C., Itter M.S., Tingley M.W. (2021) Addressing data integration challenges to link ecological processes across scales. Front. Ecol. Environ. 19, 30-38.
Supplementary files










