Половые отличия микробиома кишечника детей раннего возраста и их клиническое значение
- Авторы: Баринова В.В.1, Иванов Д.О.2, Буштырева И.О.1, Боташева Т.Л.3, Дудурич В.В.4, Данилов Л.Г.4
-
Учреждения:
- Клиника профессора Буштыревой
- Санкт-Петербургский государственный педиатрический медицинский университет
- Ростовский государственный медицинский университет
- Медико-генетический центр «Сербалаб»
- Выпуск: Том 15, № 5 (2024)
- Страницы: 25-38
- Раздел: Оригинальные статьи
- URL: https://bakhtiniada.ru/pediatr/article/view/286930
- DOI: https://doi.org/10.17816/PED15525-38
- ID: 286930
Цитировать
Аннотация
Актуальность. Многочисленные исследования микробиома кишечника показали его взаимосвязь с различными заболеваниями у детей. Однако роль такого фактора, как пол ребенка мало учитывается в этих работах.
Цель — выявить особенности состава микробиома кишечника детей в возрасте 1-го месяца жизни, рожденных через естественные родовые пути и находящихся на грудном вскармливании, в зависимости от пола ребенка.
Материалы и методы. В исследование были включены 103 ребенка в возрасте 4–6 нед. жизни (1- я группа — 46 девочек, 2- я группа — 57 мальчиков), обследованных в ООО «Клиника профессора Буштыревой» с 2019 по 2020 г. У всех детей взяли кал для проведения дальнейшего секвенирования 16S рРНК.
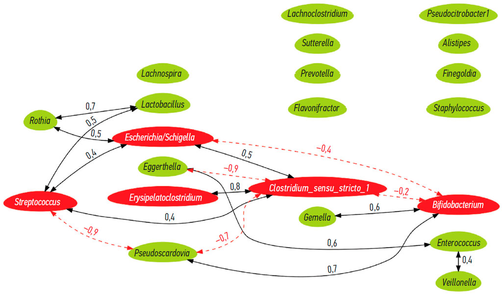
Результаты. При анализе данных секвенирования было выявлено, что у мальчиков доля бактерий рода Erysipelatoclostridium, предрасполагающих к развитию аллергических реакций и воспалительных заболеваний кишечника, была значимо выше, чем у девочек (12,52 и 0,2 % соответственно, р = 0,020). Доля бактерий рода Lachnoclostridium, высокие количества которых ассоциированы с устойчивостью к заболеваниям нервной системы, также значимо отличалась в группах мальчиков и девочек (0,01 и 5,78 % соответственно, р = 0,046). При анализе корреляционных матриц обнаружено, что коэффициент корреляционной адаптометрии в группе мальчиков был практически в 4 раза выше, чем у девочек (9,5 и 2,4 соответственно). При анализе заболеваемости детей до года было выявлено, что аллергии встречались практически в 3 раза чаще у мальчиков, чем у девочек (33,3 и 13 %). Эпизоды острых кишечных инфекций на 1-м году жизни зарегистрированы у 6 мальчиков и только у 1 девочки (10,5 и 2,2 %).
Выводы. У мальчиков в 1-й месяц жизни, рожденных через естественные родовые пути и находящихся на грудном вскармливании, по сравнению с девочками, доля бактерий рода Erysipelatoclostridium в составе микробиома кишечника выше, что служит фактором риска развития аллергических реакций и воспалительных заболеваний кишечника. При этом доля бактерий рода Lachnoclostridium, наоборот, у девочек была в 5 раз больше, чем у мальчиков. Выявленные отличия могут быть использованы для подбора профилактической пробиотической терапии с учетом пола ребенка.
Полный текст
Открыть статью на сайте журналаОб авторах
Виктория Владиславовна Баринова
Клиника профессора Буштыревой
Автор, ответственный за переписку.
Email: victoria-barinova@yandex.ru
ORCID iD: 0000-0002-8584-7096
SPIN-код: 5068-0680
кандидат медицинских наук, заместитель директора, врач акушер-гинеколог
Россия, 344011, Ростов-на-Дону, пер. Соборный, д. 58/7Дмитрий Олегович Иванов
Санкт-Петербургский государственный педиатрический медицинский университет
Email: spb@gpma.ru
ORCID iD: 0000-0002-0060-4168
SPIN-код: 4437-9626
доктор медицинских наук, профессор, заведующий кафедрой неонатологии с курсами неврологии и акушерства-гинекологии ФП и ДПО, ректор
Россия, Санкт-ПетербургИрина Олеговна Буштырева
Клиника профессора Буштыревой
Email: kio4@mail.ru
ORCID iD: 0000-0001-9296-2271
SPIN-код: 5009-1565
Dr. Sci. (Medicine), Professor, Director
Россия, 344011, Ростов-на-Дону, пер. Соборный, д. 58/7Татьяна Леонидовна Боташева
Ростовский государственный медицинский университет
Email: t_botasheva@mail.ru
ORCID iD: 0000-0001-5136-1752
SPIN-код: 3341-2928
доктор медицинских наук, профессор, главный научный сотрудник акушерско-гинекологического отдела НИИ акушерства и педиатрии
Россия, Ростов-на-ДонуВасилиса Валерьевна Дудурич
Медико-генетический центр «Сербалаб»
Email: vasilisadudurich@yandex.ru
ORCID iD: 0000-0002-6271-5218
руководитель отдела метагеномных исследований
Россия, Санкт-ПетербургЛаврентий Глебович Данилов
Медико-генетический центр «Сербалаб»
Email: lavrentydanilov@gmail.com
ORCID iD: 0000-0002-4479-3095
SPIN-код: 7424-8745
биоинформатик лаборатории
Республика Корея, Санкт-ПетербургСписок литературы
- Боташева Т.Л., Андреева В.О., Рымашевский А.Н., и др. Роль половой принадлежности плода в патогенезе гестационного сахарного диабета и акушерских осложнений // Акушерство и гинекология. 2022. № 9. С. 33–41. EDN: EUEXNL doi: 10.18565/aig.2022.9.33-41
- Боташева Т.Л., Рымашевский А.Н., Фабрикант А.Д., и др. Особенности гликемического статуса, про- и контринсулярных факторов у беременных с гестационным сахарным диабетом в зависимости от половой принадлежности плода // Главный врач Юга России. 2022. № 1. С. 6–9. EDN: OGMFOJ
- Горбань А.Н., Манчук В.Т., Петушкова Е.В. Динамика корреляций между физиологическими параметрами при адаптации и эколого-эволюционный принцип полифакториальности. В кн.: Проблемы экологического мониторинга и моделирования экосистем. Ленинград: Гидрометеоиздат. 1987. С. 187–198.
- Печкуров Д.В., Турти Т.В., Беляева И.А., Тяжева А.А. Микробиота кишечника у детей: от профилактики нарушений становления к предупреждению неинфекционных заболеваний // Педиатрическая фармакология. 2016. Т. 13, № 4. С. 377–383. EDN: WQSIPF doi: 10.15690/pf.v13i4.1611
- Покидышева Л.И., Игнатова И.А. Корреляционная адаптометрия и метод главных компонент в оценке адаптационных возможностей иммунной системы // Системный анализ и управление в биомедицинских системах. 2011. Т. 10, № 1. С. 152–157. EDN: NDOSQZ
- Светличная Г.Н., Смирнова Е.В., Покидышева Л.И. Корреляционная адаптометрия как метод оценки кардиоваскулярного и респираторного взаимодействия // Физиология человека. 1997. Т. 23, № 3. С. 58–62. EDN: TIKWUZ
- Седов К.Р., Горбань А.Н., Петушкова Е.В., и др. Корреляционная адаптометрия как метод диспансеризации населения // Вестник АМН СССР. 1988. № 10. C. 69–75. EDN: RBHXEH
- Усенко Д.В., Плоскирева А.А., Горелов А.В. Острые кишечные инфекции у детей в практике педиатра: возможности диагностики и терапии // Вопросы современной педиатрии. 2014. Т. 13, № 3. С. 12–20. EDN: SHWORB
- Фабрикант А.Д., Боташева Т.Л., Рымашевский А.Н., и др. Значимость половой принадлежности плода в структуре акушерской патологии у беременных с гестационным сахарным диабетом // Медицинский вестник Юга России. 2021. Т. 12, № 4. С. 20–26. EDN: ORJWJZ doi: 10.21886/2219-8075-2021-12-4-20-26
- Харитонова Л.А., Григорьев К.И., Папышева О.В., Борзакова С.Н. Микробиота и здоровье ребенка: задачи медицинской практики // Российский вестник перинатологии и педиатрии. 2022. Т. 67, № 1. С. 5–13. EDN: AVAIOP doi: 10.21508/1027-4065-2022-67-1-5-13
- Balakrishnan B., Luckey D., Wright K., et al. Eggerthella lenta augments preclinical autoantibody production and metabolic shift mimicking senescence in arthritis // Sci Adv. 2023. Vol. 9, N 35. ID eadg1129. doi: 10.1126/sciadv.adg1129
- Callahan B.J., McMurdie P.J., Rosen M.J., et al. DADA2: High-resolution sample inference from Illumina amplicon data // Nat Methods. 2016. Vol. 13. P. 581–583. doi: 10.1038/nmeth.3869
- Chen J., Li H., Maas K., et al. Sex-specific gut microbiome profiles among preterm infants during the neonatal intensive care hospitalization // Interdiscip Nurs Res. 2022. Vol. 1, N 1. P. 6–13. doi: 10.1097/NR9.0000000000000004
- Cong X., Xu W., Janton S., et al. Gut microbiome developmental patterns in early life of preterm infants: impacts of feeding and gender // PloS One. 2016. Vol. 11. ID e0152751. doi: 10.1371/journal.pone.0152751
- Gao M., Wang J., Liu P., et al. Gut microbiota composition in depressive disorder: a systematic review, meta-analysis, and meta-regression // Transl Psychiatry. 2023. Vol. 13, N 1. ID 379. doi: 10.1038/s41398-023-02670-5
- Gupta V.K., Paul S., Dutta C. Geography, ethnicity or subsistence-specific variations in human microbiome composition and diversity // Front Microbiol. 2017. Vol. 8. ID 1162. doi: 10.3389/fmicb.2017.01162
- Iacono G., Merolla R., D’Amico D., et al. Gastrointestinal symptoms in infancy: a population-based prospective study // Dig Liver Dis. 2005. Vol. 37, N 6. P. 432–438. doi: 10.1016/j.dld.2005.01.009
- Kanchongkittiphon W., Nopnipa S., Mathuranyanon R., et al. Characterization of gut microbiome profile in children with confirmed wheat allergy // Asian Pac J Allergy Immunol. 2024. doi: 10.12932/AP-080623-1626
- Manchia M., Paribello P., Pisanu C., et al. A pilot interaction analysis of gut microbiota and peripheral markers of aging in severe psychiatric disorders: a role for Lachnoclostridium? // Int J Mol Sci. 2023. Vol. 24, N 24. ID 17618. doi: 10.3390/ijms242417618
- Ning L., Zhou Y.-L., Sun H., et al. Microbiome and metabolome features in inflammatory bowel disease via multi-omics integration analyses across cohorts // Nat Commun. 2023. Vol. 14, N 1. ID 7135. doi: 10.1038/s41467-023-42788-0
- Olaguez-Gonzalez J.M., Chairez I., Breton-Deval L., Alfaro-Ponce M. Machine learning algorithms applied to predict autism spectrum disorder based on gut microbiome composition // Biomedicines. 2023. Vol. 11, N 10. ID 2633. doi: 10.3390/biomedicines11102633
- Patterson E., Ryan P.M., Cryan J.F., et al. Gut microbiota, obesity and diabetes // Postgrad Med J. 2016. Vol. 92, N 1087. P. 286–300. doi: 10.1136/postgradmedj-2015-133285
- Qiong W., Garrity M.G., Tiedje M.J., Cole R.J. Naïve Bayesian classifier for rapid assignment of rRNA sequences into the new bacterial taxonomy // Appl Environ Microbiol. 2007. Vol. 73, N 16. P. 5261–5267. doi: 10.1128/AEM.00062-07
- Quast C., Pruesse E., Yilmaz P., et al. The SILVA ribosomal RNA gene database project: Improved data processing and web-based tools // Nucleic Acids Res. 2013. Vol. 41, N D1. P. D590–D596. doi: 10.1093/nar/gks1219
- Rinninella E., Raoul P., Cintoni M., et al. What is the healthy gut microbiota composition? A changing ecosystem across age, environment, diet, and diseases // Microorganisms. 2019. Vol. 7, N 1. ID 1 4. doi: 10.3390/microorganisms7010014
- Seki D., Mayer M., Hausmann B., et al. Aberrant gut-microbiota-immune-brain axis development in premature neonates with brain damage // Cell Host Microbe. 2021. Vol. 29, N 10. P. 1558–1572.e6. doi: 10.1016/j.chom.2021.08.004
- Shao D., Liu L., Tong H., Shi S. Dietary pyrroloquinoline quinone improvement of the antioxidant capacity of laying hens and eggs are linked to the alteration of Nrf2/HO-1 pathway and gut microbiota // Food Chem X. 2023. Vol. 20. ID 101021. doi: 10.1016/j.fochx.2023.101021
- Simonyté Sjödin K., Hammarström M.-L., Rydén P., et al. Temporal and long-term gut microbiota variation in allergic disease: A prospective study from infancy to school age // Allergy. 2019. Vol. 74, N 1. P. 176–185. doi: 10.1111/all.13485
- Wang Y., Hou J., Tsui J.C.-C., et al. Unique gut microbiome signatures among adult patients with moderate to severe atopic dermatitis in Southern Chinese // Int J Mol Sci. 2023. Vol. 24, N 16. ID 12856. doi: 10.3390/ijms241612856
- Zhang B., Zhang X., Luo Z., et al. Microbiome and metabolome dysbiosis analysis in impaired glucose tolerance for the prediction of progression to diabetes mellitus // J Genet Genomics. 2023. Vol. 51, N 1. P. 75–86. doi: 10.1016/j.jgg.2023.08.005
- Zhao D., Zou L., Lei X., Zhang Y. Gender differences in infant mortality and neonatal morbidity in mixed-gender twins // Sci Rep. 2017. Vol. 7, N 1. ID 8736. doi: 10.1038/s41598-017-08951-6
- Zhu X., Cai J., Wang Y., et al. A high-fat diet increases the characteristics of gut microbial composition and the intestinal damage associated with non-alcoholic fatty liver disease // Int J Mol Sci. 2023. Vol. 24, N 23. ID 16733. doi: 10.3390/ijms242316733
Дополнительные файлы






