Pathophysiology of hepatic insufficiency
- Authors: Brus T.V.1, Evgrafov V.A.1
-
Affiliations:
- St. Petersburg State Pediatric Medical University
- Issue: Vol 13, No 3 (2022)
- Pages: 55-64
- Section: Lecture
- URL: https://bakhtiniada.ru/pediatr/article/view/109759
- DOI: https://doi.org/10.17816/PED13355-64
- ID: 109759
Cite item
Full Text
Abstract
The liver is a unique and complex functioning organ, which is central in the metabolism of proteins, carbohydrates, fats and plays an important role in digestion, hematopoiesis, hemocoagulation, and detoxification processes. The pathology of the liver is complex and diverse, often accompanied by the pathology of other organs. Liver diseases are often encountered by doctors of various specialties, and for the clinician, knowledge of this pathology of this organ is essential. Currently, there is a steady increase in the number of patients with liver diseases, mostly people of working age. The development of acute and chronic liver pathology in the vast majority of cases is accompanied by the occurrence of various complications, up to the appearance of liver failure.
The lecture contains up-to-date information about the etiology and pathogenesis of hepatic pathology. Pathological processes in the liver are considered taking into account the complexity of its structural and functional organization. The main symptoms and syndromes of liver pathology are described, their pathophysiological assessment is given. Modern classifications of jaundice, hepatitis, liver failurea regiven.
Keywords
Full Text
ВВЕДЕНИЕ
Печень — непарный орган брюшной полости, представляющий центральный орган химического гомеостаза организма человека [1, 3, 6]. Печень выполняет разнообразные метаболические, синтетические, депонирующие, экскреторные и эндокринные функции. Вот неполный список задач (их около 300), выполняемых печенью:
1) метаболическая — обмен углеводов, жиров, белков;
2) внешнесекреторная — секреция желчи, желчных кислот, продуктов пигментного обмена;
3) экскреторная — выведение билирубина, лекарств, токсинов;
4) синтетическая — синтез альбуминов, факторов свертывания и т. д.;
5) аккумулятивная — запасание витаминами, гликогеном т. д.;
6) антитоксическая — обезвреживание токсинов, аммиака.
Печеночная недостаточность — состояние, характеризующееся стойким снижением или полным выпадением одной, нескольких или всех функций печени, что приводит к нарушению жизнедеятельности организма.
ЭТИОЛОГИЯ ПЕЧЕНОЧНОЙ НЕДОСТАТОЧНОСТИ
Биологические факторы: вирусы (гепатитов А–G, ТТ, инфекционного мононуклеоза, цитомегаловирус, простого герпеса и др.); бактерии (возбудители туберкулеза, сифилиса); простейшие (лямблии, амебы); грибы, актиномицеты; гельминты.
Вирус гепатита А. РНК-содержащий вирус семейства пикорнавирусов. Инкубационный период до 30 сут. Механизм передачи: фекально-оральный. Источник инфекции: вода, сырые продукты. Клинические проявления: гепатомегалия, боль в правом подреберье, желтуха, синдром цитолиза. Полное выздоровление в 99 % случаев.
Функции печени и формы патологии, развивающиеся при их нарушении
Расстройства обмена белков | |
Нарушение синтеза альбуминов | Развитие отеков и формирование асцита |
Торможение синтеза белков системы гемостаза | Развитие геморрагического синдрома (кровоизлияния в ткани, кровотечения) |
Снижение эффективности дезаминирования аминокислот | Увеличение содержания аминокислот в крови и моче |
Подавление синтеза мочевины | Повышение концентрации аммиака в крови |
Расстройства обмена липидов | |
Нарушение обмена липопротеинов низкой плотности и липопротеинов очень низкой плотности | Жировой гепатоз |
Повышение в плазме крови уровня холестерина | Атеросклероз |
Расстройства обмена углеводов | |
Подавление гликогенеза, снижение эффективности гликогенолиза | Гипогликемия натощак, энергодефицит |
Нарушения образования глюкозы | Гипергликемия после приема пищи |
Нарушения обмена витаминов | |
Нарушение всасывания витамина A | Нарушение зрения |
Снижение трансформации провитамина в витамин D | Рахит, остеопороз |
Торможение образования коферментов из витаминов Е, K | Миастения, коагулопатии |
Нарушения обмена минеральных веществ | |
Нарушение депонирования железа, меди, хрома | Анемии, метаболические расстройства |
Нарушения обмена гормонов | |
Снижение инактивации половых гормонов, альдостерона, ренина | Эндокринопатии, системные отеки, артериальная гипертензия |
Нарушение дезинтоксикационной функции | |
Подавление конъюгации непрямого билирубина | Желтуха, повышение токсичного прямого билирубина |
Снижение активности орнитинового цикла | Накопление остаточного азота и токсичного аммиака |
Уменьшение активности ферментов-дегидрогеназ | Интоксикационный синдром, энцефалопатия |
Нарушение пищеварения | |
Снижение выработки желчи | Мальабсорбция, стеаторея. Авитаминозы, энергодефицит |
Вирус гепатита В. ДНК-содержащий вирус из семейства гепаднавирусов. Содержит поверхностный HBs-антиген (необходим также для репродукции вируса гепатита D), ядерные HBcor-антиген, HBe-антиген. Инкубационный период до 90 сут. Механизм передачи: парентеральный, половой, вертикальный. Клиника: желтуха — в 35 % случаев + биохимическая картина (цитолиз + холестаз + воспаление печени + нарушение синтетической функции). Эффективная профилактика — вакцинация.
Вирус гепатита С. РНК-содержащий вирус семейства флавирусов. Очень изменчивый геном. Инкубационный период: 7–10 нед. Механизм передачи: парентеральный, редко — половой и вертикальный. Клиническая картина: хронический цитолиз + холестаз + воспаление печени. Вакцины нет, но есть эффективное лечение.
Вирус гепатита D. Обычная коинфекция с вирусом гепатита В (HDV) и вирусом иммунодефицита В (HBV), инфицирование носителей HBV. Течение очень тяжелое, частые летальные исходы.
Вирус гепатита E. Наибольшая распространенность инфекции — в Индии. Фекально-оральный путь передачи (как у гепатита А). Течение нетяжелое.
Аутоиммунный гепатит. Распространенность составляет около 20 % всех случаев хронического гепатита. Обычно развивается у женщин молодого и среднего возраста. В острой форме наблюдается редко. На 50 % ассоциирован с аутоиммунными заболеваниями. Диагноз устанавливается по данным анамнеза, отсутствию вирусных маркеров, наличию мезенхимально-воспалительного синдрома (IgG↑, тимоловая проба), положительным тестам на антинуклеарные (ANA), антигладкомышечные (ASMA), антимитохондриальные (AMA) антитела. Клинические проявления: слабость, повышение температуры тела, артралгии, миалгии, желтуха, + биохимическая картина (воспаление, цитолиз, холестаз, нарушение синтетической функции). При биопсии — картина гепатита с лимфоплазмоцитарной инфильтрацией.
Химические факторы (гепатотропные яды): алкоголь (ацетальдегид), промышленные яды (четыреххлористый углерод, тяжелые металлы, хлороформ, мышьяк, фосфорорганические инсектициды), растительные яды (афлатоксин, мускарин), продукты распада тканей, продукты нарушенного метаболизма, лекарственные препараты (сульфаниламиды, биомицин, тетрациклин, цитостатики и т. д.).
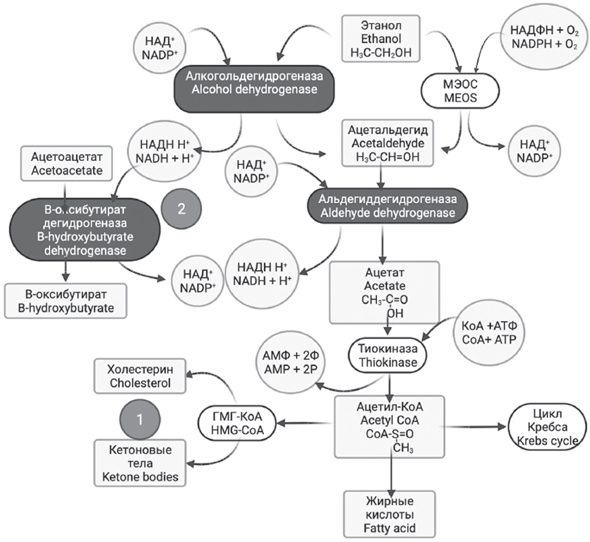
Алкогольное поражение печени. Основная причина патологии печени в индустриально развитых странах. Развивается у 25 % потребителей алкоголя. Степени поражения гепатоцитов: жировой гепатоз, алкогольный гепатит, цирроз. Для развития цирроза достаточно ежедневной дозы алкоголя в 200 мл в течении 10–16 лет. Характерно значительное повышение внутриклеточных ферментов аспартатаминотрансферазы (АСТ), аланиламинотрансферазы (АЛТ), щелочной фосфатазы. В некоторых случаях цирроз может развиться и без существенных сдвигов печеночных тестов. При биопсии — паренхиматозная дистрофия разной степени1 [2].
При алкогольной болезни печени повреждение гепатоцитов возникает из-за прямого цитопатического действия ацетальдегида, основного метаболита этанола. При этом образуются стабильные соединения, способные длительно сохраняться в ткани печени, несмотря на завершение метаболизма этанола (рис. 1).
Рис. 1. Метаболизм этанола в печени. 1 — синтез эндогенного холестерола; 2 — восстановление никотинамид-аденин-динуклеатида (НАДН). МЭОС — микросомальная этанолокисляющая система, КоА — коэнзим А, ГМГ-КоА — 3-гидрокси-3-метил-глутарил-коэнзим А редуктаза, АМФ + 2Ф — аденозинмонофосфат + 2 фосфата, АТФ — аденозинтрифосфат / Fig. 1. Ethanol metabolism in the liver. 1 — endogenous cholesterol synthesis; 2 — NADH reduction. MEOS — microsomal ethanol-oxidizing system; CoA — coenzyme A; HMG-CoA — 3-hydroxy-3-methyl-glutaryl-coenzyme A reductase; AMP + 2Р — adenosine monophosphate + 2 phosphate; ATP — adenosine triphosphate
Токсический гепатит. Частая причина — острая передозировка лекарств: парацетамола (в 50 % случаев), сульфаниламидов, антибиотиков, цитостатиков. Степень поражения печени непредсказуема, мало зависит от дозы токсикантов. Печень сильнее страдает при сочетанном наличии алкогольного синдрома. Возможна различная степень тяжести поражения печени: от асимптомного с умеренным цитолизом до тяжелого поражения, вплоть до печеночной комы и летального исхода. Среди возможных последствий — аутоиммунный гепатит и онкопатология печени. При биопсии — паренхиматозная и гидропическая дистрофия разной выраженности.
Алиментарные факторы: белковое, витаминное голодание, жирная пища, высокоуглеводная пища.
Неалкогольная жировая дистрофия печени. Самая распространенная форма болезней печени. Представляет собой характерные изменения гепатоцитов преимущественно с крупнокалиберным стеатозом у пациентов, не употребляющих алкоголь в количествах, вызывающих повреждение печени [4, 5, 8].
Повреждение гепатоцитов при нарушении функции других органов и систем: недостаточность кровообращения (гипоксия гепатоцитов); эндокринные заболевания; опухоли, аллергия; почечная недостаточность.
ПАТОГЕНЕЗ ПЕЧЕНОЧНОЙ НЕДОСТАТОЧНОСТИ
Патогенез печеночной недостаточности при различных заболеваниях печени схож (рис. 2). В основе ее патогенеза лежит массивное повреждение гепатоцитов, в результате чего происходит угнетение функций печени с последующим нарушением деятельности практически всех органов, но в первую очередь центральной нервной системы, почек, легких, затем возникают изменения гемодинамики с нарушением тканевой перфузии, развивается метаболический ацидоз и, в конечном итоге, формируется полиорганная недостаточность [7, 9].
Рис. 2. Общий патогенез печеночной недостаточности / Fig. 2. General pathogenesis of liver failure
В зависимости от скорости развития и исходного состояния органа печеночную недостаточность разделяют на острую и хроническую.
Острая печеночная недостаточность — массивный некроз гепатоцитов при молниеносных формах острого вирусного, либо токсического гепатита, риккетсиозах, микоплазмозах и смешанных грибковых инфекциях, абсцессах печени, гнойных холангитах, сепсисе.
Хроническая печеночная недостаточность — развивается при хронических заболеваниях печени инфекционной и неинфекционной этиологии, в позднюю стадию цирроза печени, и после оперативных вмешательств по портокавальному шунтированию.
ПАТОФИЗИОЛОГИЧЕСКИЕ СИНДРОМЫ ПЕЧЕНОЧНОЙ НЕДОСТАТОЧНОСТИ
Синдром портальной гипертензии
Повышение давления в бассейне воротной вены, вызванное нарушением кровотока различного происхождения и локализации: в портальных сосудах, печеночных венах, нижней полой вене.
Типичное следствие портальной гипертензии — формирование феномена шунтирования, в частности, между воротной веной и системой нижней полой вены вне печени (портокавальные анастомозы). Известны три основные локализации таких шунтов: кожные анастомозы в области пупка («голова медузы»), анастомозы в нижней трети пищевода и геморроидальные вены. Шунтирование крови частично или полностью выключает антитоксическую функцию печени, так как кровь с большим количеством токсических веществ, поступающих из кишечника по воротной вене, минует паренхиму печени и попадает в общий ток. Результатом этого становится тяжелая интоксикация организма [14].
Интоксикационный синдром
Ослабление антитоксической функции печени выражается в нарушении обезвреживания не только непрямого билирубина и аммиака, но и таких токсических продуктов, как ароматические углеводороды, нитробензол, индол, скатол, фенол, путресцин, кадаверин, поступающих от кишечника по портальной системе, а также многих лекарств (сульфаниламидов, сердечных гликозидов и др.). Это вызывает необходимость осторожного подбора индивидуальных доз лекарств таким пациентам.
В ряде случаев нарушения метаболических процессов в печени сопровождаются появлением эндогенных канцерогенов: метаболитов триптофана, тирозина, нитрозаминов, нитрозометилмочевины и др. [10, 11].
Ослабление функции печеночных макрофагов (клеток Купфера) приводит к ослаблению барьерной функции: в кровь попадают необезвреженные микробы и их токсины, антигены и иммунные комплексы, что влечет за собой снижение устойчивости к инфекции, развитие аллергических и иммунных заболеваний. В тяжелом случае может развиваться картина токсемии (с лейкоцитозом, лихорадкой, гемолизом эритроцитов, эрозиями кишечника, почечной недостаточностью и т. п.), а при возникновении портокавального шунтирования — тяжелый токсический шок [13].
Синдром печеночной энцефалопатии и печеночная кома
Печеночная кома — наиболее тяжелое проявление функциональной недостаточности печени, характеризующееся токсическим поражением центральной нервной системы с глубокими нервно-психическими нарушениями, судорогами, нарушением сознания и расстройством жизнедеятельности организма [12].
Шунтовая кома («обходная») — интоксикация организма продуктами метаболизма и экзогенными веществами как результат их попадания в общий кровоток.
Паренхиматозная кома — интоксикация организма связана с повреждением и гибелью значительной массы печени, а также утрата дезинтоксикационной функции. Кома проявляется нарушением психики, сознания, кровообращения, дыхания, судорогами, гипоксическим и геморрагическим синдромом, печеночной желтухой, гипогликемией, гипопротеинемией, нарушением водно-электролитного и кислотно-основного баланса.
Развитие энцефалопатии объясняется появлением в крови большого количества веществ — церебротоксинов, к которым относят:
- аммиак, выключающий α-кетоглютаровую кислоту из цикла Кребса, что сопровождается энергодефицитом;
- белковые метаболиты — фенол, индол, скатол, амины и др.;
- жирные кислоты — масляная, капроновая, валериановая, повреждающие липидные компоненты клеточных мембран, нарушающие передачу возбуждений в ганглиях;
- ложные нейромедиаторы — октопамин и β-фенилэтиламин, нарушающие синаптическую передачу путем вытеснения из синапсов норадреналина и допамина.
Печеночные отеки, асцит
Асцит — накопление жидкости в брюшной полости. Наиболее часто встречается при циррозе печени.
Факторы, способствующие развитию печеночных отеков:
- Портальная гипертензия, при которой повышается гидростатическое давление во всех венозных сосудах печени (гидродинамический фактор).
- Понижение онкотического давления плазмы вследствие понижения синтеза альбуминов в печени (онкотический фактор).
- Усиление лимфообразования вследствие блокады венозного оттока с развитием динамической лимфатической недостаточности и просачиванием лимфы через стенку лимфатических сосудов (лимфогенный фактор).
- Гиперальдостеронизм, обусловленный активацией ренин-ангиотензин-альдостероновой системы вследствие ухудшения почечного кровотока, а также понижением инактивации альдостерона в печени (эндокринный фактор).
Желтуха. Симптом, характеризующийся появлением желтой окраски кожи, склер и слизистых оболочек в результате отложения желчных пигментов при их увеличении в крови более 30–35 мкмоль/л.
На рис. 3 представлены основные метаболические этапы превращения билирубина. Исходя из них, истинная желтуха может развиться в результате трех основных причин:
- Гемолитическая (надпеченочная) — возникает в связи с чрезмерным разрушением эритроцитов (гемолизом) и повышенным образованием непрямого билирубина в плазме крови. В результате этого в печени образуется больше прямого билирубина, а в кишечнике соответственно больше уробилиногена и стеркобилиногена. Кал становится гиперхоличным (из-за повышенного содержания в нем стеркобилина). Печень не может извлекать из оттекающей от кишечника крови весь уробилиноген и он попадает в общий кровоток и выделяется с мочой (рис. 3).
- Паренхиматозная (печеночная) — связана с одной из трех причин: нарушением захвата из крови непрямого билирубина на уровне базолатеральной мембраны гепатоцита, конъюгации и метаболизма прямого билирубина и его транспорта в цитозоль гепатоцита, экскреции прямого билирубина через билиарную мембрану гепатоцита в желчные канальцы.
Рис. 3. Метаболизм билирубина в организме / Fig. 3. Metabolism of bilirubin
Паренхиматозная желтуха развивается вследствие повреждения самой печени и может проявляться синдромами цитолиза (повышение в крови уровня АЛТ, АСТ, лактатдегидрогеназы 4, лактатдегидрогеназы 5, гамма-глутамитранспептидазы), холестаза (повышение уровня 5-нуклеотидазы, щелочной фосфатазы), ахолии и холемии. Воспалительная или дегенеративная деструкция печеночных клеток, кровеносных сосудов, желчных протоков и капилляров сопровождается попаданием в кровь печеночной желчи: в крови повышается содержание общего билирубина, главным образом прямого билирубина, в меньшей степени — непрямого.
- Механическая (подпеченочная) — возникает при нарушении оттока желчи по печеночным и внепеченочным протокам от желчных капилляров до общего выводящего протока. При наличии препятствий к выделению билирубина с желчью в кишечник желчь транспортируется обратно в кровь. Таким образом, в крови нарастают показатели непрямого билирубина, что связано с замедлением его потребления гепатоцитом. В то же время регургитация прямого билирубина из гепатоцитов или желчевыводящих путей в кровь приводит к повышению его концентрации в крови.
Наследственные энзимопатические желтухи
Синдром Жильбера (тип наследования аутосомно-доминантный) — характеризуется уменьшением в печени глюкуронилтрансферазы и ослаблением конъюгации непрямого билирубина, количество которого в крови умеренно повышается.
Синдром Криглера – Найяра (тип наследования смешанный) — характеризуется полным отсутствием глюкуронилтрансферазы, в результате чего прямой билирубин в печени не образуется совсем, а количество необезвреженного непрямого билирубина достигает 260–550 мкмоль/л, что может приводить к тяжелой энцефалопатии.
Синдром Дабина – Джонсона (тип наследования доминантный) проявляется развитием парциального холестаза без холемии (в крови повышается содержание только прямого билирубина).
Синдром ахолии. Ахолия — значительное снижение или полное прекращение поступления желчи в кишечник. Отсутствие желчи приводит: к нарушению эмульгирования и всасывания жира; нарушению всасывания жирорастворимых витаминов; снижению тонуса и перистальтики кишечника; «выпадению» бактерицидной функции желчи. Клиническими проявлениями этого синдрома являются ахоличный кал, стеаторея, синдром мальабсорбции, гиповитаминозы А, D, Е, K.
Гепаторенальный синдром. Характеризуется острым канальцевым некрозом, вызванным токсическими веществами вследствие печеночной недостаточности, гиперактивацией ренин-ангиотензин-альдостероновой системы вследствие застоя крови в портальной системе, почечной вазоконстрикцией, резким снижением скорости клубочковой фильтрации, задержкой натрия и воды.
Геморрагический синдром. Вызван нарушением синтеза факторов коагуляции при нарушении белок-синтетической функции печени, а также кровотечениями из расширенных вен пищевода, желудка, геморроидальных узлов.
Сравнительная характеристика желтух
Показатель | Надпеченочная желтуха | Печеночная желтуха | Подпеченочная желтуха |
Общий билирубин | Норма/увеличен | Увеличен | Увеличен |
Непрямой билирубин | Увеличен | Норма / Увеличен | Норма |
Прямой билирубин | Норма | Увеличен | Увеличен |
Уробилиноген | Увеличен | Норма / Увеличен | Снижен / Отрицательный |
Цвет мочи | Темный | Темный (пенистая, цвета пива) | Темный |
Цвет стула | Темный | Обесцвеченный | Обесцвеченный |
Щелочная фосфатаза | Норма | Норма | Увеличен |
АЛТ и АСТ | Норма | Увеличен | Норма |
Эндокринопатии. Выявляются вследствие нарушения инактивации стероидных гормонов и паратгормона и снижения уровня транспортных белков. Наиболее часто встречаются:
- гиперальдостеронизм — вызывает отеки, а также гипокалиемию и экскреторных алкалоз;
- гиперэстрогенемия — у мужчин вызывает гинекомастию, атрофию яичек, импотенцию; у женщин — нарушение менструального цикла, телеангиоэктазии и ладонную эритему;
- гиперпаратгормонемия — усиливает вымывание кальция из костей;
- гиперенинемия — развивается из-за снижения объема циркулирующей крови вследствие депонирования крови в воротной вене, усиливает отеки и артериальную гипертензию.
ДОПОЛНИТЕЛЬНАЯ ИНФОРМАЦИЯ
Вклад авторов. Все авторы внесли существенный вклад в разработку концепции, проведение исследования и подготовку статьи, прочли и одобрили финальную версию перед публикацией.
Конфликт интересов. Авторы декларируют отсутствие явных и потенциальных конфликтов интересов, связанных с публикацией настоящей статьи.
Источник финансирования. Авторы заявляют об отсутствии внешнего финансирования при проведении исследования.
ADDITIONAL INFORMATION
Author contribution. Thereby, all authors made a substantial contribution to the conception of the work, acquisition, analysis, interpretation of data for the work, drafting and revising the work, final approval of the version to be published and agree to be accountable for all aspects of the work.
Competing interests. The authors declare that they have no competing interests.
Funding source. This study was not supported by any external sources of funding.
1 Пат. 2757199. РФ № 2020139933/ 12.10.2021. Бюл. № 29. Брус Т.В., Васильев А.Г., Трашков А.П., и др. Способ моделирования жировой болезни печени смешанного генеза у крыс. Патентообладатель СПбГПМУ.
About the authors
Tatyana V. Brus
St. Petersburg State Pediatric Medical University
Author for correspondence.
Email: bant.90@mail.ru
PhD, MD, Associate Professor of the Department of Pathological Physiology with a Class of Immunopathology
Russian Federation, Saint PetersburgVladimir A. Evgrafov
St. Petersburg State Pediatric Medical University
Email: psh_k@mail.ru
PhD, MD, Associate Professor of the Department, of Anesthesiology, Resuscitation and Emergency Pediatrics
Russian Federation, Saint PetersburgReferences
- Brus TV, Pyurveev SS, Kravtsova AA, Balashov LD. Sravnitel’naya kharakteristika modelei zhirovoi distrofii pecheni razlichnogo geneza. Children’s Medicine of North-West. 2021;9(1):66–67. (In Russ.)
- Brus TV, Vasil’ev AG, Pyurveev SS, et al. Biomodelirovanie zhirovoi distrofii pecheni razlichnogo geneza. OpenBio: Proceeding of the VIII international scientific and practical conference of young scientists of biophysics, biotechnologists, molecular biologists and virologists. Naukograd Kol’tsovo, 2021. P. 170–171. (In Russ.)
- Brus TV, Pyurveev SS, Zabezhinskii MM, Vasil’eva AV. Osobennosti modelirovaniya zabolevanii pecheni razlichnoi ehtiologii. Forcipe. 2021;4(3):162–163. (In Russ.)
- Brus TV, Pyurveev SS, Vasilieva AV, et al. Morphological liver changes in case of various ethiology fatty distrophy. Russian Biomedical Research. 2021;6(3):21–26. (In Russ.)
- Brus TV, Khaytsev NV, Kravtsova AA. Liver dysfunction in pathogenesis of burn disease and its correction with succinate-containing drugs. Pediatrician (St. Petersburg). 2016;7(4):132–141. (In Russ.) doi: 10.17816/PED74132-141
- Vasil’ev AG, Khaitsev NV, Trashkov AP. Praktikum po patofiziologii. Uchebnoe posobie dlya studentov meditsinskikh vuzov. Saint Petersburg: Foliant, 2014. 344 p. (In Russ.)
- Vasil’ev AG, Khaitsev NV, Babichev AV, et al. Narusheniya mikrotsirkulyatsii, tromboz, vospalenie. Saint Petersburg: St. Petersburg State Pediatric Medical University Publ., 2019. 28 p. (In Russ.)
- Savchenko YuV, Sergievskaya ZA, Lopatieva SO. Non-alcoholic fatty liver degeneration in people of different age groups: a modern view of the problem. University therapeutic journal. 2022;4(1):11–21. (In Russ.)
- Stroev YuI, Churilov LP, Bel’gov AYu, Chernova LA. Ozhirenie u podrostkov. Saint Petersburg: Medkniga “EHLBI”, 2003. 216 p. (In Russ.)
- Kharrison TR. Vnutrennie bolezni v 10 tomakh. Braunval’d E, Issel’bakher KDzh, Petersdorf RG, et al editors. T. 7: Bolezni organov pishchevareniya. Moscow: Meditsina, 1996. 720 p. (In Russ.)
- Khenderson DM. Patofiziologiya organov pishchevareniya. Saint Petersburg: Nevskii dialekt, 1997. 224 p. (In Russ.)
- Åberg F, Puukka P, Salomaa V, et al. Risks of light and moderate alcohol use in fatty liver disease: follow-up of population cohorts. Hepatology. 2020;71(3): 835–848. doi: 10.1002/hep.30864
- Chang Y, Cho YK, Kim Y, et al. Nonheavy drinking and worsening of noninvasive fibrosis markers in nonalcoholic fatty liver disease: a cohort study. Hepatology. 2019;69(1):64–75. doi: 10.1002/hep.30170
- Mitra S, De A, Chowdhury A. Epidemiology of non-alcoholic fatty liver diseases. Transl Gastroenterol Hepatol. 2020;5:161–166. doi: 10.21037/tgh.2019.09.08
Supplementary files




