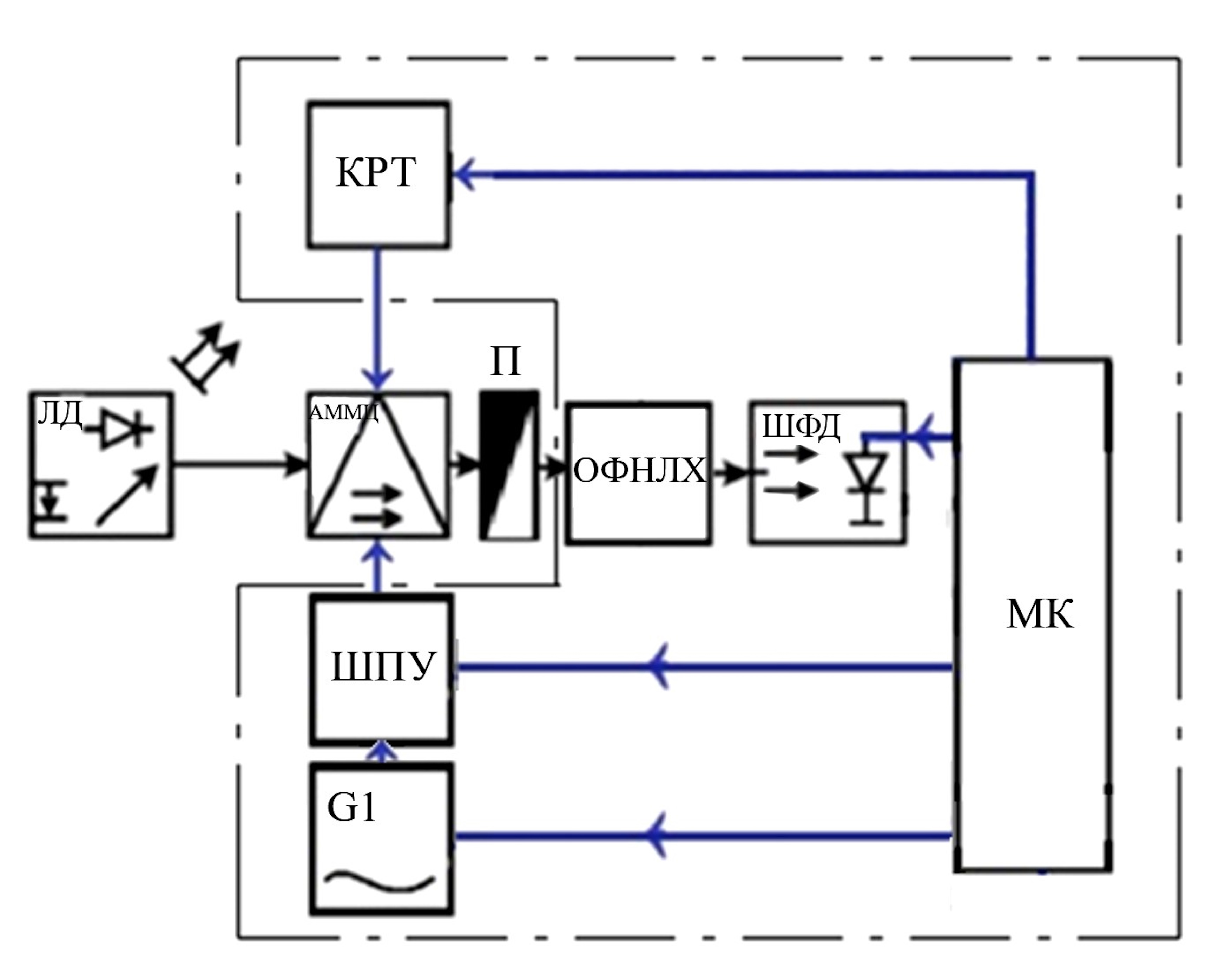
Combined Application of Broadband and Ultra-Narrowband Discrete Frequency Packets Fundamentals for Creating Compact Microwave Photonic Analyzers of Broadband Amplitude Mach-Zehnder Modulators and Photodetectors Spectral Characteristics. Part III. Microwave Photonic Analyzer of Spectral Characteristics for Wideband Photodetectors Based on Dual-Band Multi-Frequency Probing Radiation Obtained by Frequency Multiplication
- Authors: Al-Mufti A.M.1, Sokolov V.S.2, Misbakhov R.S.1, Morozov O.G.1
-
Affiliations:
- Kazan National Research Technical University named after A.N. Tupolev-KAI
- Kazan National Research Technical University named after A.N. Tupolev -KAI
- Issue: Vol 5, No 1 (2025)
- Pages: 45-53
- Section: Фотоника
- URL: https://bakhtiniada.ru/2782-5507/article/view/305614
- EDN: https://elibrary.ru/BDQFIO
- ID: 305614
Cite item
Full Text
Abstract
About the authors
A. M. Al-Mufti
Kazan National Research Technical University named after A.N. Tupolev-KAI
Email: ali.almufti@mail.ru
ORCID iD: 0000-0001-5422-813Х
Postgraduate student at the Kazan National Research Technical University named after A.N. Tupolev-KAI
Russian Federation, 10, K. Marx st., Kazan, 420111, Russian FederationV. S. Sokolov
Kazan National Research Technical University named after A.N. Tupolev -KAI
Email: SVSokolov@kai.ru
ORCID iD: 0000-0001-9438-1323
SPIN-code: 2496-9200
Postgraduate student, Department of Design and Technology of Electronic Equipment Production, Kazan National Research Technical University named after A.N. Tupolev–KAI.
Russian Federation, 10, K. Marx st., Kazan, 420111, Russian FederationR. Sh. Misbakhov
Kazan National Research Technical University named after A.N. Tupolev-KAI
Email: RuShMisbakhov@kai.ru
Candidate of Technical Sciences, Associate Professor of the Departments of Natural Sciences and Information Technologies of the Almetyevsk Branch of KNITU-KAI named after A.N. Tupolev.
Russian Federation, 10, K. Marx st., Kazan, 420111, Russian FederationO. G. Morozov
Kazan National Research Technical University named after A.N. Tupolev-KAI
Email: OGMorozov@kai.ru
ORCID iD: 0000-0003-4779-4656
SPIN-code: 4446-4570
Scopus Author ID: 7006896538
ResearcherId: G-3896-2015
Doctor of Technical Sciences, Professor, Professor of the Department of Radiophotonics and Microwave Technology, KNRTU-KAI named after A.N. Tupolev
10, K. Marx st., Kazan, 420111, Russian FederationReferences
- Zhang B., Zhu N., Han W. et al. Development of Swept Frequency Method for Measuring Frequency Response of PDs Based on Harmonic Analysis // IEEE Photonics Technol. Lett. – 2009. – Vol. 21. – Pр. 459 -461.
- Sun J.Zh., Xu B.R., Shi D.F. et al. Dual-Wavelength Light Source Assisted Frequency Response Measurement Method of Photodetectors // IEEE Photonics Technology Letters. – 2021. – Vol. 33(14). – Pр. 695 -698.
- Соколов В.С., Мальцев А.В., Морозов О.Г. и др. Анализатор амплитудно-частотных характеристик широкополосных электрооптических и оптоэлектронных устройств с минимизацией структуры и расширением диапазона измерений // Вестник Поволжского государственного технологического университета. Серия: радиотехнические и инфокоммуникационные системы. – 2023. – № 1. – С. 74 -88.
- Соколов В.С., Морозов О.Г., Морозов Г.А. и др. Средство измерения относительной частотной характеристики электрооптического модулятора радиофотонным методом // Материалы X Молодежной МНТК молодых ученых, аспирантов и студентов «Прикладная электродинамика, фотоника и живые системы – 2023». – 2023. – С. 51 -56.
- Соколов В.С., Морозов О.Г., Морозов Г.А. и др. Радиофотонный модуль измерения относительной частотной характеристики амплитудного электрооптического модулятора // Сборник статей Х Всероссийской научной школы-семинара «Взаимодействие сверхвысокочастотного, терагерцевого и оптического излучения с полупроводниковыми микро- и наноструктурами, метаматериалами и биообъектами». – 2023. – С. 418 -423.
- Кузнецов А.А. Методы и средства радиофотонного векторного анализа на основе сверхузкополосного пакета дискретных частот как нового типа зондирующего излучения: диссертация доктора технических наук / А.А. Кузнецов. – Казань, 2021. – 304 с.
- Morozov O., Nureev I., Sakhabutdinov A. et al. Ultrahigh-resolution Optical Vector Analyzers // Photonics. – 2020. – Vol. 7. – P. 14.
- Цифровой двойник датчика Фабри-Перо для контроля концентрации парниковых газов // А. Ж. Сахабутдинов, В. И. Анфиногентов, О. Г. Морозов [и др.] // Электроника, фотоника и киберфизические системы. – 2022. – Т. 2, № 1. – С. 54 -66.
Supplementary files



