Combined application of broadband and ultra-narrowband discrete frequency packets fundamentals for creating compact microwave pho-tonic analyzers of broadband amplitude mach-zehnder modulators and photodetectors spectral characteristics. Part I. Symmetrical dual-band multi-frequency probing radiation
- 作者: Al-Mufti A.M.1, Sokolov V.S.1, Misbakhov R.S.1, Morozov O.G.1
-
隶属关系:
- Kazan National Research Technical University named after A.N. Tupolev-KAI
- 期: 卷 4, 编号 4 (2024)
- 页面: 43-58
- 栏目: Фотоника
- URL: https://bakhtiniada.ru/2782-5507/article/view/291851
- ID: 291851
如何引用文章
全文:
详细
Precise transmission of the signal spectrum is necessary for building 4G mobile digital networks (tens of Gbit/s) consisting of multiple base radio stations and remote radio nodes, which actualizes the task of monitoring the spectral characteristics of wideband Mach-Zehnder amplitude modulators (WB AMZM) and photodetectors (WB PD), on the basis of which fiber-optic transport domains connecting the specified stations and nodes are built. In the transport domains of 5G mobile systems, the required bitrate for the connection will be even higher (hundreds of Gbit/s). In addition, in 5G and higher mobile systems, analog "radio-over-fiber" channels containing WB AMZM and WB PD are also used to build transport domains and inter-node connections in order to maintain their required bitrate or throughput. This technology belongs to microwave photonics. Additionally, we can talk about the widespread use of WB AMZM and WB PD in microwave photonic sensor systems. The objective of this work, consisting of three parts, is to solve the problems of combined application of the fundamentals of wideband and ultra-narrowband discrete frequency packages (WB DFP and UN DFP) to improve the metrological characteristics, minimize the structure and reduce the cost of radio-photonic analyzers of spectral characteristics WB AMZM and WB PD, implemented on the import-substituting element base. The first part considers the issues of constructing a symmetrical dual-band multi-frequency probing radiation with a suppressed carrier and equal component amplitudes, which is the basis of the WB DFP, and evaluates its functional and system characteristics necessary to achieve the goal of the work.
关键词
全文:
Введение
Широкополосные амплитудные модуляторы Маха-Цендера (ШАММЦ) и фотодетекторы (ШФД) являются важными элементами оптических передатчиков и приемников в системах оптоволоконной и радиофотонной связи [1].
Контроль частотных характеристик ШФД и ШАММЦ с высоким разрешением и высокой точностью очень важен для оценки не только характеристик самих устройств, но и характеристик указанных систем в целом [2]. Известны многочисленные методы контроля частотных характеристик ШФД и ШАММЦ с использованием зондирующих излучений, сформированных полностью оптическими или электрооптическими методами [3].
Полностью оптические методы позволяют проводить измерения спектральных характеристик ШФД и ШАММЦ на основе гетеродинных и шумовых зондирующих излучений. Однако гетеродинные оптические методы биений требуют контроля самого зондирующего излучения по дрейфу длины волны и флуктуациям мощности с чрезвычайно высокой точностью [4]. Метод оптических биений с шумовым сигналом характеризуется низким отношением сигнал/шум и недостаточным разрешением по частоте [5].
Напротив, электрооптические методы эффективно используют модуляционные подходы для улучшения разрешения по частоте. При этом широко используемый метод электрооптической качающейся частоты [6] сам нуждается в проведении периодической калибровки, чтобы исключить влияние нелинейностей формирующего модулятора.
Метод качающейся частоты получил широкое распространение благодаря простоте системы и удобству работы. Однако диапазон частот измерения методом качающейся частоты ограничен частотным диапазоном микроволнового источника, а результат измерения, как уже говорилось, содержит в себе отклик частотной характеристики модулятора.
Метод многочастотного анализа [7], метод двухтональной модуляции интенсивности [8] и метод модуляции с подавлением несущей [9] удваивают частотный диапазон измерений, уменьшая при этом влияние АЧХ формирующих генераторов и модуляторов на результаты измерений. Как недостаток последнего метода в работе [10] приводится аргумент об ограниченности метода по диапазону измерения, хотя это утверждение условно и зависит от решаемых на практике задач, или необходимости использования двух лазеров, биения между которыми всегда представляют проблему.
Основываясь на данном аргументе в работах [11-13], предлагается заменить первый каскад калиброванного модулятора на специальный лазер.
В статье [11] сообщено о методе амплитудной модуляции, использующем лазер с прямой амплитудной модуляцией на фиксированной частоте в качестве источника света. Для работы используется оптический перестраиваемый фильтр, выделяющий одну боковую полосу 1-го порядка модулированного источника света и создающий двухчастотное зондирующее излучение, состоящее из несущей и другой боковой полосы 1-го порядка. Модулятор, следующий за фильтром и настроенный на «нулевую» рабочую точку, используется для формирования двух пар боковых полос 1-го порядка, генерируемых в диапазоне измерений, которые смешиваются друг с другом (псевдо- самогетеродинирование) и генерируют различные частотные компоненты в электрической области ФД. Частотная характеристика ШФД может быть получена непосредственно из отношения мощностей конкретных частотных составляющих.
Таким образом, прямой метод модуляции лазера для генерации двухчастотного излучения позволяет избежать проблемы нестабильности частотного интервала, вызванной работой двух лазеров при разных внешних возмущениях, но достаточно сложен в стабильности реализации [3].
Недавно был представлен метод низкоскоростной фотонной выборки для измерения АЧХ в сверхшироком диапазоне частот на основе лазерного диода с синхронизацией мод, который также свободен от влияния неравномерности частотных характеристик других элементов в установке [12]. Тем не менее, основная трудность этого метода заключается в том, что невозможно получить сверхточное измерение в любой частотной точке, поскольку разрешение по частоте ограничено десятками МГц частоты повторения лазера.
В статье [3] также отмечается, что электрооптический метод модуляции с подавлением несущей требует активного управления смещением двух модуляторов интенсивности [13]. Для измерения без калибровки и дрейфа смещения была предложена гетеродинная схема со сдвигом частоты на акустооптическом модуляторе для измерения АЧХ ШФД [14].
Таким образом, применение специальных лазерных источников и методов устранения дрейфа и смещения рабочей точки не дают возможности решения задачи построения АЧХ ШФД по упрощенной схеме: одночастотный лазер, модулятор и фотодетектор.
Поэтому нами были изучены различные аспекты формирования симметричного двухполосного многочастотного зондирующего излучения (ДМЗИ) с числом компонент более двух, с подавленной несущей и равными амплитудами для создания РФАСХ ШФД и ШАММЦ с минимизированной структурой на одном модуляторе, позволяющей одновременно реализовать сканирование в полосе, меньшей полосы пропускания АЧХ, более чем в два раза. Предложено использовать следующие технологии:
- формирование ДМЗИ в одном калиброванном однопортовом ШАММЦ за счет получения первой и высших гармоник сканирующей частоты с равными амплитудами боковых частот, разнесенных на опорную частоту и ее гармоники, соответствующие гармоникам сканирующей частоты;
- формирование ДМЗИ в одном калиброванном двухпортовом ШАММЦ за счет умножения сканирующей частоты и получения гармоник, равных по амплитуде и сплиттированных на опорную частоту и ее гармоники, соответствующие гармоникам сканирующей частоты.
В работе предлагается использовать РФАСХ ШФД и ШАММЦ на основе схемы «один лазер-один модулятор-один фотодетектор», тонкий выбор параметров модуляции в котором для ШАММЦ калиброванного (для получения АЧХ ШФД) или тестируемого (для получения его же АЧХ с калиброванным ШФД) позволяет выполнить на его базе формирователь ДМЗИ с подавленной несущей по указанным технологиям из одного комплексного последовательного (полученного с модулирующего и сканирующего генераторов последовательно) или комплексного параллельного (полученного с одного двухчастотного сканирующего генератора) радиосигналов. При этом сканирующий генератор является кратно узким по полосе, чем полная полоса пропускания АЧХ ШФД и ШАММЦ, при этом кратность зависит от числа сформированных гармоник ДМЗИ.
ДМЗИ является симметричным типом широкополосных пакетов дискретных частот (ШПДЧ), которые часто в научной литературе называются гребенками, свойства которых широко известны. Термин ШПДЧ применен нами по аналогии с сверх узкополосным пакетом дискретных частот (СПДЧ), теория которого разработана на кафедре радиофотоники и микроволновых технологий КНИТУ-КАИ им. А.Н. Туполева. Рассматриваемые нами опорные частоты выбираются в соответствии с теорией СПДЧ [15-17]. СПДЧ, содержащий две и более частотные компоненты с фиксированными разностными частотами, максимальная из которых подобрана таким образом, что при прохождении такого излучения через исследуемое устройство, изменение амплитуд всех гармоник происходит пропорционально одной и той же величине, а минимальная – превышает спектральную ширину лазера, при этом начальные фазы каждой из компонент строго детерминированы, а их разность известна.
Таким образом, целью данной работы является исследование принципов построения и анализа РФАСХ ШФД и ШАММЦ со структурой, минимизированной до одного лазера, модулятора и фотодетектора, использующей комплексный управляющий радиосигнал как для формирования ДМЗИ, так и сканирования полной полосы пропускания ШФД и ШАММЦ генератором, кратно узким по полосе, при этом кратность зависит от числа сформированных гармоник ДМЗИ, реализованной на импортозамещающей элементной базе и позволяющей решить задачи совершенствования их метрологических характеристик, на основе комбинированного применения теории ШПДЧ и СПДЧ.
Работа состоит из четырех частей.
В первой части (настоящая работа) представлены математические модели для формирования ДМЗИ (ШПДЧ) в одном калиброванном однопортовом или двухпортовом ШАММЦ как основы для построения РФАСХ, использующего генератор сканирующего радиосигнала кратно узкого по полосе, чем полная полоса пропускания АЧХ ШФД и ШАММЦ, при этом кратность зависит от числа сформированных гармоник ДМЗИ.
Во второй части описаны принципы построения, структурные схемы, результаты экспериментальных исследований и вопросы обеспечения точности и стабильности измерений РФАСХ ШФД в варианте формирования ДМЗИ в одном калиброванном однопортовом ШАММЦ, эквивалентном двухпортовому, с использованием особенностей функций Бесселя, определяющих его модуляционные характеристики, а также применением радиофотонного интеррогатора с исключением из схемы ЭВА, как дорогостоящего оборудования.
В третьей и четвертых частях описаны принципы построения, структурные схемы, результаты экспериментальных исследований и вопросы обеспечения точности и стабильности измерений РФАСХ соответственно ШФД и ШАММЦ в варианте формирования ДМЗИ в одном тестируемом однопортовом ШАММЦ, эквивалентном двухпортовому, с использованием особенностей функций Бесселя, определяющих его модуляционные характеристики и возможность реализации умножения частот, а также формирования узкополосного выхода РФАСХ ШАММЦ с помощью двухкомпонентного СПДЧ, сформированного вокруг полученных гармоник, за счет применения двухтонального радиосигнала.
В каждой части работы представлена импортозамещающая элементная база для реализации разработанных РФАСХ.
1. Формирование симметричного ДМЗИ в однопортовом ШАММЦ
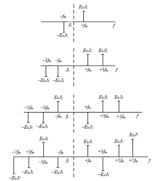
В данном разделе предлагается использовать недостатки модуляционного процесса, происходящего в однопортовом ШАММЦ при его работе в «нулевой» точке MITB с подавлением несущей и применять для анализа АЧХ ШФД все доступные по амплитуде (10% от первой) частотные гармоники промодулированной несущей.
Как показано на рис. 1, отклик ШФД может быть измерен с помощью оптического ДМЗИ.
Рис.1. Измерение АЧХ ШФД со сканированием ДМЗИ [18, 11], сформированного в однопортовом ШАММЦ
На рис. 1 пунктиром отмечена несущая в оптическом спектре, амплитуда которой зависит от выбора рабочей точки ШАММЦ, и постоянная составляющая радиочастотного спектра, амплитуда которой зависит от комплекса биений между компонентами оптического спектра.
Оптическая мощность составляющих ДМЗИ на выходе ШАММЦ зависит от эффективности модуляции, другими словами, от его частотной характеристики и, как уже говорилось, от выбора рабочей точки.
Для пояснения принципа работы уточним, что на модулятор подается радиочастотное колебание, сформированное генератором опорной частоты fB, подключенным на вход амплитудной модуляции генератора сканирующей частоты fS. ШАММЦ может работать в точке квадратуры (QB), минимальной точке пропускания MITB и рабочей точке максимального пропускания (MATB) и соответственно формировать разновидности ДМЗИ.
Этим достигается формирование ДМЗИ в группах на n-х гармониках частоты сканирования nfS, которые содержат в себе боковые полосы АМ-радиосигнала, разнесенные на частоту 2nfB, равной n-й гармонике удвоенной опорной частоты.
Гармоники n-го порядка опорной частоты радиочастотного сигнала содержат информацию о частотных характеристиках и нелинейностях источника радиочастот, ШАММЦ и ШФД. Частотная характеристика только ШФД получается путем вычитания известных частотных характеристик и нелинейностей источника радиочастот и ШАММЦ. Для этого при калибровке вводится метод измерения мощности всех гармоник выходного сигнала ШАММЦ для измерения АЧХ источников радиочастотных сигналов и самого модулятора. Самое главное, что при использовании предлагаемого метода диапазон измерения АЧХ ШФД увеличивается в 2n раз относительно частотной характеристики источника генераторов и модулятора.
Данные проведенного анализа по гармоникам сведены в табл. 1.
Таблица 1. Аналитические выражения для описания гармонического состава ШАММЦ
РТ | Спектр излучения на выходе ШАММЦ |
MITB | |
MATB | |
QB+ | |
QB- |
Примечание: РТ – рабочая точка; QB± – работа в точке квадратуры на положительном и отрицательном склонах модуляционной характеристики.
Из табл. 1 видно, что модуляционная характеристика в случае анализатора, скрещенного с поляризатором несущей, имеет вид
Eвых/E0 = sin(Г/2). (1)
В случае совпадающих осей анализатора и поляризатора
Eвых/E0 = cos(Г/2). (2)
При работе в MITB модуляционной характеристики (1) спектр излучения на выходе ШАММЦ содержит n трехчастотных групп в двух полосах. Амплитуда составляющих в этих группах может быть вычислена по известным табличным или графическим (рис. 2) данным для функций Бесселя первого рода n-х порядков.
Рис. 2. Значения функции Бесселя 1-го рода 1-7-го порядков
На рис. 2 значения функции Бесселя представлены в зависимости от параметра ее фазы Dj, которая в табл. 1 обозначена как z и определяется отношением амплитуды несущей к полуволновому напряжению ШАММЦ, приведенному к π, т.е. коэффициентом модуляции оптического излучения несущей (m). Амплитуда составляющих на опорной частоте определяется через амплитуду несущей, отнесенной к коэффициенту АМ.
На самом деле, нелинейные эффекты в тестируемом ШФД также могут приводить к генерации гармоник и вносить вклад в измеряемые гармоники n-го порядка. Однако мощность гармоник, генерируемых ШФД, намного ниже, чем сформированных радиочастотным сигналом и гармоник n-го порядка, генерируемых ШАММЦ [13]. Следовательно, нелинейным эффектом ШФД в нашем методе можно пренебречь.
Для примера выберем случай работы в MITB, поскольку наличие несущей, даже подавленной, в любом случае приводит к погрешности измерений.
Непрерывное лазерное излучение с амплитудой EC и несущей частотой fC поступает на АММЦ формирования ДМЗИ с подавленной несущей. Для подавления несущей АММЦ работает в MITB модуляционной характеристики, которая определяется подачей соответствующего напряжения на вход постоянного смещения АММЦ с контроллера рабочей точки. Зондирующий радиочастотный сигнал, подаваемый на радиочастотный вход АММЦ, представляет собой АМ-колебание на составляющих fS ± fB и fS, где fB – частота генератора опорного высокочастотного колебания, выход которого подключен ко входу амплитудной модуляции генератора сканирующего сверхвысокочастотного колебания с частотой fS. Выбор fB осуществляется из основ теории СПДЧ так, чтобы значения АЧХ даже при самой высокой применяемой n-й гармоники на частотах ±nfB были одинаковы.
Относительный частотный отклик тестируемого ШФД может быть вычислен по отношению каждой n-й гармоники на частотах ±nfB к значению отклика на максимальной частоте сканирования fS = 5 ГГц, назовем ее также реперной fR и классически используемой практически во всех работах по анализу АЧХ ШФД. При этом при n=3 или n=5 может быть исследована АЧХ ШФД с полосой пропускания 30 или 50 ГГц соответственно.
Частотный отклик ШФД может быть получен в ходе каждого периода сканирования при использовании m = 1,84 (точка А, см. рис. 2).
АЧХ тестируемого ШФД может быть получена с помощью предложенного метода, заключающегося в формировании ДМЗИ с подавленной несущей, разовом сканировании fS в диапазоне от 0 до fS=fR и регистрации информационных сигналов на частотах биений ее компонент 2fB, 6fB и 10fB на выходе фотодетектора с самокалибровкой по реперной частоте fR.
Недостаток метода заключается в том, что реально регистрируемыми с достаточным отношением сигнал/шум являются только 1-я и 3-я гармоники. Их амплитуды, нормированные к единице (рис. 2), составляют 0,6 и 0,1 при размахе модулирующего напряжения по модуляционной характеристике, равном полуволновому. Пятую и высшие гармоники в силу малости амплитуд можно не учитывать.
Поэтому необходим другой метод формирования ДМЗИ с большим числом гармоник, удовлетворяющим условию регистрируемости при заданном отношении сигнал/шум.
2. Формирование симметричного ДМЗИ в двухпортовом ШАММЦ
Вариант перехода к одномодуляторной схеме может быть осуществлен через использование двухпортового (ДПММЦ) модулятора, универсального ШАММЦ, объединяющего в своей структуре два однопортовых модулятора ОПММЦ. Структурная схема ДПММЦ показана на рис. 3.
Рис. 3. Структурная схема двухпортового ДПММЦ [15]
Электрические напряжения V1 и V2, приложенные к обоим электродам ДПММЦ (рис. 3), будут состоять из постоянного смещения для выбора РТ VB1 и V B2 и радиочастотной составляющей fm, как правило, с одинаковой амплитудой Vm и произвольной фазой jm1 и jm2:
(3)
(4)
Важно отметить, что согласно формулам (3)-(4) и рис. 3 стандартный ОПММЦ является частным случаем модулятора ДПММЦ, где jm1 = jm2 ± π.
Рассмотрим принцип работы ДПММЦ [1, 6, 9, 14, 20] и его схему включения для регистрации выходного излучения на калиброванном ШФД (рис. 4).
Рис. 4. Схема исследования процесса формирования ДМЗИ в ДПММЦ
Напряженность поля сигнала на его выходе описывается следующим выражением [14, 20, 21]:
(5)
где Δφ1(t) и Δφ2(t) – фазовые сдвиги в первом и втором портах (плечах) модулятора; Ein – амплитуда входного оптического сигнала. Фазовые сдвиги определяются воздействием модулирующих сигналов Vi(t) и заданными РТ для обоих плеч ДПММЦ (i = 1, 2 – номер порта (плеча) модулятора):
(6)
Передаточная функция ДПММЦ имеет вид:
(7)
Положим, что выполняются условия применения ДПММЦ в режиме ОПММЦ V1(t)= -V2(t) по модулирующей частоте при работе в одинаковых РТ, тогда получим:
(8)
где V – амплитуда модулирующего сигнала; – частота модулирующего сигнала.
Учитывая (6), получим:
(9)
где
Приняв в выражении (9) sinY = 1, получим или , т.е. полуволновое напряжение.
Тогда
(10)
Приняв Δφ = π, получим условие равенства ДПММЦ и ОПММЦ:
Тогда, используя функции Бесселя 1-го рода (2k+1)-порядка, имеем:
(11)
Из (10) видно, что несущая частота fc подавлена, а излучение состоит из двух симметричных полос с нечетными гармоническими составляющими радиочастоты - и .
Видно также, что (11) совпадает с формулой, приведенной в табл. 1, для случая работы ОПММЦ в MITB.
Напомним, что в случае выбора РТ А наблюдается падение мощности 3-й и 5-й гармоник, что ограничивает диапазон измерения АЧХ ШФД.
Посмотрим, что можно получить для этих гармоник при разных коэффициентах модуляции или параметрах функции Бесселя.
Рабочая точка А (рис. 5) соответствует X = 1,84 и определяет максимальную амплитуду 1-й гармоники, имеющую нормированное значение 0,56.
Рабочая точка B (рис. 5) соответствует X = 4,20 и определяет максимальную амплитуду 3-й гармоники, имеющую нормированное значение 0,87, что показано на рис. 6.
Рабочая точка С (рис. 5) соответствует X = 6,42 и определяет максимальную амплитуду 5-й гармоники, имеющую нормированное значение 0,75, что показано на рис. 7.
Рис. 5. Значения функции Бесселя 1-го рода 1-7 порядков с указанием точек максимальных амплитуд 1-, 3- и 5-й гармоник
Рис. 6. Значения функции Бесселя 1-го рода 1-, 3- и 5-го порядков с указанием максимальной амплитуды 3-й гармоники [21]
Рис. 7. Значения функции Бесселя 1-го рода 1-, 3- и 5-го порядков с указанием максимальной амплитуды 5-й гармоники [21]
Покажем, что, управляя параметрами модуляции, можно получить многочастотный сигнал с одинаковыми по амплитуде нечетными гармониками и различным спектральным составом [21]. Результаты численного моделирования сведены в табл. 2.
Таблица 2. Зависимость амплитуд функции Бесселя 1-, 3-, 5- и 7-го порядков от ее параметра
Функции | Режим | |||
2-частотный | 4-частотный | 6-частотный | 8-частотный | |
(V/Vπ) π | 1,84 | 3,054 | 5,31 | 7,9 |
J1[(V/Vπ) π] | 0,582 | 0,319 | –0,346 | 0,22 |
J3[(V/Vπ) π] | 0,105 | 0,319 | 0,302 | –0,289 |
J5[(V/Vπ) π] | 4,76×10-3 | 0,046 | 0,3 | 0,21 |
J7[(V/Vπ) π] | 9,95×10-5 | 2,86×10-3 | 0,073 | 0,314 |
Результаты моделирования в пакете Optisystem 20.0 (демоверсия) адаптированно представлены на рис. 8.
Рис. 8. Значения функции Бесселя 1-го рода 1-, 3-, 5- и 7-го порядков с указанием возможности формирования ДМЗИ с практически равными амплитудами
Анализируя рис. 8, можно говорить о возможности формирования ДМЗИ, как максимум двухполосное трехчастотное, которое может быть использовано для увеличения диапазона измерения при фиксированной частоте сканирования. Может быть создано и двухполосное четырехчастотное ДМЗИ с учетом неравенства амплитуды одной гармоники трем другим. Данные результаты получены для ДПММЦ, работающим в режиме ОПММЦ. Приведем структурную схему однопортового ММЦ (рис. 9).
Как видно, отличие от рис. 1 заключается в том, какое модулирующее воздействие подается параллельно на оба электрода.
Рис. 9. Структурная схема однопортового ОПММЦ [23]
Его и будем использовать для разработки радиофотонного анализатора спектральных характеристик ШФД с формирователем многочастотного зондирующего излучения на основе умножения сканирующей частоты.
Отличие заключается в том, что достижимое подавление несущей частоты в ДПММЦ может достигать 70 дБ в силу подачи на его электроды альтернативных по фазе напряжений модуляции, а в ОПММЦ – 45-50 дБ для модуляторов с повышенной экстинкцией [24-26].
Кроме того, если в России освоен выпуск ОПММЦ в том числе с повышенной экстинкцией, то выпуск ДПММЦ находится в стадии освоения. Существуют некоторые отдельные модели собственного производства, исключающего сборочное производство на китайских комплектующих.
3. Формирование симметричного двухполосного четырехчастотного зондирующего излучения в однопортовом ШАММЦ
На рис. 10 представлены значения функции Бесселя 1-го рода 1-7 порядков с указанием точек равных амплитуд 1- и 3-й (D) и 1-, 3- и 5-й гармоник (E) в соответствии с табл. 2, третий и четвертый столбец.
Непрерывное лазерное излучение амплитудой EC и несущей частотой fC поступает на модулятор однопортовый ШАММЦ для формирования симметричного ДМЗИ с подавленной несущей и равными амплитудами, работающий в MITB и управляемый радиочастотным сигналом на частоте fS.
Рис. 10. Значения функции Бесселя 1-го рода 1-7 порядков с указанием точек равных амплитуд 1- и 3-й и 1-, 3- и 5-й гармоник
Непрерывное лазерное излучение амплитудой EC и несущей частотой fC поступает на модулятор однопортовый ШАММЦ для формирования симметричного ДМЗИ с подавленной несущей и равными амплитудами, работающий в MITB и управляемый радиочастотным сигналом на частоте fS.
Как известно, функция Бесселя является определяющей при формировании частотных характеристик однопортового АММЦ. Для построения ДМЗИ используется особенность функции Бесселя 1-го рода, имеющая равные значения для функций 1-го и 3-го порядков (точка D, рис. 10) при аргументе X, равном 3,102. На выходе АММЦ формируется двухчастотное (рис. 11,а) или трехчастотное (рис. 11,б) в полосе ДМЗИ, состоящее из нижней и верхней боковых полос на частотах fC ± nfS. Несущая частота fC подавлена до уровня 30-50 дБ в силу конструктивных особенностей модулятора. Полученное ДМЗИ поступает далее на ШФД.
Рис. 11. Спектрограммы симметричного ДМЗИ: двухчастотного (а) и трехчастотного (б)
Анализ АЧХ тестируемых ШФД и ШАОММЦ будет обсуждаться во второй и третьей частях настоящей работы. В этой же работе мы остановимся, определив параметры ШПДЧ, которые представляют собой основу для создания симметричного ДМЗИ, применение которого позволит достичь цель работы.
Заключение
В данной (первой) части решена задача разработки математических модели для формирования ДМЗИ (ШПДЧ) в одном калиброванном однопортовом или двухпортовом ШАММЦ как основы для построения РФАСХ, использующего генератор сканирующего радиосигнала кратно узкого по полосе, чем полная полоса пропускания АЧХ ШФД и ШАММЦ, при этом кратность зависит от числа сформированных гармоник ДМЗИ.
ДМЗИ является симметричным типом ШПДЧ, которые часто в научной литературе называются гребенками, свойства которых широко известны. Термин ШПДЧ применен нами по аналогии с термином СПДЧ, теория которого разработана на кафедре радиофотоники и микроволновых технологий КНИТУ-КАИ им. А.Н. Туполева. Рассматриваемые нами в данной части работы сканирующие частоты выбираются в соответствии с теорией ШПДЧ и условиями решаемой задачи по полосе частот ШФД и ШАММЦ. Теория СПДЧ будет применена во второй и третьей частях работы.
Показано формирование ДМЗИ двух-, трех- и четырехчастотного с учетом некоторой разницы в амплитуде полученных компонент, которая известна, и не превышает попарно 10% внутри одной полосы и может быть учтена при применении в структуре РФАСХ аппаратных и программных средств, как при использовании в качестве устройства регистрации электронных векторных анализаторов (ЭВА), так радиофотонных интеррогаторов (РФИ). Перестройка сканирующей частоты осуществляется просто изменением частоты генератора сканирующих радиосигналов и может быть сформировано как в ЭВА, так и синтезатором частот РФИ, который будет рассмотрен в следующей части работы.
作者简介
A. Al-Mufti
Kazan National Research Technical University named after A.N. Tupolev-KAI
编辑信件的主要联系方式.
Email: vskhayrova@kai.ru
俄罗斯联邦, Kazan
V. Sokolov
Kazan National Research Technical University named after A.N. Tupolev-KAI
Email: vskhayrova@kai.ru
俄罗斯联邦, Kazan
R. Misbakhov
Kazan National Research Technical University named after A.N. Tupolev-KAI
Email: vskhayrova@kai.ru
俄罗斯联邦, Kazan
O. Morozov
Kazan National Research Technical University named after A.N. Tupolev-KAI
Email: vskhayrova@kai.ru
俄罗斯联邦, Kazan
参考
- Capmany J. Microwave Photonics Combines Two Worlds /J. Capmany, D. Novak// Nature Photonics. – 2007. – Vol. 1. – Pр. 319-330.
- Hale P.D. Calibrated Measurement of Optoelectronic Frequency Response /P.D. Hale, D.F. Williams// IEEE Trans. Microw. Theory Tech. – 2003. – Vol.51. – P. 1422-1429.
- Morozov O. Ultrahigh-resolution Optical Vector Analyzers /O. Morozov, I. Nureev, A. Sakhabutdinov et al.// Photonics. – 2020. – Vol. 7. – P. 14.
- Hale P.D. A transfer Standard for Measuring Photoreceiver Frequency Response /P.D. Hale, C.M. Wang, R. Park et al.// J. Lightw. Technol. – 1996. – 14. – P. 2457-2466.
- Robinson S.P. The Measurement of the Frequency Response of a Photodiode and Amplifier Using an Optomechanical Frequency Response Calibrator /S.P. Robinson, D.R. Bacon, B.C. Moss // Meas. Sci. Technol. – 1990. – Vol. 1. – P. 1184-1187.
- Li S.P. Ultrafast and Ultrahigh-resolution Optical Vector Analysis Using Linearly Frequency-Modulated Waveform and Dechirp Processing /Li, S.P., Xue, M., Qing, T. et al. // Opt. Lett. – 2019. – Vol. 44. – P. 3322-3325.
- Gifford D.K., Soller, B.J., Wolfe, M.S. et al. Optical Vector Network Analyzer for Single-scan Measurements of Loss, Group Delay, and Polarization Mode Dispersion / D.K. Gifford, B.J. Soller, M.S. Wolfe et al. // Appl. Opt. – 2005. – 44. – P. 7282-7286.
- Guo B. Characterization of Passive Optical Components with Ultra-fast Speed and High-resolution Based on DDOFDM / B. Guo, T. Gui, Z.Li et al. // Opt. Express. – 2012. – Vol. 20. – P. 22079-22086.
- Pan S. Ultrahigh-resolution Optical Vector Analysis Based on Optical Single-sideband Modulation / S. Pan, M. Xue // J. Lightw. Technol. – 2017. – Vol. 35. – Pр. 836-845.
- Qing T. Comprehensive Vector Analysis for Electro-optical, Opto-electronic and Op-tical Devices / T. Qing, Sh. Li, X.Tang et al. // Opt Lett. – 2021. – Vol. 46(8). – P. 1856-1859.
- Zhang B. Development of Swept Frequency Method for Measuring Frequency Re-sponse of PDs Based on Harmonic Analysis /B. Zhang, N. Zhu, W. Han, et al. // IEEE Photonics Technol. Lett. – 2009. – Vol. 21. – P. 459-461.
- Ma Y. Self-calibrating Microwave Characterization of Broadband Mach-Zehnder Electro-optic Modulator Employing Low-speed Photonic Down-conversion Sampling and Low-frequency Detection / Y. Ma, Zh. Zhang, Sh. Zhang et al. // Journal of Lightwave Technology. – 2019. – Vol. 37(11). – P. 2668-2674.
- Yoshioka, M. Method for Measuring the Frequency Response of Photodetector Modules Using Twice-modulated Light / M. Yoshioka, S.Sato, T. Kikuchi // Journal of Lightwave Technology. – 2005. – Vol. 23(6). – P. 2112-2117.
- Нуреев, И.И. Радиофотонные полигармонические системы интеррогации ком-плексированных волоконно-оптических датчиков: Автореф. … дис. канд. техн. наук / И.И. Нуреев. – Казань, 2016. – 22 с.
- Coral J.L. General Expression for IM/DD Dispersive Analog Optical Links With Ex-ternal Modulation or Optical Up-conversion in a Mach-Zehnder Electrooptical Mod-ulator / J.L. Coral, J. Martin, J.M. Fuser // Transactions on Microwave Theory and Techniques. – 2001. – Vol. 49. – No. 10. – P. 1968-1976.
- Кузнецов, А.А. Концепция построения радиофотонных оптических векторных анализаторов нового типа / А.А. Кузнецов // Электроника, фотоника и киберфи-зические системы. – 2021. – Т. 1. – № 1. – С. 47-55.
- Кузнецов А.А. Сравнительная оценка способов формирования излучений в виде сверхузкополосного пакета дискретных частот / А.А. Кузнецов // Инженерный вестник Дона. – 2021. – № 9. – С. 8.
- Kuznetsov A.A. Optical Vector Analyzers for Multiplicative Fiber Optic Sensors Probing. Formulation of the Problem /A.A. Kuznetsov // 2021 Systems of Signals Generating and Processing in the Field of on Board Communications. – 2021. – P. 5.
- Соколов В.С. Основные принципы сверхузкополосного пакета дискретных ча-стот для построения радиофотонного анализатора спектральных характеристик амплитудного электрооптического модулятора Маха – Цендера / В.С. Соколов // Материалы XX МНТК «Оптические технологии в телекоммуникациях». – 2023. – С. 118-120.
- Фасхутдинов Л.М. Формирователи полигармонического зондирующего излуче-ния с поляризационным мультиплексированием на основе тандемной амплитуд-но-фазовой модуляции оптической несущей: Автореф. … дис. канд. техн. наук / Л.М. Фасхутдинов. – Казань, 2018. – 16 с.
- Садеев Т.С. Фотонные фильтры микроволновых сигналов на основе одночастот-ного лазера и амплитудного электрооптического модулятора Маха – Цендера: Автореф. … дис. канд. техн. наук / Т.С. Садеев. – Казань, 2011. – 16 с.
- Афанасьев В.М. Умножение частоты в электрооптическом модуляторе Маха – Цендера /В.М. Афанасьев, Р.С. Пономарев // Вестник Пермского университета. – 2020. – № 1. – С. 26-34.
- Вольхин, И.Л., Ажеганов, А.С. Исследование интегрального электрооптического модулятора на основе интерферометра Маха – Цендера: практикум. – Пермь: Перм. гос. нац. исслед. ун-т, 2020. – 23 с.
- Техническое описание. Модулятор интегрально-оптический сверхвысокочастот-ный ИОМ-01-40. ПАО «Пермская научно-производственная приборостроитель-ная компа-ния».URL:https://disk.pnppk.ru/d/s/zhoThfgZUPSajoT5gbnAapVIDT0jm8QE/6h6WyesfJx0I0YBZLwEEyPCnKW5YZ8WU-FrLAkgSvlws (дата обращения 11.01.2025).
- Техническое описание. Модулятор интегрально-оптический сверхвысокочастот-ный ИОМ-02. ПАО «Пермская научно-производственная приборостроительная компания». URL:https://disk.pnppk.ru/d/s/zhoV7jjg0pmnkyr7rnoKWgsi3mT3kwVX/lNaZEqrBRH4TSrHm Kspp_tmvkpqRPXdW-L7IAVRavlws (дата обращения 11.01.2025).
- Техническое описание. Амплитудный интегрально оптический СВЧ модулятор IMODUL AM-40. АО «ЛЛС». URL: https://lenlasers.ru/upload/iblock/477/ Ampli-tudnyy-elektroopticheskiy-modulyator-1550-nm_-10_-20_-40-GGts.pdf (дата обращения 11.01.2025).
补充文件












