Multifocused linear discrete antennas functioning in the energy concentration mode
- Authors: Gilfanova A.F.1, Vedenkin D.A.1
-
Affiliations:
- Kazan National Research Technical University named after A.N. Tupoleva-KAI
- Issue: Vol 4, No 3 (2024)
- Pages: 18-25
- Section: Articles
- URL: https://bakhtiniada.ru/2782-5507/article/view/285402
- ID: 285402
Cite item
Full Text
Abstract
The paper presents the results of the study of the multifocusing effect in the energy concentration mode. The model parameters are given, different cases of formation of maximum spatial field distribution are considered. The paper discusses the results of modeling a linear discrete antenna capable of forming radiation peaks in two points of space. The influence of distances on the focusing capability, the size of the focusing area and the level of side lobes is analyzed, and the possibility of forming radiation peaks at asymmetric focusing points is presented.
Full Text
Введение
В настоящее время существует множество задач, в которых возникает необходимость формирования электромагнитных полей в локализованной области пространства [1], расположенной в зоне ближнего излученного поля [2]. Примером таких приложений может быть локальный нагрев, радиоволновая диагностика и т.д. При этом в ряде практических приложений может ставиться задача формирования несколько отдельных локальных максимумов, т.е. осуществить так называемый эффект мультифокусировки. Использование эффекта мультифокусировки может позволить уменьшить время проведения технологических процессов, повысить эффективность функционирования микроволновых технологических комплексов, функционирующих в зоне ближнего излученного поля.
Существует несколько методов формирования мультисфокусированного излучения: разделение крупной дискретной антенны на ряд менее крупных, каждая из которых может быть сфокусирована в отдельную область пространства, и формирование многочастотного излучения каждым излучателем дискретной антенны и дальнейшая фокусировка электромагнитного поля на нескольких частотах в несколько отдельных точек [3].
В данной работе исследуем формирование мультисфокусированного излучения с помощью двухчастотного излучения, например, сгенерированного по методу Ильина – Морозова [4], в режиме концентрации энергии. В этом случае распределение энергии электромагнитного поля, излучаемого N излучателями линейной дискретной антенны, расположенной вдоль оси 0Y, может быть записано как:
или
где I0i ‒ амплитуды излучающих токов;
ki ‒ волновые числа;
Rφi ‒ расстояния от каждого излучателя до точек фокусировки;
R(x, y, z) ‒ расстояния от каждого излучателя до точки наблюдения.
Моделирование антенны
Рассмотрим модель линейной сфокусированной антенной решётки со следующими параметрами [5]:
– количество излучателей — N = 21;
– расстояние между излучателями — 0.3 м;
– значения частот двухчастотного излучения — f1 = 0.95 ГГц и f2 = 1.05 ГГц;
– расстояния до точек фокусировки — 9 м;
– расстояние между точками фокусировки — 1.8 м.
Пространственное распределение энергии электромагнитного поля, построенное на основе данных моделирования, приведено на рисунке 1. На представленном рисунке имеются два ярко выраженных максимума, которые соответствуют заданным точкам фокусировки F1 = (9 м, −0.9 м) и F2 = (9 м, 0.9 м) для частот f1 = 0.95 ГГц и f2 = 1.05 ГГц, соответственно.
Рис. 1. Пространственное распределение энергии электромагнитного поля, сфокусированного в две точки пространства F1 и F2 на частотах f1 и f2, соответственно
На рисунке 2 представлено распределение энергии электромагнитного поля по поперечной координате вдоль оси, проходящей через обе точки фокусировки и параллельной линейной дискретной антенне, где отчетливо видны два максимума энергии поля в точках фокусировки F1 и F2, расположенные симметрично относительно оси 0Х; синим и зеленым цветами обозначены распределения энергии электромагнитного поля на частотах f1 и f2, соответственно, а красным — суммарное распределение энергии поля в заданной области.
Рис. 2. Распределение энергии электромагнитного поля по поперечной координате
Рассмотрим осевые распределения энергии сфокусированного поля вдоль двух осей X,y1 и X,y2, параллельных нормали к середине антенны и характеризующие продольные распределения энергии поля для каждой точки фокусировки.
На рисунке 3 представлены распределения энергии электромагнитного поля в точках фокусировки F1 и F2 по продольной координате. Можно заметить, что наблюдается эффект смещения точки фокусировки по продольной координате в сторону дискретной антенны. Этот эффект объясняется тем, что при движении от точек фокусировки в сторону дискретной антенны по продольной координате энергия сфокусированного поля по мере уменьшения расстояния в выражении возрастает быстрее, чем убывает из-за все более несинфазного сложения парциальных полей от излучателей, следовательно результирующая величина энергии в данной точке оказывается больше энергии в точке фокусировки. Также можно отметить, что распределение поля получилось сглаженное и уровень боковых лепестков достаточно низкий.
Рис. 3. Распределение энергии электромагнитного поля по продольной координате
Оценка размеров области фокусировки
Проведем оценку размеров области фокусировки при изменении расстояния до точек фокусировки Rφ (при условии, что точки фокусировки равноудалены от апертуры антенны и от нормали к центру апертуры). В таблице приведены значения фокусного расстояния и значения размеров области фокусировки относительно оси 0Х (вдоль направления излучения) и относительно оси 0Y (в поперечном направлении), определяемые по уровню 0.5 от максимума энергии сфокусированного электромагнитного поля.
Таблица ‒ Зависимость размеров области фокусировки от фокусного расстояния
Фокусное расстояние, м | 3 | 4.5 | 6 | 7.5 | 9 | 10.5 | 12 |
Размер области фокусировки по оси 0X для F1, м | 0.724 | 1.177 | 1.791 | 2.574 | 3.512 | 4.604 | 6.16 |
Размер области фокусировки по оси 0X для F2, м | 0.658 | 1.068 | 1.627 | 2.325 | 3.199 | 4.196 | 5.922 |
Размер области фокусировки по оси 0Y для F1, м | 0.092 | 0.12 | 0.149 | 0.18 | 0.212 | 0.242 | 0.277 |
Размер области фокусировки по оси 0Y для F2, м | 0.092 | 0.12 | 0.15 | 0.181 | 0.213 | 0.242 | 0.278 |
В соответствии с таблицей построим зависимость размеров областей фокусировки от фокусного расстояния до точки фокусировки Rφ, рисунок 4. По мере удаления от дискретной антенны, размер области фокусировки увеличивается, причем вдоль оси 0X область фокусировки возрастает быстрее, чем вдоль оси 0Y. Однако, при фокусном расстоянии, равном или большем двум размерам апертуры антенны, значение размера области фокусировки по продольной координате увеличивается настолько, что эффект фокусировки сильно деградирует. Также можно отметить, что размер области фокусировки в первой точке фокусировки F1 немного больше, чем во второй точке фокусировки F2, что хорошо видно при проведении измерения вдоль оси 0X (рисунок 4а), что касается измерений вдоль оси 0Y (рисунок 4б), в этом случае размеры областей фокусировки практически одинаковые.
Рис. 4. Зависимость размеров области фокусировки вдоль разных осей от фокусного расстояния Rφ: а) вдоль оси 0X для F1 (красная линия) и F2 (синяя линия), б) вдоль оси 0Y
Рассмотрим отклонение максимума распределения энергии электромагнитного поля в поперечном направлении при фиксированном значении координаты точек фокусировки в продольном направлении. На рисунке 1 видно, что основная ось фигуры фокусировки ориентирована под углом к нормали, это значительно затрудняет оценку области фокусировки по обеим координатам. Ограничимся рядом пространственных распределений поля, по которым можно визуально оценить эффективность фокусировки энергии электромагнитного поля. При изменении расстояния между точками фокусировки F1 и F2 до значения 0.7 от размера апертуры антенны, что составляет 4.2 м, получим следующую картину распределения энергии электромагнитного поля, рисунок 5.
Рис. 5. Пространственное распределение энергии электромагнитного поля при расстоянии между точками фокусировки 4.2 м
При расстоянии между точками фокусировки F1 и F2, равном размеру апертуры, что составляет 6 м, получим распределение энергии электромагнитного поля, представленное на рисунке 6. Можно заметить, что в заданных областях отсутствуют выраженные максимумы распределения энергии поля.
Рис. 6. Пространственное распределение энергии электромагнитного поля при расстоянии между точками фокусировки 6 м
Формирование мультисфокусированного излучения в продольном направлении
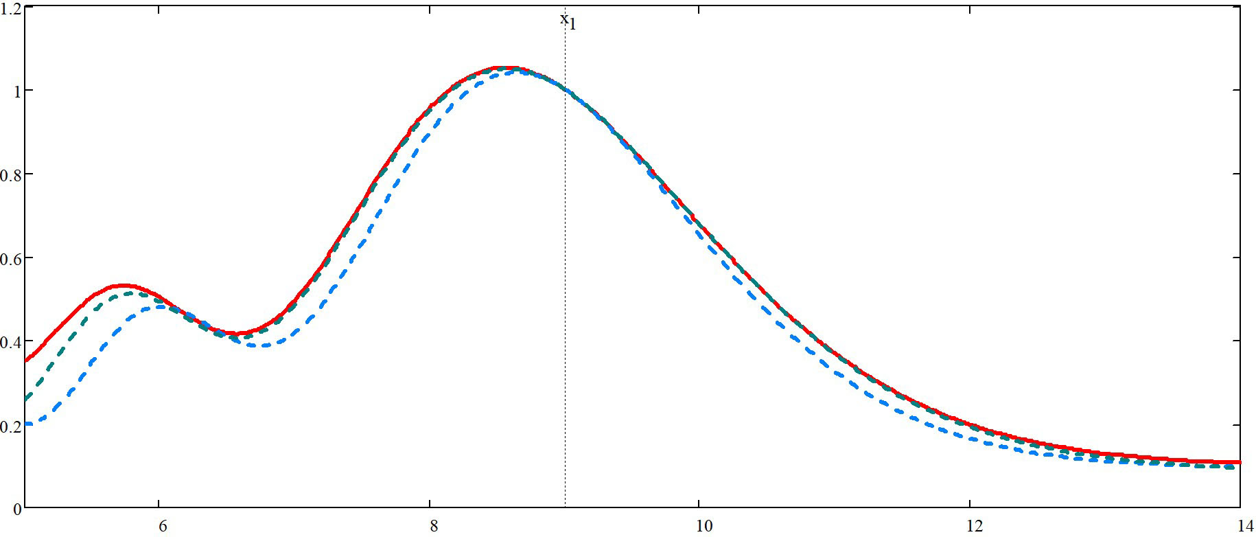
Рассмотрим формирование двух максимумов энергии электромагнитного поля, сформированных на одной прямой вдоль направления излучения. На рисунке 7 представлено распределение энергии электромагнитного поля в продольном направлении, сфокусированного в точках х1 = 3 м и х2 = 6 м, синим цветом обозначено поле на частоте f2, зеленым цветом — поле на частоте f1 и красным — суммарное распределение поля в заданной области.
Рис. 7. Распределение энергии электромагнитного поля в поперечном направлении излучения
При формировании мультисфокусированного излучения таким способом формируются два ярко выраженных максимума, при этом достигается достаточно низкий уровень боковых лепестков.
Формирование асимметричной картины поля
Рассмотрим формирование мультисфокусированного излучения таким образом, когда точки фокусировки несимметричны относительно одной из осей. В этом случае, если значения амплитуд излучающих токов являются равными для обеих заданных частот излучения, формируется распределение энергии электромагнитного поля, представленное на рисунке 8.
Рис. 8. Пространственное распределение энергии электромагнитного поля при ассиметричном расположении точек фокусировки
Отметим, что в точке фокусировки F1 = (6 м, −0.9 м) значение сфокусированной энергии выше, чем в точке F2 = (9 м, 0.9 м). Это связано с тем, что расстояние до первой точки фокусировки меньше, чем до второй, и, согласно , суммарное значение энергии выше.
Дополнительно увеличить значение энергии, сфокусированной в точку F2, возможно при использовании разных амплитуд парциальных токов для различных частот излучения. Например, если, при формировании сфокусированного излучения с частотой f2, увеличить значение тока, обеспечивающего формирование второй точки фокусировки, в 1.3 раз, можно получить распределение энергии электромагнитного поля, представленное на рисунке 9.
Рис. 9. Пространственное распределение энергии электромагнитного поля при ассиметричном расположении точек фокусировки и увеличенном значении амплитуды парциальных токов, формирующих поле в точке F2
Выводы
Проведенное моделирование формирования сфокусированного излучения в две точки пространства показало, что с увеличением фокусного расстояния размер области фокусировки увеличивается, но при фокусном расстоянии, равном или большем двух размеров апертуры антенны, эффект фокусировки исчезает. При значениях расстояния между точками фокусировки по поперечной координате равных или больших размера апертуры антенны пропадает эффект фокусировки.
About the authors
A. F. Gilfanova
Kazan National Research Technical University named after A.N. Tupoleva-KAI
Author for correspondence.
Email: vskhayrova@kai.ru
Russian Federation, Kazan
D. A. Vedenkin
Kazan National Research Technical University named after A.N. Tupoleva-KAI
Email: vskhayrova@kai.ru
Russian Federation, Kazan
References
- Веденькин, Д. А. Свойства сфокусированных волновых полей в промежуточной зоне излучения / Д. А. Веденькин, Ю. Е. Седельников // Вестник Поволжского государственного технологического университета. Серия: Радиотехнические и инфокоммуникационные системы. – 2016. – № 1(29). – С. 18-31. – EDN VUZXEL.
- Сфокусированные антенны в задачах обработки загрязненных грунтов электромагнитным полем / Д. А. Веденькин, Ю. Е. Седельников, Н. А. Чикляев, И. Д. Филареева // Вестник НЦБЖД. – 2019. – № 1(39). – С. 135-143. – EDN XPVRWF.
- Гильфанова А.Ф. Формирование мультисфокусированного излучения // Прикладная электродинамика, фотоника и живые системы – 2024: Сборник тезисов докладов XIМеждународной молодежной научно-технической конференции молодых ученых, аспирантов и студентов, посвященной 300-летию со дня основания Российской Академии наук, 90-летию со дня рождения первых космонавтов СССР Ю.А. Гагарина и А.А. Леонова, 90-летию первого выпуска КАИ, 65-летию начала регулярного телевизионного вещания в Республике Татарстан, Казань, 11-12 апреля 2024 года. ‒ Казань: ИП Сагиев А.Р., 2024. ‒ С. 69-70.
- Веденькин, Д. А. Метод мультифокусировки в фазированных антенных решетках / Д. А. Веденькин // Вестник Казанского государственного технического университета им. А.Н. Туполева. – 2021. – Т. 77, № 3. – С. 88-91. – EDN SSPIXQ.
- Гильфанова А.Ф. Метод мультифокусировки электромагнитного поля в две точки пространства // ХХVI Туполевские чтения (школа молодых ученых): Материалы Международной молодежной научно конференции. Сборник докладов, Казань, 09‒10 ноября 2023 года. ‒ Казань: ИП Сагиев А.Р., 2023. ‒ С. 3690-3695.
Supplementary files










