Логарифмические спирали в задачах оптимального управления с управлением из круга
- Авторы: Ронжина М.И.1, Манита Л.А.2,3
-
Учреждения:
- Российский государственный университет нефти и газа (национальный исследовательский университет) имени И. М. Губкина
- Национальный исследовательский университет «Высшая школа экономики»
- Московский институт электроники и математики им. А. Н. Тихонова
- Выпуск: Том 233 (2024)
- Страницы: 75-88
- Раздел: Статьи
- URL: https://bakhtiniada.ru/2782-4438/article/view/257509
- DOI: https://doi.org/10.36535/2782-4438-2024-233-75-88
- ID: 257509
Цитировать
Полный текст
Аннотация
Изучается окрестность особых экстремалей второго порядка в задачах оптимального управления, аффинных по двумерному управлению из круга. Исследуется задача стабилизации для линейной системы дифференциальных уравнений второго порядка, для которой начало координат есть особая экстремаль второго порядка. Данную задачу можно рассматривать как возмущение аналога задачи Фуллера с двумерным управлением из круга. Показано, что для такого класса задач сохраняются оптимальные решения в виде логарифмических спиралей, которые приходят в особую точку за конечное время, при этом оптимальные управления совершают бесконечное число оборотов вдоль окружности. Приведен краткий обзор задач, в которых возникают решения в форме таких логарифмических спиралей.
Полный текст
1. Введение
Решения в виде логарифмических спиралей могут возникать в задачах оптимального управления, аффинных по ограниченному управлению, содержащих особые экстремали второго порядка. Особые экстремали — это траектории, в точках которых значение управления с помощью непосредственного применения условия принципа максимума Понтрягина определяется неоднозначно.
Для задач, аффинных по скалярному управлению , т.е. для задач с гамильтонианом вида , где и — фазовая и сопряженная переменные соответственно, экстремаль является особой, если функция обращается в ноль на непустом промежутке времени. Особая экстремаль второго порядка определяется из условий
(см. [13]), где — скобка Пуассона функций и . Для оптимальной особой экстремали второго порядка также должно быть выполнено условие Келли (см. [17]):
Простейший пример задачи со скалярным управлением, содержащей особую экстремаль второго порядка — задача Фуллера:
Здесь начало координат является особой экстремалью второго порядка. Для задачи Фуллера построен полный синтез оптимальных траекторий (см., например, [1]). Доказано, что оптимальные траектории попадают в 0 за конечное время, при этом управление на оптимальной траектории имеет счетное число неустранимых разрывов, а именно, счетное число переключений с 1 на -1 (феномен Фуллера, см. рис. 1). Такие траектории называют четтеринг-траекториями.
Рис.1. Оптимальные четтеринг-траектории
Было доказано (см. [1, 14]), что для систем аффинных по скалярному управлению, содержащих особые экстремали 2-го порядка, наличие оптимальных четтеринг-траекторий является ситуацией общего положения. В работах М. И. Зеликина и В. Ф. Борисова показано, что асимптотика решений в таких задачах в окрестности особых точек определяется решениями задачи Фуллера. Именно, было доказано, что фазовое пространство расслаивается над многообразием особых траекторий на двумерные слои, в которых поле оптимальных траекторий устроено аналогично полю оптимальных траекторий задачи Фуллера.
В [24] было доказано, что для произвольной управляемой системы дифференциальных уравнений, линейной по скалярному управлению, с каноническим лагранжианом, в котором кинетическая энергия зависит только от обобщенных импульсов, особые режимы имеют порядок 2 и в окрестности многообразия особых траекторий второго порядка в расширенном фазовом пространстве имеется расслоение с двумерными слоями, являющимися интегральными многообразиями гамильтоновой системы, заполненными траекториями с накоплением переключений. Такая структура лагранжиана типична для задач управления механическими системами. Наличие четтеринг-решений было доказано для задач управления космическими аппаратами (см. [11, 20, 21, 23]), манипулятором (см. [4, 23]), многозвенным перевернутым маятником (см. [6]), балкой Тимошенко (см. [25]), колебаниями струны (см. [5]) и многими другими механическими системами.
Естественно предположить, что для задач с двумерным управлением структура решений в окрестности особых траекторий второго порядка определяется аналогом задачи Фуллера с двумерным управлением. Для аналога задачи Фуллера с управлением из правильного треугольника построен полный синтез оптимальных траекторий, содержащий особые экстремали второго порядка, четтеринг-траектории (см. [3]) и хаотическое поведение оптимальных траекторий на конечных промежутках времени (см. [2]). Доказано, что такое поведение решений в окрестности особой экстремали второго порядка типично для гамильтоновых систем общего вида, аффинных по управлению из треугольника, близкого к правильному (см. [2]).
В настоящей работе рассматриваются задачи, аффинные по двумерному управлению из круга. Мы предполагаем, что и в этом случае структура оптимального синтеза должна определяться решениями аналога задачи Фуллера, для которой на данный момент найдены некоторые оптимальные решения: четтеринг-решения и логарифмические спирали (см. [9, 23]). Полный синтез оптимальных траекторий для аналога задачи Фуллера с управлением из круга пока не построен. В данной работе показано, что при линейных возмущениях модельной задачи в окрестности особой точки второго порядка имеются оптимальные логарифмические спирали.
Изложение построено следующим образом. В разделе 2 приводится обзор полученных результатов для задач, аффинных по управлению из круга, содержащих особые экстремали второго порядка. В разделе 2.1 описано семейство логарифмических спиралей для аналога задачи Фуллера с управлением из круга. В разделе 2.2 описаны результаты для системы общего вида большой размерности. В разделе 2.3 приведены примеры систем малой размерности, в которых найдено семейство экстремалей в виде логарифмических спиралей. В разделе 3 рассмотрена линейно-квадратичная задача стабилизации для системы второго порядка малой размерности общего вида. Для нее в разделе 3.1 приведены необходимые и достаточные условия оптимальности. В разделе 3.2 доказана теорема о существовании решений задачи в форме логарифмических спиралей.
2. Особые экстремали второго порядка в задачах с двумерным управлением
Для задач оптимального управления, аффинных по двумерному управлению , гамильтонова система принципа максимума Понтрягина
(1)
имеет гамильтониан следующего вида:
(2)
где , . Управление выбирается из условия максимума на ограничивающем множестве управлений
(3)
Заметим, что как и в скалярном случае, векторные особые управления характеризуются тем, что не определяются однозначно из условия максимума. Однако в случае векторного управления особые управления могут быть разного типа: только по одной компоненте, по нескольким компонентам или по всем компонентам сразу.
Нас будут интересовать, во-первых, особые управления по всем компонентам, а во-вторых, те, что имеют порядок 2. Приведем формальное определение особых экстремалей второго порядка для системы (1)–(3), с которым мы будем работать далее.
Для системы (1)–(3) точка — особая точка (особая экстремаль) второго порядка, если:
(i) функции
обращаются в нуль в точке , а набор их дифференциалов в точке имеет постоянный ранг;
(ii) билинейная форма
имеет ранг 2, симметрична и отрицательно определена;
(iii) остальные (не зависящие от перечисленных) скобки пятого порядка от функций , , обращаются в нуль в точке .
В данной работе мы рассматриваем задачи, в которых ограничивающее множество для управлений является кругом в , поэтому далее мы сформулируем базовую модель с двумерным управлением из круга, которая является аналогом задачи Фуллера.
2.1 Модельная задача с двумерным управлением из круга
Задача (P1):
Здесь и — скалярное произведение и евклидова норма в .
Далее приведем необходимые результаты для задачи (P1) (см. [9, 23]). Следуя стандартной схеме, применим принцип максимума Понтрягина, выпишем для модельной задачи гамильтонову систему принципа максимума Понтрягина
(4)
Введем новые координаты, сводящие гамильтонову систему (4) модельной задачи к удобному виду:
где
В координатах система (4) примет вид
(5)
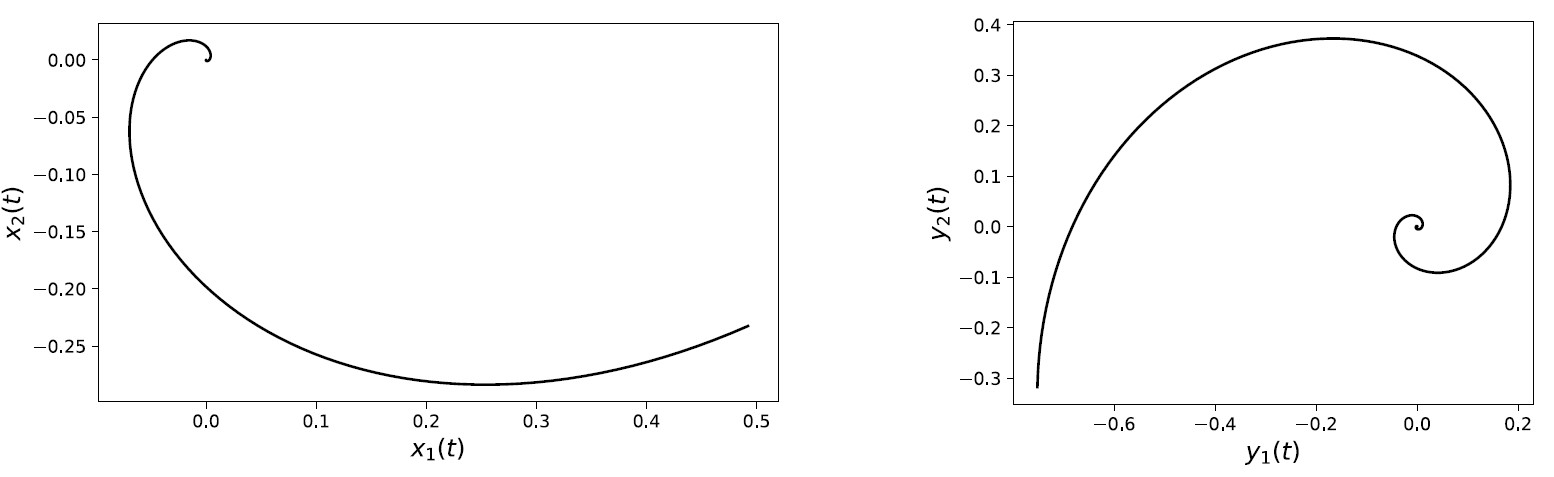
Доказано (см. [9, 23]), что начало координат есть единственная особая экстремаль, причем ее порядок равен двум (т.е. удовлетворяет определению особой точки второго порядка, приведенному выше). Было показано, что любая оптимальная траектория за конечное время приходит в начало координат. Однако в задаче (P1) полный синтез оптимальных решений до сих не построен. Только для некоторых классов начальных условий известны два семейства решений: семейство четтеринг-траекторий и семейство логарифмических спиралей. Оптимальные решения являются четтеринг-траекториями, если векторы и коллинеарны. Оптимальные логарифмические спирали возникают, если выполняются некоторые конкретные условия на и , а именно, на угол между и и на отношение их длин (эти условия мы приведем ниже). Особенность логарифмических спиралей состоит в том, что они входят в начало координат за конечное время, при этом и в плоскости , и в плоскости траектории совершают счетное число оборотов вокруг начала координат (аналог феномена Фуллера, см. рис. 2). Управление на таких траекториях за конечное время совершает счетное число оборотов по окружности (границе круга).
Рис.2. Логарифмические спирали в модельной задаче.
Заметим, что семейство решений (5) в форме логарифмических спиралей было найдено благодаря тому, что система (5) однородна относительно специальной группы симметрий (группы Фуллера). Приведем эти решения в явном виде:
(6)
Здесь , , , угол между и равен , , и . Траектории попадают в ноль за конечное время , и оптимальное управление совершает бесконечное число оборотов вдоль окружности .
Оказывается, что наличие аналогичных логарифмических спиралей типичная ситуация для гамильтоновых систем (без предположения об однородности относительно группы симметрий), аффинных по двумерному управлению из круга, и которые обладают особой точкой второго порядка. А именно, если размерность гамильтоновой системы достаточно велика (не менее 32), то в окрестности особой точки второго порядка имеется семейство экстремалей в виде логарифмических спиралей. В следующем разделе мы приведем результаты, полученные для этого случая.
2.2. Общий случай с двумерным управлением
Рассмотрим гамильтонову систему (1)–(3) размерности 32 или выше. Предположим, что имеется особая точка второго порядка. Для того, чтобы исследовать ее окрестность, мы введем удобные локальные координаты (см. [7, 8]). Применим технику, развитую в работах Л. В. Локуциевского (см., например, [2]), для чего выпишем ниспадающую систему скобок Пуассона:
Здесь — скобка порядка , где или , и , , равно , или .
Обозначим через множество всех скобок не более 4-го порядка, т.е.
Набор состоит из 80 элементов, но в силу свойств антисимметричности и тождества Якоби является зависимым. Число независимых скобок порядка в может быть вычислено с помощью формулы Витта (см. [22])
где — функция Мёбиуса. Таким образом, число независимых скобок в равно 31 (две скобки первого порядка, три — второго порядка, восемь — третьего порядка, и 18 скобок четвертого порядка).
Размерность гамильтоновой системы (1)–(3) больше 31, поэтому дополним до полного набора локальных координат в окрестности гладкими функциями , так что . В координатах точка — начало координат. В новых координатах гамильтонова система для (1)–(3) примет вид
,
(7)
где и — некоторые гладкие функции.
Решения системы (7) удобнее описывать в терминах главных и неглавных скобок. Скобки , , , , , в ниспадающей системе называются главными, остальные скобки не более 4 порядка — неглавными скобками. Неглавные скобки имеют больший порядок малости по сравнению с главными, поэтому они не влияют на принципиальное поведение системы (см. [2]).
Теорема 1 (см.[7, 8]) В достаточно малой окрестности начала координат существует решение системы (7) следующего вида:
главные скобки:
неглавные скобки:
другие координаты:
управление:
Здесь и — ограниченные функции, , ,
Найденные экстремали совершают счетное число оборотов вокруг начала координат и приходят в 0 за конечное время T.
Теорема 1 доказана для задач, у которых размерность гамильтоновых систем 32 и больше. Однако имеются конкретные гамильтоновы системы меньшей размерности, для которых были получены аналогичные результаты. Далее мы приведем примеры некоторых таких задач.
2.3. Примеры задач малой размерности
В данном разделе кратко перечислим задачи небольшой размерности, для которых были найдены экстремали в виде логарифмических спиралей. Заметим, все эти примеры относятся к задачам управления механическими системам: задача быстродействия для космической ракеты, задача стабилизации колебаниями перевернутого сферического маятника и балки Тимошенко.
Задача управления космической ракетой:
(8)
(9)
Уравнения движения ракеты состоят из уравнений орбитальной динамики (уравнения на скорости , , ), кинематических уравнений Эйлера (уравнения на углы Эйлера , , ) и динамических уравнений Эйлера (уравнения на угловые скорости , ). Ракета управляется моментом силы тяги , управление ограничено единичным кругом.
В задаче (8)–(9) описана особая поверхность второго порядка, и доказано существование четтеринг-экстремалей [26].
Гамильтонова система для задачи (8)–(9) состоит из 16 уравнений: 8 уравнений на фазовые переменные, 8 уравнений на сопряженные переменные. В силу размерности теорема 1 для общей задачи здесь не применима. Однако при использовании той же схемы было найдено семейство экстремалей в виде логарифмических спиралей (см. [19]).
Ниже сформулированы еще две задачи малой размерности: задача управления перевернутым сферическим маятником и задача управления балкой Тимошенко (точнее, ее двумя модами, которые возникают при применении метода Галеркина к исходной задаче управления системой уравнений в частных производных). В обоих примерах управление двумерно и лежит в единичном круге.
Перевернутый сферический маятник:
(10)
Данная задача возникает при изучении линеаризованной модели перевернутого сферического маятника. Маятник может перемещаться по горизонтальной плоскости (см. рис. 4) под действием ограниченной по величине внешней силы . Предполагается, что сила приложена к основанию маятника. Целевой функционал представляет собой среднеквадратичное отклонение маятника от верхнего неустойчивого положения равновесия, через , обозначены углы отклонения маятника от вертикали.
Рис.3. Выбор углов Эйлера в задаче управления ракетой.
Рис.4. Перевернутый сферический маятник
Балка Тимошенко:
(11)
Задача (11) оптимального управления балкой Тимошенко записана в терминах коэффициентов разложения функции (поперечное смещение центральной линии балки относительно положения покоя и угол поворота поперечных сечений; см. рис. 5) в ряд Фурье по двум собственным функциям эллиптического оператора, соответствующего гиперболической системе уравнений, описывающей колебания балки ( — соответствующие собственные значения).
Рис.5. Балка Тимошенко
Задачи (10) и (11) отличаются от модельной наличием слагаемых и ( для маятника и диагональная матрица для балки Тимошенко). Размерность гамильтоновых систем в этих задачах равна 8, поэтому теорема 1 здесь неприменима. С использованием аналогичных рассуждений нами было показано, что семейство логарифмических спиралей является оптимальным в этих задачах (см. [16, 18]).
Замечание. Далеко не все задачи малой размерности обладают семействами экстремалей в виде логарифмических спиралей. Например, в задаче наибыстрейшей переориентации спутника, которая отличается от задачи управления ракетой отсутствием уравнений на скорости, особое управление второго порядка имеется только по одной компоненте управления (см. [20, 23]). Особого управления по всем компонентам нет, так как не выполняется условие на ранг билинейной формы из определения особой точки. Поэтому в окрестности особой (по одной компоненте управления) экстремали второго порядка имеется семейство четтеринг-экстремалей (см. [20, 23]), но не может быть семейства решений в форме логарифмических спиралей.
В следующем разделе рассмотрим задачу управления линейной системой второго порядка с квадратичным целевым функционалом, для которой размерность гамильтоновой системы равна 8 (как и для задач (10) и (11)) и которая является обобщением (в классе линейных управляемых систем) модельной задачи.
3. Задача стабилизации для линейной системы второго порядка малой размерности.
Задача (P2):
Здесь , — произвольная невырожденная -матрица. Допустимые решения в задаче (P2) — абсолютно непрерывные функции, допустимые управления — ограниченные измеримые функции.
Нетрудно показать, что для начальных условий из достаточно малой окрестности начала координат решение задачи (P2) существует, единственно и стремится к началу координат при . Доказательство аналогично доказательству, приведенному в [23] для задачи со скалярным управлением.
3.1. Необходимые и достаточные условия оптимальности.
Если — оптимальное решение, то, согласно принципу максимума Понтрягина, существуют такие непрерывные -значные функции , и неотрицательная константа , что
(12)
Здесь — гамильтониан
Управление на оптимальной траектории определяется из условия максимума:
(13)
Для задачи (12)–(13) нетрудно показать, что , поэтому в дальнейшем полагаем .
Условие максимума (13) дает явное выражение для управления на оптимальной траектории, если : . Если же , то любое допустимое управление удовлетворяет условию максимума (13).
Приведем достаточные условия оптимальности для задачи (P2), которые будут необходимы для доказательства оптимальности логарифмических спиралей. Отметим, что далее будем предполагать, что начальные условия взяты из окрестности начала координат, для которой решения задачи (P2) существуют (и единственны).
Предложение 1. Пусть — решение системы (12)-(13), удовлетворяющее условиям , , и
Тогда является оптимальным решением задачи (P2).
Доказательство. Предположим, что для начальной точки оптимальным является решение . Докажем, что
Так как в силу неравенства Коши– Буняковского , то
Используя (12), получим
и подставим в :
Отсюда, интегрируя по частям, получаем
Первое слагаемое равно 0, так как и функции , , стремятся к нулю при . Вычисляя первый интеграл по частям и учитывая, что , получаем:
Первое слагаемое опять же обращается в 0, так как и функции , , стремятся к 0 при . Отсюда
В силу того, что управление удовлетворяет условию максимума (13) вдоль траектории , имеем , так что и . Таким образом, значение функционала задачи (P2) на траектории не хуже, чем на оптимальной траектории .
3.2. Решения гамильтоновой системы принципа максимума Понтрягина.
Положим
Введем новую систему координат, следуя той же схеме, что и для модельной задачи. Положим
Тогда, в силу системы (12),
В координатах , , система (12)–(13) примет вид:
(14)
Заметим, что (в наших определениях) есть главная скобка порядка (). Таким образом, для рассматриваемой задачи размерность гамильтоновой системы совпадает с числом главных скобок порядка не более 4.
Приведем утверждение о существовании экстремалей типа спиралей в терминах координат (в исходных координатах формулы будут иметь более громозкий вид).
Теорема 2. В достаточно малой окрестности начала координат существует семейство решений системы (14) в форме логарифмических спиралей:
и все их возможные повороты. Здесь
Схема доказательства теоремы 2. В целом схема доказательства теоремы аналогична схеме доказательства соответствующего результата для гамильтоновой системы общего вида большой размерности. Отличие состоит в том, что гамильтонова система (14) записана в терминах главных скобок, отсутствуют неглавные скобки и дополнительные функции .
- Для гамильтоновой системы задачи (P2) проводим разрешение особенности (раздутие особенности) в окрестности особой точки.
- Показываем, что существует инвариантное подпространство, на котором раздутие системы для задачи (P2) совпадает с раздутием системы для задачи (P1).
- Доказываем, что периодическое решение для задачи (P1) есть также гиперболический цикл для задачи (P2).
Раздутие особенности. Раздутием особенности в начале координат для системы (14) назовем следующее отображение :
(15)
где , , , определены в (6) и лежит на многообразии
Система (14) обыкновенных дифференциальных уравнений в координатах имеет вид
(16)
где ' обозначает дифференцирование по переменной :
(17)
и
Решения системы (16) лежат на цилиндре . Положим
тогда
Для задачи (P1) и, следовательно, . Гамильтонова система задачи (P1) в координатах примет вид
(18)
Следовательно, система (16) является малым возмущением системы (18). Заметим, что на невом сечении цилиндра системы (16) и (18) совпадают и имеют вид
(19)
Периодическое решение. Используя известные явные решения в виде логарифмических спиралей (6) для задачи (P1), выражения (15) и (17), получим решение системы (19)
которое является частным решением систем (16) и (18). Заметим, что это решение является циклом; обозначим его через . С помощью непосредственных вычислений (аналогично доказательству теоремы для общей задачи; см. [8]) получим характеристические показатели цикла :
Периодическое решение имеет ровно один характеристический показатель с отрицательной действительной частью, 7 характеристических показателей с положительной действительной частью и ровно один нулевой характеристический показатель. Это приводит к следующему результату.
Лемма 1. Периодическое решение является гиперболическим циклом.
Таким образом, цикл не является орбитально устойчивым: имеет место сжатие вдоль направления и расширение вдоль остальных направлений (см. [10]). Применяя к теорему об инвариантных многообразиях (см. [12]), получим, что система (16) имеет решение , удовлетворяющее условию
(20)
для некоторых и (параметр может быть выбран сколь угодно близким к 1).
Таким образом, построено двумерное устойчивое многообразие цикла для системы (16) (см. рис. 6). В следующем пункте покажем, что это многообразие соткано из логарифмических спиралей.
Рис.6. Решения системы (16).
Обратный ход процедуры раздутия особенности. Пусть — момент попадания решения системы (14) в начало координат и — решение системы (16), удовлетворяющее условию (20). Из условия (20) могут быть получены [16] следующие оценки:
(21)
где и — некоторые положительные постоянные.
Применяя (21) (аналогично [8]) к решению системы (16), получим окончательные асимптотические формулы для решения гамильтоновой системы (14) в форме логарифмических спиралей:
где , . Таким образом, теорема 2 доказана.
4. Заключение
В работе исследовалась окрестность особой экстремали второго порядка в задаче стабилизации для линейной системы второго порядка малой размерности. Управление двумерно и лежит в круге. Задача является линейным возмущением аналога задачи Фуллера с двумерным управлением. Показано, что для данного класса задач сохраняются оптимальные решения в виде логарифмических спиралей. Заметим, что на настоящий момент данный класс задач является максимально широким классом, для которого доказана оптимальность решений в форме логарифмических спиралей. Мы надеемся, что полученные результаты могут быть полезны как с теоретической точки зрения, так и для приложений.
Об авторах
Мария Игоревна Ронжина
Российский государственный университет нефти и газа (национальный исследовательский университет) имени И. М. Губкина
Автор, ответственный за переписку.
Email: ronzhina.m@gubkin.ru
Россия, Москва
Лариса Анатольевна Манита
Национальный исследовательский университет «Высшая школа экономики»; Московский институт электроники и математики им. А. Н. Тихонова
Email: lmanita@hse.ru
Россия, Москва; Москва
Список литературы
- Зеликин М. И., Борисов В. Ф. Режимы учащающихся переключений в задачах оптимального управления Тр. МИАН СССР. 1991 197 85–166
- Зеликин М. И., Локуциевский Л. В., Хильдебранд Р. Типичность фрактально-хаотической структуры интегральных воронок в гамильтоновых системах с разрывной правой частью Совр. мат. Фундам. направл. 2015 56 5–128
- Зеликин М. И., Мельников Н. Б., Хильдебранд Р. Топологическая структура фазового портрета типичного слоя оптимального синтеза для задач с накоплением переключений Тр. Мат. ин-та им. В. А. Стеклова РАН. 2001 233 125–152
- Манита Л. А. Оптимальные режимы с учащающимися переключениями в задачах управления манипуляторами Прикл. мат. мех. 2000 64 1 19–28
- Манита Л. А. Оптимальный особый режим и режим с учащающимися переключениями в задаче управления колебаниями струны с закрепленными концами Прикл. мат. мех. 2010 74 5 856–863
- Ронжина М. И. Оптимальные режимы с учащающимися переключениями в задаче управления перевернутым двухзвенным маятником Прикл. мат. мех. 2016 80 1 24–33
- Ронжина М. И. , Манита Л. А., Локуциевский Л. В. Решения гамильтоновой системы с двумерным управлением в окрестности особой экстремали второго порядка Усп. мат. наук. 2021 76 5 (461) 201–202
- Ронжина М. И. , Манита Л. А., Локуциевский Л. В. Окрестность особого режима второго порядка в задачах с управлением из круга Тр. Мат. ин-та им. В. А. Стеклова РАН. 2021 315 222–236
- Chukanov S. V., Milyutin A. A. Qualitative study of singularities for extremals of quadratic optimal control problem Russ. J. Math. Phys. 1994 2 1 31–48
- Farkas M. Periodic Motions New York Springer-Verlag 1994
- Goh B. S. Optimal singular rocket and aircraft trajectories Proc. 2008 Chinese Control and Decision Conference Yantai, China, July 2-4, 2008 IEEE 2008 1531–1536
- Hartman P. Ordinary Differential Equations New York Wiley 1964
- Kelley H. J., Kopp R. E., Moyer H. G. Singular extremals Topics in Optimization Leitmann G. New York Academic Press 1967 63–101
- Kupka I. The ubiquity of Fuller’s phenomenon Nonlinear Controllability and Optimal Control Marcel Dekker New York 1990 313–350
- Lawden D. F. Optimal Trajectories for Space Navigation London Butterworths 1963
- Manita L. A., Ronzhina M. I. Optimal spiral-like solutions near a singular extremal in a two-input control problem Discr. Cont. Dyn. Syst. B. 2022 27 6 3325–3343
- Robbins H. M. A generalized Legendre–Clebsh condition for the singular cases of optimal control IBM J. Res. Develop. 1967 11 4 361–372
- Ronzhina M. I., Manita L. A. Singularity of optimal control for a Timoshenko beam J. Phys. Conf. Ser. 2021 1740 012068
- Ronzhina M. I., Manita L. A. Spiral-like extremals near a singular surface in a rocket control problem Regul. Chaotic Dyn. 2023 28 2 148–161
- Seywald, H., Kumar R. R. Singular control in minimum time spacecraft reorientation J. Guid. Control Dyn. 1993 16 4 686–694
- Shen H., Tsiotras P. Time-optimal control of axi-symmetric rigid spacecraft using two controls J. Guid. Control Dyn. 1999 22 5 682–694
- Witt E. Die Unterringe der freien Lieschen Ringe Math. Z. 1956 64 195–216
- Zelikin M. I., Borisov V. F. Theory of Chattering Control with Applications to Astronautics, Robotics, Economics and Engineering Boston Birkhäuser 1994
- Zelikin M. I., Borisov V. F. Optimal chattering feedback control J. Math. Sci. 2003 114 1227–1344
- Zelikin M. I., Manita L. A. Optimal control for a Timoshenko beam C. R. Méc. Acad. Sci. 2006 334 5 292–297
- Zhu J., Trélat E., Cerf M. Minimum time control of the rocket attitude reorientation associated with orbit dynamics SIAM J. Control Optim. 2016 54 1 391–422
Дополнительные файлы






