Identifying professional and pedagogical deficiencies of a medical university teacher
- Authors: Getman N.A.1, Kotenko E.N.1
-
Affiliations:
- Omsk State Medical University
- Issue: Vol 4, No 1 (2024)
- Pages: 92-100
- Section: Articles
- URL: https://bakhtiniada.ru/2782-3024/article/view/256951
- DOI: https://doi.org/10.61634/2782-3024-2024-13-92-100
- ID: 256951
Cite item
Full Text
Abstract
In this article, the authors presented certain results of a study devoted to identifying deficiencies in the psychological and pedagogical activities of medical university teachers. A definition is given to the concept of professional deficits as a lack (limitation) in professional competence that prevents the effective implementation of professional actions. The purpose of this work was to describe the areas of professional deficits of teachers of higher medical schools. In the article, the authors tried to answer the questions: How ready are the teaching staff of a medical university for changes in the higher education system? What professional deficiencies most often arise among teachers and how to deal with them? A number of studies conducted at the Department of Pedagogy and Psychology of Further Education indicate that university teachers have a number of professional deficiencies. The reasons for these deficits are varied, since the work experience of teachers, areas of professional deficits, etc. vary.
The work was based on regulatory documents, such as “Strategic priorities in the implementation of the state program of the Russian Federation “Development of Education” until 2030.” Professional deficits were examined in five main areas of professional pedagogical activity: scientific-theoretical, methodological, psychological-pedagogical, communicative and general pedagogical. Research on deficits in these areas has been conducted and analyzed. Professional deficits were identified through a sociological survey of teachers in offline and online formats using a specially created questionnaire. The questionnaire was developed using tools from various areas of psychological and pedagogical knowledge. The set of these deficits is unique for each teacher. No teacher is immune from professional difficulties: both young and experienced teachers face them.
Professional pedagogical deficits depend not only on the personal characteristics and developed competencies of the teacher, but also on the developing educational environment in which he is located. Purposeful work in this direction will help to overcome professional deficits. This activity is carried out by the Department of Pedagogy and Psychology of Further Education during advanced training and professional retraining of university teachers.
Full Text
Введение
В системе высшего образования в последнее время происходит достаточно много различных изменений, которые направлена на создание новых ФГОС, образовательных программ, систем оценивания, актуализацию технологического подхода к проектированию образовательного процесса и т.д. Однако, остается вопрос: Насколько педагогические кадры медицинского вуза готовы к этим изменениям? Какие профессиональные дефициты чаще всего возникают у преподавателей и как с этим справляться? В документе «Стратегические приоритеты в сфере реализации государственной программы Российской Федерации "Развитие образования" до 2030 года» в пункте «...II. Описание приоритетов и целей государственной политики в сфере реализации Программы, в том числе общие требования к политике субъектов Российской Федерации в сфере образования» указывается , что «…..к стратегическим национальным приоритетам в сфере реализации Программы относятся сбережение народа Российской Федерации и развитие человеческого потенциала, укрепление традиционных российских духовно-нравственных ценностей, культуры и исторической памяти, устойчивое развитие экономики Российской Федерации на новой технологической основе, развитие безопасного информационного пространства; ….. развитие системы кадрового обеспечения сферы образования, позволяющей каждому педагогу повышать уровень профессионального мастерства на протяжении всей профессиональной деятельности. ……Повышение доступности, эффективности и качества образования в соответствии с реалиями настоящего и вызовами будущего - одно из базовых направлений реализации государственной политики, общая рамка системных преобразований, которые обеспечат решение вопросов социально-экономического развития страны» [4].
Материалы и методы. Наше исследование базируется на компетентностном и деятельностном подходах. Используются теоретические методы: анализ научно-педагогической литературы, нормативно-правовой базы, систематизация, обобщение; эмпирические методы: диагностические (наблюдение, анкетирование); прогностические (экспертная оценка).
Результаты и обсуждение. Ряд исследований, проведенных на кафедре педагогики и психологии ДПО свидетельствует о том, что у преподавателей вуза имеется ряд профессиональных дефицитов. Причины этих дефицитов разнообразны, так как различен опыт работы преподавателей, области профессиональных дефицитов и т.д. [2]
Вслед за различными авторами [2, 3, 4, 5] в настоящем исследовании профессиональные дефициты нами определяются «...как недостаток (ограничение) в профессиональной компетентности, который препятствует эффективной реализации профессиональных действий» [2].
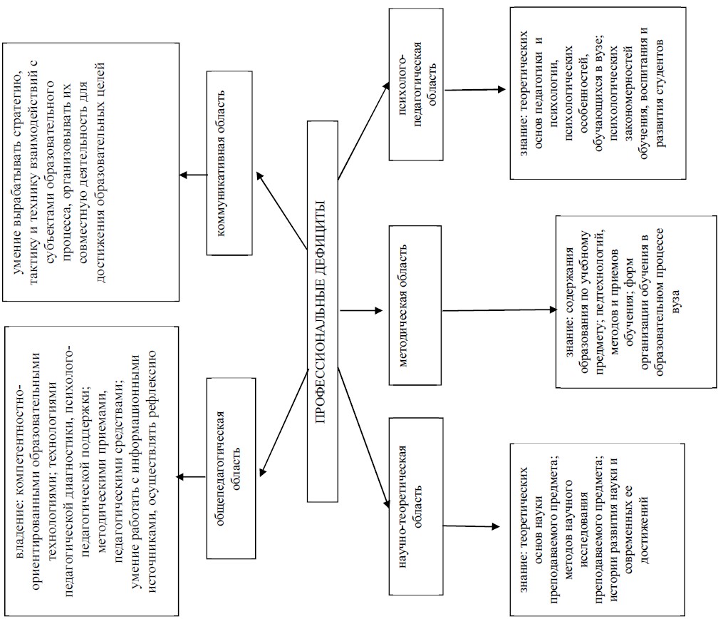
Данное определение положено в основу разработанной авторами модели профессиональных дефицитов, представленной на рисунке 1. Профессиональные дефициты были рассмотрены в пяти основных областях профессионально-педагогической деятельности: научно-теоретической, методической, психолого-педагогической, коммуникативной и общепедагогической.
Оценка профессиональных дефицитов проводилась при помощи социологического опроса преподавателей в офлайн- и онлайн-форматах по специально созданной анкете. Разработка анкеты производилась с использованием инструментов из различных областей психолого-педагогических знаний.
Рисунок 1. Модель профессиональных дефицитов преподавателя медицинского вуза
Представим некоторые вопросы анкеты:
- в научно-теоретической области:
- Назовите периодичность ознакомления с нормативно-правовыми актами и документами в области образования (ФГОС);
А) 1 раз в месяц либо чаще;
Б) 1-2 раза в семестр;
В) 1 раз в год (в начале учебного года).
- Читаете ли Вы научно-методическую и периодическую литературу по проблемам современной педагогики, образовательного процесса, методики преподавания Вашего предмета;
А) постоянно;
Б) если встретился интересующий меня материал по педагогике;
В) по мере необходимости.
- Повышаете ли Вы уровень психолого-педагогической компетентности путем непрерывного образования (Life Long Learning);
А) постоянно;
Б) если встретился интересующий меня курс;
В) по мере необходимости.
- Как часто Вы принимаете участие в психолого-педагогических конференциях;
А) постоянно;
Б) 1 раз в квартал;
В) если заинтересовала тематика конференции.
- в методической области:
- Принимаете ли Вы участие в мастер-классах, тренингах, коучингах для преподавателей:
А) 1 раз в месяц либо чаще;
Б) 1-2 раза в семестр;
В) 1 раз в год.
- Применяете ли Вы современные инновационные методики и технологии на занятиях:
А) постоянно;
Б) иногда;
В) по мере необходимости.
- Как часто Вы повышаете уровень знаний основных программных продуктов, их функций и возможностей;
А) постоянно;
Б) иногда;
В) по мере необходимости.
- Используете ли Вы карты индивидуального образовательного маршрута, мониторинга для отслеживания достижений, личного роста обучающихся:
А) постоянно;
Б) иногда;
В) по мере необходимости.
- в психолого-педагогической области:
- Как часто Вы консультируетесь с опытными преподавателями для получения опыта выходов из кризисных ситуаций:
А) стараюсь не попадать в такие ситуации;
Б) иногда;
В) по мере необходимости.
- Осваиваете ли Вы и применяете на практике психологические техники, которые позволяют стабилизировать Ваше психическое состояние:
А) постоянно;
Б) никогда;
В) по мере необходимости.
- Владеете ли Вы тьюторской технологией и технологией коучинга:
А) да;
Б) не в полной мере;
В) слышал об этом, но не владею.
- в коммуникативной области:
- Расширяете ли Вы профессиональные коммуникации с помощью чатов, форумов и т.д.
А) постоянно;
Б) иногда;
В) по мере необходимости.
- Удается ли Вам создать гармоничную образовательную среду, быть толерантным и терпимым с целью предотвращения возможных конфликтов:
А) создаю постоянно;
Б) не в полной мере;
В) не вижу необходимости в этом.
- Удается ли Вам доброжелательно и уверенно давать обратную связь и совет обучающимся:
А) постоянно;
Б) иногда;
В) по мере необходимости.
- в общепедагогической области:
- Оцените Ваш уровень владения компетентностно-ориентированными образовательными технологиями:
А) высокий уровень;
Б) владею не в полной мере;
В) слышал об этом, но не владею.
- Способны ли Вы осуществлять психолого-педагогическую поддержку обучающихся:
А) да, делаю это постоянно;
Б) не в полной мере;
В) слышал об этом, но не осуществляю, так как не вижу необходимости.
- Оцените Вашу способность осуществлять оценочно-ценностную рефлексию:
А) высокий уровень способности;
Б) способен не в полной мере;
В) слышал об этом, но не осуществляю
В результате диагностики, в которой было задействовано 16 преподавателей первого года обучения по программе профессиональной переподготовки «Преподаватель профессионального обучения», мы получили следующие результаты:
- в научно-теоретической области: 5 (31%) преподавателей не имеют явных дефицитов, 8 (50%) преподавателей показали средний уровень дефицитов, 3 (19%) преподавателей испытывают дефициты в данной области (данные представлены на диаграмме)
Рисунок 2. Уровень дефицитов в научно-теоретической области
- в методической области: 9 (56%) преподавателей не имеют явных дефицитов, 5 (31%) преподавателей показали средний уровень дефицитов, 2 (13%) преподавателей испытывают дефициты в данной области (данные представлены на диаграмме)
Рисунок 3. Уровень дефицитов в методической области
- в психолого-педагогической области: 1 (6%) преподавателей не имеют явных дефицитов, 7 (44%) преподавателей показали средний уровень дефицитов, 8 (50%) преподавателей испытывают дефициты в данной области (данные представлены на диаграмме)
Рисунок 4. Уровень дефицитов в психолого-педагогической области
- в общепедагогической области: 8 (50%) преподавателей не имеют явных дефицитов, 3 (19%) преподавателей показали средний уровень дефицитов, 5 (31%) преподавателей испытывают дефициты в данной области (данные представлены на диаграмме).
Рисунок 5. Уровень дефицитов в общепедагогической области
- в коммуникативной области: 3 (19%) преподавателей не имеют явных дефицитов, 4 (25%) преподавателей показали средний уровень дефицитов, 9 (56%) преподавателей испытывают дефициты в данной области (данные представлены на диаграмме)
Рисунок 6. Уровень дефицитов в коммуникативной области
Заключение. Первый этап исследования дефицитов в психолого-педагогической деятельности преподавателя показал, что выявленные профессиональные дефициты из различных областей деятельности, осознаются преподавателем.
Набор этих дефицитов уникален для каждого преподавателя. От профессиональных трудностей не застрахован ни один преподаватель: с ними сталкиваются как молодые, так и преподаватели с большим стажем.
Профессиональные педагогические дефициты зависят не только от личностных характеристик и развитых компетенций преподавателя, а также и от развивающей образовательной среды, в которой он находится. Преодолеть профессиональные дефициты поможет целенаправленная работа в данном направлении. Этой деятельностью занимается кафедра педагогики и психологии ДПО при повышении квалификации и профессиональной переподготовке преподавателей вуза.
About the authors
N. A. Getman
Omsk State Medical University
Author for correspondence.
Email: gettmann_natali@mail.ru
к.п.н., доцент, доцент кафедры педагогики и психологии ДПО
Russian Federation, OmskE. N. Kotenko
Omsk State Medical University
Email: gettmann_natali@mail.ru
к.п.н., доцент, заведующий кафедрой педагогики и психологии ДПО
Russian Federation, OmskReferences
- Гетман Н.А., Котенко Е.Н., Полянская Н.А., Павлинова Е.Б., Савченко О.А. Профессионально-педагогические затруднения в деятельности начинающего преподавателя: вопросы, проблемы, перспективы преодоления// Современные проблемы науки и образования. 2023. № 2. С. 37. URL: https://elibrary.ru/item.asp?id=53701821 (Дата обращения 25.01.2024).
- Новопашина Л.А., Григорьева Е.Г., Кузина Д.В., Черкасова Ю.А. Типология профессиональных дефицитов учителей красноярского края//Вестник Красноярского государственного педагогического университета им. В.П. Астафьева (Вестник КГПУ). 2021. № 4 (58). С. 5-20. DOI: https://doi.org/10.25146/1995-0861-2021-58-4-299(Дата обращения 19.12.2023).
- Собкин В.С., Калашникова Е.А. Профессиональные предпочтения учащихся и социокультурные трансформации профессиональных групп // Социальная психологи и общество. 2020.Т.11, №3. С. 114-134. DOI: https://doi.org/10.17759/sps.2020110308 (Дата обращения 15.01.2024).
- Стратегические приоритеты в сфере реализации государственной программы Российской Федерации "Развитие образования" до 2030 года URL:https://www.consultant.ru/document/cons_doc_LAW_286474/9b3c60e164a8173e5ec881c3ac776ae45f8d7c26/ (Дата обращения 13.11.2023).
- Шкерина Л.В. Профессиональные дефициты учителя математики и их причины//Вестник Красноярского государственного педагогического университета им. В.П. Астафьева (Вестник КГПУ). 2021. № 2 (56). С. 82-92. DOI: https://doi.org/10.25146/1995-0861-2021-56-2-274 (Дата обращения 19.12.2023).
Supplementary files








