Изменения экспрессии длинных некодирующих РНК при шизофрении
- Авторы: Нгуен Т.1, Ефимова О.И.1, Токарчук А.В.1, Морозова А.Ю.2,3, Зоркина Я.А.2,3, Андреюк Д.С.3, Костюк Г.П.3, Хайтович Ф.Е.1
-
Учреждения:
- Центр нейробиологии и нейрореабилитации имени Владимира Зельмана, АНОО ВО «Сколковский институт науки и технологий»
- ФГБУ «Национальный медицинский исследовательский центр психиатрии и наркологии им. В.П. Сербского» Минздрава России
- ГБУЗ «Психиатрическая клиническая больница № 1 им. Н.А. Алексеева Департамента здравоохранения города Москвы»
- Выпуск: Том 4, № 1 (2023)
- Страницы: 5-16
- Раздел: ИССЛЕДОВАНИЕ
- URL: https://bakhtiniada.ru/2712-7672/article/view/125998
- DOI: https://doi.org/10.17816/CP219
- ID: 125998
Цитировать
Аннотация
ВВЕДЕНИЕ: Исследования транскриптома мозга пациентов с диагнозом шизофрении (ШЗ) не дали однозначной картины механизмов, лежащих в основе этого расстройства. Данная проблема связана не только с возможной гетерогенностью ШЗ, но также с несбалансированным фокусом исследований на определенных областях коры полушарий и экспрессии белок-кодирующих генов. По сравнению с белок-кодирующими генами, длинные некодирующие РНК (дкРНК) демонстрируют значительно большую специфичность и динамику паттернов экспрессии, что позиционирует их как перспективные маркеры молекулярных изменений мозга при ШЗ. Кроме того, растущее понимание системного характера ШЗ требует более систематического анализа экспрессии дкРНК, охватывающего множественные регионы мозга.
ЦЕЛЬ: Идентифицировать и интерпретировать изменения профилей экспрессии дкРНК при ШЗ в 35 регионах мозга.
МЕТОДЫ: Мы провели анализ транскриптома 35 областей мозга четырех пациентов с диагнозом ШЗ и четырех человек из группы контроля, используя высокопроизводительное секвенирование РНК.
РЕЗУЛЬТАТЫ: Из 861 детектированной дкРНК 135 продемонстрировали глобально значимые изменения уровней экспрессии при ШЗ (двусторонний дисперсионный анализ, скорректировано методом Бенджамини–Хохберга p <0,05). Из них 37 дкРНК показали значимые изменения, локализованные в одном или нескольких регионах мозга (тест Тьюки, p <0,05). Из этих изменений 88% произошли в регионах белого вещества мозга и мозжечке. Функциональная аннотация 37 дкРНК выявила значимую корреляцию с генами нейронов и генами, кодирующими элементы синаптической передачи сигнала.
ЗАКЛЮЧЕНИЕ: Наше исследование подчеркивает полезность систематического анализа транскриптома мозга и выделяет области белого вещества в качестве перспективной цели для дальнейших исследований ШЗ.
Ключевые слова
Полный текст
ВВЕДЕНИЕ
Шизофрения (ШЗ) — это расстройство, обусловленное нарушением развития нервной системы, которое входит в число 15 инвалидизирующих заболеваний, сильнее всего ухудшающих качество жизни больных по всему миру [1]. Несмотря на десятилетия научных исследований, этиология заболевания остается неясной по причине его сложности, гетерогенности и полигенности. Геномные аномалии могут частично обуславливать значительную наследуемость ШЗ. Тем не менее, использование их в качестве диагностических маркеров или этиологических факторов ограничено из-за недостаточных данных о развития данного заболевания, что предполагает существенную роль эпигенетических и средовых факторов [2]. Анализ экспрессии генов может помочь установить связь между геномными и средовыми факторами риска, это многообещающий подход к изучению патофизиологии заболевания.
Во многих регионах головного мозга пациентов с ШЗ при проведении нейровизуализационных исследований выявляют структурные и функциональные отклонения. Однако современные молекулярные исследования до сих пор ограничиваются лишь несколькими общепризнанными областями головного мозга. У людей с ШЗ часто выявляют обширное истончение коры со значительным уменьшением объема мозговой ткани в лобных, височных и теменных долях [3, 4]. Отдельные субрегионы этих долей, а именно дорсолатеральную префронтальную кору и верхнюю височную извилину, обычно выбирают для транскриптомного профилирования психических заболеваний [5, 6]. Аналогичным образом, результаты крупномасштабного исследования, в котором использовали визуализацию подкорковых структур, выявили уменьшение размеров гиппокампа, миндалевидного тела и таламуса [7]. В последующем было проведено множество исследований экспрессии генов в определенных участках этих регионов, особенно в тех, которые имеют функциональное значение для когнитивных способностей и эмоциональной сферы, но результаты неожиданно оказались противоречивыми [8]. Кроме того, в большинстве исследований основное внимание уделялось изучению одного региона, что ограничивало возможность построения молекулярных сетей, лежащих в основе такого комплексного заболевания, как ШЗ. Более того, связанные с ШЗ изменения транскриптома были обнаружены и в других «не столь популярных» отделах головного мозга, таких как теменная доля [9] и мозжечок [10, 11]. Тем не менее, эти области практически не изучались в рамках психиатрических исследований, поэтому их участие в механизмах патогенеза ШЗ остается неизвестным.
Длинная некодирующая РНК (днРНК) играет критическую роль в регуляции экспрессии генов в головном мозге, и нарушение этой регуляции коррелирует с возникновением различных психических заболеваний, в том числе с ШЗ [12, 13]. Несмотря на то, что, подобно белок-кодирующим транскриптам, днРНК обычно синтезируется РНК-полимеразой II, она значительно превосходит мРНК по разнообразию, особенно в нервной ткани [14]. Тем не менее, большинство исследований экспрессии генов в посмертных образцах ткани головного мозга были посвящены изучению белок-кодирующих РНК, оставляя некодирующий компонент транскриптома неисследованным. В головном мозге многие днРНК специфически экспрессируются в определенных областях и на определенных стадиях развития [14, 15]. Следовательно, изменения паттернов экспрессии днРНК могут быть связаны с отклонениями в программировании индивидуального развития организма, которые предполагает дизонтогенетическая гипотеза этиологии ШЗ. В последнее время появляются новые данные, подтверждающие наличие у все большего числа днРНК способности выполнять регулирующую функцию на различных уровнях экспрессии генов, влияющих на биологические процессы, включая дифференцировку нейронов и иммунный ответ [15]. Вследствие широкого распространения коморбидности и значительного совпадения поведенческих симптомов среди разных психических заболеваний многие потенциальные днРНК с регулирующей функцией могут быть связаны с более чем одним заболеванием [16].
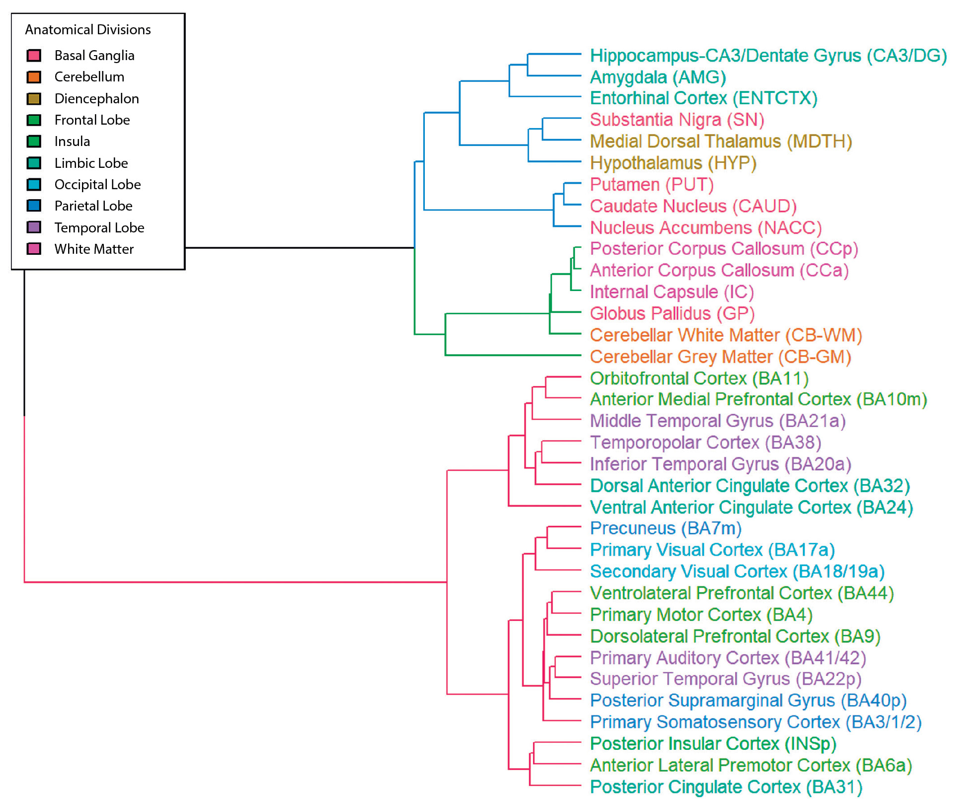
Самый большой класс днРНК составляют длинные межгенные некодирующие РНК (дмнРНК), которые, помимо того, что обладают необходимой длиной и не подвергаются трансляции (критерии днРНК), еще и не перекрываются с последовательностями, кодирующими белки. По сравнению с мРНК, дмнРНК менее консервативны, менее эффективно подвергаются сплайсингу и обладают более высокой специфичностью по отношению к тканям, несмотря на сходные пути биогенеза [17]. Помимо перекрывающихся признаков, есть несколько других аспектов, подтверждающих различие между дмнРНК и другими внутригенными днРНК [18]. В данном исследовании мы идентифицировали дмнРНК, связанные с ШЗ, и аннотировали их биологические функции путем сравнения транскриптомов 35 анатомических регионов, соответствующих 10 анатомическим отделам при посмертной оценке образцов головного мозга четырех здоровых лиц и четырех пациентов с диагнозом ШЗ (рис. 1, табл. S1 в Приложении).
Рисунок 1. Схематическое изображение 35 исследованных регионов головного мозга человека. Примечание: Цвета обозначают анатомические области, включающие регионы, представляющие интерес. Числа в окрашенных регионах указывают на соответствующие анатомические структуры, перечисленные в табл. S1 в Приложении.
МЕТОДЫ
Дизайн исследования
Сравнительное исследование с использованием посмертных образцов головного мозга проведено совместно ГБУЗ «Психиатрическая клиническая больница № 1 им. Н.А. Алексеева» ДЗМ и АНОО ВО «Сколковский институт науки и технологий». Критерием включения для пациентов с ШЗ был диагноз «параноидная шизофрения» (F20), установленный в соответствии с МКБ-10. Критериями включения для здоровых людей контрольной группы (ЗК), были: отсутствие в анамнезе психических расстройств или других заболеваний, связанных с поражением головного мозга; возраст и пол, соответствующие таковым у пациентов из группы ШЗ. Критериями включения, общими для обеих групп, были: письменное информированное согласие на посмертный сбор образцов головного мозга для любых видов некоммерческих биологических исследований и анонимная обработка социально-демографических, медицинских, психометрических данных; внезапная смерть без длительного агонирующего состояния от причин, не связанных непосредственно с функциями головного мозга; и интервал сбора образцов тканей менее 24 часов после смерти.
Образцы головного мозга
В нашем исследовании использовали образцы, полученные из восьми замороженных препаратов головного мозга — четырех здоровых доноров (ЗК) и четырех доноров с диагнозом ШЗ (табл. S2 в Приложении). Посмертные образцы головного мозга человека были предоставлены биобанком контрактной исследовательской организации (CRO) ООО «Национальный биосервис», Санкт-Петербург, Российская Федерация. Информированное согласие на использование тканей человека для исследований было получено в письменной форме от всех доноров или ближайших родственников представителем контрактной организации биобанка. Ткани головного мозга всех участников контрольной группы были признаны патологически неизмененными, согласно оценке, выполненной врачами-патологоанатомами психиатрической клинической больницы № 1 им. Н.А. Алексеева. Из каждого препарата головного мозга были получены срезы замороженных образцов из 35 областей, перечисленных в табл. S1 в Приложении, без предварительного оттаивания. Приготовленные образцы затем хранили при температуре –80°C вплоть до процедуры экстракции РНК.
Создание библиотеки РНК и оценка данных секвенирования
Из блока ткани массой примерно 30 миллиграмм каждого образца выделили РНК в соответствии с протоколом производителя по экстракции РНК с использованием лизирующего реагента QIAzol без каких-либо модификаций [19]. После измерения целостности и концентрации РНК создавались библиотеки для секвенирования в соответствии с протоколом отбора РНК с использованием полиаденилирования (poly-A selection) по методике производителя без каких-либо модификаций [20]. Библиотеки секвенировали с использованием платформы Illumina Hiseq 4000.
Для оценки качества необработанных прочтений (ридов) использовали программу FastQC [21]. Авторы также использовали программу Trimmomatic [22] для удаления некачественных прочтений и всех последовательностей адаптеров, идентифицированных ранее или предоставленных Trimmomatic. Авторы выполнили картирование полученных прочтений и сопоставление с референтным геномом человека GRCh38 с помощью программы HISAT2 [23]. Числовая матрица, содержащая данные о количестве экспрессируемых генов, была получена с использованием инструмента Stringtie и выражена в транскриптах на миллион (TPM) [24]. Аннотации генов были получены с помощью программы Ensembl v91 [25].
Анализ дифференциальной экспрессии генов
Гены, идентифицированные как длинные межгенные некодирующие РНК (дмнРНК) и белок-кодирующие (мРНК) с помощью Ensembl, были отобраны для последующего анализа. При анализе образцов как контрольной группы, так и пациентов с ШЗ, учитывали только гены, для значений экспрессии которых было выявлено не более двух нулевых значений покрытия среди восьми образцов, представляющих каждый регион головного мозга (двухнулевой порог). Результаты подсчета ТРМ были преобразованы в логарифмическую шкалу с помощью пакета DESeq2 [26]. Уровни экспрессии были скорректированы с учетом качества образца с помощью анализа линейной регрессии со значениями RIN (число целостности РНК). Наконец, для каждого участника авторы использовали нормализацию по донору, вычитая средние значения логарифмически преобразованных значений экспрессии, рассчитанные на основании данных экспрессии в 35 регионах данного мозга, из региональных значений экспрессии соответствующего донора. Авторы провели анализ главных компонент (Principle Component Analysis) с целью визуализировать вариации среди 280 исследованных образцов мозга, используя данные о нормализованных по донорам уровнях экспрессии 861 детектированной дмнРНК. На основе региональных средних значений в объединенных группах ЗК и ШЗ были выделены три кластера регионов головного мозга с помощью метода иерархической кластеризации, в котором расстояния были рассчитаны как один минус коэффициенты корреляции Пирсона, а кластеры были определены с помощью функции связи Уорда.
Для набора данных дмнРНК был проведен тест Левена с целью исключения генов с высокой гетероскедастичностью (пороговым значением для исключения был p <0,05). В результате было получено 768 детектированных дмнРНК со сбалансированной дисперсией. Для выявления транскриптов со значимыми различиями при оценке взаимодействия переменных (p <0,05 после коррекции методом Бенджамини–Хохберга) был выполнен двусторонний дисперсионный анализ (ANOVA), включающий эффект региона и заболевания (диагноз), проведенный на основании нормализованных по донору RIN-скорректированных log10-трансформированных значений экспрессии, выраженных в TPM. Эти транскрипты были выбраны для апостериорного (post hoc) теста Тьюки. Дифференциально экспрессируемые дмнРНК (DEL) были определены как те, для которых было выявлено значимое различие между двумя состояниями (контрольные здоровые участники и пациенты с ШЗ) в результате теста Тьюки по крайней мере в одном регионе головного мозга. Кратность изменения в пределах региона оценивали путем вычитания среднего значения трансформированной экспрессии контрольной группы из аналогичного значения группы ШЗ. Авторы определили DEL с повышенной экспрессией как те, для которых была продемонстрирована более высокая экспрессия в головном мозге пациентов с ШЗ по сравнению с контрольной группой, а DEL со сниженной экспрессией — как те, для которых наблюдали противоположное изменение экспрессии.
Анализ обогащения
Была рассчитана корреляция Пирсона между нормализованными по донору RIN-скорректированными log10-трансформированными значениями экспрессии DEL в TPM, и всеми мРНК, отобранными на основании двухнулевого порога, описанного выше. Гены, кодирующие белки, с коэффициентом корреляции r ≥0,85 были определены как потенциальные мишени соответствующих DEL. Для последующего анализа использовали DEL с не менее чем 10 мишенями. Для каждой DEL было проанализировано обогащение ее мишеней с использованием в качестве фонового набора всех кодирующих генов, превышающих порог обнаружения. Анализы представленности функциональных групп генов (терминов) в соответствии с категориями системы Gene Ontology (GO), Киотской энциклопедии генов и геномов (KEGG) и обогащения сигнальных путей Reactome для всех групп проводили с использованием пакета clusterProfiler R [27]. Термины и пути со скорректированными значениями p <0,05 считались обогащенными.
Авторы составили набор маркерных генов для каждого из восьми основных типов клеток головного мозга на основе опубликованных наборов генов. Для возбуждающих и тормозных нейронов были выбраны пересечения с соответствующими наборами данных из исследований [28, 29]. Аналогичным образом для других нейронных маркеров, микроглии, астроцитов и олигодендроцитов определяли соответствующие пересечения со списками, опубликованными в [28, 30, 31]. Маркеры для клеток-предшественников олигодендроцитов были описаны в [28], а данные о маркерах для эндотелиальных клеток были получены из [29]. Авторы выполнили оценку повышенной представленности этих маркеров в списке мишеней DEL, используя точный критерий Фишера с последующей коррекцией методом Бенджамини–Хохберга.
РЕЗУЛЬТАТЫ
Региональные различия экспрессии дмнРНК кластеризуются в областях белого вещества головного мозга
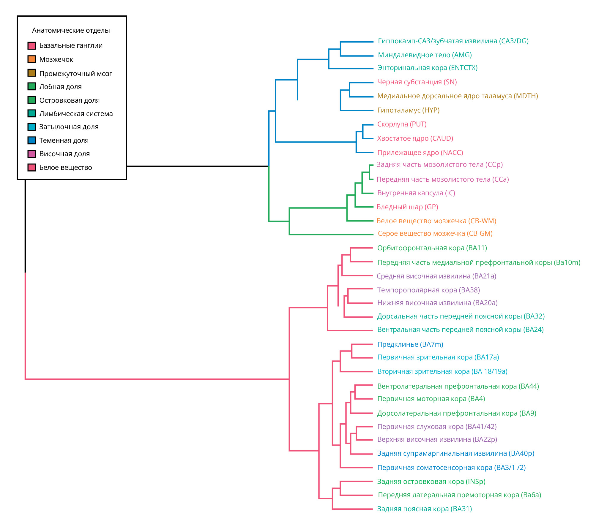
Ранее авторы данного исследования опубликовали данные транскриптомного анализа, охватывающие 33 региона головного мозга здорового человека [28]. В настоящей работе они проанализировали экспрессию генов в тех же 33 регионах головного мозга четырех человек с диагнозом ШЗ и двух дополнительных регионах головного мозга — темпорополярной коре (BA38) и передней части вторичной слуховой коры (BA21a) в группе пациентов с диагнозом ШЗ и в контрольной группе (рис. 1, табл. S1 в Приложении). На основании этих данных авторы выявили экспрессию 861 аннотированной дмнРНК человека, прошедших установленный порога интенсивности. Визуализация изменения экспрессии с использованием анализа методом главных компонент (PCA) показала существенное перекрытие образцов из групп ЗК и ШЗ (рис. 2A), в то время как различия образцов из разных анатомических областей были более очевидными (рис. 2B).
Рисунок 2. Общие паттерны экспрессии дмнРНК в головном мозге человека. Примечание: (A, B) Анализ методом PCA, демонстрирующий различия в экспрессии дмнРНК среди 280 исследованных образцов головного мозга, окрашенных в соответствии с наличием заболевания (A) или анатомическим положением (B). Каждая точка соответствует образцу головного мозга.
В соответствии с результатами PCA посредством неконтролируемой иерархической кластеризации на основе уровней экспрессии дмнРНК авторы определили три кластера регионов головного мозга, соответствуюшие анатомической структуре мозга (рис. 3, рис. S1 в Приложении). Первый кластер включает в основном области неокортекса; второй — все проводящие пути и мозжечок; и третий — промежуточный мозг и большую часть базальных ганглиев. Подструктуры лимбической системы принадлежат как кластеру I, так и кластеру III, причем регионы пространственно связаны внутри кластеров.
Рисунок 3. Неконтролируемая иерархическая кластеризация областей мозга на основании нормализованных по донорам профилей экспрессии 861 дмнРНК, усредненных по образцам из групп ЗК и ШЗ.
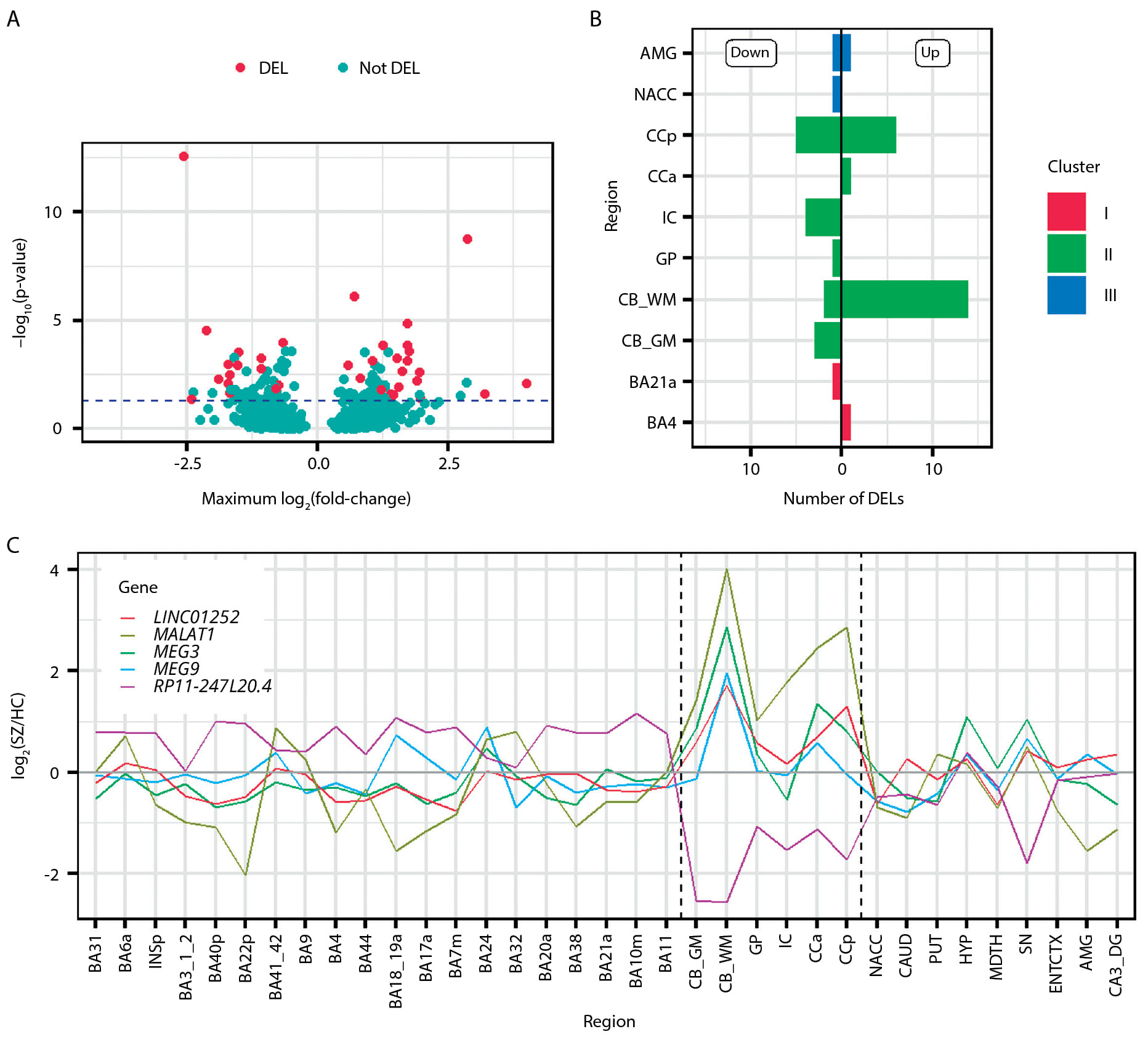
Экспрессия 135 из 861 детектированной дмнРНК значимо зависела как от наличия заболевания, так и от региона головного мозга (двусторонний ANOVA, скорректированное методом Бенджамини–Хохберга (BH) значение p <0,05 для взаимодействия, исключая 93 гена с неравной дисперсией). Среди этих дмнРНК авторы идентифицировали 37 DEL, для которых были выявлены различия между здоровыми людьми и пациентами с ШЗ, статистически значимые по крайней мере в одном отдельном регионе головного мозга (тест Тьюки, p <0,05; рис. 4A, табл. S3 в Приложении). Из них для четырех DEL была выявлена дисрегуляция в двух регионах, а для остальных — в одном. Кроме того, для 31 из 37 DEL была отмечена разница в уровне экспрессии в два и более раза между двумя образцами из группы здоровых лиц и пациентов с ШЗ (табл. S3 в приложении). Примечательно, что эти значимые различия не были равномерно распределены по головному мозгу, а были ассоциированы лишь с 10 из 35 исследованных регионов. Большинство этих ассоциаций было обнаружено в регионах, содержащих проводящие аксональные пути: в белом веществе мозжечка было выявлено 2 дмнРНК со сниженной экспрессией и 14 с повышенной экспрессией, а в 3 областях белого вещества головного мозга было выявлено 13 дмнРНК со сниженной экспрессией и 7 — с повышенной экспрессией (рис. 4В).
Рисунок 4. Дифференциально экспрессируемые дмнРНК (DEL) и соответствующие регионы головного мозга. Примечание: (A) Volcano диаграмма (volcano plot), демонстрирующая 768 дмнРНК, использованных в ANOVA, с отмеченными красным цветом 37 DEL. Вертикальная ось — значение p (ANOVA) скорректированное методом BH для тестирования взаимодействия между регионом головного мозга и диагнозом. Пунктирная синяя линия указывает на порог p = 0,05. Нанесенные на график значения кратности соответствуют максимальной кратности изменения среди 35 исследованных регионов головного мозга для каждой дмнРНК. (B) Количество DEL со сниженной и повышенной экспрессией, идентифицированных в каждом из 10 регионов головного мозга, в которых было выявлено по крайней мере одно значимое различие в экспрессии. Цвета соответствуют кластерам регионов головного мозга, показанным на рис. 2C. (C) Профили различия между уровнями экспрессии в группах ЗК и ШЗ, составленные для пяти DEL с наименьшим значением p при сравнении ШЗ/ЗК, а также для DEL, ранее упоминавшихся в литературе как ассоциированные с ШЗ, или и тех и других. Черные пунктирные линии ограничивают кластер регионов головного мозга, включающий регионы, богатые белым веществом.
DEL, для которых были выявлены наиболее значимые различия в экспрессии между группами ЗК и ШЗ в настоящем исследовании, включали следующие транскрипты: MEG3, RP11-247L20.4 и LINC01252. Дисрегуляция всех этих дмнРНК была обнаружена в белом веществе мозжечка, а экспрессия RP11-247L20.4 также была значимо снижена в сером веществе мозжечка. Авторы проиллюстрировали профили экспрессии этих пяти генов на рис. 4C. Примечательно, что MALAT1 также являлся геном с наибольшей амплитудой различий среди DEL. Для него было выявлено 16-кратное повышение экспрессии в мозжечке пациентов с ШЗ по сравнению с образцами из группы ЗК.
Повторный анализ опубликованных наборов данных дмнРНК выявил положительную и значимую корреляцию кратности изменений, ассоциированных с ШЗ, между нашими данными и опубликованными данными об экспрессии дмнРНК в миндалевидном теле (два исследования, корреляционный тест Спирмена, ρ >0,45, p <0,03) [32, 33]; однако для дорсолатеральной префронтальной коры (одно исследование, корреляционный тест Спирмена, ρ=0,15, p=0,39) [34] подобной корреляции установлено не было (табл. S4 в Приложении).
Функциональная аннотация DEL связывает их с нейропластичностью и нейротрансмиссией
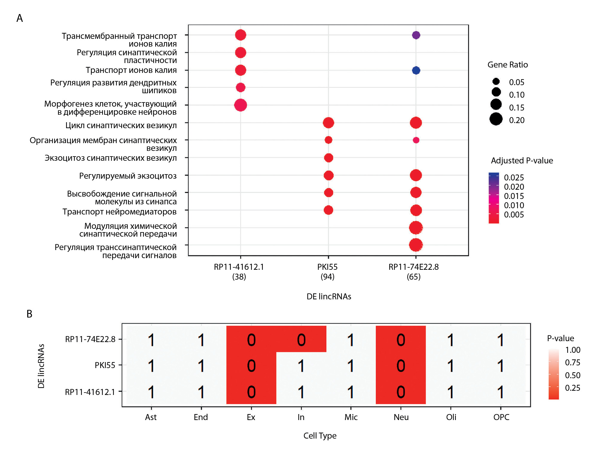
В то время как гены, кодирующие белки человека, как правило, имеют значимую функциональную аннотацию, к подавляющему большинству дмнРНК это не относится. Тем не менее, коэкспрессия транскриптов мРНК и дмнРНК может указывать на функциональную роль некодирующей РНК. Чтобы выполнить такую аннотацию, авторы определили мРНК, сильно коррелирующие с профилем различия экспрессии DEL, как потенциальные мишени соответствующего DEL. В то время как для большинства DEL было выявлено небольшое количество мишеней или они полностью отсутствовали, три DEL коррелировали со значительным количеством мРНК, что в целом составляло 218 из 231 идентифицированных корреляций DEL-мРНК. Эти три DEL включали дмнРНК RP11-74E22.8 с повышенной экспрессией в белом веществе мозжечка, а также LINC01963 и RP11-416I2.1, обе со сниженной экспрессией во внутренней капсуле, а также в области белого вещества. Кроме того, профили RP11-74E22.8 и LINC01963 имели сильную положительную корреляцию (коэффициент корреляции Пирсона r=0,76), и у них было выявлено 17 общих мРНК-мишеней из 71 и 105 мишеней соответственно.
Потенциальные мРНК-мишени трех DEL были значимо связаны с показателями активности нейронов, перечисленными в базе данных GO (гипергеометрический тест, значения p с коррекцией BH <0,05). В частности, мишени мРНК RP11-416I2.1 были связаны с потенциалзависимыми каналами и нейропластичностью, в то время как мишени двух других DEL были связаны с показателями синаптической передачи и передачи сигналов (рис. 5A, рис. S2A, S2B в Приложении). Анализ обогащения мишеней мРНК с использованием другой базы данных функциональных аннотаций, KEGG [35], связал четыре пути, включая «цикл синаптических везикул» и «метаболизм аланина, аспартата и глутамата», с мишенями LINC01963 (рис. S2B в Приложении). Функциональная аннотация с использованием базы Reactome Knowledgebase [36] дала аналогичные результаты: мишени RP11-416I2.1 были ассоциированы с калиевыми каналами и рецепторами, связанными с G-белком, в то время как две другие группы мишеней имели общие функциональные элементы, связанные с циклом высвобождения нейромедиаторов (рис. S2D в Приложении).
Рисунок 5. Аннотация трех дмнРНК с наибольшим количеством коррелируемых мРНК. Примечание: (A) Основные показатели биологического процесса GO, обогащенные в группе каждой мишени. (B) Маркеры типа клеток головного мозга, обогащенные в группе каждой мишени. Ast: астроцит, End: эндотелий, Ex: возбуждающий нейрон, In: тормозной нейрон, Mic: микроглия, Neu: нейрон, Oli: олигодендроцит, OPC: клетка-предшественник олигодендроцита.
Далее была выполнена оценка ассоциаций мРНК, являющихся мишенями DEL, с восемью основными типами клеток головного мозга, посредством их тестирования с использованием индивидуального списка маркерных генов, основанного на опубликованных данных. Анализ выявил очевидную и значимую связь между мишенями всех трех DEL и общими нейрональными маркерами, а также маркерами возбуждающих нейронов (рис. 5B). Эти данные согласуются с результатом функциональной аннотации, в котором преобладают показатели функциональной активности нейронов. Кроме того, мишени RP11-74E22.8 значимо перекрываются с маркерами ингибирующих нейронов, что может быть связано с их обогащением в ГАМК-ергических, дофаминергических и норадреналиновых путях. Данные результаты предполагают, что три DEL могут модулировать сеть генов, экспрессируемых в нейронах и принимающих участие в синаптической передаче сигналов.
ОБСУЖДЕНИЕ
Выполненный анализ экспрессии дмнРНК в головном мозге пациентов с ШЗ выявил лишь небольшие изменения в тех регионах коры головного мозга и базальных ганглиев, которые обычно считают связанными с данным расстройством. В то же время результаты анализа продемонстрировали существенную дисрегуляцию дмнРНК в областях белого вещества и в мозжечке. Данное исследование отличается от большинства предыдущих анализов экспрессии генов в головном мозге пациентов с ШЗ по двум существенным аспектам. Во-первых, измеряя экспрессию генов в нескольких областях одного и того же головного мозга, авторы основывали анализ на определении профилей экспрессии транскриптов в пределах головного мозга, сводя таким образом к минимуму любые межиндивидуальные различия. Такой подход позволил сосредоточиться на различиях экспрессии, характерных для конкретных регионов головного мозга, в том числе тех, которые оставались без внимания в предыдущих исследованиях. Межиндивидуальные вариации представляют собой серьезную проблему в исследованиях человека из-за неконтролируемых и разнообразных эффектов генетических факторов и факторов окружающей среды, что приводит к потере биологически значимых различий с пограничными или небольшими размерами эффекта [37]. В большинстве проведенных исследований экспрессии генов в головном мозге пациентов с ШЗ прицельно рассматривалсь одна либо несколько областей головного мозга [8]. Однако редкие данные «-омных» скрининговых исследований малоизученныех регионов головного мозга, например, оценки транскриптома и протеома мозжечка [10, 11], свидетельствовали о значимых изменениях экспрессии. В данном исследовании мы сфокусировали внимание на паттернах изменения экспрессии, идентифицированных в 35 регионах головного мозга. Результаты исследования показали, что белое вещество и мозжечок, возможно, требуют большего внимания в последующих исследованиях ШЗ.
Основными компонентами белого вещества являются миелинизированные аксоны, отходящие от тел нейронов. Таким образом, может показаться необычным, что наблюдаемые изменения экспрессии дмнРНК не сопровождались изменениями в соответствующем сером веществе. Одна из гипотез заключается в том, что изменения в экспрессии генов в этих областях происходят в основном в локальных глиальных клеток. Однако это представление вряд ли справедливо для серого вещества мозжечка, учитывая, что клетки, не являющиеся нейронами, составляют менее одной пятой от общей клеточной популяции в этой структуре [38]. Таким образом, чтобы объяснить наблюдаемые различия, нарушение регуляции генов в глиальных клетках должно быть существенным. Другим возможным объяснением наблюдаемых различий является перераспределение транскриптов, приводящее к накоплению DEL в аксонах, возникающих, вероятно, вследствие нарушения молекулярного транспорта. Это объяснение согласуется с данными о патологических измененияхбелого вещества при ШЗ [39] и может быть связано с результатами транскриптомного исследования мозжечка, которые выявили нарушение регуляции генов, участвующих в функционировании комплекса Гольджи и пресинаптическом везикулярном транспорте при ШЗ [11]. С другой стороны, специфические паттерны, наблюдаемые в областях белого вещества и мозжечка, могут быть следствием клеточно-специфической экспрессии генов. В мозжечке и коре головного мозга есть много ядер, включая все нейроны зернистого слоя мозжечка, которые не проецируются в другие области мозга. Таким образом, транскриптомы таких непроецирующихся нейронов могут не отражаться в транскриптоме белого вещества. В будущих экспериментах необходимо исследовать внутриклеточное расположение этих молекул, чтобы раскрыть лежащий в основе этого механизм и прояснить данные предположения.
Вторым особым аспектом настоящего исследования является прицельное изучение экспрессии некодирующих РНК. В отличие от мРНК, экспрессия дмнРНК проявляет более выраженную специфичность по отношению к тканям и регионам головного мозга, а также характеризуется большей амплитудой ответа, что делает их перспективными маркеры изменений, связанных с заболеваниями [40]. С другой стороны, очевидным недостатком исследования дмнРНК является почти полное отсутствие функциональной аннотации, что затрудняет интерпретацию результатов. Однако в данном исследовании авторы смогли в значительной степени преодолеть это ограничение, используя преимущества анализа коэкспрессии дмнРНК-мРНК, который был основан на профилях транскриптов, измеренных в 35 регионах головного мозга. Основываясь на этих профилях, а не на склонных к вариациям межиндивидуальных сравнениях, авторы смогли установить однозначную связь между совместно экспрессируемыми мишенями дмнРНК и нейронами и специфическими нейрональными функциями, такими как передача синаптических сигналов. Также следует отметить, что значительная часть DEL, идентифицированных в нашем исследовании, перекрывается с дмнРНК, о которых ранее сообщалось в нескольких аналогичных исследованиях. Ранее были получены данные, свидетельствующие о том, что на уровне отдельных дмнРНК у пациентов с ШЗ изменена экспрессия MEG3 в гиппокампе [41], верхней височной извилине [42] и миндалевидном теле [32, 43]. Аналогичным образом, сообщалось, что в головном мозге пациентов с ШЗ наблюдается повышение экспрессии LINC01252 в миндалевидном теле [33]. Два других DEL, которые упоминались в соответствующей литературе, включали дисрегуляцию MEG9 в миндалевидном теле [32] и MALAT1 в дорсолатеральной префронтальной коре [34]. Направление эффекта, установленное для этих дмнРНК, совпало с полученными нами данными, за единственным исключением различия в экспрессии MEG3 в гиппокампе, которое не было статистически значимым в настоящем исследовании. Помимо конкретных дмнРНК, в трех опубликованных исследованиях рассматривались наборы данных дмнРНК: в двух из области в миндалевидного тела и в одном из префронтальной коры [32–34]. Хотя совпадение результатов данного исследования с ранее выявленными различиями в миндалевидном теле было значимым, в коре авторы обнаружили лишь положительную тенденцию корреляции. Отсутствие статистически значимого совпадения в префронтальной коре может быть связано с недостаточной мощностью сравнения и, что более важно, с отсутствием обоснования изменений экспрессии дмнРНК в этой области. Проведенный нами общий анализ, а также профили экспрессии пяти выбранных DEL, продемонстрировали концентрацию высокоамплитудных различий экспрессии, связанных с ШЗ, в регионах белого и серого вещества мозжечка, а также некоторые статистически значимые различия в миндалевидном теле, но не в префронтальной коре. Эти предварительные результаты являются основанием для проведения дальнейших подтверждающих исследований ассоциаций некодирующей РНК с заболеваниями.
Основным ограничением настоящей работы является небольшое количество исследованных препаратов головного мозга в каждой группе. Несмотря на то, что в исследовании рассматривалось 35 регионов каждого индивида, и количество образцов головного мозга между группами было сбалансированным, в каждой группе было выявлено только четыре биологических препарата. Это число, безусловно, мало для такого гетерогенного заболевания, как ШЗ. Клиническая картина ШЗ весьма разнообразна, поэтому вопрос о том, согласуется ли субъективно устанавливаемый, основанный на поведенческих проявлениях диагноз заболевания с характером молекулярных изменений, остается предметом дискуссий [44]. Однако это ограничение является универсальным и представляет собой проблему, в значительной степени нерешенную в большинстве исследований посмертных препаратов головного мозга [2, 8]. В отличие от других исследований, наш анализ сводит к минимуму межиндивидуальные различия, используя в качестве внутреннего контроля средний уровень экспрессии каждого транскрипта в этом же головном мозге. В результате, несмотря на ограниченный размер выборки, авторы идентифицировали ряд DEL, вовлечение которых в патогенез ШЗ можно подтвердить данными предыдущих исследований этого заболевания, а также выявили очевидную связь идентифицированных DEL с транскриптами мРНК, участвующими в специфических для нейронов функциях, предполагающих вовлечение биологически значимых сигналов.
ВЫВОД
Анализ паттернов экспрессии длинных некодирующих РНК в 35 различных регионах головного мозга продемонстрировал кластеризацию связанных с ШЗ изменений экспрессии в тех структурах головного мозга, которые обычно не представлены в транскриптомных исследованиях: области белого вещества и мозжечка. Кроме того, идентифицированные изменения экспрессии дмнРНК были связаны с мРНК, преимущественно экспрессируемой в нейронах и принимающей участие в специфических функциях нейрона, таких как синаптическая передача. Эти результаты убедительно демонстрируют необходимость изучения в дальнейших исследованиях молекулярных механизмов ШЗ широкого круга структур головного мозга, в том числе облстей белого вещества и мозжечка.
Благодарности: Мы благодарим всех авторов за их вклад в исследование.
Вклад авторов: А.Ю. Морозова, Я.А. Зоркина, Д.С. Андреюк: провели клинико-диагностическую оценку пациентов с ШЗ и курировали сбор образцов головного мозга; О.И. Ефимова провела пробоподготовку образцов головного мозга; Т. Нгуен, А.В. Токарчук: провели формальный анализ; Т. Нгуен, Ф.Е. Хайтович: написали рукопись; Г.П. Костюк, Ф.Е. Хайтович: разработали исследование и руководили работой. Все авторы прочитали и одобрили окончательный вариант рукописи.
Финансирование: Исследование проведено при поддержке Российского научного фонда в рамках гранта № 22-15-00474.
Конфликт интересов: Авторы заявляют об отсутствии конфликта интересов.
Дополнительные данные
Дополнительные материалы к данной статье можно найти в онлайн-версии, doi: 10.17816/CP219
Об авторах
Туан Нгуен
Центр нейробиологии и нейрореабилитации имени Владимира Зельмана, АНОО ВО «Сколковский институт науки и технологий»
Email: tuan.nguyen@skoltech.ru
ORCID iD: 0000-0002-1703-0404
MS
Россия, МоскваОльга Игоревна Ефимова
Центр нейробиологии и нейрореабилитации имени Владимира Зельмана, АНОО ВО «Сколковский институт науки и технологий»
Email: o.efimova@skoltech.ru
ORCID iD: 0000-0003-0842-3203
MS
Россия, МоскваАртем Валерьевич Токарчук
Центр нейробиологии и нейрореабилитации имени Владимира Зельмана, АНОО ВО «Сколковский институт науки и технологий»
Email: a.tokarchuk@skoltech.ru
ORCID iD: 0000-0002-9234-5828
MS
Россия, МоскваАнна Юрьевна Морозова
ФГБУ «Национальный медицинский исследовательский центр психиатрии и наркологии им. В.П. Сербского» Минздрава России; ГБУЗ «Психиатрическая клиническая больница № 1 им. Н.А. Алексеева Департамента здравоохранения города Москвы»
Email: hakurate77@gmail.com
ORCID iD: 0000-0002-8681-5299
Senior Researcher, Department of Basic and Applied Neurobiology, The officer-in-charge
Россия, Москва; МоскваЯна Александровна Зоркина
ФГБУ «Национальный медицинский исследовательский центр психиатрии и наркологии им. В.П. Сербского» Минздрава России; ГБУЗ «Психиатрическая клиническая больница № 1 им. Н.А. Алексеева Департамента здравоохранения города Москвы»
Email: zorkina.ya@serbsky.ru
ORCID iD: 0000-0003-0247-2717
SPIN-код: 3017-3328
ResearcherId: H-2424-2013
Cand. Sci. (Biology), Senior Researcher
Россия, Москва; МоскваДенис Сергеевич Андреюк
ГБУЗ «Психиатрическая клиническая больница № 1 им. Н.А. Алексеева Департамента здравоохранения города Москвы»
Email: denis.s.andreyuk@yandex.ru
ORCID iD: 0000-0002-3349-5391
Cand. Sci. (Biology), Senior Fellow at the Education Center
Россия, МоскваГеоргий Петрович Костюк
ГБУЗ «Психиатрическая клиническая больница № 1 им. Н.А. Алексеева Департамента здравоохранения города Москвы»
Email: editorinchief@consortium-psy.com
ORCID iD: 0000-0002-3073-6305
Scopus Author ID: 57200081884
Dr. Sci (Med.), Professor, Director, Editor-in-Chief, Consortium Psychiatricum
Россия, МоскваФилипп Ефимович Хайтович
Центр нейробиологии и нейрореабилитации имени Владимира Зельмана, АНОО ВО «Сколковский институт науки и технологий»
Автор, ответственный за переписку.
Email: p.khaitovich@skoltech.ru
ORCID iD: 0000-0002-4305-0054
Ph.D., Professor
Россия, МоскваСписок литературы
- GBD 2016 Disease and Injury Incidence and Prevalence Collaborators. Global, regional, and national incidence, prevalence, and years lived with disability for 328 diseases and injuries for 195 countries, 1990–2016: a systematic analysis for the Global Burden of Disease Study 2016. Lancet. 2017;390(10100):1211-59. doi: 10.1016/S0140-6736(17)32154-2.
- Khavari B, Cairns MJ. Epigenomic dysregulation in schizophrenia: in search of disease etiology and biomarkers. Cells. 2020;9(8):1837. doi: 10.3390/cells9081837.
- Van Erp TG, Walton E, Hibar DP, et al. Cortical brain abnormalities in 4474 individuals with schizophrenia and 5098 control subjects via the Enhancing Neuro Imaging Genetics Through Meta Analysis (ENIGMA) Consortium. Biol Psychiatry. 2018;84(9):644-54. doi: 10.1016/j.biopsych.2018.04.023.
- Vita A, de Peri L, Deste G, Sacchetti E. Progressive loss of cortical gray matter in schizophrenia: a meta-analysis and meta-regression of longitudinal MRI studies. Translational Psychiatry. 2012;2(11):e190. doi: 10.1038/tp.2012.116.
- Smucny J, Dienel SJ, Lewis DA, Carter CS. Mechanisms underlying dorsolateral prefrontal cortex contributions to cognitive dysfunction in schizophrenia. Neuropsychopharmacology. 2022;47(1):292-308. doi: 10.1038/s41386-021-01089-0.
- Bobilev AM, Perez JM, Tamminga CA. Molecular alterations in the medial temporal lobe in schizophrenia. Schizophr Res. 2020;217:71-85. doi: 10.1016/j.schres.2019.06.001.
- Van Erp TG, Hibar DP, Rasmussen JM, et al. Subcortical brain volume abnormalities in 2028 individuals with schizophrenia and 2540 healthy controls via the ENIGMA consortium. Mol Psychiatry. 2016;21(4):547-53. doi: 10.1038/mp.2015.63.
- Merikangas AK, Shelly M, Knighton A, et al. What genes are differentially expressed in individuals with schizophrenia? A systematic review. Molecular Psychiatry. 2022;27(3):1373-83. doi: 10.1038/s41380-021-01420-7.
- Yildiz M, Borgwardt SJ, Berger GE. Parietal lobes in schizophrenia: do they matter? Schizophr Res Treatment. 2011:581686. doi: 10.1155/2011/581686.
- Vidal-Domènech F, Riquelme G, Pinacho R, et al. Calcium-binding proteins are altered in the cerebellum in schizophrenia. PLoS One. 2020;15(7):e0230400. doi: 10.1371/journal.pone.0230400.
- Mudge J, Miller NA, Khrebtukova I, et al. Genomic convergence analysis of schizoprenia: mRNA sequencing reveals altered synaptic vesicular transport in post-mortem cerebellum. PLoS One. 2008;3(11):e3625. doi: 10.1371/journal.pone.0003625.
- Aliperti V, Skonieczna J, Cerase A. Long non-coding RNA (lncRNA) roles in cell biology, neurodevelopment and neurological disorders. Noncoding RNA. 2021;7(2):36. doi: 10.3390/ncrna7020036.
- Gibbons A, Udawela M, Dean B. Non-Coding RNA as novel players in the pathophysiology of schizophrenia. Noncoding RNA. 2018;4(2):11. doi: 10.3390/ncrna4020011.
- Salvatori B, Biscarini S, Morlando M. Non-coding RNAs in nervous system development and disease. Front Cell Dev Biol. 2020;8:273. doi: 10.3389/fcell.2020.00273.
- Statello L, Guo CJ, Chen LL, Huarte M. Gene regulation by long non-coding RNAs and its biological functions. Nat Rev Mol Cell Biol. 2021;22(2):96-118. doi: 10.1038/s41580-020-00315-9.
- Rusconi F, Battaglioli E, Venturin M. Psychiatric disorders and lncRNAs: a synaptic match. Int J Mol Sci. 2020;21(9):3030. doi: 10.3390/ijms21093030.
- Melé M, Mattioli K, Mallard W, et al. Chromatin environment, transcriptional regulation, and splicing distinguish lincRNAs and mRNAs. Genome Res. 2017;27 (1):27-37. doi: 10.1101/gr.214205.116.
- Ransohoff JD, Wei Y, Khavari PA. The functions and unique features of long intergenic non-coding RNA. Nat Rev Mol Cell Biol. 2018;19(3):143-57. doi: 10.1038/nrm.2017.104.
- Quick-Start Protocols — QIAzol Lysis Reagent 2011 [Internet]. [cited 2022 Oct 5]. Available from: https://www.qiagen.com/us/resources/download.aspx?id=6c452080-142a-44a7-a902-9177dea57d7c&lang=en.
- TruSeq RNA Sample Prep Guide (15008136 A) [Internet]. 2010. [cited 2022 Oct 5]. Available from: https://support.illumina.com/downloads/truseq_rna_sample_preparation_guide_15008136.html.
- Andrews S. FastQC: A quality control tool for high throughput sequence data [Internet]. 2010. [cited 2022 Oct 5]. Available from: http://www.bioinformatics.babraham.ac.uk/projects/fastqc/. Accessed 5 Oct 2022.
- Bolger AM, Lohse M, Usadel B. Trimmomatic: A flexible trimmer for Illumina sequence data. Bioinformatics. 2014;30(15):2114-20. doi: 10.1093/bioinformatics/btu170.
- Kim D, Paggi JM, et al. Graph-based genome alignment and genotyping with HISAT2 and HISAT-genotype. Nat Biotechnol. 2019;37(8):907-15. doi: 10.1038/s41587-019-0201-4.
- Pertea M, Pertea GM, Antonescu CM, et al. StringTie enables improved reconstruction of a transcriptome from RNA-seq reads. Nat Biotechnol. 2015;33(3):290-5. doi: 10.1038/nbt.3122.
- Cunningham F, Allen JE, Allen J, et al. Ensembl 2022. Nucleic Acids Res. 2022;50(D1):D988-95. doi: 10.1093/nar/gkab1049.
- Love MI, Huber W, Anders S. Moderated estimation of fold change and dispersion for RNA-seq data with DESeq2. Genome Biol. 2014;15(12):550. doi: 10.1186/s13059-014-0550-8.
- Yu G, Wang LG, Han Y, He QY. ClusterProfiler: an R package for comparing biological themes among gene clusters. OMICS. 2012;16(5):284-7. doi: 10.1089/omi.2011.0118.
- Khrameeva E, Kurochkin I, Han D, et al. Single-cell-resolution transcriptome map of human, chimpanzee, bonobo, and macaque brains. Genome Res. 2020;30(5):776-89. doi: 10.1101/gr.256958.119.
- Lake BB, Chen S, Sos BC, et al. Integrative single-cell analysis of transcriptional and epigenetic states in the human adult brain. Nat Biotechnol. 2018;36(1):70-80. doi: 10.1038/nbt.4038.
- Darmanis S, Sloan SA, Zhang Y, et al. A survey of human brain transcriptome diversity at the single cell level. Proc Natl Acad Sci U S A. 2015;112(23):7285-90. doi: 10.1073/pnas.1507125112.
- Zhang Y, Sloan SA, Clarke LE, et al. Purification and characterization of progenitor and mature human astrocytes reveals transcriptional and functional differences with mouse. Neuron. 2016;89(1):37-53. doi: 10.1016/j.neuron.2015.11.013.
- Liu Y, Chang X, Hahn CG, et al. Noncoding RNA dysregulation in the amygdala region of schizophrenia patients contributes to the pathogenesis of the disease. Transl Psychiatry. 2018;8(1):44. doi: 10.1038/s41398-017-0030-5.
- Tian T, Wei Z, Chang X, et al. The long noncoding RNA landscape in amygdala tissues from schizophrenia patients. EBioMedicine. 2018;34:171-81. doi: 10.1016/j.ebiom.2018.07.022.
- Hauberg ME, Fullard JF, Zhu L, et al.; CommonMind Consortium. Differential activity of transcribed enhancers in the prefrontal cortex of 537 cases with schizophrenia and controls. Mol Psychiatry. 2019;24(11):1685-95. doi: 10.1038/s41380-018-0059-8.
- Kanehisa M, Goto S. KEGG: Kyoto encyclopedia of genes and genomes. Nucleic Acids Res. 2000;28(1):27. doi: 10.1093/nar/28.1.27.
- Gillespie M, Jassal B, Stephan R, et al. The reactome pathway knowledgebase 2022. Nucleic Acids Res. 2022;50(D1):D687-92. doi: 10.1093/nar/gkab1028.
- Huang G, Osorio D, Guan J, et al. Overdispersed gene expression in schizophrenia. NPJ Schizophr. 2020;6(1):9. doi: 10.1038/s41537-020-0097-5.
- Azevedo FA, Carvalho LR, Grinberg LT, et al. Equal numbers of neuronal and nonneuronal cells make the human brain an isometrically scaled-up primate brain. J Comp Neurol. 2009;513(5):532-41. doi: 10.1002/cne.21974.
- Najjar S, Pearlman DM. Neuroinflammation and white matter pathology in schizophrenia: systematic review. Schizophrenia Research. 2015;161(1):102-12. doi: 10.1016/j.schres.2014.04.041.
- Sánchez Y, Huarte M. Long non-coding RNAs: challenges for diagnosis and therapies. Nucleic Acid Ther. 2013;23(1):15-20. doi: 10.1089/nat.2012.0414.
- Hwang Y, Kim J, Shin JY, et al. Gene expression profiling by mRNA sequencing reveals increased expression of immune/inflammation-related genes in the hippocampus of individuals with schizophrenia. Transl Psychiatry. 2013;3(10):e321. doi: 10.1038/tp.2013.94.
- Wu JQ, Wang X, Beveridge NJ, et al. Transcriptome sequencing revealed significant alteration of cortical promoter usage and splicing in schizophrenia. PLoS One. 2012;7(4):e36351. doi: 10.1371/journal.pone.0036351.
- Chang X, Liu Y, Hahn CG, et al. RNA-seq analysis of amygdala tissue reveals characteristic expression profiles in schizophrenia. Transl Psychiatry. 2017;7(8):e1203. doi: 10.1038/tp.2017.154.
- Barch DM, Bustillo J, Gaebel W, et al. Logic and justification for dimensional assessment of symptoms and related clinical phenomena in psychosis: relevance to DSM-5. Schizophr Res. 2013;150(1):15-20. doi: 10.1016/j.schres.2013.04.027.
Дополнительные файлы






