УСРЕДНЕННАЯ КРУГОВАЯ ПРОСТРАНСТВЕННАЯ ОГРАНИЧЕННАЯ ЗАДАЧА ТРЕХ ТЕЛ: ВНУТРЕННИЙ ВАРИАНТ, НОВЫЕ РЕЗУЛЬТАТЫ
- Авторы: Красильников П.С.1, Доброславский А.В.1
-
Учреждения:
- Московский авиационный институт (национальный исследовательский университет)
- Выпуск: Том 512, № 1 (2023)
- Страницы: 33-41
- Раздел: МАТЕМАТИКА
- URL: https://bakhtiniada.ru/2686-9543/article/view/139272
- DOI: https://doi.org/10.31857/S2686954323600489
- EDN: https://elibrary.ru/PPGFND
- ID: 139272
Цитировать
Полный текст
Аннотация
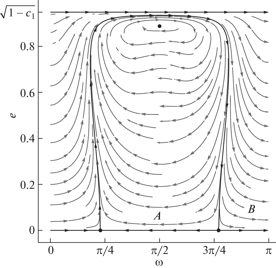
Рассмотрена пространственная ограниченная круговая задача трех тел в нерезонансном случае. Изучение эволюции орбиты спутника проводится на основе схемы Гаусса: исследуются усредненные уравнения движений в пространстве оскулирующих элементов. В качестве невозмущенной орбиты берется кеплеровский эллипс с фокусом в основном теле (Солнце), когда большая полуось эллипса меньше радиуса орбиты внешней планеты (внутренняя задача). Показано, что дважды усредненная возмущенная силовая функция задачи допускает, на основе применения формулы Парсеваля, явное аналитическое представление с помощью рядов с коэффициентами, выраженными через гипергеометрические функции Гаусса, Клаузена. Исследование поведения этой функции на кривых неаналитичности показало, что ряды являются асимптотическими. Для редуцированной системы с одной степенью свободы построены фазовые портреты колебаний в плоскости кеплеровских элементов e, \(\omega \) во втором и четвертом приближениях. Показано, что в четвертом приближении существенно усложняется топология фазового портрета по сравнению с первым и вторым приближениями, при условии, что константа \({{c}_{1}}\) интеграла Лидова–Козаи принадлежит интервалу (0, 0.382).
Ключевые слова
Об авторах
П. С. Красильников
Московский авиационный институт (национальный исследовательский университет)
Автор, ответственный за переписку.
Email: krasil06@rambler.ru
Россия, Москва
А. В. Доброславский
Московский авиационный институт (национальный исследовательский университет)
Автор, ответственный за переписку.
Email: a.dobroslavskiy@gmail.com
Россия, Москва
Список литературы
- Лидов М.Л. Эволюция орбит искусственных спутников планет под действием гравитационных возмущений внешних тел. // Искусственные спутники Земли. 1961. Т. 8. С. 5–45.
- Von Zeipel H. Recherches sur le mouvement des petites planétes. Troisiéme partie. // Ark. Mat. Astron. Fys. 1917. V. 12. P. 1–89.
- Kozai Y. Secular perturbations of asteroids with high inclination and eccentricity // Astronomical Journal. 1962. V. 67. P. 591–598.
- Brown E.W. The stellar Problem of Three Bodies I, II and III // Monthly Notices of the Royal Astronomical Society. 1936. V. 97. P. 56–61, P. 62–66, P. 116–127.
- Вашковьяк М.А. Эволюция орбит в ограниченной круговой двукратно осредненной задаче трех тел. 1. Качественное исследование // Космические исследования. 1981. Т. 19. С. 5–18.
- Дубошин Г.Н. Теория притяжения. М.: Физматгиз, 1961. 288 с.
- Аксенов Е.П. Осредненная ограниченная круговая задача трех тел // Тр. ун-та дружбы народов им. П. Лумумбы. 1967. Т. 21. С. 184–202.
- Грандштейн И.С., Рыжик И.М. Таблицы интегралов, сумм, рядов и произведений. М.: Физматгиз, 1963. 1100 с.
- Брумберг В.А. Разложение пертурбационной функции в спутниковых задачах. Бюллетень ИТА. 1967. Т. 11. № 2. С. 73–83.
- Lidov M.L., Ziglin S.L. The analysis of restricted circular twice-averaged three body problem in the case of close orbits. // Celestial Mechanics. 1974. V. 9. P. 151–173.
- Пуанкаре А. Избранные труды в трех томах. Том I. Новые методы небесной механики. М.: Наука, 1971. 771 с.
- Моисеев Н.Д. О некоторых основных упрощенных схемах небесной механики, получаемых при помощи осреднения ограниченной круговой проблемы трех точек. Об осредненных вариантах пространственной ограниченной круговой проблемы трех точек. // Труды ГАИШ. 1945. С. 100–117.
- Емельянов Н.В. Динамика естественных спутников планет на основе наблюдений. Фрязино: Век 2, 2019. 575 с.
- Вашковьяк М.А. Качественное исследование эволюции орбит в ограниченной круговой двукратноосредненной задаче трех тел // Препринт ИПМ. 1979. № 106.
Дополнительные файлы










