ON ONE APPROACH TO THE ASSESSMENT OF A TRIANGULAR ELEMENT DEGENERATION IN A TRIANGULATION
- Авторлар: Kriksin Y.A.1, Tishkin V.F.1
-
Мекемелер:
- Keldysh Institute of Applied Mathematics of Russian Academy of Sciences
- Шығарылым: Том 510, № 1 (2023)
- Беттер: 52-56
- Бөлім: MATHEMATICS
- URL: https://bakhtiniada.ru/2686-9543/article/view/134361
- DOI: https://doi.org/10.31857/S2686954323600088
- EDN: https://elibrary.ru/XHXMGF
- ID: 134361
Дәйексөз келтіру
Толық мәтін
Аннотация
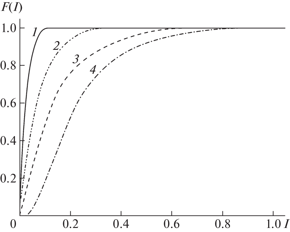
A quantitative estimate of a triangular element quality is proposed - the triangle degeneration index. To apply this estimate, the simplest model triangulation is constructed, in which the coordinates of the nodes are formed as the sum of the corresponding coordinates of the nodes of some given regular grid and random increments to them. For different values of the parameters, the empirical distribution function of the triangle degeneration index is calculated, which is considered as a quantitative characteristic of the quality of triangular elements in the constructed triangulation.
Негізгі сөздер
Авторлар туралы
Yu. Kriksin
Keldysh Institute of Applied Mathematics of Russian Academy of Sciences
Хат алмасуға жауапты Автор.
Email: kriksin@imamod.ru
Russia, Moscow
V. Tishkin
Keldysh Institute of Applied Mathematics of Russian Academy of Sciences
Хат алмасуға жауапты Автор.
Email: v.f.tishkin@mail.ru
Russia, Moscow
Әдебиет тізімі
- Делоне Б.Н. О пустоте сферы // Изв. АН СССР. ОМЕН. 1934. № 4. С. 793–800.
- Gallagher R.H. Finite Element Analysis: Fundamentals. Berlin, Heidelberg: Springer-Verlag 1976. 396 c.
- Fletcher C.A.J. Computational Galerkin methods. NY, Berlin, Heidelberg, Tokio: Springer-Verlag, 1984. 309 c.
- Preparata F.P., Shamos M.I. Computational Geometry: An introduction. NY, Berlin, Heidelberg, Tokio: Springer-Verlag, 1985. 400 c.
- Edelsbrunner H., Seidel R. Voronoi diagrams and arrangements // Discrete and Computational Geometry. 1986. V. 8. № 1. C. 25–44. https://doi.org/10.1007/BF02187681
- Lee D.T., Lin A.K. Generalized Delaunay triangulation for planar graphs // Discrete and Computational Geometry. 1986. № 1. C. 201–217. https://doi.org/10.1007/BF02187695
- Paul Chew L. Constrained Delaunay triangulations // Algorithmica. 1989. V. 4. № 1. C. 97–108. https://doi.org/10.1007/BF01553881
- Скворцов А.В., Мирза Н.С. Алгоритмы построения и анализа триангуляции. Томск: Изд-во Томского университета, 2006. 167 с.
- Pournin L., Liebling Th.M. Constrained paths in the flip-graph of regular triangulations // Computational Geometry. 2007. V. 37. C. 134–140. https://doi.org/10.1016/j.comgeo.2006.07.001
- Hjelle Ø., Dæhlen M. Triangulations and Applications. Berlin: Heidelberg: Springer, 2006. 240 c.
- De Loera J.A., Rambau J., Santos F. Triangulations: Structures for Algorithms and Applications (Algorithms and Computation in Mathematics, Vol. 25) 1st Edition. Berlin, Heidelberg, Springer, 2010, 548 c.
- Соболь И.М. Численные методы Монте-Карло. Москва: Наука, 1973. 312 с.
Қосымша файлдар






