An elastic strip with a crack: an exact solution
- Authors: Kovalenko M.D.1, Kerzhaev A.P.2, Menshova I.V.2,3, Vlasov D.A.4
-
Affiliations:
- Institute of Applied Mechanics, Russian Academy of Sciences
- Institute of Earthquake Prediction Theory and Mathematical Geophysics, Russian Academy of Sciences
- Bauman Moscow State Technical University
- OOO “SIGMA TAU”
- Issue: Vol 518, No 1 (2024)
- Pages: 51-56
- Section: МЕХАНИКА
- URL: https://bakhtiniada.ru/2686-7400/article/view/282880
- DOI: https://doi.org/10.31857/S2686740024050089
- EDN: https://elibrary.ru/HXJMZC
- ID: 282880
Cite item
Full Text
Abstract
A method of solving the problem for an infinite elastic strip with a transverse crack located on the vertical axis of symmetry is proposed. The solution is sought in the form of series in Papkovich–Fadle eigenfunctions, the coefficients of which are determined explicitly. The solution method does not depend on the type of homogeneous boundary conditions on the sides of the strip. To solve the problem, a function is constructed from the Papkovich–Fadle eigenfunctions that allows an analytical continuation outside the crack into the entire strip. The analytic continuation is constructed using the Borel transform. The solution sequence is shown using the example of an even-symmetric problem for a free strip with a central crack, on the sides of which normal stresses are specified.
Full Text
ФОРМУЛИРОВКА ЗАДАЧИ. ПРЕДСТАВЛЕНИЕ РЕШЕНИЯ
Рассмотрим четно-симметричную относительно центральных координатных осей деформацию бесконечной полосы со свободными сторонами, т.е.
(1)
в центре которой имеется симметричный поперечный разрез .
На сторонах разреза заданы одинаковые по величине нормальные напряжения
, (2)
а вне разреза – равные нулю (направленные вдоль оси ) продольные перемещения. Касательные напряжения при отсутствуют. Четная функция может быть непрерывной на всем отрезке или иметь конечные разрывы, в том числе и в точках . Она может содержать -функции или их производные во всех внутренних точках отрезка , кроме его концов.
Задача была предметом многочисленных исследований приближенно-аналитическими и численными методами (см., например, работы [1–4]).
Решение задачи в полосе с нулевыми касательными напряжениями и заданным разрывом продольных перемещений на стыке правой и левой полуполос можно представить в виде рядов [5] ( )
(3)
по собственным функциям Папковича–Фадля, соответствующим тем или иным однородным граничным условиям на сторонах полосы. Для полосы со свободными сторонами собственные функции имеют вид
(4)
В формулах (3) и (4) – умноженные на модуль сдвига продольное и поперечное перемещения соответственно; – коэффициент Пуассона; – неизвестные коэффициенты; ( ) – все комплексные нули целой функции экспоненциального типа [6, 7]
(5)
ПРЕОБРАЗОВАНИЕ БОРЕЛЯ И ИНТЕГРАЛ ТИПА КОШИ
Приведем для удобства краткие сведения по преобразованию Бореля. Пусть
(6)
есть целая функция экспоненциального типа, суммируемая с квадратом на вещественной оси. По теореме Пэли–Винера [6–8] равна нулю вне отрезка и суммируема с квадратом на этом отрезке. Интеграл
(7)
называется преобразованием Бореля функции , а функция называется ассоциированной по Борелю с целой функцией экспоненциального типа . Подставим (6) в (7) и поменяем порядки интегрирования. Тогда получим
(8)
Интеграл типа Коши, стоящий справа в (8), представляет собой функцию, аналитическую во всей плоскости комплексной переменной , кроме точек отрезка [9], и является аналитическим продолжением преобразования Бореля во всю плоскость комплексной переменной , разрезанную по отрезку мнимой оси .
Функцию можно представить в другом виде [6]:
(9)
Подставляя (9) в (7), получим
(10)
– произвольный контур, охватывающий разрез и проходимый в положительном направлении. Контур можно как угодно близко прижать к мнимой оси [6]. При этом конечные точки разреза должны обходиться по некоторым окружностям малого радиуса в том случае, когда в этих точках заданы -функции или их производные. Предполагая, что сосредоточенных факторов в вершинах разреза нет, получим
(11)
Это выражение совпадет с (8), если принять, что
(12)
Функция представляет собой скачок функции на разрезе .
ПОСЛЕДОВАТЕЛЬНОСТЬ РЕШЕНИЯ ЗАДАЧИ
Введем функцию
(13)
Она сконструирована так, что, подставляя сюда выражения для соответствующих собственных функций Папковича–Фадля, получим функцию экспоненциального вида
(14)
или
(15)
Предположим, что известны перемещения на торце правой полуполосы. С помощью соотношения ортогональности Папковича [10–13] и пользуясь работой [5], найдем коэффициенты в формулах (3):
(16)
Составим ряд
(17)
Так как касательные напряжения , то, согласно (3) и (13), сумма ряда (17) на торцах правой и левой полуполос соответственно будет равна
(18)
Найдем преобразование Бореля функций и , воспользовавшись формулой (7). Обозначим
(19)
Функция аналитична в полосе , кроме отрезка , на котором она, согласно (18), имеет скачок (12), равный
(20)
Рассмотрим функцию
(21)
где [14]
(22)
Мнимая часть функции не будет иметь скачка на , так как в этом случае, согласно (18) и (22),
(23)
Однако скачок ее вещественной части на не будет равен нулю:
(24)
По известному скачку (24) с помощью преобразования Бореля найдем функцию и
(26)
Следовательно,
(27)
Подставляя (27) в (16), найдем коэффициенты .
Пример. Пусть .
- Тогда, согласно (24),
(28)
- Ее преобразование Фурье равно
(29)
- По формуле (8) определим функцию
(30)
- Найдем ее мнимую часть:
(31)
- Согласно формуле (27),
(32)
- Подставив (32) в (16), получим коэффициенты разложений:
(33)
Здесь
(34)
В формулах (29), (34) – функции Бесселя первого рода второго, первого и нулевого порядков соответственно [15, 16].
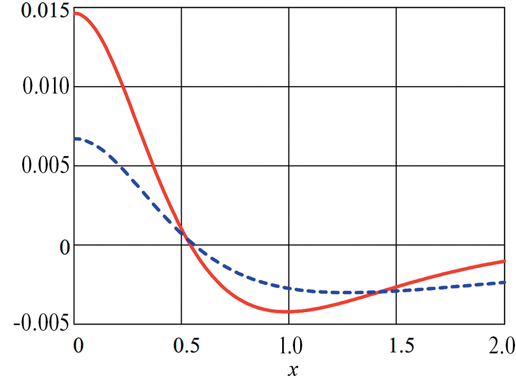
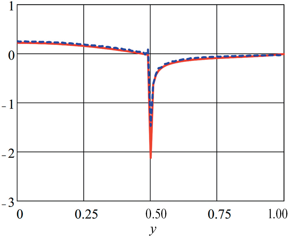
На рис. 1 показаны кривые распределения нормальных напряжений в полосе и в упругой неограниченной плоскости в сечении на отрезке . На рис. 2 показаны изменения поперечных перемещений в сечении на отрезке . Сплошным кривым соответствует решение в полосе, штриховым – в неограниченной плоскости. Решение для плоскости строилось с помощью метода начальных функций в пространстве преобразований Фурье [17]. Считалось, что .
Рис. 1. Распределение нормальных напряжений в сечении в полосе (сплошная кривая) и в плоскости (штриховая).
Рис. 2. Распределение поперечных перемещений в сечении в полосе (сплошная кривая) и в плоскости (штриховая).
ЗАКЛЮЧЕНИЕ
- При ряды (3) по собственным функциям Папковича–Фадля с коэффициентами (33) равносходятся с тригонометрическими рядами (для четных функций) и (для нечетных), что является следствием асимптотического равенства [5]
Это обстоятельство не раз отмечалось в работах, посвященных решению краевых задач теории упругости в виде рядов по собственным функциям Папковича–Фадля (например, [5, 18]).
- Точно так же можно построить решение четно-симметричной задачи для полосы с жестко защемленными сторонами. Для этого нужно воспользоваться соответствующими собственными функциями Папковича–Фадля [18].
- Имеющиеся в литературе соотношения ортогональности Папковича в декартовой системе координат справедливы только в тех случаях, когда стороны полосы свободны или жестко защемлены. Для других однородных граничных условий, например, отвечающих подкреплению сторон полосы ребрами жесткости, соотношения ортогональности Папковича не получены. Это не означает, что они принципиально невозможны. Причина заключается в том, что те математические приемы, которые использовались при построении известных соотношений ортогональности Папковича, не позволяли этого сделать.
ИСТОЧНИКИ ФИНАНСИРОВАНИЯ
Исследование М.Д. Коваленко выполнено в рамках государственного задания ИПРИМ РАН. Исследование А.П. Кержаева и И.В. Меньшовой выполнено в рамках государственного задания ИТПЗ РАН.
About the authors
M. D. Kovalenko
Institute of Applied Mechanics, Russian Academy of Sciences
Author for correspondence.
Email: kov08@inbox.ru
Russian Federation, Moscow
A. P. Kerzhaev
Institute of Earthquake Prediction Theory and Mathematical Geophysics, Russian Academy of Sciences
Email: kov08@inbox.ru
Russian Federation, Moscow
I. V. Menshova
Institute of Earthquake Prediction Theory and Mathematical Geophysics, Russian Academy of Sciences; Bauman Moscow State Technical University
Email: kov08@inbox.ru
Russian Federation, Moscow; Moscow
D. A. Vlasov
OOO “SIGMA TAU”
Email: kov08@inbox.ru
Russian Federation, Moscow
References
Supplementary files




