Prediction of multistage fatigue curve based on the relaxation model of irreversible cyclic deformation
- Авторлар: Petrov Y.V.1,2, Selyutina N.S.1,2, Antonova M.N.1
-
Мекемелер:
- St. Petersburg State University
- Institute for Problems in Mechanical Engineering, Russian Academy of Sciences
- Шығарылым: Том 517, № 1 (2024)
- Беттер: 41-47
- Бөлім: МЕХАНИКА
- URL: https://bakhtiniada.ru/2686-7400/article/view/272259
- DOI: https://doi.org/10.31857/S2686740024040073
- EDN: https://elibrary.ru/JOUMUD
- ID: 272259
Дәйексөз келтіру
Толық мәтін
Аннотация
The paper studies the multi-stage fatigue dependence (Wöhler diagram) of the material and proposes a new model for its prediction based on considering the mechanisms of plastic deformation and fracture under cyclic loads and a combination of relaxation processes with the evolutionary development of damage, for which the initial condition is formed using the calculation calculated during the cycling process energy of irreversible deformation. The performance of the model is verified using the results of cyclic deformation tests on DP500 steel as an example. It is shown that within the framework of a unified approach it is possible to simultaneously evaluate the short-term, fatigue and long-term strength of the material.
Толық мәтін
1. Кривая Вёлера, также известная как кривая усталости или S–N кривая, представляет собой графическое изображение, иллюстрирующее зависимость между амплитудой циклического напряжения (S) и количеством циклов до разрушения (N) для материала, который разрушается в результате механического циклирования. Эта кривая имеет решающее значение для понимания усталостного поведения материалов, особенно металлов. Она помогает инженерам и материаловедам разрабатывать компоненты и конструкции, способные выдерживать циклические нагрузки в течение длительного времени. Гипотетическую кривую обычно демонстрируют, как состоящую из трех областей, представляющих различные режимы усталости: малоцикловую усталость (МЦУ, LCF – low-cycle fatigue), многоцикловую усталость (МнЦУ, ΗCF – high cycle fatigue) и сверхмногоцикловую усталость (СвМУ, GCF – gigacycle fatigue). Для каждой области характерны свои механизмы и поведение. Исследования показывают, что в случае малоцикловой усталости доминирует механизм, связанный с пластической деформацией и зарождением различных, в том числе трещиноподобных, дефектов. Напряжения характеризуются достаточно высоким уровнем и макроскопический разрыв материала происходит после относительно небольшого количества циклов. При этом разрушение часто сопровождается как накоплением пластической деформации, так и ростом трещин. В случае многоцикловой усталости зарождение и кумулятивный рост поврежденности, в том числе трещиноподобных дефектов, становится более значительным. Процесс протекает при средних амплитудах напряжений с умеренным числом циклов до макроразрыва материала. Как пластическая деформация, так и рост дефектов способствуют разрушению. При сверхмногоцикловой усталости видимые повреждения и трещины обычно возникают из-за внутренних дефектов материала и особенностей поверхности. Уровень напряжения характеризуется низкими амплитудами, а разрыв среды происходит в основном из-за внезапного роста небольших трещин после большого количества циклов.
Несмотря на то, что эти различия полезны для понимания усталостного поведения в различных режимах напряжения, наличие единой концепции для объяснения всей кривой Вёлера может быть ценно по нескольким причинам. Единая концепция упрощает понимание усталостного поведения, облегчая работу инженеров и исследователей в различных режимах напряжения. Также подобная концепция позволила бы более просто ввести идеи обобщения явления усталости (МЦУ, МнЦУ, СвМУ) в процесс проектирования, что дает большую возможность разрабатывать материалы и конструкции, которые могут хорошо работать в различных условиях нагружения. Единая концепция облегчает разработку прогностических инженерных моделей, позволяющих оценить усталостную долговечность при различных условиях нагружения, что помогает в оптимизации компонентов при проектировании. Также целостное понимание механизмов усталости на разных стадиях поможет разрабатывать материалы с улучшенной усталостной прочностью по всей зависимости Вёлера. Таким образом, единая концепция, объясняющая все участки усталостной кривой, может обеспечить целостную основу для понимания и решения проблемы усталостного поведения материалов, что является важным инструментом для повышения эффективности процессов проектирования и разработки материалов.
Как правило, различные участки общей усталостной кривой описываются комплексом разных моделей, базирующихся на различных подходах и трактовках экспериментальных данных. Обзоры работ по малоцикловой [1, 2], многоцикловой [3, 4] и сверхмногоцикловой усталости [5] показывают разнообразие существующих в теории усталостного разрушения подходов и отсутствие единого подхода для расчета S–N кривой. Однако в работе [6] авторы обращают внимание на то, что даже простой учет накапливающейся интенсивности напряжений у вершины трещины при импульсном динамическом циклировании позволяет в рамках линейной механики разрушения получить единую аналитическую формулу, дающую зависимость с тремя характерными участками.
Единый подход возможен при условии создания модели, которая может единовременно явно учитывать релаксационные процессы при пластическом деформировании в сочетании с процессом накопления повреждений в материале. Примером необходимости учета происходящей релаксации напряжений при циклических нагрузках является наличие возникающего эффекта стабилизации накопленной пластической деформации. Обычно в теории приспособляемости каждая из методик связана с задаваемым режимом деформирования на каждом отдельном цикле, и методика привязана к каждому типу нагружения. В данной работе, на основе учета накапливающейся необратимой деформации и расчета объема диссипировавшейся энергии сформулирована комбинированная модель, которая может быть применена для прогнозирования эффектов циклического разрушения в широком диапазоне числа циклов: от малоцикловой до многоцикловой усталости. В рамках предложенного далее подхода релаксационная модель пластического деформирования [7], применяемая для прогнозирования эволюции, изменяющейся в процессе циклирования деформационной кривой, дополняется уравнением поврежденности Качанова–Работнова [8, 9], что позволяет прогнозировать зависимость числа циклов до разрушения на стадии, последующей установлению стабилизации пластической деформации.
2. Для прогнозирования усталостной кривой материала в широком диапазоне числа циклов до разрушения рассмотрим комбинированную модель, состоящую из релаксационной модели необратимого деформирования материалов [10, 11], модифицированной для случая циклического нагружения [7, 12], и кинетического уравнения поврежденности типа Качанова–Работнова [8, 13]. За точку перехода между двумя моделями берется момент достижения стабилизации пластической деформации tstab [7, 14], которому соответствует ненулевое начальное условие ω0, применяемое при решении эволюционного уравнения для параметра поврежденности. В случае отсутствия эффекта стабилизации пластической деформации, когда нет новых пластических деформаций за новый цикл, расчет проводится только по релаксационной модели циклического деформирования. Рассмотрим подробнее расчетную схему до (t < tstab) и после (t > tstab) начала стабилизирующего цикла пластической деформации, когда на определенном цикле отсутствуют новые пластические деформации.
2.1. Для прогнозирования накапливаемой в материале пластической деформации предлагается использовать релаксационную модель пластического деформирования, модифицированную для циклического процесса [7, 12]. Расчетную схему истинных напряжений материала по модели [7, 12, 15] на j цикле до t < tstab можно представить в следующем виде:
(1)
где σj(εj(t)) – временная зависимость напряжений, εj(t) – текущая деформация, tjunl – время разгрузки, и εjunl – деформация при времени разгрузки tjunl, tstab – время начала стабилизирующего цикла в материале, t* – время разрушения. Зависимость напряжение–деформация в истинных координатах σ(εj(t)) на каждом j цикле определяется по релаксационной модель пластичности:
(2)
с функцией релаксации напряжений на j цикле:
(3)
Как отмечалось в работах [16, 17], циклический предел текучести меньше статического предела текучести, поэтому в расчетной схеме рассматриваем статический предел текучести для образцов, подвергающихся циклическим нагрузкам.
Условие текучести на каждом j цикле определяется по критерию текучести [18]:
(4)
На каждом (j+1) цикле статический предел текучести определяется по условию
, (5)
где σy0 = σy. В случае отсутствия эффекта стабилизации накопленной пластической деформации время разрушения t* определяем по структурно-временному подходу [19]:
(6)
σ* – предел прочности при статическом нагружении, αf и τf – структурно-временные параметры критерия разрушения [16].
Модель (1)–(6) с явным учетом протекающих релаксационных процессов позволяет прогнозировать на текущем цикле накопленную пластическую деформацию и объемную плотность энергии деформации. При возникающем эффекте стабилизации пластической деформации модель позволяет оценивать циклическую прочность материала, как максимальное напряжение материала на петле гистерезиса, и соответствующий номер цикла Nstab.
2.2. Для того чтобы определить число циклов до разрушения материала N после установившего режима стабилизации пластической деформации (t > tstab) необходимо использовать обобщенное уравнение поврежденности [8, 13] с параметром поврежденности 0 ≤ ω ≤1, определяемым из эволюционного уравнения накопления повреждений:
, (7)
σ0 – заданная временная функция напряжений; a, b, A – постоянные величины. На момент начала режима стабилизации tstab в материале уже присутствует поврежденность ω0, которая формирует начальное условие для уравнения (7). Время и номер цикла связаны соотношением t = N/ν [20], где ν – частота нагружения. Параметр поврежденности ω0 определяется как соотношение плотности объемной энергии деформации Wstab, накопленной к стабильному циклу Nstab, к плотности объемной энергии деформации при квазистатических нагрузках Wc: ω0 = Wstab / Wc. Объемную плотность энергии деформации за цикл определяем как площадь подграфика деформационной диаграммы, рассчитанной по релаксационной модели для циклического деформирования. Предполагаем, что σ0 постоянная величина, определяемая по релаксационной модели пластичности на стабилизирующем цикле.
Для решения уравнения (6) предполагается ненулевое начальное условие ω0, как осуществлялось в статье [21]:
. (8)
И ω = 1 (в момент разрушения t = t* параметр поврежденности равен 1). Разделяя переменные, проинтегрируем уравнение (7) по времени от tstab до t* и выразим число циклов до разрушения материала:
, (9)
где Γ(x) – гамма-функция, определяемая при x > 0 как
(10)
Тогда, используя уравнения (1)–(10), можно построить зависимость критического напряжения до разрушения σ0 от числа цикла N*= t*ν (или усталостную S–N-зависимость).
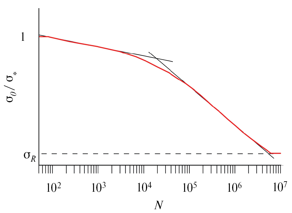
2.3. На рис. 1 построена единая усталостная диаграмма для гипотетического материала в логарифмических координатах со следующими выбранными параметрами = 400 МПа, σ* = 620 МПа, α = 1, τ = 1 s, β = 0.067, Α = 0.003 МПа–1с–1, a = 1.5, b = 1. Режим нагружения проводился с фиксированной величиной общей деформации, по аналогии с работой [14]. Проводя две касательные линии к наклонному участку усталостной кривой, показанные на рис. 1, можно выявить этапы малоцикловой усталости (до 2 · 104 цикла), многоцикловой усталости (от 2 · 104 до 3 · 107 цикла) и сверхмногоцикловой усталости (после 3 · 107 цикла). В отличие от существующих моделей [1–5], эти три этапа строятся на основе единой комбинированной модели с фиксированным набором параметров.
Рис. 1. Зависимость предельного напряжения до разрушения, нормированного к статической прочности гипотетического материала, от числа циклов для гипотетического материала.
Рассмотрим подробнее особенность применения единой комбинированной модели. На рис. 2 построена зависимость номера цикла Nstab, при котором новые пластические деформации не накапливаются, от числа циклов до разрушения N для гипотетического материала, для которого построена кривая Вёлера на рис. 1. Каждой циклической прочности σ0 соответствует номер цикла Nstab. Как показано на рис. 2, с уменьшением циклической прочности номера цикла Nstab уменьшается, но увеличивается число циклов до разрушения N. При N~4 · 107 цикла материал деформируется упруго, так как Nstab = 1. При N < 4 · 107 материал деформируется упруго-пластически. Применение эволюционного уравнения поврежденности (7) позволяет “сдвинуть” вправо результаты по циклической прочности и Nstab, полученные по релаксационной модели пластичности (1)–(6), и получить итоговую единую усталостную кривую. Другими словами, используя сочетание идей о явном учете релаксационных процессов и процесса накопления поврежденности, позволяет построить единую усталостную кривую, в том числе важный для инженерной практики непрерывный наклонный участок единой усталостной кривой.
Рис. 2. Зависимость номера цикла Nstab, при котором новые пластические деформации не накапливаются, от числа циклов до разрушения N для гипотетического материала.
3. Проведем проверку работоспособности предлагаемой комбинированной модели с экспериментальными данными на мягкое нагружение для двухфазной стали DP500 [22] σy = 350 МПа, σ* = 570 MPa. В работе [22] проводилось циклические усталостные испытания с частотой нагружения 20 Гц в следующем режиме: минимальное напряжение равнялось нулю и среднее напряжение равнялось половине минимального напряжения. Ранее на основе этих же экспериментальных данных был спрогнозирован эффект стабилизации пластической деформации [12]. Расчетные параметры модели получены: α = 1, τ = 0.67 мс, β = 0.67, a = 1, b = 0.02. На рис. 3 показана теоретическая усталостная зависимость для двухфазной стали DP600, имеющая хорошее соответствие с экспериментальными данными. Из рис. 3 видно, что комбинированная модель способна прогнозировать единую усталостную зависимость как в случае малоциклового, так и в случае многоциклового деформирования. В рамках комбинированной модели не требуется необходимости четкого разделения на случаи малоцикловой и многоцикловой усталости, так как прогнозируется единая усталостная зависимость для материала.
Рис. 3. Прогнозирование усталостной кривой (диаграммы Вёлера) стали DP500 на основе единой релаксационной модели необратимого циклического деформирования и экспериментальных данных [22].
4. Предложена новая модель построения единой усталостной кривой на основе одновременного учета механизмов пластического деформирования и разрушения при циклических нагрузках. Показано, что комбинация релаксационной модели пластического деформирования, позволяющей прогнозировать деформационную диаграмму материала, и эволюционного уравнения поврежденности, в котором начальное условие формируется по вычисляемой в процессе циклирования энергии необратимой деформации, позволила построить усталостную зависимость, учитывающую эволюцию деформационного отклика материала. Показана необходимость одновременного учета процесса накопления поврежденности при циклических нагрузках и релаксационных процессов пластического деформирования, что может быть сделано при помощи введения в рассмотрение характерных времен релаксации данного материала. Проведена качественная верификация модели на экспериментальных данных на примере стали DP600.
ИСТОЧНИК ФИНАНСИРОВАНИЯ
Работа выполнена при поддержке Министерства науки и высшего образования Российской Федерации (мегагрант № 075-15-2022-1114). Разделы 2 и 3 выполнены Н.С. Селютиной при финансовой поддержке Российского научного фонда (проект 23–71–01059).
Авторлар туралы
Yu. Petrov
St. Petersburg State University; Institute for Problems in Mechanical Engineering, Russian Academy of Sciences
Хат алмасуға жауапты Автор.
Email: yuripetr@gmail.com
Corresponding Member of the RAS
Ресей, St. Petersburg; St. PetersburgN. Selyutina
St. Petersburg State University; Institute for Problems in Mechanical Engineering, Russian Academy of Sciences
Email: nina.selutina@gmail.com
Ресей, St. Petersburg; St. Petersburg
M. Antonova
St. Petersburg State University
Email: maliya.antonova@gmail.com
Ресей, St. Petersburg
Әдебиет тізімі
- Lakshmi S., Prabha Dr.C. A Review on Low Cycle Fatigue Failure // International Journal of Science Technology and Engineering. 2017. V. 3. № 11. P. 77–80.
- Xu Y., Li X., Zhang Y., Yang J. Ultra-Low Cycle Fatigue Life Prediction Model – A Review // Metals. 2023. V. 13 № 6. 1142.
- Sakai T. Historical review and future prospect for researcher on very high cycle fatigue of metallic materials // Fatigue Fract. Eng. M. 2023. V. 46. № 4. P. 1217–1255.
- Hectors K., Waele W.D. Cumulative Damage and Life Prediction Models for High-Cycle Fatigue of Metals: A Review // Metals 2021. V. 11. № 2. P. 204.
- Jeddi D., Palin-Luc T. A review about the effects of structural and operational factors on the gigacycle fatigue of steels // Fatigue Fract. Eng. Mater. Struct. 2018. V. 41. P. 969–990.
- Павловская Е.Е., Петров Ю.В. О некоторых особенностях решения динамических задач теории упругости // Изв. РАН. МТТ. 2002. № 4. С. 39–45.
- Петров Ю.В., Селютина Н.С. Прогнозирование эффекта стабилизации пластической деформации при циклическом деформировании на основе структурно-временного подхода // ДАН. 2017. Т. 476. № 5. C. 523–526.
- Работнов Ю.Н. О механизме длительного разрушения // Вопросы прочности материалов и конструкций. М.: Изд-во АН СССР, 1959. С. 5–7.
- Качанов Л.М. Основы механики разрушения М.: Наука, ١٩٧٤. 312 с.
- Петров Ю.В., Бородин И.Н. Релаксационный механизм пластического деформирования и его обоснование на примере явления зуба текучести в нитевидных кристаллах // ФТТ. 2015. Т. 57. № 2. С. 336–341.
- Selyutina N.S., Petrov Y.V. Instabilities of dynamic strain diagrams predicted by the relaxation model of plasticity // J. Dynamic Behavior of Materials. 2022. V. 8. P. 304–315.
- Селютина Н.С., Петров Ю.В. Эффект стабилизации пластической деформации при малоцикловом деформировании // Физ. мезомех. 2019. Т. 22. № 5. С. 13–18.
- Степанова Л.В., Игонин С.А. Параметр поврежденности Ю.Н. Работнова и описание длительного разрушения: результаты, современное состояние, приложение к механике трещин и перспективы // ПМТФ. 2015. Т. 56. № 2.
- Макаров А.В., Саврай Р.А., Горкунов Э.С., Юровских А.С., Малыгина И.Ю., Давыдова Н.А. Структура, механические характеристики, особенности деформирования и разрушения при статическом и циклическом нагружении закаленной и конструкционной стали, подвергнутой комбинированной деформационно-термической наноструктурирующей обработке // Физ. мезомех. 2014. Т. 17. № 1. С–57.
- Selyutina N.S., Smirnov I.V., Petrov Yu.V. Stabilisation effect of strain hysteresis loop for steel 45 // Int. J. Fatigue. 2021. V. 145. 106133.
- Branco R., Costa J.D., Antunes F.V. Low-cycle fatigue behaviour of 34CrNiMo6 high strength steel // Theor. Appl. Fract. Mec. 2012. V. 58. P. 28–34.
- Fatoba O., Akid R. Uniaxial cyclic elasto-plastic deformation and fatigue failure of API-5L X65 steel under various loading conditions // Theor. Appl. Fract. Mec. 2018. V. 94. P. 147–159.
- Груздков А.А., Петров Ю.В. О температурно-временном соответствии при высокоскоростном деформировании металлов // ДАН. 1999. Т. 364. № 6. С. 766–768.
- Petrov Y.V., Karihaloo B.L., Bratov V.V., Bragov A.M. Multi-scale dynamic fracture model for quasi-brittle materials // Int. J. Eng. Sci. 2012. V. 61. P. 3–9.
- Арутюнян А.Р. Формулировка критерия усталостной прочности композиционных материалов // Вестник Санкт-Петербургского университета. Математика. Механика. Астрономия. 2020. Т. 7. № 3. С. 511–517.
- Каштанов А.В., Петров Ю.В. Энергетический подход к определению уровня мгновенной поврежденности // ЖТФ. 2006. Т. 76. № 5, С. 71–75.
- Moćko W., BrodeckiA., Kruszka L. Mechanical response of dual phase steel at quasi-static and dynamic tensile loadings after initial fatigue loading // Mech. Mater. 2016. V. 92. P. 18–27.
- Zhou H., Wang Y., Shi Y., Xiong J., Yang L. Extremely low cycle fatigue prediction of steel beam-to-column connection by using a micro-mechanics based fracture model // Int. J. Fatigue 2013. V. 48. P. 90–100.
Қосымша файлдар





