Modeling of a solid-state laser module with pulse transverse diode pumping of Nd3+:YAG active medium
- Authors: Garnov S.V.1, Galyuk K.A.1,2, Ovcharenko B.D.1, Ushakov A.А.1, Bukin V.V.1
-
Affiliations:
- Prokhorov General Physics Institute of the Russian Academy of Sciences
- National Research Nuclear University MEPhI (Moscow Engineering Physics Institute)
- Issue: Vol 516, No 1 (2024)
- Pages: 10-22
- Section: ФИЗИКА
- URL: https://bakhtiniada.ru/2686-7400/article/view/272080
- DOI: https://doi.org/10.31857/S2686740024030028
- EDN: https://elibrary.ru/KALOBV
- ID: 272080
Cite item
Full Text
Abstract
In this work, a laser module (quantron) with transverse pulse diode pumping of a cylindrical Nd3+:YAG active element by the method of non-sequential ray tracing in the Zemax software environment is modeled. Numerically obtained distributions of the absorbed pump radiation power over the cross section of the active element and calculated the pumping efficiency of the quantron. A methodology for optimizing the quantron design is proposed, which results in an increase in the pumping efficiency of the active element.
Keywords
Full Text
Твердотельные квантроны с оптической накачкой активно применяются для решений задач во многих областях техники и фундаментальных исследований. Твердотельные лазерные модули обладают рядом возможностей [1], которых нет у лазерных систем с другими типами активного элемента и возбуждения (накачки), например: использование низких напряжений, малые габариты (по сравнению с газовыми средами); достижение высоких энергий в импульсе (по сравнению с активной средой в виде оптоволокна). Изначально в качестве оптической накачки использовали лампу-вспышку [2], испускающую широкий спектр излучения. Однако для получения высокой эффективности работы квантрона и уменьшения тепловой нагрузки необходим более узкий спектральный диапазон излучения накачки, для этого хорошо подходят лазерные полупроводниковые диоды. Диодная накачка классифицируется по типу направления излучения в объем активного элемента: поперечная (боковая), направленная перпендикулярно оси активного элемента [3–7], и продольная (торцевая), направленная параллельно оптической оси активного элемента [8]. Продольный ввод излучения в среду позволяет согласовать моды, но в ряде случаев ограничивает размеры области ввода излучения, что приводит к малым мощностям генерируемого и усиленного излучений. В поперечной накачке для большей однородности возбуждения активной среды необходимо равномерно облучать среду несколькими источниками излучения накачки, расположенными вокруг боковой поверхности и вдоль всей длины активного элемента. Поперечный тип накачки часто используется в высокомощных лазерных усилителях и генераторах с активными элементами в виде стержня или слэба. Однако квантроны со слэб-активным элементом имеют несколько недостатков: достаточно сложная конструкция, формирование лазерного излучения прямоугольной формы поперечного сечения, различие между температурными градиентами в перпендикулярных плоскостях приводит к формированию асимметричного и астигматичного выходного лазерного излучения, ограниченное значение плотности мощности накачки. Таким образом, наиболее доступным для решения большого числа различных задач и с возможностью получения высоких выходных характеристик (мощность, эффективность) является квантрон с активным элементом в форме стержня.
Квантрон может выполнять два вида функций: усиливать проходящие через него оптические сигналы и в комбинации с резонатором (системой, например, двух зеркал: глухого и полупрозрачного) генерировать лазерное излучение. Из-за многофункциональности данного лазерного модуля должны также различаться подходы в разработке и оптимизации его конструкции. Так, для получения высокого усиления излучения необходимо достижение высокой однородности распределения мощности поглощенного излучения в поперечном сечении активного элемента. Для квантрона-лазера важным параметром является высокая эффективность накачки активного элемента. Например, в Научно-исследовательском институте электрофизической аппаратуры им. Д.В. Ефремова (НИИЭФА) проводятся работы по разработке Nd:YAG-лазера и оптимизации конструкции с целью улучшения качества генерируемого излучения [9]. В данной работе проводится анализ предложенных подходов [9–14] и применение их в целях повышения эффективности накачки активного элемента. Разработка высокоэффективного твердотельного квантрона с диодной накачкой позволит увеличить выходные параметры твердотельного лазера, уменьшить затрачиваемые ресурсы и решить более широкий спектр технических и фундаментальных задач. Моделирование и оптимизация конструкции и динамики работы лазерного модуля может позволить провести точный расчет параметров физических процессов и выходных характеристик лазерного модуля, а также значительно ускорить процесс внедрения в эксплуатацию разрабатываемого квантрона.
На данный момент существует много работ [15–21], направленных на исследование и разработку квантронов для решений большого числа задач. Основной акцент в них направлен на описание методов оптимизации геометрии квантрона для решения поставленной задачи (формирование максимально однородного распределения поглощенного излучения накачки по поперечному сечению активного элемента, повышение эффективности работы и мощности выходного сигнала квантрона, реализация работы лазера в широком температурном диапазоне), не затрагивая способы создания математической и численной моделей диодной накачки активного элемента. Однако в работах [22–29] приводятся аналитические модели квантрона с поперечной диодной накачкой. В данной работе подробно проводится математическое моделирование оптической накачки активного элемента с учетом численной модели излучения лазерной диодной решетки (ЛДР). Для моделирования ЛДР требуется экспериментальное измерение пространственных и спектральных характеристик и разработка численной модели определения угловых параметров излучения конкретного диодного источника излучения. Важными параметрами, которые необходимо учитывать в процессе моделирования, особенно для оптимизации эффективности работы квантрона, являются спектры излучения накачки и поглощения активного элемента.
В данной работе рассматривается математическое моделирование лазерного модуля с поперечной диодной накачкой цилиндрического активного элемента на основе кристалла Nd3+:YAG. Динамический процесс оптической накачки в расчетной модели проводится методом непоследовательной трассировки лучей в программном пакете моделирования Zemax. Создание расчетной модели квантрона включает в себя выбор основной конструкции квантрона и построение 3D-моделей каждого составляющего оптического элемента с его конкретными характеристиками материала и геометрическими размерами. С помощью готовой математической модели проводятся численные эксперименты по измерению пространственного распределения мощности поглощенного излучения в поперечном сечении активного элемента, которое, в свою очередь, участвует в дальнейших расчетах эффективности накачки активного элемента. Повышение эффективности накачки квантрона выполняется путем оптимизации его конструкции: изменения числа источников оптической накачки, расстояния от излучающей области источника накачки до центра активного элемента и применения различных систем отражателей непоглощенного излучения в активном элементе [30–33].
Моделирование лазерной диодной решетки
Первым этапом создания реалистичной динамической модели оптической накачки активного элемента является моделирование лазерной диодной решетки (ЛДР) – источника излучения. В качестве ЛДР используется излучатель производства НПП “Инжект” (модель SLM30-807-2100-QCW-298), имеющий квазинепрерывный режим работы и конструкцию типа “Rack and Stack” [34, 35]. В процессе моделирования источника излучения необходимо задание его геометрических, электрических и спектральных характеристик, а также угловых параметров излучения. В программе Zemax в библиотеке источников излучения в качестве диодного излучателя представлен одиночный диод (Source Diode). Из моделей точечного диода в плоскости xy составлен двумерный массив 25 × 5 мм. Построенный прямоугольный источник характеризуется следующими геометрическими параметрами: размером массива элементов (диодов) ny * nx (nx и ny – количество источников, расположенных вдоль осей x и y соответственно), Δx и Δy – расстояниями между соседними диодами, расположенными по направлениям осей x и y соответственно. Необходимое положение массива диодов в пространстве задается значениями координат и углов поворота относительно осей в системе координат xyz. В качестве спектра излучения источников используется экспериментально измеренный спектр излучения ЛДР НПП “Инжект” (центральная длина волны излучения 806 ± 3 нм). Каждый диод имеет угловое распределение интенсивности:
(1)
где α и β – углы расходимости (в градусах) в плоскостях xz и yz соответственно, Gx и Gy – коэффициенты “супергауссовости” для направления x и y соответственно. В качестве электрического параметра массива диодов задается значение средней суммарной мощности Р излучения. Созданная модель ЛДР (массив диодов) имеет параметры, указанные в табл. 1.
Таблица 1. Значения параметров модели ЛДР
α, ° | β, ° | nx | ny | Δx, мм | Δy, мм | Gx | Gy | Р, кВт |
40 | 10 | 11 | 101 | 2.5 | 0.05 | 1 | 1 | 2 |
В паспорте ЛДР чаще указываются значения θfwhm– угла расходимости излучения в дальней зоне, как полной ширины углового распределения между точками половинной интенсивности, при которых
.
Зависимости паспортных углов расходимости излучения θfwhm (x) и θfwhm (y) от аналогичных, задаваемых в моделировании, α и β по быстрой и медленной осям, соответственно, имеет вид:
(2)
Таким образом, для моделирования источника необходимо найти соответствия между угловыми параметрами математической и физической моделей лазерных диодных решеток. Для этого разработана численная модель определения углового распределения интенсивности излучения источника и углов расходимости α и β.
В ходе численного эксперимента (рис. 1) излучение от источника попадало на плоский экран (прямоугольный детектор с заданным количеством пикселей вдоль направлений x и y), расположенный на расстоянии m = 800 мм от излучающей плоскости источника.
Рис. 1. Оптическая схема численного эксперимента по измерению пространственного распределения интенсивности пятна излучения массива диодов (Zemax).
Экран фиксировал I(x, y) – пространственное распределение интенсивности пятна излучения от источника. В результате измерения пространственного распределения интенсивности пятна излучения доказано, что функция интенсивности I(x, y), зависящая от координат, однозначно связана с функцией интенсивности I(θx, θy), зависящей от углов. Рассчитана связь между распределениями интенсивности излучения I(x,y) и I(θx, θy) с учетом закономерности построения хода лучей в пространстве (зависимость угла наклона луча от координат точки пересечения луча с экраном) в программе Zemax:
(3)
где m – расстояние от источника до экрана, α0 и β0 – углы расходимости излучения по быстрой и медленной осям в модельной функции (3) для оценки расходимости излучения методом наименьших квадратов (МНК). Сопоставляя распределение I(x,y), полученное в моделировании, с выражением (3), с помощью МНК рассчитаны параметры направленности излучения I(θx, θy), а именно углы расходимости α0 и β0 (аппроксимация данных): α0 = 39.9° и β0 = 9.9°, которые близки к значениям α0 = 40° и β0 = 10°, задаваемым в программе Zemax в качестве исходных параметров модели массива диодов. Для сравнения модельной функции (3) и параметров, полученных на основе МНК, с данными численного эксперимента проведено сопоставление серединных горизонтальных (рис. 2а) и вертикальных (рис. 2б) сечений пространственных распределений интенсивности пятна излучения: полученное в численном эксперименте (Zemax) и рассчитанное модельной функцией (3) и МНК.
Рис. 2. Пространственные распределения интенсивности пятна излучения массива диодов, полученные в численном эксперименте (Zemax) (красный график) и рассчитанные с помощью модельной функции и метода наименьших квадратов (синий график); а – серединное горизонтальное сечение; б – серединное вертикальное сечение.
Серединные горизонтальные и вертикальные сечения двух распределений интенсивности пятна излучения прямоугольного массива диодов приближены друг к друг по значениям интенсивности и форме. С помощью разработанной модели получены угловые параметры и пространственное распределение интенсивности пятна излучения массива диодов с незначительными отклонениями от полученных значений в численном эксперименте. Следовательно, данная численная модель может применяться для определения угловых и пространственных характеристик диодного источника.
Для верификации методики определения угловых параметров источника проведен физический эксперимент по измерению пространственного распределения интенсивности пятна излучения ЛДР, в результате которого экспериментально определялись углы расходимости лазерной диодной решетки производства НПП “Инжект”, используемой в составе разрабатываемых модулей накачки в Федеральном исследовательском центре “Институт общей физики им. А.М. Прохорова РАН” (ФИЦ ИОФ РАН). Данный источник излучения имеет следующие основные параметры: центральная длина волны излучения 806 ± 3 нм, излучающая область 25 × 5 мм, напряжение на излучателе 110 В при рабочей амплитуде импульса тока накачки 45 А, средняя оптическая мощность излучения 2 кВт с длительностью импульса 250 мкс и частотой повторения 2 Гц. По указанным в паспорте данного источника значениям углов расходимости θfwhm ≤ 45°, 15° и по формуле (2) вычислены предельные паспортные значения углов расходимости излучения αn, βn ≤ 38.2°, 12.7°. Оптическая схема эксперимента представлена на рис. 3.
Рис. 3. Оптическая схема экспериментальной установки измерения пространственного распределения интенсивности пятна излучения лазерной диодной решетки.
В эксперименте изображение пространственного распределения интенсивности пятна излучения от ЛДР, полученное на рассеивающем экране, отображалось с помощью собирающей линзы на матрицу КМОП-камеры Basler acA2040, подключенной к ПК и синхронизованной с блоком питания источника излучения. Для исключения выхода в режим насыщения матрицы камеры использовался набор нейтральных фильтров (ND2.0 и ND3.0). Далее были определены углы расходимости излучения источника αэксп = 40.4° и βэксп = 9.9° методом, который был предложен для математической модели источника. Найденные углы хорошо соотносятся с паспортными значениями углов расходимости данной лазерной диодной решетки. Следовательно, разработанная численная модель также применима для определения углов расходимости α и β излучения лазерной диодной решетки производства НПП “Инжект”, значения которых в дальнейшем будут использованы для моделирования оптической накачки активного элемента.
Моделирование квантрона
Моделирование квантрона основывается на конструкции, которая подробно описывается в [36]. Данная конструкция широко используется в составе лазерных установок в ФИЦ ИОФ РАН. Схемы построенной модели исходной (с пятисторонней накачкой) и возможной (с трехсторонней накачкой) конструкций показаны на рис. 4.
Рис. 4. Оптическая схема поперечного сечения модели квантрона с пятисторонней (а) и трехсторонней (б) диодной накачкой.
Смоделированы лазерные модули с пятисторонней (суммарная средняя оптическая мощность 10 кВт импульсов излучения при рабочей амплитуде импульса тока накачки 225А) и трехсторонней (суммарная средняя оптическая мощность 6 кВт импульсов излучения при рабочей амплитуде импульса тока накачки 135А) поперечной импульсной диодной накачкой (длительности импульсов 250 мкс) активного элемента. В центре квантрона расположена кварцевая трубка (внешним диаметром Ø12 мм и длиной l = 120 мм) с активным элементом в форме цилиндра (диаметром Ø5 мм и длиной l = 120 мм), изготовленным из кристалла Nd3+:YAG – алюмоиттриевого граната с однопроцентной концентрацией примесных ионов неодима. Для создания модели активного элемента учитывается спектр поглощения Nd3+:YAG (зависимость коэффициента поглощения среды от длины волны излучения) [37]. Математическая модель учитывает зависимость поглощения от концентрации примесных ионов.
Вокруг боковой поверхности кварцевой трубки и на расстоянии Н = 22 мм от центра активного элемента расположены пять (три) источников излучения, у которых быстрая ось параллельна образующей цилиндрического активного элемента, а медленная ось ей перпендикулярна. Для охлаждения и поддержания рабочей температуры 25 °С активного элемента и ЛДР предусмотрена жидкостная система термостабилизации в виде одного замкнутого контура. В модели квантрона система охлаждения активного элемента выполнена в виде трубки (внешним диаметром 8 мм и длиной l = 120 мм) с ламинарным потоком хладагента, расположенной между кварцевой трубкой и активным элементом. Модель в программе Zemax не позволяет напрямую учитывать влияние температуры на работу квантрона, однако данный температурный параметр можно учитывать косвенно в виде конкретных спектров излучения массива диодов и поглощения активного элемента, которые должны достигаться при температуре 25 °С. На рис. 5 представлены спектр поглощения Nd3+:YAG (синий график), спектр излучения ЛДР с центральной длиной волны 806 нм (фиолетовый график) и показана область длин волн (ограниченная пунктиром), в которой возможен сдвиг спектра излучения ЛДР в пределах партии при 25 °С.
Рис. 5. Спектры поглощения Nd3+:YAG 1% ат. (синий график), излучения ЛДР с центральной длиной волны 806 ± 3 нм (фиолетовый график). Три гауссовых кривых показывают центральное положение спектра излучения ЛДР (сплошная линия) и предельные случаи смещения положения спектра излучения ЛДР в пределах партии при фиксированной температуре 25 °C (пунктирные кривые).
Даже при незначительном изменении температуры лазерной диодной решетки происходит сдвиг рабочей длины волны излучения (0.28 нм/°С [38]), что, в свою очередь, приводит к изменениям коэффициента поглощения (глубины поглощения в активном элементе) и выходных характеристик всей лазерной системы. Так, при изменении температуры ЛДР на 3.5 °С происходит смещение центральной длины на 1 нм, следовательно, изменяются показатели коэффициента и глубины поглощения активного элемента. Длина поглощения l1/e – расстояние от поверхности активного элемента, на котором интенсивность излучения накачки в активном элементе уменьшается в е раз. На рис. 6 представлен график зависимости глубины поглощения в Nd3+:YAG 1% ат. от длины волны излучения накачки.
Рис. 6. Длина поглощения в Nd3+:YAG 1% ат. в диапазоне длин волн излучения ЛДР в пределах партии.
С изменением температуры ЛДР сдвиг центральной длины волны в диапазоне от 804 нм до 807 нм приводит к значениям длин поглощения, приближенным к радиусу активного элемента 2.5 мм. Значит, изменение температуры (до 11 °С), приводящее к изменению центральной длины волны в пределах 804 ≤ λ ≤ 807 нм, не влияет на поглощение излучения ЛДР в активном элементе. Однако при 807 < λ ≤ 809 нм глубина поглощения меньше радиуса активного элемента 2.5 мм, что приводит к поглощению излучения вблизи поверхности активного элемента. Сдвиг крайнего левого (803 нм) и крайнего правого (809 нм) значений центральной длины волны в пределах партии ЛДР на ∆T > 0 °C в меньшую и на 3.5 ≤ ∆T ≤ 7 °C в большую стороны соответственно приводит к значениям глубины поглощения, превышающим диаметр активного элемента, и неполному поглощению излучения накачки. Таким образом, для учета разброса центральной длины волны в спектре излучения источника в пределах партии или влияния температуры в модели возможен динамический подбор центральной длины волны и ширины спектра излучения под определенные условия работы квантрона.
Измерение пространственного распределения мощности поглощенного излучения проводится с помощью объемного детектора в виде прямоугольного параллелепипеда с заданным количеством вокселей по направлениям осей системы координат XYZ, внутри которого расположен активный элемент. С помощью построенной модели квантрона возможно проводить численные эксперименты по измерению пространственного распределения мощности излучения, поглощенного в активном элементе (рис. 7), и расчеты эффективности накачки активного элемента.
Рис. 7. Распределение поглощенной мощности излучения по поперечному сечению Nd3+:YAG в математической модели Zemax с пятисторонней (а) и трехсторонней (б) накачками.
По данным распределениям можно оценивать однородность поглощения излучения накачки в активном элементе, например, в виде пространственного распределения мощности в серединном горизонтальном разрезе поперечного сечения активного элемента (рис. 8).
Рис. 8. Пространственное распределение поглощенной мощности излучения в серединном горизонтальном разрезе поперечного сечении активного элемента с пятисторонней (красный график) и трехсторонней (синий график) накачками.
Высокие эффективности накачки достигаются при максимальном поглощении излучении накачки в центре активного элемента. Однако при этом однородность распределения мощности поглощенного излучения накачки в поперечном сечении активного элемента снижается.
Эффективность накачки активного элемента
Одним из основных и важных параметров квантрона является эффективность накачки активного элемента – отношение Pп мощности поглощенного излучения в активном элементе к Pн мощности излучения источников накачки:
(4)
где учитываются три основных потери: ηt, ηf и ηa, которые происходят в процессе накачки активного элемента; ηt – потери, связанные с непопаданием излучения в активном элементе (отношение мощности излучения, входящего в активный элемент, к мощности излучения накачки); ηf – потери, связанные с наличием френелевского отражения и рассеяния на поверхности активного элемента и кварцевой трубки (отношение мощности излучения, которое не отразилось от поверхности и прошло внутрь активного элемента, к мощности излучения накачки); ηa – эффективность поглощения активного элемента (отношение мощности поглощенного излучения в активном элементе к мощности излучения накачки). В процессе разработки высокоэффективных квантронов необходимо понизить потери на отражение и частичное поглощение излучения накачки, учитывая материалы, из которых изготовлены оптические элементы, и наличие просветляющих внешних и высокоотражающих внутренних покрытий трубок. Однако при решении задачи повышения эффективности уже разработанного квантрона с определенными оптическими элементами важную роль играет понижение потерь при неполном попадании излучения накачки в активный элемент путем изменения геометрии конструктивных параметров модели квантрона.
Оптимизация конструкции квантрона
С помощью изменения положения оптических элементов в системе координат XYZ квантрона уменьшены потери ηt, что приводит к повышению эффективности накачки (от ηнак = 67%) активного элемента исходной конструкции квантрона с тремя и пятью ЛДР. Рассмотрено влияние следующих параметров конструкции: количество источников излучения, расположенных вокруг боковой поверхности активного элемента; расстояние между поверхностями источников излучения и центром активного элемента; толщина кварцевой трубки и жидкостного протока между кварцевой трубкой и активным элементом; наличие системы отражателей излучения, непоглощенного в активном элементе – на эффективность накачки активного элемента.
Серией вычисленных экспериментов на примере модели с пятью ЛДР доказано, что толщина (от 1 до 6 мм) кварцевой трубки и толщина протока воды (от 0.5 до 5.5 мм) между кварцевой трубкой и активным элементом не влияют на эффективность накачки активного элемента (рис. 9а). В моделях с трех- и пятисторонней накачками по мере приближения лазерных диодных решеток к центру активного элемента эффективность накачки увеличивается (рис. 9б).
Рис. 9. Значения эффективности накачки активного элемента при различных значениях Δ – толщин жидкостного протока и кварцевой трубки (а); Н – расстояния между лазерными диодными решетками (б).
Также выявлено, что для модели с трех- и пятисторонним расположением источников излучения эффективности накачки не отличаются друг от друга. Однако пятисторонняя накачка имеет выигрыш в значении поглощенной мощности примерно в 1.7 раза, это связано с тем, что суммарная мощность пяти и трех ЛДР равны 10 кВт и 6 кВт соответственно. В процессе подбора расстояния от источника до активного элемента в модели необходимо учитывать ограничивающие факторы в виде конструктивных особенностей квантрона (наличие определенных толщин протока охлаждения и кварцевой трубки между активным элементом и излучателем, а также размеры ЛДР, превышающие размеры излучающей области). Таким образом, в моделях с тремя и пятью источниками излучения, уменьшая расстояние между излучающей плоскостью и центром активного элемента от Н = 22 мм до допустимого минимального значения Н = 11 мм, эффективность накачки увеличится на 10%. Для дальнейшей оптимизации конструкции квантрона используется модель с трехлучевой накачкой с наиболее оптимальным значением расстояния Н = 11 мм между излучающей областью источника и центром активного элемента.
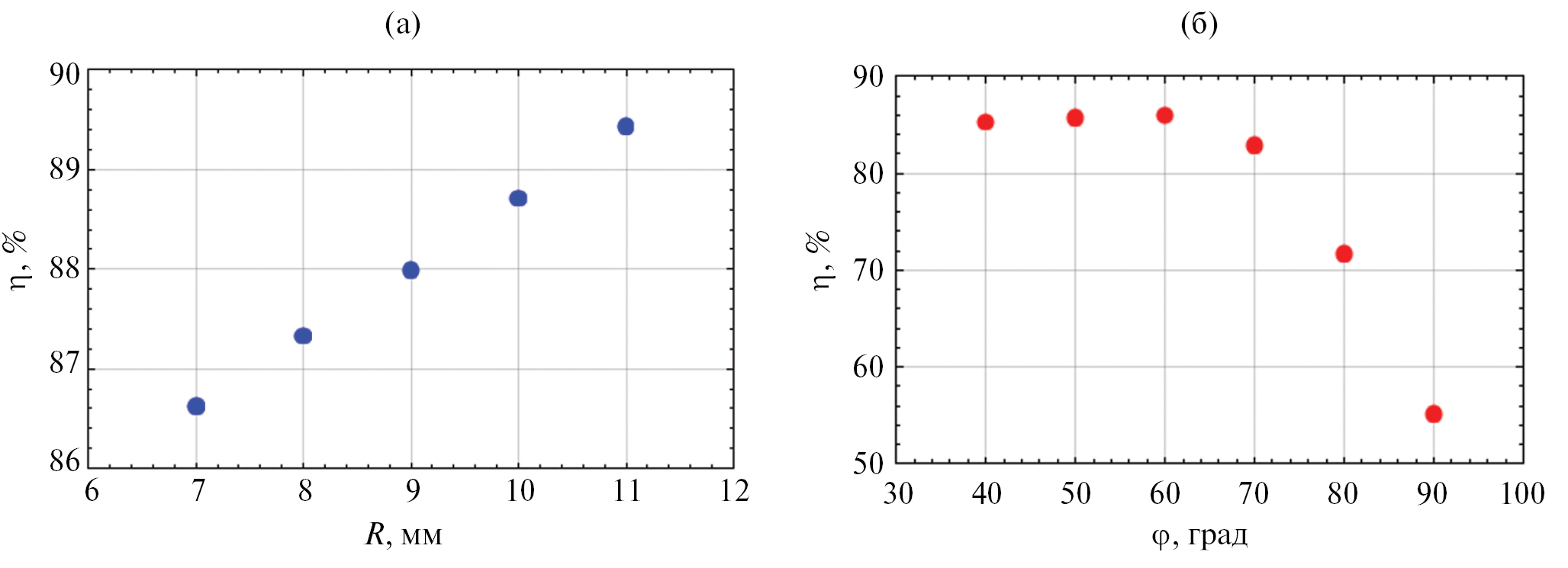
Наличие в квантроне системы сегментных отражателей приводит к отражению излучения, непоглощенного в активном элементе, прошедшего мимо активного элемента или отраженного с поверхностей оптических сред, а следовательно, к понижению соответствующих потерь и повышению эффективности накачки активного элемента. Используются два типа сегментных отражателей: отражающее металлическое напыление на внешней стороне кварцевой трубки и металлический с отражающим покрытием. Сегмент отражателя характеризуется параметрами: φ – угол дуги сегмента, R – радиус дуги сегмента. Для расчета эффективности накачки активного элемента в квантроне с системами отражателей используется модель квантрона с трехсторонней оптической накачкой общей мощностью 6 кВт и расстоянием Н = 11 мм между источником излучения и центром активного элемента и с эффективностью накачки ηнак = 77%. Проведена серия численных экспериментов, в которых изменялся радиус R металлического отражателя с максимальным углом φ, при котором отражатели не перекрывают излучение накачки, а также угол φ металлического напыления с фиксированным радиусом R = 6 мм, равным внешнему радиусу кварцевой трубки. На рис. 10 показаны схемы поперечного сечения модели квантрона с системой отражателей и схематически изображен ход одного из лучей ЛДР.
Рис. 10. Оптическая схема поперечного сечения модели квантрона с металлическими отражателями, а – расположенными на некоем расстоянии от внешней поверхности кварцевой трубки, б – напыленными на внешней поверхности кварцевой трубки.
Результаты расчетов эффективности накачки активного элемента при разных параметрах отражателей представлены на рис. 11.
Рис. 11. Значения эффективности накачки активного элемента при различных значениях радиуса R металлического отражателя (а), угла φ дуги сегмента металлического напыления на кварцевой трубке (б).
В модели квантрона с металлическим отражателем по мере увеличения радиуса R до R = Н = 11 мм эффективность растет. Таким образом, наличие металлических отражателей с радиусом R = 11 мм увеличивает эффективность от 77% (без отражателей) до 89%. С увеличением угла кривизны от 60° металлического напыления эффективность резко падает, это связано с тем, что отражающее напыление перекрывает значительную часть излучения от лазерных диодных решеток. Максимальное значение эффективности накачки 86% имеет модель с углом 50 ≤ φ ≤ 60° дуги сегмента напыленного отражателя.
В результате изменения расстояния между источником излучения и центром активного элемента от Н = 22 мм до Н = 11 мм, добавления металлического отражателя радиусом R = 11 мм или отражающего металлического напыления на внешнюю поверхность кварцевой трубки с углом 50 ≤ φ ≤ 60° эффективность накачки повысилась на ~ 20%.
В процессе сборки конструкции квантрона возможно допущение неточной установки активного элемента и кварцевой трубки (смещения и поворот). С целью выявления степени влияния погрешности в установке элементов на эффективность накачки проведен ряд численных экспериментов с разработанной моделью с эффективностью ηmax = 77%. Произведены смещения на значения ∆y активного элемента и кварцевой трубки вдоль y – одной из осей перпендикулярных оси активного элемента; поворот тех же элементов на угол γ относительно их центров вокруг оси y. Расчетные значения эффективности накачки при различных значениях смещения и угла поворота активного элемента и кварцевой трубки и их аппроксимирующие параболические функции представлены на рис. 12.
Рис. 12. Значения эффективности накачки активного элемента при допустимой погрешности в установке активного элемента и кварцевой трубки: (а) ∆y – смещение элементов вдоль оси y; (б) γ – угол поворота относительно центра активного элемента вокруг оси y.
Проведена аппроксимация расчетных значений и рассчитан вид параболической аппроксимирующей функции зависимости эффективности накачки активного элемента при смещении или повороте активного элемента или кварцевой трубки:
(5)
где ∆ – смещение вдоль оси y (∆ = ∆y) или угол поворота относительно центра активного элемента вокруг оси y (∆ = γ), ηmax – значение эффективности накачки при отсутствии смещения и поворота активного элемента или кварцевой трубки (∆ = ∆y = γ = 0), ∆0 – значения смещения по оси y (∆0 = ∆y0) или угол поворота относительно центра активного элемента вокруг оси y (∆0 = γ0), при котором эффективность накачки активного элемента уменьшается на ∆ηнак = 1%. Данная функция подходит для расчета эффективности накачки как при смещении, так и при повороте активного элемента и кварцевой трубки с учетом соответствующих параметров, значения которых представлены в табл. 2.
Таблица 2. Значения параметров для расчета эффективности с учетом погрешности в установке активного элемента и кварцевой трубки
∆ | ∆0 при ∆η = 1% | Активный элемент | Кварцевая трубка |
Смещение, ∆y | ∆y0 | 0.52 мм | 0.99 мм |
Угол поворота, γ | γ0 | 3° | 6° |
Заключение
В результате работы построена модель квантрона с импульсной поперечной диодной накачкой на основе системы лазерных диодных решеток и цилиндрического активного элемента Nd3+:YAG. Разработана методика определения конструктивных параметров квантрона. В результате оптимизации лазерного модуля выявлена возможность повышения эффективности квантрона примерно на 20%, достигая 89%. Установлены диапазоны погрешностей установки активного элемента и кварцевой трубки.
Благодарности
Авторы благодарят А.А. Сироткина и Т.В. Долматова за плодотворные обсуждения.
About the authors
S. V. Garnov
Prokhorov General Physics Institute of the Russian Academy of Sciences
Author for correspondence.
Email: karina272001@yandex.ru
Corresponding Member of the RAS
Russian Federation, MoscowK. A. Galyuk
Prokhorov General Physics Institute of the Russian Academy of Sciences; National Research Nuclear University MEPhI (Moscow Engineering Physics Institute)
Email: karina272001@yandex.ru
Russian Federation, Moscow; Moscow
B. D. Ovcharenko
Prokhorov General Physics Institute of the Russian Academy of Sciences
Email: karina272001@yandex.ru
Russian Federation, Moscow
A. А. Ushakov
Prokhorov General Physics Institute of the Russian Academy of Sciences
Email: karina272001@yandex.ru
Russian Federation, Moscow
V. V. Bukin
Prokhorov General Physics Institute of the Russian Academy of Sciences
Email: karina272001@yandex.ru
Russian Federation, Moscow
References
- Ross I.N., Csatári M., Hutchins S. High-performance diode-pumped Nd:YLF amplifier // Appl. Opt. 2003. V. 42. № 6. P. 1040–1047. https://doi.org/10.1364/AO.42.001040
- Koechner W. Solid-State Laser Engineering // Solid-State Laser Engineering. N.Y. (NY): Springer New York, 2006. V. 1. 750 p.
- Barnes N.P. Solid-State Lasers From an Efficiency Perspective // IEEE J. Sel. Top. Quantum Electron. 2007. V. 13. № 3. P. 435–447. https://doi.org/10.1109/JSTQE.2007.895280
- Glukhikh I.V., Dimakov S.A., Kurunov R.F., Polikarpov S.S., Frolov S.V. Powerful Solid-State Transversely Diode-Pumped YAG: Nd Lasers With Improved Radiation Quality // Tech. Phys. 2011. V. 56. № 8. P. 1129–1134. https://doi.org/10.1134/S1063784211080111
- Tulloch W.M., Rutherford T.S., Gustafson E.K., Byer R.L. A CW, high-power, conduction-cooled, edge-pumped slab laser // Solid State Lasers VIII / Ed. Scheps R. 1999. V. 3613. № May. P. 2–7. https://doi.org/10.1117/12.347664
- Lapucci A., Ciofini M., Pucci M., D’Uva M. High efficiency, Diode Pumped 170 W Nd:YAG ceramic slab laser // J. Eur. Opt. Soc. Rapid Publ. 2011. V. 6. P. 11047. DOI: 1990-2573
- Kravtsov N.V. Basic trends in the development of diode-pumped solid-state lasers // Quantum Electron. 2001. V. 31. № 8. P. 661–677. https://doi.org/10.1070/QE2001v031n08ABEH002025
- Clarkson W.A., Hardman P.J., Hanna D.C. High-power diode-bar end-pumped Nd:YLF laser at 1.053 µm // Opt. Lett. 1998. V. 23. № 17. P. 1363–1365. https://doi.org/10.1364/OL.23.001363
- Глухих И.В. и др. Мощные твердотельные лазеры на Nd:YAG с поперечной диодной накачкой и улучшенным качеством излучения // Журнал технической физики. 2011. Т. 81. №. 8. С. 70–75. https://doi.org/10.1134/s1063784211080111
- Takada A. et al. Diode laser-pumped cw Nd:YAG lasers with more than 1-kW output power // Advanced Solid State Lasers. Washington, D.C.: OSA, 1999. P. 21–23.
- Brand T. Compact 170-W continuous-wave diode-pumped Nd:YAG rod laser with a cusp-shaped reflector // Opt. Lett. 1995. V. 20. № 17. P. 1776–1778.
- Sun Z. et al. Experimental study of high-power pulse side-pumped Nd:YAG laser // Opt. Laser Technol. 2005. V. 37. № 2. P. 163–166. https://doi.org/10.1016/j.optlastec.2004.03.004
- Kashef T., Ghoniemy S., Mokhtar A. Robust modeling and performance analysis of high-power diode side-pumped solid-state laser systems // Appl. Opt. 2015. V. 54. № 36. P. 10666–10677. https://doi.org/10.1364/AO.54.010666
- Гречин С.Г., Николаев П.П. Квантроны твердотельных лазеров с поперечной полупроводниковой накачкой // Квантовая электроника. 2009. Т. 39. № 1. С. 1–17. https://doi.org/10.1070/QE2009v039n01ABEH013787
- Yu D., Tang D. Experimental study of a high-power CW side-pumped Nd:YAG laser // Opt. Laser Technol. 2003. V. 35. № 1. P. 37–42. https://doi.org/10.1016/S0030-3992(02)00121-4
- Xiong Z. et al. Detailed investigation of thermal effects in longitudinally diode-pumped Nd:YVO4 lasers // IEEE J. Quantum Electron. 2003. V. 39. № 8. P. 979–986. https://doi.org/10.1109/JQE.2003.814371
- Kojima T., Yasui K. Efficient diode side-pumping configuration of a Nd:YAG rod laser with a diffusive cavity // Appl. Opt. 1997. V. 36. № 21. P. 4981–4984. https://doi.org/10.1364/AO.36.004981
- Koshel R.J., Walmsley I.A. Optimal design of optically side-pumped lasers // IEEE J. Quantum Electron. 1997. V. 33. № 1. P. 94–102. https://doi.org/10.1109/3.554900
- Zendzian W., Jabczynski J.K., Kwiatkowski J. High peak power Nd:YAG laser pumped by 600-W diode laser stack // Opt. Laser Technol. 2008. V. 40. № 3. P. 441–444. https://doi.org/10.1016/j.optlastec.2007.07.007
- Sabaghzadeh J., Rahimzadeh F., Mashayekhe I. 468-W CW operation of a diode-pumped Nd:YAG rod laser with high beam quality and highly efficient concentrator of pump light // Opt. Laser Technol. 2008. V. 40. № 5. P. 748–755. https://doi.org/10.1016/j.optlastec.2007.10.006
- Moon H.-J. et al. Efficient diffusive reflector-type diode side-pumped Nd:YAG rod laser with an optical slope efficiency of 55% // Appl. Opt. 1999. V. 38. № 9. P. 1772–1776. https://doi.org/10.1364/AO.38.001772
- Wang Y., Kan H. Design of a triangular reflector for diode-pumped solid-state lasers with both high absorption efficiency and homogeneous absorption distribution // J. Opt. A Pure Appl. Opt. 2006. V. 8. № 9. P. 720–727. https://doi.org/10.1088/1464-4258/8/9/002
- Kiyko V.V et al. Optimisation of the parameters of a pump chamber for solid-state lasers with diode pumping by the optical boiler method // Quantum Electron. 2015. V. 45. № 6. P. 511–514. https://doi.org/10.1070/QE2015v045n06ABEH015287
- Sutton S.B., Albrecht G.F. Simple analytical method to calculate the radial energy deposition profile in an isotropic diode-pumped solid-state laser rod // Appl. Opt. 1996. V. 35. № 30. P. 5937–5948. https://doi.org/10.1364/AO.35.005937
- Meng J. et al. Comparison of different side-pumping configurations for high power laser diode pumped solid-state laser // Chinese Opt. Lett. 2003. V. 1. № 9. P. 538–540. https://doi.org/10.3788/COL20030109.0538
- Wang Y., Kan H. Optimization algorithm for the pump structure of diode side-pumped solid-state lasers // Opt. Lasers Eng. 2007. V. 45. № 1. P. 93–105. https://doi.org/10.1016/j.optlaseng.2006.06.005
- Walker D.R. et al. Efficient continuous-wave TEM00 operation of a transversely diode-pumped Nd:YAG laser // Opt. Lett. 1994. V. 19. № 14. P. 1055–1057. https://doi.org/10.1364/OL.19.001055
- Marshall L.R., Kaz A., Burnham R.L. Highly efficient TEM00 operation of transversely diode-pumped Nd:YAG lasers // Opt. Lett. 1992. V. 17. № 3. P. 186–188. https://doi.org/10.1364/OL.17.000186
- Qin H. et al. Extraordinary variation of pump light intensity inside a four-level solid-state laser medium // Opt. Lasers Eng. 2008. V. 46. № 8. P. 628–634. https://doi.org/10.1016/j.optlaseng.2008.03.015
- Haiyong Z. et al. Diode-side-pumped 131 W, 1319 nm single-wavelength cw Nd:YAG laser // Appl. Opt. 2007. V. 46. № 3. P. 384–388. https://doi.org/10.1364/AO.46.000384
- Kandasamy R., Raghavachari S., Misra P., Nathan. T.P.S. Highly efficient continuous-wave operation of a Nd:YAG rod laser that is side pumped by p-polarized diode laser bars // Appl. Opt. 2004. V. 43. № 31. P. 5855–5859. https://doi.org/10.1364/AO.43.005855
- Phua P.B., Lai K.S., Wu R.F. Linearly polarised 100-W output from a diode-pumped Nd: YALO laser // Advanced Solid State Lasers. Washington, D.C.: Optica Publishing Group, 2000. V. 39. № 3. P. 431–434. https://doi.org/10.1364/ASSL.2000.WC7
- Du K. et al. Neodymium:YAG 30-W cw laser side pumped by three diode laser bars // Appl. Opt. 1998. V. 37. № 12. P. 2361–2364. https://doi.org/10.1364/AO.37.002361
- Liu X., Zhao W., Xiong L., Liu H. Packaging of High Power Semiconductor Lasers // Packaging of High Power Semiconductor Lasers. N.Y. (NY): Springer New York, 2015. 402 p.
- Amzajerdian F. et al. Improving reliability of high power quasi-CW laser diode arrays for pumping solid state lasers // Lidar Remote Sensing for Environmental Monitoring VI / ed. Singh U.N. 2005. V. 5887. № February 2015. P. 58870E1–58870E7. https://doi.org/10.1117/12.620102
- Пат. RU 184832 U1. Оптическая усилительная головка с диодной накачкой / Багдасаров В.Х., Бельков С.А., Букин В.В., Гаранин С.Г., Гарнов С.В., Кудашева Н.А., Овчаренко Б.Д., Цветков В.Б.; заявитель и патентообладатель ФГБУН Институт общей физики им. А.М. Прохорова Российской академии наук (ИОФ РАН); опубл. 12.11.2018.
- URL: https://omlc.org/spectra/lasermedia/html/052.html (дата обращения: 15.12.2023).
- Schiling B.W. et al. End-pumped 1,5 µm monoblock laser for broad temperature operation // Appl. Opt. 2006. V. 45. № 25. P. 6607–6615. https://doi.org/10.1364/AO.45.00660
Supplementary files














