Self-oscillating mode in an anomalous thermoviscous liquid flow
- Авторлар: Kireev V.N.1,2, Mukhutdinova A.A.1, Urmancheev S.F.1
-
Мекемелер:
- Mavlutov Institute of Mechanics of the Ufa Federal Research Centre of the Russian Academy of Sciences
- Ufa University of Science and Technology
- Шығарылым: Том 514, № 1 (2024)
- Беттер: 63-69
- Бөлім: МЕХАНИКА
- URL: https://bakhtiniada.ru/2686-7400/article/view/261448
- DOI: https://doi.org/10.31857/S2686740024010101
- EDN: https://elibrary.ru/OKBIMM
- ID: 261448
Дәйексөз келтіру
Толық мәтін
Аннотация
It is known that the flow of liquids with a nonmonotonic dependence of viscosity on temperature (abnormally thermoviscous liquids) in the presence of temperature gradients, for example, when a heated liquid flows into a cooled channel, is accompanied by the formation of a high-viscosity region localized in the flow, which determines the features of its flow. In this paper, the conditions for the occurrence of self-oscillating regimes of flow rate variation during the flow of anomalously thermoviscous liquids in annular channels under the action of a constant pressure drop and under given conditions of heat transfer on the inner and outer walls of the annular channel are determined. It has been found that self-oscillations in the flow rate of an anomalously thermoviscous liquid can occur when flowing in an annular channel, on the walls of which there is an abrupt decrease in the intensity of heat transfer. The region of existence of the self-oscillation mode is determined by the values of the pressure drop and the geometric parameter equal to the ratio of the width of the annular gap to the radius of the inner cylinder. In addition, weakly damped flow rate oscillations with a very small damping decrement were also observed at the boundaries of this region.
Негізгі сөздер
Толық мәтін
Температурная аномалия вязкости обнаруживается как у органических, так и неорганических веществ в жидком состоянии, причем эти вещества характеризуются достаточно разнообразным молекулярным строением. Сера, например, при нагревании до температуры 112–119 ˚С (в зависимости от модификации) плавится, превращаясь сначала в маловязкую жидкость, вязкость которой при дальнейшем нагревании значительно возрастает (в сотни раз!), достигая максимальных значений в диапазоне температур 157–189 ˚С, а затем снижается [1]. Аномальная зависимость вязкости от температуры наблюдается у некоторых растворов и расплавов органических полимеров, в которых процессы полимеризации и распада полимерных цепочек происходят в достаточно узком температурном диапазоне, а также у некоторых металлических сплавов в жидком состоянии, изменение вязкости которых связано с наличием кристаллических образований, меняющих свои размеры в зависимости от температуры [2].
Немонотонный характер изменения вязкости от температуры в ряде случаев может быть использован для решения различных технологических и технических задач. Так, на основе водных растворов метилцеллюлозы созданы эффективные потокоотклоняющие реагенты, широко используемые в нефтедобывающей отрасли [3]. Представленная в работе [4] компьютерная модель конвекции расплава серы с учетом переменной вязкости и фазовых переходов позволила получить для различных диапазонов температуры обоснованные значения чисел Нуссельта, необходимые при проектировании систем хранения тепловой энергии.
Однако значение исследований в области термогидродинамики аномально термовязких жидкостей не исчерпывается только прикладными вопросами. Некоторые фундаментальные особенности распределения гидродинамических параметров потока в плоском канале и явление изменения расхода аномально термовязкой жидкости с течением времени впервые были описаны в статье [5]. В этой же работе было показано, что гидродинамические параметры потока в канале определяются не только приложенным перепадом давления, но и интенсивностью теплообмена на стенках канала, за счет которого в области течения образуется неоднородное распределение поля вязкости. При задании на стенках канала граничных условий первого рода для температуры образующаяся в канале высоковязкая область (далее именуемая “вязкий барьер”) приобретает форму вытянутой дуги, концы которой опираются на линию входного сечения. В случае граничных условий Ньютона–Рихмана дуга значительно менее вытянута и пересекает стенки канала, что приводит к более высоким значениям гидравлического сопротивления.
В статье [6] представлены различные режимы установления ламинарного течения в кольцевом канале жидкостей с немонотонной зависимостью вязкости от температуры в виде гауссовой функции, а также выявлены критические условия теплообмена, при которых происходит скачкообразное изменение расхода жидкости. Ранее аналогичные результаты были получены и для плоского канала. Для выбранных параметров задачи при малых значениях числа Нуссельта, когда теплообмен слабо влияет на прогрев жидкости в потоке, образующийся вязкий барьер перемещается по каналу вместе с жидкостью и в конечном итоге выходит за его пределы. При этом расход жидкости возрастает и устанавливается приблизительно равным расходу при минимальном значении вязкости. Отличие связано с присутствием “следа” вязкого барьера, расположенного в пристенных областях. Рост числа Нуссельта приводит к режиму с незначительным расходом. Дальнейшее увеличение теплообмена вызывает затухающие осцилляции расхода с большими значениями установившегося расхода. Наконец, при существенно больших значениях числа Нуссельта получены результаты, качественно соответствующие случаю постановки граничных условий первого рода.
Таким образом, предыдущие исследования были связаны с определением режимов течения при различных, но постоянных значениях параметров теплообмена, которые так или иначе приводили к установлению потока с постоянным расходом, соответствующим итоговому распределению вязкого барьера.
Однако при исследовании гидродинамических систем в условиях теплообмена или при наличии фазовых превращений рядом авторов были обнаружены режимы течения, носящие колебательный и автоколебательный характер. Например, в статье [7] были экспериментально обнаружены и исследованы автоколебательные режимы течения вязкой жидкости при теплообмене с холодной стенкой канала. Предполагалось, что вязкость жидкости имеет монотонно убывающую с ростом температуры зависимость, соответствующую формуле Аррениуса. Определены физические параметры жидкости и характер теплообмена, при которых возникали автоколебания. Несколько иной характер возникновения периодических изменений расхода многофазной смеси был установлен в работе [8] при анализе извержения газонасыщенной магмы с сильной зависимостью вязкости от температуры и с учетом процессов кристаллизации. Процессы дегазации магмы при экструзивном извержении через водонасыщенные пористые породы также обнаруживают периодический характер изменения интенсивности потока [9].
Таким образом, возникает закономерный вопрос о возможности существования периодических режимов изменения параметров потока аномально термовязкой жидкости. В этой связи на основе анализа динамики вязкого барьера, определяющей расходные характеристики течения при различных условиях теплообмена, в настоящей работе была рассмотрена задача о течении аномально термовязкой жидкости в кольцевом канале, на стенках которого интенсивность теплообмена изменяется скачкообразно.
ПОСТАНОВКА ЗАДАЧИ
Пусть аномально термовязкая жидкость под действием заданного постоянного перепада давления Δp движется в кольцевом зазоре длиной L, образованном двумя соосными цилиндрами радиусов r0 и R (r0 < R). Втекающая в канал жидкость имеет постоянную температуру Tin. Внешняя и внутренняя стенки первой половины канала поддерживаются при постоянной температуре Twall, а во второй половине канала на стенках задаются условия конвективного теплообмена постоянной интенсивности (рис. 1).
Рис. 1. Схема кольцевого канала и граничные условия для температуры: I – стенки с постоянной температурой, II – конвективный теплообмен.
Математическая модель рассматриваемого процесса представляет собой систему уравнений, состоящую из уравнения неразрывности, обобщенных уравнений Навье–Стокса, описывающих течение несжимаемой жидкости с немонотонной зависимостью вязкости от температуры и уравнения конвективной теплопроводности. Ниже приведена запись уравнений (с учетом осевой симметрии), а также начальных и граничных условий в безразмерном виде:
для
для
где ur и uz – радиальная и осевая компоненты скорости, p – давление, T – температура, Re, Pe и Nu – безразмерные критерии Рейнольдса, Пекле и Нуссельта.
Немонотонная зависимость вязкости от температуры принимается в виде
где β > 0 – параметр, характеризующий ширину температурного диапазона, на котором происходит увеличение вязкости.
РЕЗУЛЬТАТЫ ЧИСЛЕННЫХ ИССЛЕДОВАНИЙ И ИХ ОБСУЖДЕНИЕ
Обнаруженное ранее влияние вязкого барьера, образующегося при постоянных значениях теплообмена, носит динамический характер: при втекании нагретой жидкости в канал на границе горячей и холодной областей жидкости происходит формирование вязкого барьера – высоковязкой зоны с изгибом в форме арки, затем деформация и перемещение этой зоны. Вслед за эволюцией вязкого барьера происходит изменение гидравлического сопротивления потоку и, соответственно, расхода жидкости [5, 6].
Рассмотренная в настоящей работе задача со ступенчатым изменением интенсивности теплообмена дала возможность обнаружить принципиально новый характер эволюции высоковязкой зоны. В первой половине канала интенсивность теплообмена поддерживалась максимальной, при этом для температуры ставились граничные условия первого рода. Во второй половине канала ставились условия третьего рода, а исследования проводились с различными значениями числа Нуссельта. Известно [5], что при постановке граничных условий первого рода вязкий барьер стабильно примыкает ко входному сечению канала, а протяженность его, возрастая вначале, может меняться в зависимости от соотношения расхода и интенсивности теплообмена. Отметим, что расход напрямую связан с гидравлическим сопротивлением. Однако в данной задаче горячая жидкость, следующая за вязким барьером, втекает во вторую половину канала, в которой интенсивность теплообмена имеет меньшее значение.
Приток горячей жидкости за счет перемешивания и теплопроводности вызывает условия для образования высоковязкой зоны практически во всей первой половине канала (рис. 2а), в результате чего гидравлическое сопротивление возрастает, а расход жидкости быстро уменьшается. В свою очередь, уменьшение расхода приводит к возрастанию роли теплообмена. В результате более интенсивного охлаждения линейные размеры вязкого барьера в первой половине канала уменьшаются (рис. 2б), так как втекающая в канал горячая жидкость успевает охладиться. В итоге, при определенных условиях, происходит распад высоковязкой зоны на два участка (рис. 2в). Поскольку во вторую половину канала горячая жидкость более не поступает, вязкий барьер вытекает за пределы канала вместе со смесью холодной и горячей жидкостей, имеющей температуру, при которой возможно существование высоковязкой зоны. После чего весь цикл описанных явлений повторяется и возникает периодическое изменение расхода жидкости.
Рис. 2. Характерный вид образующегося в канале вязкого барьера в последовательные моменты времени (Re = 600, Pe = 6000, Nu = 5, L/R = 60, r0/R = 0.9, β = 0.05).
Наиболее типичные формы колебаний расхода жидкости в зависимости от параметров задачи приведены на рис. 3. На этом рисунке представлены затухающие и незатухающие колебания: в первом случае система стремится к некоторому устойчивому равновесному состоянию, соответственно, расход жидкости становится постоянным.
Рис. 3. Изменение расхода жидкости и соответствующие фазовые траектории в режиме затухающих (а, б) и незатухающих (в, г) колебаний. Точками на фазовых портретах отмечены начальные состояния системы.
Во втором случае фазовая траектория стремится к некоторой замкнутой кривой. Тот факт, что любая первоначально заданная точка на фазовой плоскости, независимо от того, находится она вовне или внутри кривой, стремится к ней, свидетельствует о том, что это – устойчивый предельный цикл. Расход жидкости в этом случае будет происходить в режиме незатухающих колебаний.
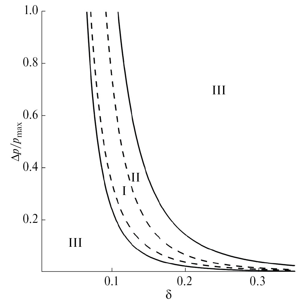
Для идентификации динамических режимов изменения расхода аномально термовязкой жидкости при течении в кольцевом канале были проведены параметрические исследования для различных значений перепада давления ∆p и геометрического параметра , равного отношению ширины кольцевого зазора к радиусу внутреннего цилиндра. В результате на координатной плоскости были построены области затухающих и незатухающих колебаний расхода аномально термовязкой жидкости (рис. 4).
Рис. 4. Динамические режимы изменения расхода аномально термовязкой жидкости в зависимости от геометрии кольцевого канала и перепада давления: I – область незатухающих колебаний, II – области затухающих колебаний, III – области отсутствия колебаний.
При достаточно малом фиксированном значении параметра δ и любом перепаде давления расход аномально термовязкой жидкости монотонно увеличивается и достаточно быстро устанавливается на максимальном значении, соответствующем условиям теплообмена. При бо́льших значениях геометрического параметра δ в зависимости от приложенного перепада давления наблюдаются различные динамические режимы изменения расхода. Для небольших перепадов давления изменение расхода происходит монотонно, колебания расхода отсутствуют (область III на рис. 4). При некотором минимальном значении перепада давления выходу расхода на установившееся значение предшествует период затухающих колебаний расхода жидкости (область II на рис. 4). При бо́льших значениях перепада давления колебания расхода становятся незатухающими (область I между двумя штриховыми кривыми на рис. 4), и такие колебания могут быть отнесены к автоколебаниям томсоновского типа [10]. Дальнейшее увеличение перепада давления снова приводит к появлению сначала затухающих колебаний расхода, а затем и к полному исчезновению колебаний. Отметим, что для перепада давления ∆p = 0.04 незатухающие колебания наблюдаются вплоть до значения параметра δ = 0.25. При дальнейшем увеличении параметра δ наблюдаются лишь режимы течения с затухающими колебаниями расхода жидкости, обусловленными весьма низкими перепадами давления.
ЗАКЛЮЧЕНИЕ
Установлено существование колебательных режимов течения аномально термовязкой жидкости при задании кусочно-постоянных значений теплообмена вдоль стенок канала. При этом периодическое изменение расхода жидкости определяется динамикой периодического изменения гидравлического сопротивления, вызванного образованием высоковязкой зоны – вязкого барьера в соответствии с зависимостью вязкости от температуры. Наиболее интересным представляется случай незатухающих колебаний. Судя по характеру периодического процесса, фазовые траектории которого образуют устойчивый предельный цикл, их можно отнести к автоколебательным процессам томсоновского типа. Наряду с ними обнаружены области затухающих колебаний, обрамляющие область незатухающих колебаний. Фазовая траектория затухающих колебаний имеет предельную точку типа устойчивый фокус.
ИСТОЧНИК ФИНАНСИРОВАНИЯ
Исследования выполнены при финансовой поддержке Российского научного фонда (проект 22-21-00915).
Авторлар туралы
V. Kireev
Mavlutov Institute of Mechanics of the Ufa Federal Research Centre of the Russian Academy of Sciences; Ufa University of Science and Technology
Хат алмасуға жауапты Автор.
Email: kireev@anrb.ru
Ресей, Ufa; Ufa
A. Mukhutdinova
Mavlutov Institute of Mechanics of the Ufa Federal Research Centre of the Russian Academy of Sciences
Email: mukhutdinova23@yandex.ru
Ресей, Ufa
S. Urmancheev
Mavlutov Institute of Mechanics of the Ufa Federal Research Centre of the Russian Academy of Sciences
Email: said52@mail.ru
Ресей, Ufa
Әдебиет тізімі
- Bacon R.F., Fanelli R. The viscosity of sulfur // J. Am. Chem. Soc. 1943. V. 65. P. 639–648. https://doi.org/10.1021/ja01244a043
- Tabachnikova E.D., Bengus V.Z., Egorov D.V. et al. Mechanical properties of amorphous alloys ribbons prepared by rapid quenching of the melt after different thermal treatments before quenching // Mater. Sci. Eng. A. 1997. V. 226–228. P. 887–890. https://doi.org/10.1016/S0921-5093(97)80093-7
- Алтунина Л.К., Кувшинов В.А., Кувшинов И.В. и др. Увеличение нефтеотдачи пермо-карбоновой залежи высоковязкой нефти Усинского месторождения физико-химическими и комплексными технологиями (обзор) // Журнал СФУ. Химия. 2018. Т. 11. № 3. С. 462–476.
- Jin K., Barde A., Nithyanandam K. et al. Sulfur heat transfer behavior in vertically-oriented isochoric thermal energy storage systems // Applied Energy. 2019. V. 240. P. 870–881. https://doi.org/10.1016/j.apenergy.2019.02.077
- Урманчеев С.Ф., Киреев В.Н. Установившееся течение жидкости с температурной аномалией вязкости // ДАН. 2004. Т. 396. № 2. С. 204–207.
- Киреев В.Н., Мухутдинова А.А., Урманчеев С.Ф. О критических условиях теплообмена при течении жидкости с немонотонной зависимостью вязкости от температуры в кольцевом канале // ПММ. 2023. Т. 87. № 3. С. 369–378.
- Мелких А.В., Селезнев В.Д. Автоколебания неизотермического течения вязкой жидкости в канале // ТВТ. 2008. Т. 46. № 1. С. 100–109.
- Мельник О.Э. Нестационарная модель динамики вулканического извержения с учетом кристаллизации и фильтрации газа через магму // ДАН. 2001. Т. 377. № 5. С. 629–633.
- Мельник О.Э., Афанасьев А.А., Зарин Г.А. Дегазация магмы при подъеме по каналу вулкана, пересекающему водонасыщенные породы // ДАН. 2016. Т. 468. № 4. С. 162–165.
- Ланда П.С. Нелинейные колебания и волны. М.: Физматлит, 1997. 496 с.
Қосымша файлдар






