The First Data on Isotope-Carbon Stratigraphy of the Asselian and Sakmarian of the Lower Permian of the Northern Verkhoyanie
- Authors: Makoshin V.I.1, Kutygin R.V.1,2, Byakov A.S.3, Gareev B.I.2, Kilyasov A.N.1
-
Affiliations:
- Diamond and Precious Metal Geology Institute of the Siberian Branch of the Russian Academy of Sciences
- Kazan Federal University
- Shilo North-East Interdisciplinary Scientific Research Institute of the Far East Branch of the Russian Academy of Sciences
- Issue: Vol 518, No 2 (2024)
- Pages: 231-237
- Section: STRATIGRAPHY
- Submitted: 24.01.2025
- Accepted: 24.01.2025
- Published: 15.10.2024
- URL: https://bakhtiniada.ru/2686-7397/article/view/277819
- DOI: https://doi.org/10.31857/S2686739724100051
- ID: 277819
Cite item
Full Text
Abstract
For the first time in the North-East of Russia, changes in the values of δ13Соrg in the lower part of the Permian were detected, obtained in the Kubalakh section of the lower reaches of the Lena River and integrated with biostratigraphic data. A comparison with isotope-carbon trends identified in the Asselian and Sakmarian of the Southern Urals is proposed. Based on the established sequence of negative shifts of the carbon isotopic composition of organic matter, it is concluded that the boundary of Carboniferous and Permian in the Kubalakh section is located below the beds opened in the section and there is an 80 m break in the outcrop. The first data independent of biostratigraphic and paleontological constructions have been obtained on the Late Asselian age of the Tuora-Sis Formation containing the ammonoid association with Bulunites, the stage belonging of which has been debated for many decades. The chronostratigraphic indefinite interval between the Asselian and Samarian to the upper parts of the Jakutoproductus lenensis Beds has been significantly reduced. The data obtained indicate that the continuation of work on the chemostratigraphy of stable carbon isotopes has good prospects for substantiating the stage division and interregional correlation of the Lower Permian deposits in the Verkhoyanie.
Keywords
Full Text
Значения стабильных изотопов углерода являются важным индикатором крупных событий в глобальном углеродном цикле и межрегиональной корреляции осадочных толщ. В последние десятилетия проведено огромное число работ по детальной изотопно-углеродной стратиграфии докембрия и фанерозоя [1]. При этом пермская система является одной из наиболее слабо исследованных интервалов палеозоя [2], да и она сама изучена крайне неравномерно как в вертикальном срезе, так и географически. При имеющемся относительно обширном массиве исследований, посвящённых высокоразрешающей изотопно-углеродной хемостратиграфии гваделупско-лопинского интервала ([3] и др.), работ по содержаниям δ13C в нижней части перми остаётся крайне мало. Многие исследования по углеродной изотопии ассельского и сакмарского ярусов выполнены без биостратиграфического расчленения разрезов, что не позволяет провести полноценную интеграцию изотопно-углеродных трендов с биостратиграфическими шкалами ([4, 5] и др.).
На Северо-Востоке России работы по детальной хемостратиграфии, основанной на изучении изотопного состава углерода органического вещества, начались сравнительно недавно. Пионерными стали исследования значений δ13Соrg в опорных разрезах пограничных пермско-триасовых отложений Южного Верхоянья ([6] и др.), позволившие сделать первое хемостратиграфическое обоснование границы чансинского и индского ярусов внутри однородной толщи аргиллитов. Недавно получена детальная запись вертикальных изменений величины δ13Соrg в алевропеллитовых осадках верхнего кунгура– нижнего вучапина в Омулёвском кратонном блоке [7]. Однако для нижней части перми подобные исследования нами проводятся впервые.
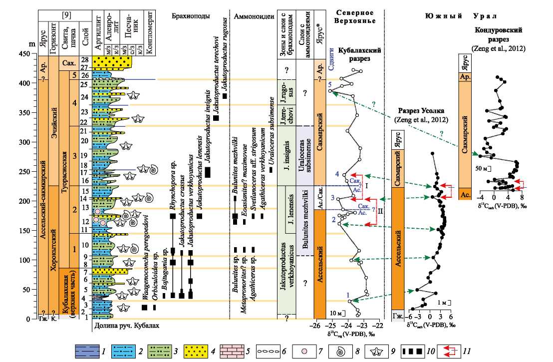
Кубалахский разрез расположен на правом берегу низовьев р. Лены в районе устья руч. Кубалах (рис. 1) и является стратотипическим для всех свит пермской системы Усть-Ленской структурно-фациальной зоны [8]. Здесь, в обнажении 10R2, начиная от устья руч. Кубалах вверх по р. Лены моноклинально залегают кубалахская (верхняя часть), туорасисская (в полном объёме) и сахаинская (нижняя часть) свиты (рис. 2). Первые два стратона охарактеризованы брахиоподами, последовательность которых позволила расчленить разрез на ряд биостратиграфических зон [9]. По появлению представителей пермского сообщества брахиопод граница карбона и перми в этом разрезе нами условно проводилась в основании слоя 2 [9]. Оставшаяся часть кубалахской свиты и туорасисская свита (за исключением пачки 5) относились к нерасчленённым ассельско-сакмарским отложениям. Нижняя часть сахаинской свиты отнесена к артинскому ярусу по иноцерамоподобным двустворкам [9]. В составе этого яруса мы также включаем пачку 5, по возрасту, вероятно, соответствующая слоям с Neoshumardites triceps hyperboreus Западного Верхоянья [10].
Рис. 1. Местоположение Кубалахского разреза, обн. 10R2
Рис. 2. Кубалахский разрез верхнего палеозоя в районе устья руч. Кубалах, обн. 10R2
В нижней трети туорасисской свиты присутствует комплекс аммоноидей, основным элементом которого являются гониатиты Bulunites mezhvilki Andrianov. Это местонахождение аммоноидей является самым богатым в ассельско-сакмарских отложениях всего Северо-Востока России, как по числу выявленных таксонов, так и по количеству обнаруженных экземпляров [10]. Однако возраст булунитового (хорокытского) аммоноидного комплекса дискутируется: он в разное время относился к ассельскому или сакмарскому ярусам, но чаще считался пограничным ассельско-сакмарским, что подробно обсуждалось ранее [11].
В 2010 году Р.В. Кутыгин проводил послойное опробование разреза для изучения петрохимических и литологических особенностей пород. Из коллекции были отобраны 33 образца, сложенные алевропелитом или алевролитом. Определения значений δ13Соrg были выполнены в Аналитическом центре Казанского федерального университета на масс-спектрометре Delta V Plus с приставкой Flash HT в режиме постоянного потока. Методика изотопного анализа приведена в отдельной работе [7].
Величина δ13Соrg в изученном разрезе варьирует в пределах от –25.13‰ (верхняя часть пачки 4 туорасисской свиты) до –22.77‰ (верхняя часть кубалахской свиты). В общем профиле изменения изотопного состава углерода органического вещества выделяется ряд отрицательных сдвигов (рис. 3).
Рис. 3. Сопоставление изменения δ13Corg в ассельско-сакмарских отложениях Кубалахского разреза Северного Верхоянья с изотопно-углеродными трендами стратотипической местности приуральского отдела. Слева направо: Кубалахский разрез (обн. 10R2), распределение в нём брахиопод и аммоноидей, биостратиграфическое деление, изменение в разрезе изотопного состава углерода органического вещества и сопоставление с вариацией значений δ13Ccarb в ассельском и сакмарском ярусах Южного Урала: 1 - аргиллит, 2 - алевролит м/з, 3 - алевролит к/з, 4 - песчаник, 5 - известняк, 6 - конгломерат, 7 - конкреции, 8 - аммоноидеи, 9 - брахиоподы, 10 - находки беспозвоночных по количеству экземпляров: единицы, до десяти, более десяти, 11 - двойной отрицательный сдвиг значений δ13C, горизонтальный штрих указывает на положение ассельско-сакмарской границы, установленной по конодонтам [13]; I, II - два варианта фиксации двойного отрицательного сдвига значений δ13C в Кубалахском разрезе; Гж., Ас., Сак., Ар. - гжельский, ассельский, сакмарский и артинский ярусы, К. - кыгылтасский горизонт, Сах. - сахаинская свита; * с уточнением границ по изотопно-углеродным данным
Первый сдвиг, зафиксированный в нижней части разреза, относящейся к кубалахской свите (слой 3), связан с отрицательным смещением кривой δ13Соrg от –23.32‰ до –23.91‰. Это смещение незначительно, но вызывает интерес в плане сравнительного анализа изменений изотопного состава углерода в пограничном каменноугольно-пермском интервале. Непосредственно выше по разрезу наблюдается положительное восстановление, с которым связано плато со средними значениями –22.82‰ в интервале верхних 45 м кубалахской свиты.
Для пачки 1 и самой нижней части пачки 2 туорасисской свиты характерено постепенное понижение значений, которое начинается с величины –23.17‰ и заканчивается минимальным значением –23.58‰. С последним связан второй сдвиг, на который, в интервале слоя 12, приходится небольшое плато со средними значениями –24.43‰.
На верхи слоя 13 приходится очередное понижение δ13Соrg, достигающее величины –24.62‰ (третий сдвиг) и обосабливающийся от близкорасположенного второго сдвига положительным восстановлением с максимальным значением –23.55‰.
Четвертый сдвиг выражен слабо – он связан с понижением величины δ13Соrg от –23.65‰ в основании слоя 15 до –24.25‰ в верхах слоя 16.
От слоя 19 до середины слоя 24 характерно протяжённое положительное плато, имеющее среднее значение δ13Соrg –23.25‰ и осложнённое небольшим понижением до –24.03‰ в слое 21.
В верхней половине слоя 24 происходит относительно резкое отрицательное отклонение величины δ13Соrg, достигающее –25.13‰ (пятый сдвиг). После этого минимального значения в верхах туорасисской свиты наблюдается возрастающее отклонение кривой, достигающий максимального значения –23.25‰.
Из вышеизложенного следует, что в зоне Jakutoproductus verkhoyanicus проявляется устойчивый понижающий профиль изменения δ13Соrg, осложнённый незначительным отрицательным сдвигом в нижней части зоны и завершающийся двумя сближенными отрицательными сдвигами в слоях с Jakutoproductus lenensis верхней части зоны. Для верхов зоны J. verkhoyanicus и слоев с J. lenensis характерно положительное восстановление кривой δ13Соrg, после которого наблюдается очередное отрицательное отклонение, приходящееся на нижнюю часть зоны Jakutoproductus insignis. В таком случае, граница хорокытского и эчийского региональных горизонтов в Кубалахском разрезе фиксируется третьим и четвёртым сближенными отрицательными сдвигами величины δ13Соrg.
На среднюю–верхнюю части зоны Jakutoproductus insignis, всю зону Jakutoproductus terechovi и нижнюю часть зоны Jakutoproductus rugosus приходится протяжённое положительное плато значений δ13Соrg, осложнённое незначительным отрицательным отклонением в верхах зоны J. insignis.
Резко выраженное отрицательное отклонение величины δ13Соrg наблюдается в середине зоны Jakutoproductus rugosus. С ним связывается пятый отрицательный сдвиг, после которого фиксируется относительно устойчивое положительное восстановление изотопного состава углерода органического вещества.
В многочисленных исследованиях ([5, 12] и др.) отмечается аномальное понижение величины δ13С возле границы карбона и перми, после которого в нижней части пермского разреза наблюдается устойчивое положительное восстановление величины δ13С. На полученной диаграмме изменения δ13Corg Кубалахского разреза (см. рис. 3) в предполагаемом пограничном каменноугольно-пермском интервале (слои 1–3) аномальное отрицательное отклонение величин не наблюдается, при том, что сами значения вверх по разрезу устойчиво уменьшаются. Вряд ли первый сдвиг является аналогом указанного аномального понижения изотопно-углеродных значений возле границы карбона и перми, поскольку вместо устойчивого положительного восстановления δ13С выше этого сдвига мы наблюдаем лишь быстрое повышение величины δ13Corg с последующим продолжительным положительным плато. В связи с этим, полученные хемостратиграфические данные свидетельствуют о том, что граница карбона в нижней части
изученного разреза, вероятно, не вскрывается, поскольку расположена стратиграфически ниже. В таком случае, гжельско-ассельская граница приходится на перерыв в обнажении, приходящийся на устьевую часть руч. Кубалах.
Для хемостратиграфического обоснования возраста изученных пород в первую очередь необходимо провести корреляцию выявленной в Северном Верхоянье вариации значений δ13Corg с разрезами стратотипической местности приуральского отдела пермской системы, расположенной в Южном Урале. Тренды изменения значений δ13Ccarb в ассельском и сакмарском ярусах установлены в разрезах Усолка (Башкортостан) и Кондуровском (Оренбургская область) [13]. Разрез Усолка, принятый в качестве глобального стратотипа нижней границы сакмарского яруса [14], содержит последовательные комплексы конодонтов (ассельский и сакмарский ярусы), фузулинид (преимущественно ассельский ярус) и аммоноидей (нижняя часть ассельского яруса). В сакмарском ярусе Кондуровского разреза [15], помимо микрофауны, присутствуют богатые комплексы аммоноидей, которых не хватает одновозрастным слоям разреза Усолка.
При сравнении кривых изменения значений δ13Corg Кубалахского разреза (Северное Верхоянье) и δ13Ccarb, разреза Усолка (Южный Урал), заметны некоторые общие черты в их конфигурации. Первый сдвиг североверхоянского разреза коррелируется с отрицательным смещением величины δ13Corg, наблюдаемым в нижней части ассельского яруса и приуроченный конодонтовой зоне Streptognathodus cristellaris [14].
Второй сдвиг, приходящийся на слой 12 и выраженный несколькими низкими значениями δ13Corg, предположительно сопоставляется с отрицательным смещением кривой δ13Ccarb, наблюдаемым в зоне Mesogondolella striata верхнего отдела ассельского яруса разреза Усолка [14].
Третий и четвертый сдвиги в пограничных слоях хорокытского и эчийского горизонта коррелируются с двойным отрицательным сдвигом δ13C, известным в пограничном ассельско-сакмарском интервале разрезов Усолка и Кондуровского Южного Урала [13]. Этому двойному смещению кривой придаётся большое значение, поскольку оно фиксирует положение границы ассельского и сакмарского ярусов. Если мы его в Кубалахском разрезе установили верно (вариант I на рис. 3), то ассельско-сакмарская граница в Верхоянье проходит в непосредственной близости с границей хорокытского и эчийского региональных горизонтов или даже совмещается с ней. Такое положение границ ярусов хорошо подтверждается недавно полученными значениями величины 87Sr/86Sr из зоны Jakutoproductus insignis – Merismopteria permiana Колымо-Омолонского региона, составляющими 0.707842–0.707868 (по материалам А.С. Бякова). Обозначенная граница горизонтов отчётливо прослеживается по всему региону по биостратиграфическим данным [16], поскольку связана с обновлением аммоноидной фауны, а также появлением и широким распространением брахиопод вида Jakutoproductus insignis Abramov et Grigorjeva. Однако первые полученные результаты требуют подтверждений и детализации кривой изменения значений δ13Corg в других опорных разрезах нижней перми Верхоянья, расположенных как в низовье р. Лены, так и в центральной части хребта, являющейся стратотипической местностью хорокытского и эчийского региональных горизонтов. Мы не можем в полной мере исключать синхронность двойного отрицательного сдвига δ13C возле ассельско-сакмарской границы южноуральских разрезов со сдвигами 2 и 3 Кубалахского разреза (вариант II на рис. 3). Но этот вариант представляется менее вероятным, поскольку выше второго сдвига в профилях изменения изотопно-углеродных значений разрезов Усолка и Кондуровского наблюдается протяжённое положительное плато, а в нижнеленском разрезе происходит отрицательное отклонение (сдвиг 4). Таким образом, уже имеющиеся данные позволяют выделять в верхней части слоев с Jakutoproductus lenensis и Bulunites mezhvilki хорокытского горизонта хроностратиграфически неопределённый интервалу между заведомо ассельскими и сакмарскими отложениями, который ранее соответствовал указанным биостратиграфическим слоям в полном объеме [9].
Наибольшую сложность вызывает интерпретация пятого отрицательного сдвига, который проявляется в зоне Jakutoproductus rugosus (верхняя часть слоя 24). По конфигурации он напоминает резкое отрицательное отклонение δ13C в нижней части сакмарского яруса Кондуровского разреза, но их синхронность вызывает сомнения. Несмотря на то, что возраст зоны J. rugosus на Северо-Востоке России подвергается серьезной дискуссии ([9, 17, 18, 19] и др.), её расположение в непосредственной близости к границе сакмарского и артинского ярусов исследователями не оспаривается. Внешнее сходство хорошо выраженного в зоне J. rugosus Кубалахского разреза низовьев р. Лены отрицательного сдвига δ13Corg и резкого отрицательного отклонения δ13C в нижней части сакмарского яруса Кондуровского разреза Южного Урала требует дальнейшего расширения площадей изотопного опробования опорных разрезов пограничных сакмарско-артинских отложений. В этом отношении весьма перспективными являются разрезы эчийской свиты в Аркачан-Эчийском междуречье, а также в верховьях рек Тумара и Соболох-Маян. Полученные данные свидетельствуют о том, что будущее стратиграфии изотопов углерода нижней перми в Верхоянье многообещающее.
БЛАГОДАРНОСТИ
Авторы признательны Б.Л. Никитенко (ИНГГ СО РАН) за высказанные замечания, способствовавшие улучшению текста рукописи.
ИСТОЧНИКИ ФИНАНСИРОВАНИЯ
Изотопно-углеродные исследования выполнены за счёт гранта Российского научного фонда № 22-77-10028, https://rscf.ru/project/22-17-10028/; литолого-стратиграфическое обоснование и палеонтологические работы проводились по госзаданиям ИГАБМ СО РАН (FUFG-2024-0005), СВКНИИ ДВО РАН и КФУ (Приоритет 2030).
About the authors
V. I. Makoshin
Diamond and Precious Metal Geology Institute of the Siberian Branch of the Russian Academy of Sciences
Author for correspondence.
Email: makoshin_89@mail.ru
Russian Federation, Yakutsk
R. V. Kutygin
Diamond and Precious Metal Geology Institute of the Siberian Branch of the Russian Academy of Sciences; Kazan Federal University
Email: makoshin_89@mail.ru
Russian Federation, Yakutsk; Kazan
A. S. Byakov
Shilo North-East Interdisciplinary Scientific Research Institute of the Far East Branch of the Russian Academy of Sciences
Email: makoshin_89@mail.ru
Russian Federation, Magadan
B. I. Gareev
Kazan Federal University
Email: makoshin_89@mail.ru
Russian Federation, Kazan
A. N. Kilyasov
Diamond and Precious Metal Geology Institute of the Siberian Branch of the Russian Academy of Sciences
Email: makoshin_89@mail.ru
Russian Federation, Yakutsk
References
- Cramer B. D., Jarvis I. Carbon Isotope Stratigraphy / Gradstein F. M., Ogg J. G., Schmitz M. D., Ogg G. M. (Eds.). Geologic Time Scale 2020. Elsevier, 2020. P. 875–902.
- Cramer K. T., Bostic M. High-resolution carbon isotope (δ13Ccarb) chemostratigraphy of the lower Permian from the U.S. midcontinent: Checking the pulse of the late Paleozoic ice age // GSA Bulletin. 2015. V. 127. № 3/4. P. 584–595.
- Liu X. С., Wang W., Shen S. Z., Gorgij M. N., Ye F. C., Zhang Y. C., Furuyama S., Kano A., Chen X. Z. Late Guadalupian to Lopingian (Permian) carbon and strontium isotopic chemostratigraphy in the Abadeh section, central Iran // Gondwana Research. 2013. V. 24. № 1. P. 222–232.
- Buggisch W., Krainer K., Schaffhauser M., Joachimski M., Korte C. Late Carboniferous to Late Permian carbon isotope stratigraphy: A new record from postVariscan carbonates from the Southern Alps (Austria and Italy) // Palaeogeography, Palaeoclimatology, Palaeoecology. 2015. V. 433. P. 174–190.
- Cheng C., Li S., Xie X., Cao T., Mangerd W. L., Busbey A. B. Permian carbon isotope and clay mineral records from the Xikou section, Zhen’an, Shaanxi Province, central China: Climatological implications for the easternmost Paleo-Tethys // Palaeogeography, Palaeoclimatology, Palaeoecology. 2019. V. 514. P. 407–422.
- Захаров Ю. Д., Бяков А. С., Хорачек М. Глобальная корреляция базальных слоев триаса в свете первых изотопно-углеродных свидетельств по границе перми и триаса на Северо-Востоке Азии // Тихоокеанская геология. 2014. Т. 33. № 1. С. 3–19.
- Бяков А. С., Ведерников И. Л., Горячев Н. А., Гареев Б. И. Первая детальная запись δ13соrg. в пермских аргиллитах Тасканского бассейна (Омулёвский блок): отражение биосферных событий на Северо-Востоке Азии // Доклады Российской академии наук. Науки о земле. 2023. Т. 513. № 1. С. 33–38.
- Решения Третьего межведомственного регионального стратиграфического совещания по докембрию, палеозою и мезозою Северо-Востока России / Ред. Корень Т. Н., Котляр Г. В. СПб.: Изд-во ВСЕГЕИ, 2009. 268 с.
- Макошин В. И., Кутыгин Р. В. Зональная шкала ассельско-сакмарских (нижнепермских) отложений Верхоянья (Северо-Восток России) по брахиоподам // Стратиграфия. Геологическая корреляция. 2020. Т. 28. № 4. С. 43–72.
- Андрианов В. Н. Пермские и некоторые каменноугольные аммоноидеи Северо-Востока Азии. Новосибирск: Наука, 1985. 180 с.
- Кутыгин Р. В. Об ассельско-сакмарских аммоноидеях правобережья приустьевой части р. Лены (северо-западная окраина Хараулахского хребта, Северное Верхоянье) / Золотой век российской малакологии. М., Саратов: ПИН РАН, СГТУ, ООО “Кузница рекламы”, 2016. С. 217–224.
- Buggisch W., Wang X., Alekseev A. S., Joachimski M. M. Carboniferous–Permian carbon isotope stratigraphy of successions from China (Yangtze platform), USA (Kansas) and Russia (Moscow Basin and Urals) // Palaeogeography, Palaeoclimatology, Palaeoecology. 2011. V. 301. P. 18–38.
- Zeng J., Cao C. Q., Davydov V. I., Shen S. Z. Carbon isotope chemostratigraphy and implications of palaeoclimatic changes during the Cisuralian (Early Permian) in the southern Urals, Russia // Gondwana Research. 2012. V. 21. № 2–3. P. 601–610.
- Chernykh V. V., Chuvashov B. I., Shen S. Z., Henderson C. M., Yuan D. X., Stephenson M. H. The Global Stratotype Section and Point (GSSP) for the baseSakmarian Stage (Cisuralian, Lower Permian) // Episodes. 2020. V. 43. № 4. P. 961–979.
- Davydov V. I., Schmitz M. D., Snyder W. S., Wardlaw B. R. Progress toward development of the Cisuralian (Lower Permian) timescale (biostratigraphy, chronostratigraphy, radiometric calibration) / S.G. Lucas, and K.E. Zeigler (Eds.). The Nonmarine Permian, New Mexico Museum of Natural History and Science Bulletin. 2005. № 30. P. 48–55.
- Budnikov I. V., Kutygin R. V., Shi G. R., Sivtchikov V. E., Krivenko O. V. Permian stratigraphy and paleogeography of Central Siberia (Angaraland) – A review // Journal of Asian Earth Sciences. 2020. V. 196. Article 104365.
- Ганелин В. Г., Бяков А. С., Караваева Н. И. Некоторые вопросы теории стратиграфии и стратиграфическая шкала перми Северо-Востока Азии // Пути детализации стратиграфических схем и палеогеографических реконструкций. М.: ГЕОС, 2001. С. 194–209.
- Котляр Г. В., Пухонто С. К., Бураго В. И. Межрегиональная корреляция континентальных и морских пермских отложений Северо-Востока России, юга Дальнего Востока, Сибири и Печорского Приуралья // Тихоокеанская геология. 2018. Т. 37. № 1. С. 3–21.
- Kutygin R. V., Biakov A. S., Makoshin V. I., Budnikov I. V., Peregoedov L. G., Krivenko O. V. Biostratigraphy and important biotic events in the Western Verkhoyansk Region around the Sakmarian–Artinskian boundary // Palaeoworld. 2020. V. 29. № 2. P. 303–324.
Supplementary files





