External risks: risk of changes in oil and gas prices
- Authors: Nikolaenko V.S.1,2,3
-
Affiliations:
- Tomsk State University of Control Systems and Radioelectronics
- National Research Tomsk Polytechnic University
- Siberian State Medical University
- Issue: Vol 52, No 4 (2024)
- Pages: 87-96
- Section: Статьи
- URL: https://bakhtiniada.ru/2658-4956/article/view/276856
- DOI: https://doi.org/10.18799/26584956/2024/4/1883
- ID: 276856
Cite item
Full Text
Abstract
Aim. To analyze the risk of changes in oil and gas prices. To achieve this goal, the author has assessed the level of this risk impact on the national economy, namely, he analyzed oil and gas revenue structure, oil and gas production and export, actual execution of federal budget revenues, etc. The author quantitated the consequences of actions taken by unfriendly foreign states and restrictions and embargoes introduced in 2022–2023. As a result of the analysis, besides the geopolitical pressure, the author identified the factors that affect prices of oil (higher production costs, deterioration in the physical and chemical characteristics of raw materials, incomplete taxation, decisions of OPEC and OPEC+) and gas (increase in costs of production and transportation, insufficient development of the domestic market).
Keywords
Full Text
Введение
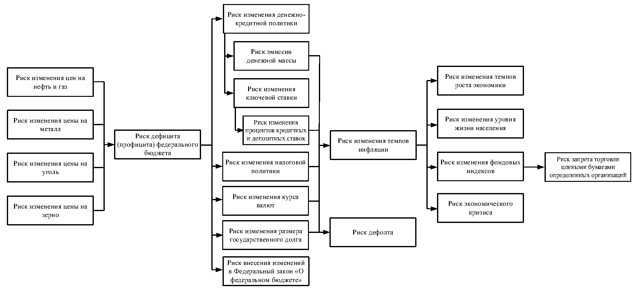
Материализация риска изменения цен на нефть и газ оказывает значительное влияние на функционирование национальной экономики, отраслей, регионов и конкретных экономических агентов, что позволяет классифицировать этот риск как макро-, мезо- и микрориск (рис. 1) [1– 3].
Рис. 1. Причинно-следственная связь внешних экономических рисков
Fig. 1. Causal relationship of external economic risks
Подобное влияние на деятельность экономических агентов может быть объяснено важной ролью топливно-энергетического комплекса (далее – ТЭК) в формировании доходов в отечественной бюджетной системе России (табл. 1) [4, 5].
Из табл. 1 следует, что средний объем нефтегазовых доходов в федеральном бюджете составляет порядка 36,9 %. Это обстоятельство указывать на большую зависимость федерального бюджета от изменения цен на нефть и газ, их объемов добычи и экспорта, что влияет на экономическую, энергетическую и национальную безопасность России [6].
Таблица 1. Соотношение нефтегазовых и ненефтегазовых доходов в федеральном бюджете в 2018‒2023 гг.
Table 1. Ratio of oil and gas and non-oil and gas revenues in the federal budget in 2018–2023
Доходы/Revenues | 2018 | 2019 | 2020 | 2021 | 2022 | 2023 |
% | ||||||
Нефтегазовые/Oil and gas | 46,4 | 39,3 | 28,0 | 35,8 | 41,6 | 30,3 |
Ненефтегазовые/Non-oil and gas | 53,6 | 60,7 | 72,0 | 64,2 | 58,4 | 69,7 |
В частности, согласно Энергетической стратегии на период до 2035 г. (далее – Стратегия), утвержденной в рамках распоряжения № 1523-р (далее – Распоряжение № 1523-р), объемы добычи нефти и газа до 2024 г. должны составлять 556‒560 млн т и 795,1‒820,6 млрд м3, а в период до 2035 г. – 490‒555 млн т и 859,7‒1 000,7 млрд м3 1. Фактические показатели добычи нефти и газа показывают, что отечественным институтам удалось достичь запланированных значений и обеспечить стабильность функционирования национальной экономики, отраслей, регионов и экономических агентов2 (табл. 2).
Таблица 2. Фактическая добыча нефти и газа в 2018‒2023 гг.
Table 2. Actual oil and gas production in 2018–2023
Добыча/Production of | 2018 | 2019 | 2020 | 2021 | 2022 | 2023 |
нефти, млн т/oil, million tons | 555,8 | 560,2 | 512,7 | 524,0 | 534,0 | 527,0 |
газа, млрд м3/gas, billion cubic meters | 725,4 | 738,0 | 692,3 | 762,3 | 672,0 | 642,0 |
Учитывая факты, рассмотренные выше, особое внимание необходимо обратить на показатели нефтегазовых и ненефтегазовых доходов, которые представлены в Федеральном законе № 540-ФЗ «О федеральном бюджете на 2024 год и на плановый период 2025 и 2026 годов» (далее – Закон № 540-ФЗ)3. В соответствии со статьей 1 Закона № 540-ФЗ доходы федерального бюджета в 2024 г. должны составить 35062,5 млрд р., где объем нефтегазовых доходов прогнозируется на уровне 1053,6 млрд р., т. е. 3 % от общего объема доходов. Совокупный объем доходов на 2025 г. прогнозируется в размере 33552,3 млрд р., из которых 1835,6 млрд р. – это доходы, полученные от реализации нефтегазового сырья и нефтепродуктов (5,4 % от общего объема доходов). В 2026 г. планируется обеспечить федеральный бюджет доходами на уровне 34050,9 млрд р., где 1844,8 млрд р. – нефтегазовые доходы (5,4 % от общего объема доходов).
Подобное уменьшение доли нефтегазовых доходов в федеральном бюджете России может негативно сказаться на устойчивости национальной экономики. В этой связи целью настоящей статьи является проведение анализа риска изменения цен на нефть и газ, оценка устойчивости национальной экономики, а также идентификация факторов, которые оказывают влияние на изменение цен на нефть и газ.
Анализ динамики поступлений нефтегазовых доходов
В 2022 г. на процесс достижения запланированных показателей по добыче нефти и газа было оказано беспрецедентное рестрикционное давление, которое привело к кардинальным изменениям условий функционирования отечественной экономики. Так, отказ ряда стран от сотрудничества в сырьевой сфере снизил экспорт газа на 30,7 %, до 170,6 млрд м3 4. Однако, несмотря внешнее давление, экспорт нефти в 2022 г. достиг 242,0 млн т, увеличившись на 7,6 % по сравнению с 2021 г.5 Данный рост обусловлен оперативной переориентацией экспортных поставок нефти в Китай, Индию и Индонезию [7].
Очевидно, что беспрецедентное рестрикционное давление на нефтегазовую сферу было направлено на социально-экономическое положение России, которое должно было ухудшиться из-за возникшего дефицита федерального бюджета, увеличения темпов инфляции, падения уровня жизни населения, снижения темпов роста экономики и др. [8]. Требуется подчеркнуть, что согласно Доктрине энергетической безопасности6 и Стратегии национальной безопасности7 подобное давление квалифицируется как действия, которые направлены на причинение ущерба энергетическим, экономическим и национальным интересам Российской Федерации [9].
Необходимо добавить, что позитивных показателей по уровню добычи и экспорта сырьевых ресурсов удалось во многом добиться за счет усиления сотрудничества между Россией и странами Азиатско-Тихоокеанского региона8. В частности, за счет подписанного соглашения между ПАО «Роснефть» и китайской компанией «CNPC», в рамках которого в течение десяти лет (до 31.12.2033 г.) в Китай через Казахстан будут поставлены 100 млн т нефти9. Также стоит отметить, что в этот же день (04.02.2022 г.) между ПАО «Газпром» и китайской компанией «CNPC» был заключен еще один важный договор купли-продажи, по условиям которого объем поставок газа в Китай с Дальнего Востока должен достигнуть 48 млрд м3 в год10.
Снижение поступлений нефтегазовых доходов в 2023 г. в первую очередь обусловлено снижением цен на нефтепродукты и недобросовестным поведением недружественных стран. Например, введен потолок цен на нефтепродукты из России, где светлые нефтепродукты (бензин и дизельное топливо) нельзя покупать, если их цена будет превышать 100 долл. США за баррель, а темные нефтепродукты – 40 долл. США. Подобные дискриминационные меры привели к значительному сокращению экспорта отечественных нефтепродуктов. Так, например, в январе 2023 г. доходы от экспорта нефти и газа упали на 38 % по сравнению с тем же периодом прошлого года. Кроме того, на объемы нефтегазовых доходов оказало негативное влияние изменение налогового и таможенного законодательства в части продолжения реализации механизма «налогового маневра».
Анализ табл. 3 показывает, что на соотношение нефтегазовых и ненефтегазовых доходов оказывают существенное влияние цены на энергоносители. Ярким примером является рост цен на газ в 2022 г. По сравнению с 2021 г. цена на газ выросла в 3,2 раза, что обеспечило увеличение объемов пошлин, несмотря на падение объема экспорта газа. Однако в 2023 г. цена на газ упала на 45,5 %.
Таблица 3. Доходы федерального бюджета в 2018‒2023 гг. (млрд р.) [4, 5]
Table 3. Federal budget revenues in 2018–2023 (billion rubles) [4, 5]
Наименование/Name | 2018 | 2019 | 2020 | 2021 | 2022 | 2023 |
Цена на нефть марки «Юралс», $ за баррель Urals oil price, $ per barrel | 70,0 | 63,8 | 41,4 | 69,0 | 77,6 | 62,9 |
Цена на газ (дальнее зарубежье), $ за тыс. м3 Gas price (non-CIS countries), $ per thousand cubic meters m | 245,3 | 204,8 | 131,6 | 334,7 | 954,5 | 434,6 |
Курс $ к рублю Exchange rate $ to ruble | 62,6 | 64,7 | 72,0 | 73,6 | 67,5 | 84,7 |
Доходы/Income | 19454,4 | 20188,8 | 18719,1 | 25286,4 | 27824,0 | 29124,0 |
Нефтегазовые доходы Oil and gas revenues | 9017,8 | 7924,3 | 5235,2 | 9056,5 | 11586,2 | 8822,2 |
Нефть/нефтепродукты Oil/petroleum products | 7431,0 | 6432,4 | 4174,7 | 7115,9 | 7703,9 | 6577,4 |
Налог на дополнительный доход (НДД) Additional income tax (NDI) | 0,0 | 101,1 | 149,0 | 1008,7 | 1008,7 | 1292,6 |
Налог на добычу полезных ископаемых (НДПИ) на нефть Mineral extraction tax (MET) on oil | 5232,3 | 5175,5 | 3198,3 | 6295,7 | 8391,5 | 7786,5 |
Акциз на нефтяное сырье, направленное на переработку Excise tax on petroleum raw materials sent for processing | 0,0 | –424,6 | 135,0 | –1287,6 | –3248,9 | –2912,4 |
Пошлины на нефть сырую Duties on crude oil | 1550,0 | 1115,5 | 436,0 | 707,8 | 606,8 | 283,9 |
Пошлины на товары, выработанные из нефти Duties on goods produced from oil | 648,7 | 464,9 | 256,4 | 391,4 | 269,5 | 126,8 |
Газ/Gas | 1439,9 | 1322,6 | 921,4 | 1703,2 | 3502,2 | 1785,3 |
НДПИ на газ MET on gas | 630,6 | 627,0 | 482,2 | 577,8 | 1872,1 | 1219,3 |
Пошлины на газ/Gas duties | 809,2 | 695,7 | 439,1 | 1125,4 | 1630,1 | 566,0 |
Газовый конденсат/Gas condensate | 147,0 | 169,3 | 139,1 | 237,4 | 380,1 | 459,4 |
НДПИ на газовый конденсат MET on gas condensate | 147,0 | 169,3 | 139,1 | 237,4 | 380,1 | 459,4 |
Ненефтегазовые доходы Non-oil and gas revenues | 10436,6 | 12264,5 | 13483,8 | 16229,9 | 16237,8 | 20301,7 |
Исполнение федерального бюджета в 2018‒2023 гг. показывает, что размер пошлины для нефти снизился с 1550,0 до 283,9 млрд р., для нефтепродуктов – с 648,7 до 126,8 млрд р. (табл. 3). Снижение объемов поступлений может быть объяснено реализацией «налогового маневра», т. е. постепенного уменьшения пошлины на нефть и нефтепродукты с 30 до 0 % (с 2019 до 2024 г.)11. Смысл «налогового маневра» заключается в снижении зависимости российского бюджета от цены на нефть, т. к. для расчета НДПИ используется цена на нефть и курс доллара США, а пошлина напрямую исчисляется в долларах США. Например, пошлина на нефть в 2022 г. установлена в размере 46,7 за тонну, на светлые нефтепродукты – 14,0 за тонну, на темные нефтепродукты – 46,7 за тонну12. Реализуется «налоговый маневр» путем введения поправочных коэффициентов для пошлины от 0,167 в 2019 г. до 1 в 2024 г. для НДПИ и от 0,833 в 2019 г. до 0 в 2024 г.
Особое внимание необходимо обратить на величину НДД в структуре поступлений доходов федерального бюджета, которая существенно увеличилась по сравнению с 2019‒2021 гг. с 101,1 до 1008,7 млрд р. (табл. 3). Подобный рост НДД свидетельствует о результативности перехода месторождений на этот режим налогообложения. Под режим НДД подпадают определенные арктические проекты, а также месторождения в Восточной и Западной Сибири, для которых выработанность составляет менее 5 %. Данный налог направлен на замену пошлины и частично НДПИ13.
Важно отметить, что в 2022 г. цена на нефть превысила 43,3 за баррель, в результате чего были сформированы нефтегазовые сверхдоходы в объеме 5077,3 млрд р., из которых 1127,9 млрд р. в силу Постановления Правительства РФ № 699 (далее – Постановление № 699) было направлено на покупку иностранной валюты и золота14. В силу Федерального закона № 384-ФЗ, указанные средства были направлены на увеличение резервного фонда (далее – Закон № 384)15. Согласно Закону № 384, если происходит снижение цены на нефть марки «Юралс» ниже 43,3 за баррель, то для недопущения дефицита федерального бюджета и покрытия выпадающих нефтяных доходов Минфин России применяет «бюджетное правило», продавая валюту (доллары США, фунты, евро и др.) со счетов резервного Фонда национального благосостояния (ФНБ) Банка России. «Бюджетное правило» действует в Российской Федерации с 2017 г., его сутью является направление сверхдоходов от продажи нефти марки «Юралс» в ФНБ, если ее цена превышает 43,3 за баррель.
Из данных табл. 3 видно, что существенно возросло влияние на структуру нефтегазовых доходов акциза на нефтяное сырье, направленное на переработку. Величина акциза изменилась с 424,6 млрд р. за 2019 г. до 2912,4 млрд р. за 2023 г. Увеличение размера «обратного акциза» связано с постепенным переходом от пошлины на нефть при соизмеримом повышении НДПИ. Так, «обратный акциз» в виде налогового вычета выплачивается нефтеперерабатывающим заводам (НПЗ), если их материнские компании находятся под рестрикциями, если данные НПЗ перерабатывают за год более 600 тыс. т нефти, а также если они в течение квартала производят бензина и нефти для внутреннего рынка не менее 5 тыс. т.
Стоит подчеркнуть, что несмотря на образовавшийся дефицит федерального бюджета в размере 3229,7 млрд р. в Федеральный закон «О федеральном бюджете на 2023 год и на плановый период 2024 и 2025 годов» № 466-ФЗ изменения не вносились16.
Нельзя не отметить, что, несмотря на важное место нефтегазовых доходов, их прогнозируемая доля от общего объема федерального бюджета в 2024 г. будет составлять порядка 3 %, в 2024 г. – 5,4 %, в 2025 г. – 5,4 %. Подобное уменьшение обусловлено сокращением добычи нефти и газа. Сокращение в первую очередь вызвано рестрикциями. В частности, 05.12.2022 г. страны G7, ЕС и Австралия установили эмбарго на поставки нефти в ЕС и ввели потолок цен на нефть, поставляемую в третьи страны, на уровне 60 за баррель, а 05.02.2023 г. ввели потолок цен на нефтепродукты, поставляемые в третьи страны [10]17.
Факторы, оказывающие влияние на изменение цен на нефть и газ
Наряду с геополитическим давлением для нефтяной отрасли актуальны следующие факторы, оказывающие влияние на стоимость нефти [11]:
- Увеличение себестоимости добычи [12]. Согласно годовым отчетам ПАО «Роснефть» средняя себестоимость добычи нефти марки «Юралс» составляет 10 за баррель, а со временем будет увеличиваться вследствие перехода на поздние стадии разработки месторождений [12, 13].
- Ухудшение физико-химических характеристик добываемой нефти. Плотность нефти варьируется от 0,65‒1,05 г/куб. см. Если плотность нефти ниже 0,830, то ее принято называть легкой, если 0,831‒0,860 – средней, если выше 0,860 – тяжелой [14]. Нефть марки «Юралс» является тяжелой, т. к. ее плотность составляет 0,860‒0,871 г/куб. см. Кроме плотности качество нефти также определяется количеством различных примесей, таких как сера, кислород, металлоорганические соединения, углеводородный газ, вода, механические примеси и др. [15]. Чем выше уровень примесей, тем дороже обходится переработка нефти.
- Незавершенность процесса формирования механизмов налогообложения. Переход в условиях «налогового маневра» дестабилизирует ценообразование нефтепродуктов на внутреннем рынке.
- Снижение объемов добычи и экспорта нефти в результате соглашений ОПЕК и ОПЕК+. На членов ОПЕК и ОПЕК+ приходится около 40 % от всемирной добычи нефти [16, 17]. Консолидирование решения стран-участниц ОПЕК и ОПЕК+ оказывает значительное влияние на стоимость нефти.
Отдельно необходимо отметить факторы, влияющие на цену на газ, для газовой отрасли:
- Увеличение затрат при добыче и транспортировке газа. Рост расходов обусловлен сокращением неглубоко залегающих запасов, поэтому добыча перемещается на месторождения со сложными природно-климатическими и геологическими условиями. В частности, в настоящее время ведутся работы по созданию крупных производств в Арктической зоне на полуострове Ямал и Гыданском полуострове.
Также рост расходов при транспортировке связан с ухудшающимися условиями, вызванными уничтожением газовой инфраструктуры, а именно газопроводов «Северный поток» и «Северный поток 2», которые были выведены из строя 26.09.2022 г.18
- Отсутствие конкурентного внутреннего рынка газа. По итогам 2022 г. в России было добыто 672,0 млрд куб. м, из которых 170,6 млрд куб. м (25,3 % от общего объема) было экспортировано. Однако стоит отметить, что с запуском газопровода «Сила Сибири» реализуется программа газификации ряда субъектов России, расположенных на Дальнем Востоке.
Заключение
Учитывая перспективы роста мирового энергопотребления, рестрикции и факторы риска для нефтяной отрасли, прогнозируется замедление спроса на нефть с одновременным увеличением спроса на газ. Условия для роста спроса на газ обеспечиваются за счет роста потребления электрической энергии и усиливаются требованиями климатической политики. Данный вывод согласуется с положениями, представленными в Стратегии, где отмечается, что в среднесрочной перспективе уровень цены на нефть будет определяться целым рядом общеэкономических, политических и социальных факторов [18].
Необходимо отметить, что в соответствии с прогнозом Стратегии рост мощностей первичной переработки ожидается в Азиатско-Тихоокеанском регионе, прежде всего за счет вводов новых нефтеперерабатывающих заводов на территории Китая и Индии [19]. В Европе и Северной Америке объемы первичной переработки будут снижаться из-за низкой маржи.
1 Постановление Правительства РФ от 15.04.2014 № 321 «Об утверждении государственной программы Российской Федерации "Развитие энергетики"». URL: https://clck.ru/34k88Y (дата обращения: 01.09.2024).
2 Распоряжение Правительства РФ от 09.06.2020 № 1523-р «Об утверждении Энергетической стратегии Российской Федерации на период до 2035 года». URL: https://clck.ru/34XEga (дата обращения: 01.09.2024).
3 Федеральный закон от 27.11.2023 № 540-ФЗ «О федеральном бюджете на 2024 год и на плановый период 2025 и 2026 годов». URL: https://clck.ru/3Ck4dJ (дата обращения: 01.09.2024).
4 В Минэнерго сообщили, что Россия в 2022 году снизила экспорт газа на 30,7 %. URL: https://tass.ru/ekonomika/17270415 (дата обращения: 01.09.2024).
5 Экспорт российской нефти в 2022 году увеличился на 7,6 процента. URL: https://clck.ru/34jn4g (дата обращения: 01.09.2024).
6 Указ Президента РФ от 13.05.2019 № 216 «Об утверждении Доктрины энергетической безопасности Российской Федерации». URL: https://clck.ru/34kUzA (дата обращения: 01.09.2024).
7 Указ Президента РФ от 02.07.2021 № 400 «О Стратегии национальной безопасности Российской Федерации». URL: https://clck.ru/32zud4 (дата обращения: 01.09.2024).
8 Официальный сайт ПАО «Роснефть». URL: https://www.rosneft.ru/ (дата обращения: 01.09.2024).
9 «Роснефть» подписала соглашение о поставке 100 млн т нефти в Китай. URL: https://clck.ru/34jnU8 (дата обращения: 01.09.2024).
10 «Газпром» заключил договор о продаже в Китай газа с Дальнего Востока. URL: https://clck.ru/34jncG (дата обращения: 01.09.2024).
11 Федеральный закон от 18.02.2020 № 24-ФЗ «О внесении изменения в статью 35 Закона Российской Федерации «О таможенном тарифе». URL: https://clck.ru/34jocX (дата обращения: 01.09.2024).
12 О вывозных таможенных пошлинах на нефть и отдельные категории товаров, выработанных из нефти, на период с 1 по 31 декабря 2022 года. URL: https://clck.ru/34joqx (дата обращения: 01.09.2024).
13 Кабмин одобрил законопроект по расширению НДД. URL: https://tass.ru/ekonomika/13637745 (дата обращения: 01.09.2024).
14 Постановление Правительства РФ от 14.08.2013 № 699 «О проведении расчетов и перечислении средств в связи с формированием и использованием дополнительных нефтегазовых доходов федерального бюджета, средств Фонда национального благосостояния, а также о признании утратившими силу отдельных актов Правительства Российской Федерации». URL: https://clck.ru/34jpHy (дата обращения: 01.09.2024).
15 Федеральный закон «О внесении изменений в Бюджетный кодекс Российской Федерации и отдельные законодательные акты Российской Федерации и установлении особенностей исполнения бюджетов бюджетной системы Российской Федерации в 2022 году» от 29.11.2021 № 384-ФЗ. URL: https://clck.ru/34jpPa (дата обращения: 01.09.2024).
16 Федеральный закон «О федеральном бюджете на 2022 год и на плановый период 2023 и 2024 годов» от 06.12.2021 № 390-ФЗ. URL: https://clck.ru/34X4Bi (дата обращения: 01.09.2024).
17 ЕС уточнил механизм действия ограничений на поставку российских нефтепродуктов. URL: https://clck.ru/34jxez (дата обращения: 01.09.2024).
18 В обеих нитках «Северного потока-1» упало давление. URL: https://clck.ru/34k6cv (дата обращения: 01.09.2024).
About the authors
Valentin S. Nikolaenko
Tomsk State University of Control Systems and Radioelectronics; National Research Tomsk Polytechnic University; Siberian State Medical University
Author for correspondence.
Email: valentin.s.nikolaenko@tusur.ru
Cand. Sc., Associate Professor, Associate Professor
Russian Federation, Tomsk; Tomsk; TomskReferences
- Mastepanov A. Oil markets in the years of great transformations. Energy policy, 2023, no. 4 (182), pp. 18–33. (In Russ.) doi: 10.46920/2409-5516_2023_4182_18
- Nikolaenko V.S. Impeccable risk-management. Tomsk, TUSUR Publ. House, 2023, 140 p. (In Russ.)
- Bogdanova T.S., Kostina O.I. The impact of oil prices on the revenue side of the budget of the Russian Federation. Economy, Management, Finance: Theory and Practice. Collection of Materials of the XI International In-Person and Correspondence Scientific and Practical Conference. In 2 vol. Vol. 2. Moscow, Scientific Publishing Center "Empire", 2019. pp. 153–158. (In Russ.)
- Execution of the federal budget and budgets of the budget system of the Russian Federation for 2022 (preliminary results). Moscow, Ministry of Finance of the Russian Federation Publ., 2023. 134 p. (In Russ.) Available at: https://minfin.gov.ru/common/upload/library/2023/04/main/ispolnenie_federalnogo_budzheta_predvaritelnye_itogi.pdf (accessed: 17 May 2024).
- Execution of the federal budget and budgets of the budget system of the Russian Federation for 2023. Moscow, Ministry of Finance of the Russian Federation Publ., 2024. 112 p. (In Russ.) Available at: https://minfin.gov.ru/ru/document?id_4=307469-ispolnenie_federalnogo_byudzheta_i_byudzhetov_byudzhetnoi_sistemy_rossiiskoi_federatsii_za_2023_god (accessed: 17 May 2024).
- Nikolaenko V.S. Assessment of threats to the national security of the Russian Federation. Philosophiya prava, 2024, no. 1 (108), pp. 205–212. (In Russ.)
- Parshikova G., Perfiliev A., Prokopenko A., Silaev A. Modeling the consequences of the oil price discount and its impact on the investment function of production. Energy policy, 2023, no. 3 (181), pp. 12–23. (In Russ.) doi: 10.46920/2409-5516_2023_3181_12
- Dzyuba Yu.A., Kolyuzhnov D.V. The estimation of influence of the sharp oil prices reduction and sanctions on the dynamics of Russian crucial macroeconomic indicators. Interexpo Geo-Siberia, 2021, vol. 2, no. 4, pp. 228–236. (In Russ.) doi: 10.33764/2618-981X-2021-2-4-228-236
- Novak A. Russian Fuel and Energy Sector 2022: challenges, results and prospects. Energy policy, 2023, no. 2 (180), pp. 4–11. (In Russ.) doi: 10.46920/2409-5516_2023_2180_4
- Gromov A., Titov A. Restructuring the Russian oil industry in the context of the embargo and the price cap. Energy policy, 2023, no. 5 (183), pp. 6–19. (In Russ.) doi: 10.46920/2409-5516_2023_5183_6
- Khanenya D.Yu., Bogomolova E.V. Study of factors provoking oil crises and influencing oil price formation. The Future of Science-2019. Collection of scientific articles of the 7th International Youth Scientific Conference. Kursk, South-West State University Publ., 2019. pp. 416–419. (In Russ.)
- Vorobyov S.Yu., Safonova T.Yu., Alikhashkin S.A. On “Friendship” with Belarus. Drilling and Oil, 2020, no. 3, pp. 3–11. (In Russ.)
- Solovyova Yu.V., Chernyaev M.V. Factors influencing the formation of the price of Brent and Urals crude oil. Etap: economic theory, analysis, practice, 2020, no. 4, pp. 73–85. (In Russ.) doi: 10.24411/2071-6435-2020-10035
- Rudskaya I.A. Analysis of the development of the oil and gas industry in the Russian Federation. Economic analysis: theory and practice, 2021, vol. 20, no. 7 (514), pp. 1214–1233. (In Russ.)
- Emets S.V., Akhmatvaliev R.G., Ignateva L.I. Evaluation of the results of control the metrological characteristics of the flow converter of oil density. Norwegian Journal of Development of the International Science, 2021, no. 72-1, pp. 45–47. (In Russ.)
- Ivanova L.V., Stokolos O.A., Generalova Yu.V., Yanturaev V.A., Primerova O.V., Mkrtychan V.R. Composition and properties of oil from Priozernoye field. Butlerovskie communications, 2021, vol. 68, no. 10, pp. 105–110. (In Russ.) doi: 10.37952/jbc-01/21-68-10-105. Available at: https://butlerov.com/stat/reports/details.asp?lang= ru&id=39484 (accessed: 17 May 2024).
- Zefirov V.I. Forecasting ruble to course on the basis of oil prices. Science Week of St. Petersburg State Maritime Technical University, 2019, vol. 1, no. 1, pp. 33. (In Russ.) EDN: JYNLKF
- Nikolaenko V.S. Risk, risk management and uncertainty: clarifying the concepts. Public Administration. E-journal (Russia), 2020, no. 81, pp. 91–119. doi: 10.24411/2070-1381-2019-10080
- Konoplyanik A. Futurism and corridors of opportunities for Russian fuel and energy complex within formation of a common Eurasian energy space. Energy policy, 2023, no. 2 (180), pp. 54–69. (In Russ.) doi: 10.46920/2409-5516_2023_2180_54
Supplementary files



