Unification of Calculating the Performance of Vehicles and Transport-Technological Facilities
- Authors: Maistrenko N.A.1, Uvarov V.P.1, Levshin A.G.1, Khort D.O.2, Vorotnikova O.S.1
-
Affiliations:
- Russian Timiryazev State Agrarian University
- Federal Scientific Agroengineering Center VIM
- Issue: Vol 30, No 4 (2020)
- Pages: 637-658
- Section: Mechanical engineering
- Submitted: 29.08.2025
- Accepted: 29.08.2025
- Published: 12.09.2025
- URL: https://bakhtiniada.ru/2658-4123/article/view/307139
- DOI: https://doi.org/10.15507/2658-4123.030.202004.637-658
- ID: 307139
Cite item
Full Text
Abstract
Introduction. In agricultural production during transportation of goods it is accepted to allocate transport and transport-technological processes with the corresponding methods of rationing works. The peculiarity of the processes is the sequential execution of cyclic operations, providing transportation of technological material to the destination directly or with preliminary collection (subsequent distribution) on the field.
Materials and Methods. The performance standards were identified by the extrapolation, interpolation or approximation methods based on their estimated performance. The classical method of differentiating functions was used to find the extrema.
Results. At length of fertilizer transportation by direct-flow technology LГ = 9 km and application dose U = 0.06 kg/m2, the following values of transport and technological facilities performance have been obtained: a) for vehicles to deliver fertilizers to fertilizer storehouses by Ural-432065 truck (body) W = 9.1 t/h, W = 6.3 t/h for tractor with MTZ-82 trailer. 1+2PTS-6; b) for transport and technological facilities to transport and distribute fertilizers by Ural-432065 (Amazone spreader) W = 5.5 t/h, W = 3.9 t/h for tractor with MTZ-82.1+RUM-6 trailer.
Discussion and Conclusion. Based on the analysis of methods, the authors have made the case for the unification of calculating the standardized volumes of works, choice of composition, and comparison of the effectiveness of using vehicles, if they are used as transport and transport-technological facilities. A mathematical model and algorithm fora uniform calculation of the performance of different transport and technological facilities are presented. The way to determine the approximate rate of generation of funds that do not have standard indicators of work. The explanation of the innovations is accompanied by a formula device, which is based on the conclusion of the dependencies of out- and incycle components of the shift time balance on the engine power of the mobile device.
Full Text
Введение
В сельскохозяйственном производстве при перевозке грузов принято выделять транспортные и транспортно-технологические процессы с соответствующими методами нормирования работ. Особенность процессов заключается в последовательном выполнении цикловых операций, обеспечивающих перевозку технологического материала к пункту назначения напрямую или с предварительным сбором (последующим распределением) его на поле.
Изначально исследованию предшествовал анализ источников по определению нормативной выработки и расхода топлива при выполнении механизированных работ в сельскохозяйственном производстве [1].
Повышение эффективности транспортно-технологических и транспортных процессов возможно достичь благодаря определению оптимальных параметров мобильных энергетических средств.
Транспортно-технологические операции являются неотъемлемой частью технологических карт для растениеводства, которые составляются на основе многолетних научных исследований и являются синтезом опыта, испытаний и наблюдений при выполнении производственных процессов.
В транспортно-производственных процессах перемещение технологического материала между пунктами осуществляется напрямую с предварительным сбором (или последующим распределением) его на участке рабочего пути. В этом процессе сочетаются транспортные и технологические (полевые) операции.
Принятый в нормировании подход разделения перевозок грузов в сельскохозяйственном производстве на транспортные и транспортно-производственные уместно скорректировать, а именно, оба процесса следовало бы объединить и выделить частный случай транспортно-производственного процесса, в котором не предусмотрено выполнение технологической операции. Это даст возможность рассчитывать и сравнивать по единой методике состав и эффективность использования мобильных технических средств с равной или разной мощностями в транспортных и технологических операциях. Например, вывоз удобрений к хранилищам, агрегатам на поле или транспортирование удобрений с прямоточным распределением их по поверхности поля. Для выполнения этих работ используются в первом случае тракторы с прицепами и грузовые автомобили, а во втором случае ‒ тракторы с разбрасывателем и специализированные автомобили. К последним относятся и перспективные средства на шасси УРАЛ-432065, агрегатируемые сменными технологическими адаптерами [2]. Для таких средств актуально нормирование объемов выработки и расхода топлива в случае их функционирования в качестве как транспортного (ТС) так, и транспортно-технологического (ТТС) средства.
Унификация расчетов эксплуатационной производительности ТС и ТТС при реализации «чистой» транспортной работы, а также собирательных и распределительных операций основана на классических методах математического моделирования и оптимизации подобных процессов.
Приведенные алгоритмы оптимизации реализованы в виде компьютерных программ, способствующих определению экстремумов целевых функций – критериев оптимизации.
Полученные значения потребительских свойств ТС и ТТС при выполнении сельскохозяйственных операций позволят производственникам с достаточной точностью осуществлять оптимальное планирование механизированных работ, а также получить ориентир при выборе основных параметров перспективных мобильных энергетических средств на этапе их проектирования.
Цели исследования – разработка математической модели и алгоритма, позволяющих привести к единообразию расчет производительности разных видов, типов ТС и ТТС на основании формулирования зависимости составляющих производительности от мощности средства как их основного классификатора; определение ориентировочной нормы выработки мобильных средств, для которых не установлены нормативные показатели работы.
Обзор литературы
Для оптимального планирования механизированных работ, в том числе транспортных и транспортно-технологических, необходимы значения показателей, характеризующих производственные процессы, такие как эксплуатационная производительность, расход топлива, затраты труда и др.
Сегодняшнее состояние машинно-тракторного парка в агропромышленном комплексе отрицательно влияет на процесс повышения технологической организации отрасли. Из 0,350 млн ТС (грузовых автомобилей), используемых в сельскохозяйственных предприятиях, более 60 % превышают установленный срок эксплуатации, являются технически устаревшими и не выполняют задачи, поставленные перед автомобилями, работающими на сельскохозяйственных предприятиях [3–6]. Появление новых ТС и ТТС приведет к повышению требований к инженерно-технической службе и усложнит оптимальное использование мобильных энергетических средств.
Одним из нормообразующих факторов при планировании транспортных и транспортно-технологических работ являются следующие производственные условия: конфигурация и размер полей; длина транспортировки; доза внесения технологического материала и урожайность культур.
Учитывая сложившуюся ситуацию с отсутствием типовых норм выработки на современные ТС и ТТС, остается нерешенным вопрос о планировании механизированных работ, что затрудняет прогнозирование потребности в технике, живой силе, а также возможности повышения их резервов.
Анализ действующих нормативно-правовых актов показывает, что предприятия-изготовители освобождены от обязательного проведения испытаний.
Установленный Правительством Российской Федерации порядок определения критериев, функциональных характеристик (потребительских свойств), эффективности сельскохозяйственной техники и оборудования подтверждает актуальность исследований в области оптимизации данных показателей и стимулируется поддержкой государства.
Важность определения оптимальных значений основных параметров машинно-тракторных агрегатов и их соотношения отражена в трудах В. П. Горячкина [7]. Инструментом для решения вопроса может послужить метод изучения динамических систем и процессов, происходящих в них [8].
Решение вопросов оперативного планирования, а также необходимости определения потребности в ТС невозможно без конкретных значений показателей потребительских свойств [9].
В работах автора В. А. Иванова оптимизированы параметры грузоподъемности в зависимости от мощности двигателя ТС и производственно-эксплуатационных условий.
Анализ зарубежных источников показал, что вопросы оптимизации в основном направлены на техническое и экономическое обеспечение с учетом размеров хозяйств [10]. Зачастую вопросы поиска оптимальных параметров технологических средств связаны с решением частных задач. Необходимость широкого спектра технических средств отражена в трудах Д. А. Загарина [11].
Изменение структуры товаропроизводителей, технологий, типажей энергетических средств актуализирует вопрос оптимальной организации транспортных и транспортно-технологических процессов. Данную задачу невозможно решить без определения эксплуатационных показателей с последующей их оптимизацией, что требует научного исследования в данной области.
Материалы и методы
При сравнении результатов теоретического расчета по формулам с данными из типовых норм выработки отмечено их расхождение в основном из-за допущенных упрощений и искажений закономерностей, свойственных рассматриваемым процессам. Например, не соблюдается характерная для таких процессов корреляция между мощностью и производительностью мобильных средств. Нормативная сменная выработка приводится в объемах, некратных грузовместимости средства, то есть количество ездок с грузом при заданном коэффициенте использования грузовместимости не равно целому числу. Производительность ТТС установлена без учета возможного оптимального изменения ширины захвата в зависимости от производственных условий выполнения процесса [12].
Перечисленные и другие упущения в анализируемых методиках устранялись посредством их корректирования, что позволило унифицировать расчет производительности ТС и ТТС. Вначале выделялись из баланса времени смены вне- и внутрицикловые элементы, а затем устанавливалась их зависимость от мощности. Наряду с этим формулировались зависимости частных величин, входящих в формулу, от основной комплексной характеристики средств – мощности и нормообразующих показателей внешних условий производства: доз сбора (распределения) материала, расстояния перевозок. К частным величинам отнесены, например, скорости движения средств с грузом и без груза при поворотах на поле, продолжительность простоев, устранения неисправностей, отказов, длина холостого хода и др.
В действующих нормах выработки производительность обоих видов средств исчисляется в разных размерностях [1]. При унификации расчетов выбрана одинаковая для них размерность – тонн в час.
Математическая модель реальной системы является тем абстрактным формально описанным объектом, изучение которого возможно математическими методами, в том числе и с помощью математического моделирования. Формализации любого реального процесса предшествует изучение структуры составляющих его явлений. Содержательное описание – исходный материал для последующих этапов формализации: построения формализованной схемы процесса и математической модели для него [13].
Безусловно, оптимизация любого процесса немыслима без критерия или критериев оптимизации – целевой функции. В данной математической модели критерием оптимизации являлся эксплуатационный параметр – производительность. А значение целевой функции в нашем случае должно стремиться к максимуму.
В качестве основного массива значений и статистических данных, являющихся исходными при оптимизации, в соответствии с таблицей 1, и характеризующих транспортный, транспортно-технологический процессы, послужили результаты ранее проведенного научного исследования Н. А. Майстренко и полевых приемочных испытаний сменного технологического адаптера для внесения твердых минеральных удобрений СТА-5ТМ на базе шасси грузового автомобиля сельскохозяйственного назначения Урал-432065.
Таблица 1 Исходные данные для модели оптимизации
Table 1 Input data for optimization model
Константы / Constants | Длина транспортировки Lг, км /Transport length Lг, km | |||
3 | 9 | 27 | 54 | |
U, кг/м2 / U, kg/m2 | 0,06 | 0,06 | 0,06 | 0,06 |
Q, кг / Q, kg | 5 500,00 | 5 500,00 | 5 500,00 | 5 500,00 |
Mэ, кг / Mэ, kg | 7 500,00 | 7 500,00 | 7 500,00 | 7 500,00 |
ξг ‒ коэф. исп. мощн. /ξг ‒ capacity factor | 0,90 | 0,90 | 0,90 | 0,90 |
g, Н/кг / g, N/kg | 9,81 | 9,81 | 9,81 | 9,81 |
fг ‒ коэф. перекат. дор. / fг ‒ rolling resistance coefficient on the road | 0,03 | 0,03 | 0,03 | 0,03 |
α, град / α, gon | 1,00 | 1,00 | 1,00 | 1,00 |
ηм и ηϭ ‒ КПД транс. / ηм and ηϭ ‒ transport efficiency | 0,95 | 0,95 | 0,95 | 0,95 |
ηδp ‒ КПД букс. дорога / ηδp ‒ road towing efficiency | 0,95 | 0,95 | 0,95 | 0,95 |
ηδг ‒ КПД букс. поле / ηδг ‒ field towing efficiency | 0,80 | 0,80 | 0,80 | 0,80 |
ω, кг/м (Q = 6 т; В = 20 м) /ω, kg/m (Q = 6 t; В = 20 m) | 275,00 | 275,00 | 275,00 | 275,00 |
B, м / B, m | 20,00 | 20,00 | 20,00 | 20,00 |
ωvar, кг/м / ωvar, kg/m | 72,00 | 124,71 | 216,00 | 305,47 |
B ω, м / B ω, m | 76,40 | 44,10 | 25,50 | 18,00 |
υхг | 1,05 | 1,05 | 1,05 | 1,05 |
Еvx | 1,15 | 1,15 | 1,15 | 1,15 |
Затем, используя предложенный алгоритм расчета, определены значения параметров, характеризующих процесс оптимизации в различных эксплуатационных вариациях, в соответствии с таблицей 2.
Таблица 2 Параметры оптимизации
Table 2 Optimization parameters
Параметры и их значения / Parameters and their values | Длина транспортировки Lг, км /Transport length Lг, km | |||
3 | 9 | 27 | 54 | |
с | 0,760000000 | 0,760000000 | 0,760000000 | 0,7600000 |
μ | 0,204200000 | 0,353800000 | 0,586800000 | 0,7319000 |
r, 1/кВт / r, 1/kW | 0,000440000 | 0,000250000 | 0,000150000 | 0,0001200 |
е | 1,105700000 | 1,257500000 | 1,493900000 | 1,6410000 |
к, 1/кВт / к, 1/ kW | 0,000166000 | 0,000255000 | 0,000338000 | 0,0003560 |
z | 1,309090000 | 3,927270000 | 11,781820000 | 23,5636400 |
μω | 0,400000000 | 0,517700000 | 0,640000000 | 0,7117000 |
rω, 1/кВт / rω, 1/kW | 0,000230000 | 0,000170000 | 0,000140000 | 0,0001300 |
еω | 1,304300000 | 1,423700000 | 1,547800000 | 1,6205000 |
кω, 1/кВт / кω, 1/kW | 0,000911000 | 0,000603000 | 0,000407000 | 0,0003360 |
zω | 5,000000000 | 8,660250000 | 15,000000000 | 21,2132000 |
Nh, кВт / Nh, kW | 154,800000000 | 176,040000000 | 209,140000000 | 229,7400000 |
Hd, кВт / Hd, kW | 318,390000000 | 840,540000000 | 1946,510000000 | 2756,1800000 |
Th | 0,611449724 | 0,549195630 | 0,465252514 | 0,4247307 |
Td | 0,534886128 | 0,371163556 | 0,214435244 | 0,1605352 |
h | 0,687000000 | 0,604000000 | 0,509000000 | 0,4630000 |
Ниже приводится аргументация поэлементного математического моделирования эксплуатационной производительности W ‒ важного нормообразующего показателя, характеризующего полноту реализации потребительских свойств и использования мощности мобильных средств. Рассчитывается этот показатель по формуле:
W = (Q / t0) · τ ,
где Q – грузовместимость средства, кг; t0 – основное («чистое») время перемещения груза (по дороге или по дороге и полю), с; τ – коэффициент использования времени (часа) смены.
С целью исключения в последующих формулах коэффициентов перевода одной размерности в другую значения величин в них приводятся в системе СИ.
Тогда выражения для расчета значений производительности WТС и WТТС соответствующих средств могут быть представлены в виде:
WТС = Q · VГ · τ / LГ и WТТС = Q · VГ · τ · μ / LГ. Из сравнения зависимостей следует, что для средств, используемых раздельно в качестве как ТС, так и ТТС, уместно равенство: WТТС = WТС · μ, где μ – коэффициент, корректирующий «чистую транспортную производительность» в связи с выполнением дополнительной «чистой работы на поле». При ξV = VГ / VР применяется формула . Если μ = 1 при LР = 0, то ТТС выполняет функции только ТС, что дает основание вывести унифицированную формулу:
W = Q · VГ · τ · μ / LГ. (1)
На изменения показателя W влияют параметры энергомашины (Q, VГ), характеристики производства (LГ, U, с) и организационно-технологические условия (τ). Первая и третья группы параметров зависят, а вторая не зависит от эксплуатационной мощности средства N. Доказано, что ω также не зависит от N [12].
Последующие пояснения раскрывают влияние на N величин Q, VГ и τ.
Установить раздельное влияние Q и VГ на N невозможно, так как они связаны между собой экспоненциально через баланс мощности. Предлагается выразить их произведение (Q · VГ) из баланса мощности для условий движения трактора или автомобиля по дороге в виде:
,(2)
где ξN – коэффициент использования мощности; g = 9,81 – сила тяготения, Н/кг; ƒ – коэффициент сопротивления перемещению (в том числе на подъем); δе, δn, δq – отношение массы соответственно энергомашины Me, прицепа Mn и груза в дополнительном прицепе Qn к номинальной грузовместимости Q основной емкости (кузова); ηм и ηϭ – коэффициенты, учитывающие потери мощности в трансмиссии и на буксование колес. В уравнение (2) вносятся следующие изменения. Так как ТТС не агрегатируют с дополнительными прицепами, то при расчете принимать δn = 0 и δn = 0. Это относится и к ТС, укомплектованным только основным кузовом (емкостью) на шасси автомобиля или полуприцепом к трактору. Для внутри- и межхозяйственных перевозок нередко агрегатируют трактор одним дополнительным к основному прицепом, а автомобиль буксирует один прицеп.
Знаменатель в выражении (2) характеризует удельные (на единицу грузоперемещений) энергозатраты РN, которые приблизительно одинаковы для однотипных средств разной мощности:
(3)
С учетом (2) и (3) формула (1) для определения W преобразована в виде:
(4)
Следующие рассуждения связаны с исследованием зависимости τ = ƒ(N), что включает вывод собственно формулы и разработку алгоритма расчета численных значений, составляющих τ.
Определяется τ как индекс организационно-технологической эффективности использования за час смены классическим способом – делением основного «чистого» времени TOC за смену на продолжительность смены TСМ, иначе τ = TOC / TСМ.
Влияние N на составляющие TСМ = ∑Ti можно исследовать на основании прямолинейных зависимостей: Ti = ai ± Ki · N, в том числе когда ai = 0 или N = 0. Установлено, что такими уравнениями описывается изменение Ti (с отклонением до ±0,5 %) в диапазоне мощности от 50 до 200 кВт для тракторных ТС и ТТС [14; 15]. Для автомобильных ТС и ТТС эти границы меньше в два раза (от 60 до 180 кВт), что дает основание на применение для обоих видов средств этих формул и на получение результатов с достаточно явной корреляцией [14].
Начать исследование предлагается с выделения из баланса времени смены TСМ = TНЦ + TВЦ двух групп элементов: внутрицикловых TНЦ и внецикловых TВЦ. Вторую группу составляют элементы, независящие TПС и зависящие TТО от мощности, то есть TВЦ=TПС + TТО. Первую группу формирует сумма ∑ti каждого элемента времени, входящего в единичный цикл работ tЦ и проявляющегося в каждом из всех циклов nЦ за смену. Тогда TВЦ = ∑ti × nЦ = tЦ × nЦ.
Основной компонент TНЦ – это TТО, то есть затраты времени на ежесменное техническое обслуживание (ЕТО) энергомашины и технологического оборудования, а также проведение наладок и регулировок (настройки на заданную дозу внесения U и ширину B захвата). При этом снятие и установка рабочего оборудования на автомобиле или агрегатирование трактора с рабочими машинами проводятся вне смен, выделенных для транспортно-производственного процесса. ЕТО проводят тракторист (водитель) и слесарь. Время TТО включает постоянную tТОС и переменную tТОV части времени проведения технического обслуживания трактора или шасси автомобиля соответственно независящие (tТОС = tТО · вТО) и зависящие (tТОV=SТО · вТО · N) от мощности. С учетом коэффициента пропорциональности SТOV, с/Вт, время TТО, в зависимости от N, определяется по формуле TТО = (tТО + SТО · N) · вТО. Величины tТО и SТО разные для тракторных и автомобильных как ТС, так и ТТС. Коэффициент вТО характеризует превышения продолжительности технического обслуживания технологического оборудования и энергомашины.
Время TПС выделяется на следующие действия: получение наряда (задания на работу), разъяснение нюансов организации и контроля tСП; движение от стоянки к месту погрузки груза, с поля на место стоянки или приема пищи и обратно; реализация контроля качества выполненных работ; отчет о выполнении наряда подготовка к межсменной стоянке tСВ; отдых и гигиена tСЛ. Тогда TПС = tСП + tСВ + tСЛ. Данные элементы времени TПС принимаются постоянными независимо от типов и марок ТС и ТТС. Их значения регламентированы типовыми нормами выработки или договорными соглашениями на выполнение конкретного производственного процесса.
Итоговое выражение TНЦ = tСП + tСВ+ tСЛ + вТО (tТО + SТО · N) позволяет без детализации по единичным циклам в целом определить время TВЦ за смену из уравнения TВЦ = TСМ + TНЦ. Долю TВЦ, затрачиваемого на выполнение каждого единичного цикла работ, можно установить из расчета времени tЦ для разных видов и типов средств и из сопоставления частных зависимостей для каждого из слагаемых баланса времени tЦ в функции мощности.
Время tЦ включает зависящие от N следующие элементы: tЗО – время технологического обслуживания с учетом ожидания погрузки и других вероятностно-возможных простоев; tОС – время основной («чистой») транспортно-полевой (для ТТС) или транспортной (для ТС) работ; tХГ – время холостой (для ТТС и ТС) работы; tКР – время холостых ходов при выполнении полевой (для ТТС) работы или время выгрузки технологического материала из кузова (для ТС); tНО – время устранения технологических неисправностей и технических отказов.
Время tЗО – определятся по формуле tЗО = 1,25 · Q / Wn, а с учетом зависимости Q = αQ + KQ · N из уравнения:
tЗО = 1,25(αQ + KQ · N) / Wn,
где αQ и KQ – коэффициенты пропорциональности, кг и кг/Вт соответственно; Wn – производительность погрузчика, кг/с. Коэффициент 1,25 учитывает вероятность простоев за время tЦ. Для последующих расчетов выделяется из tЗО постоянная tЗОC и переменная tЗОV составляющие в виде tЗОC = 1,25 · αQ / Wn и tЗОV = 1,25 KQ · N / Wn.
В большей мере на tЗО влияет tЗОV. При упрощенных расчетах можно принимать αQ = 0, а KQ = 0,042 для автомобильных и KQ = 0,084 для тракторных средств.
Время tОС для ТТС рассчитывается из равенства tОС = LГ / VГ + LP / VP. На основании зависимостей VГ = 1 / (αV – KV · N), VP = VГ / ξV, LP = ω /U выражение tОС в функции мощности примет вид:
,
где αV – постоянная составляющая уравнения, 1/(м/с); KV – темп изменения обратной величины скорости движения от мощности, 1/[(м/с)·(Вт)]. Для ТС время tОС определяется из уравнения tОС = LP (αV – KV · N). Значение N ограничивается дорожными условиями, поэтому расчеты допустимо проводить при KV = 0 и величинах αV = 0,015 1/(км/ч) для автомобильных, αV = 0,038 1/(км/ч) для тракторных средств.
Время tХГ при нормировании подобных работ принимается на 10 % меньше tГ, тогда tХГ = 0,9 · LГ(αV – KV · N), для которого tХГ = tХГС + tХГV. Его составляющие ‒ независимые tХГС и зависимые tХГV от мощности, которые могут быть представлены в виде tХГC = 0,9 · LГ(αV – 2KV · NСВ), tХГV = 0,9 · LГKVN при средневзвешенном значении NСВ для одного из трех вариационных уровней, которому соответствует мощность исследуемого мобильного средства. По результатам обработки статистических данных получены мощностные вариации, наиболее часто реализуемые в транспортно-производственных процессах со средними значениями мощности и их отклонениями 60 ± 10, 90 ± 20, 140 ± 30 кВт, которые принимаются при анализе частных величин tЦ.
Время tХР зависит от KХ – количества поворотов для ТТС или заездов на погрузку для ТС; от вХ – удельного (на единицу мощности) времени поворота или разгрузки, с/Вт; а также от β – коэффициента, учитывающего сложность маневрирования средств.
Эти величины связаны математическим выражением: tХР = KХ · вХ · βХ · N. Для ТС KХ, а для ТТС:
KХ = ω / (U · L),
где L – длина гона поля, м. Величина вХ определяется из равенств: а) для ТС вХ = KQ · γB при константах KQ = Q / N, кг/кВт, γB = tB / Q с/кг (приблизительно γB = 0,01 т/ч), где tB – время выгрузки продукции из кузова, с; б) для ТТС вХ = γП · VП при постоянном γП = lП / N м/Вт (приблизительно γП = 28 · 10–4 км/кВт), где lП и VП длина, м, и скорость поворота, м/с. Примем βХ = 1 для автомобильных ТС и ТТС, а βХ = 3 и βХ = 2 для тракторных ТС и ТТС соответственно.
Время tНО определяется с учетом следующих особенностей. В основном неисправности возникают только в ТТС при выполнении полевых работ, а отказы проявляются в ТС при рабочих ходах на дороге, а в ТТС на дороге и в поле. Вероятные периодичности наступления отказов АОТ и неисправностей АНТ рассчитываются на основании среднего пробега (м) на отказ LOT, на неисправность LНТ и массы (кг) перемещаемого груза Q как АОТ = LOT · Q и АНТ = LНТ · Q. С помощью средних продолжительностей устранения отказа tОT и неисправности tНТ, а также числа отказов nOT и неисправностей nНT рассчитывается суммарная продолжительность восстановления работоспособного состояния техники из выражения tНО = nOT · tОТ + nНT · tНТ. Так как силовое воздействие на узлы, механизмы, детали ТС и ТТС в большинстве случаев зависит от массы груза, то отказ однотипных средств следует относить к единичной массе (q = 1) груза. Тогда средство предлагается рассматривать как систему из Q / q одинаковых элементов, для каждого из которых наработка (м) на отказ и неисправность составляют соответственно lOT и lHT. Согласно теории надежности величина средней продолжительности отказа и неисправности составляет и . Значения nOT вычисляются путем деления наработки за цикл AOC = Q × (LГ + 0,5 × ω / U) на наработку между соответственно отказами АОТ и неисправностями АHT, а именно ; .
На основании развернутых выражений для определения nOT, LOT, nНT, LНТ, Q получена конечная формула:
Слагаемые этой формулы, которые не зависят от мощности , в расчетах могут не применяться, так как приблизительно αQ = 0. Переменное слагаемое, зависящее от мощности, выражается в виде . Данные формулы верны для ТТС, а для ТС принимать tНТ = 0, ω / U = 0.
После обобщения полученных закономерностей изменения элементов баланса времени смены единичного цикла работ для средств, входящих в один из трех вариационных мощностных уровней, получено выражение времени цикла в функции мощности:
tЦ = а1 + (b1 – с1) · N,
где а1, b1, с1 – частные коэффициенты.
, с/Вт;
, с/Вт;
b1 = 1,25×(aQ×KQ/NCB)/WП+KX×вX×βX+[(aQ×KQ/NCB)×(LГ+0,5×ω×U)/q]×(tОТ/lOT+tHT/lHT), с/Вт.
Определить количество циклов за смену можно из условия nЦ = TВЦ / tЦ → n1, округлив расчетное число nЦ до целого n1 (до меньшего значения для ТТС, а до большего для ТС).
Суммарная продолжительность каждой составляющей баланса времени единичного цикла за смену вычисляется соответственно по следующим формулам: TЗО = tЗО · n1; TОС = tОС · n1; TХГ = tХГ · n1; TХР = tХР · n1; TНО = tНО · n1.
Общая продолжительность внутрицикловых элементов времени за смену составляет TВЦ1 = TЗО + TОС + TХГ + TХР + TНО.
По разнице между TВЦ и TВЦ1 можно предопределить резервное время за смену на случай улучшения организации процесса
TРЕЗ = TВЦ – TВЦ1 =TСМ – TНЦ – TВЦ1, м.
Если соотношение TРЕЗ · 100 / TВЦ, процент, составит более 10 %, то рекомендуется провести сравнительный расчет составляющих TCM для средств с большей мощностью (другими Q и VГ) с целью выявления резервов уменьшения значения TРЕЗ.
Последующий этап исследования характеризуется определением и преобразованием развернутого выражения баланса времени смены. Подставив в формулу TCM = TПС + TТО + TЗО + TОС + TХГ + TХР + TНО зависимости каждой из составляющих, поделив все равенство на TCM и выполнив несложные преобразования с учетом τ = TОС / TCM, получим выражение коэффициента использования времени смены τ, функционально зависящего от обобщенного параметра N в виде ниспадающей прямой τ = h – dN [14]. Коэффициенты в формуле представлены следующими алгебраическими связями между числами и величинами:
Каждый из коэффициентов – параметр использования средств, характеризующий относительные средневзвешенные потери времени смены: h – независящие от N и имеющие место при любой наработке; d – зависящие от мощности и основного объема работ. Параметры h и d имеют разные численные значения для тракторных и автомобильных ТС и ТТС.
Результаты исследования
Арифметические алгоритмы заложены в программу. Определяются коэффициенты использования времени смены (в автоматическом режиме), при помощи которых в дальнейшем будет установлено значение эксплуатационных параметров в соответствии с таблицей 3.
Таблица 3 Результаты оптимизации
Table 3 Optimization results
Nh, кВт / Nh, kW | 170,990000000 | 202,610000000 | 224,050000000 | 241,420000000 |
Nd, кВт / Nd, kW | 325,290000000 | 793,100000000 | 1173,480000000 | 1508,060000000 |
Ʈh | 0,512419676 | 0,445620828 | 0,409664378 | 0,386924600 |
Ʈd | 0,414108818 | 0,248796635 | 0,189124890 | 0,160931500 |
h | 0,636000000 | 0,537000000 | 0,486000000 | 0,451000000 |
d | 0,000622000 | 0,000366000 | 0,000286000 | 0,000243000 |
Nhω, кВт / Nhω, kW | 182,610000000 | 199,320000000 | 210,370000000 | 221,040000000 |
Ndω, кВт / Ndω, kW | 481,370000000 | 738,700000000 | 925,990000000 | 1117,670000000 |
Ʈhω | 0,476010000 | 0,453690000 | 0,437950000 | 0,423400000 |
Ʈdω | 0,311900000 | 0,266700000 | 0,244100000 | 0,225100000 |
hω | 0,595700000 | 0,545743813 | 0,517089991 | 0,492131500 |
dω | 0,000495000 | 0,000382500 | 0,000332500 | 0,000295300 |
На основании табличных данных известна функциональная зависимость коэффициента использования времени смены от внешних производственных условий в соответствии с рисунком 1.
Fig. 1. Shift time utilization ratios
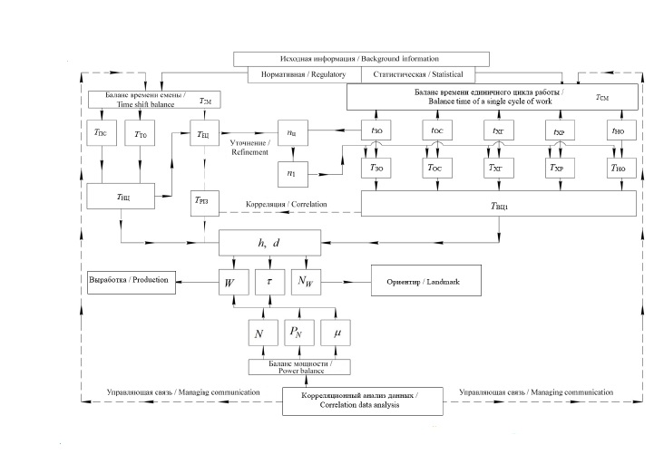
Завершается исследование по заявленной теме иллюстрацией алгоритма расчета эксплуатационных показателей рассматриваемых мобильных средств в соответствии с рисунком 2.
Fig. 2. Algorithm for calculating operational indicators of mobile devices
Результаты исследования приводятся в виде резюме. На примере данных о производственных условиях хозяйств агрозоны 1.1 Центрального Федерального округа и применяемых средств механизации процесса внесения минеральных удобрений при L = 9 км и U = 0,06 кг/м2 [6].
Математические выкладки позволяют вывести формулу эксплуатационной производительности в функции характеристик внешних условий выполнения процесса и мощности технического средства. С учетом поправочного коэффициента КОБ на местные условия выражение целевой функции W запишется в виде: – целевая функция оптимизации. Для проверки ритмичности единичных циклов работы средств необходимо сравнить частное от КОБ · N / W со значением tЦ для конкретных ТС и ТТС и заданных условий работы. Разница между ними не должна отличаться более чем на 10 % относительно значения tЦ, что будет свидетельствовать о ритмичности единичных циклов.
Используя формулу производительности в качестве целевой функции (критерий W → max), можно классическим методом вывести выражение для определения оптимальной мощности NW. Из дифференцирования полученного уравнения W = ƒ(N) по переменной N и решения равенства δW / δN = 0 следует NW = 0,5h / d, Вт.
Для производственников значение NW представляется в качестве ориентира, к которому можно приблизиться или за счет больших денежных вложений, или на основе компромисса между NW и другими оптимальными значениями NC, соответствующими экономическим (стоимостным) критериям, то есть умеренным эксплуатационным затратам (NC).
В результате реализации алгоритма расчета и преобразования математического аппарата в более удобную форму получены значения производительности (выработки) средств:
- Для транспортных средств при доставке удобрений:
а) автомобилем УРАЛ-432065 (кузов):
Коэффициент использования времени смены в таком случае τ = h – dN τ = 0,63 – 0,0028 · 140 = 0,24. С учетом полученного значения τ определяем эксплуатационную производительность т/ч;
б) трактором с прицепом (МТЗ-82.1+2ПТС-6):
Коэффициент использования времени смены в таком случае τ = h – dN τ = 0,54 – 0,0029 · 57 = 0,37. С учетом полученного значения τ определяем эксплуатационную производительность т/ч.
- Для транспортно-технологических средств при транспортировке и распределении удобрений:
а) автомобилем УРАЛ-432065 (разбрасыватель Amazone):
Коэффициент использования времени смены в таком случае τ = h – dN τ = 0,71 – 0,0014 · 140 = 0,52. С учетом полученного значения τ определяем эксплуатационную производительность т/ч;
б) трактором с разбрасывателем (МТЗ-82.1+РУМ-6):
Коэффициент использования времени смены в таком случае τ = h – dN τ = 0,62 – 0,0022 · 57 = 0,49. С учетом полученного значения τ определяем эксплуатационную производительность т/ч.
Обсуждение и заключение
Доказана приемлемость формулы, описывающей линейную зависимость эксплуатационной производительности технических средств от их мощности.
Для новых или проектируемых средств при отсутствии их эксплуатационно-технологической оценки норму выработки можно с достаточной достоверностью определять методами экстраполяции и интерполяции или аппроксимации по их расчетной производительности.
Достаточную достоверность подтверждает соответствие при сопоставлении полученных расчетных значений эксплуатационных показателей со справочными данными. В результате сравнения определено, что при выполнении тракторно-транспортных работ, а именно доставки минеральных удобрений (I класс грузов) к хранилищам, эксплуатационная производительность составляет 5,84 т/ч, полученное теоретическое значение 6,3 т/ч. В таком случае их расхождение составит 4,2 %, что приемлемо для инженерных расчетов.
При выполнении транспортно-технологических процессов, внесении твердых минеральных удобрений по прямоточной технологии, производительность за час основного времени П составляет 7,88 т/ч. С учетом полученного в результате математического моделирования коэффициента использования времени смены τ определяем эксплуатационную производительность W = П · τ = 7,88 · 0,49 = 3,86 т/ч. Данное значение соответствует расчетному.
Теоретическим путем определено, что при эксплуатации ТТС Урал-432065 с разбрасывателем Amazone в определенных производственных и агроландшафтных условиях коэффициент использования времени смены составит τ = 0,52 и будет отличаться на 3,7% от значения τ = 0,54, полученного при эксплуатационно-технологической оценке, в соответствии с протоколом испытаний [15–19]. Тем самым подтверждается достоверность результатов исследований. Таким образом, разработанный алгоритм расчета выработки мобильных средств сомнений не вызывает [20–24].
Наряду с этим следует отметить, что оригинальностью статьи является разработанная математическая модель, позволяющая привести к единообразию расчет эксплуатационной производительности различных видов, типов ТС и ТТС [25; 26]. Это представляет практический интерес при планировании механизированных работ в различных природно-производственных и агроландшафтных условиях с использованием агрегатов, не имеющих эксплуатационно-технологической оценки, например, значений производительности.
Также оригинальность отражена в подходе прогнозирования потребности в технике, живой силе и возможности повышения их резервов.
About the authors
Nikolay A. Maistrenko
Russian Timiryazev State Agrarian University
Email: nmaystr@mail.ru
ORCID iD: 0000-0003-1268-713X
Associate Professor of the Chair of Machine and Tractor Operation and High Technologies in Plant Production, Cand.Sc. (Engineering)
Russian Federation, 49 Timiryazevskaya St., Moscow 127550Viktor P. Uvarov
Russian Timiryazev State Agrarian University
Email: ros1500@mail.ru
ORCID iD: 0000-0001-8208-222X
Associate Professor of the Chair of Machine and Tractor Operation and High
Technologies in Plant Production
Aleksandr G. Levshin
Russian Timiryazev State Agrarian University
Email: alev200151@rambler.ru
ORCID iD: 0000-0001-8010-4448
Head of the Chair of Machine and Tractor Operation and High Technologies in
Plant Production, D.Sc. (Engineering), Professor
Dmitriy O. Khort
Federal Scientific Agroengineering Center VIM
Author for correspondence.
Email: dmitriyhort@mail.ru
ORCID iD: 0000-0001-6503-0065
ResearcherId: Q-2695-2017
Head of Department of Technology and Machinery for Horticulture, Cand.Sc. (Agriculture)
Russian Federation, 5, 1st Institutskiy Proyezd, Moscow 109428Olesya S. Vorotnikova
Russian Timiryazev State Agrarian University
Email: vorotnikova003@mail.ru
ORCID iD: 0000-0002-3535-8112
Postgraduate Student of the Chair of Machine and Tractor Operation and High Technologies in Plant Production
Russian Federation, 49 Timiryazevskaya St., Moscow 127550References
- Shkel A.S., Kozlovskaya M.A., Dzotsenidze T.D. [Technology of Application of Solid Mineral Fertilizers by STA-5TM Transport and Technological Unit as a Part of Ural-432065 Specialized Automobile Chassis]. Traktory i selkhozmashiny = Tractors and Agricultural Machinery. 2016; (9):44-48. Available at:https://rucont.ru/efd/458413 (accessed 12.11.2020). (In Russ.)
- Zagarin D.A., Kozlovskaya M.A., Dzotsenidze T.D., et al. [Proposals for Multi-Purpose Trucks of the New Generation]. Zhurnal avtomobilnykh inzhenerov = Automotive Engineers’ Journal. 2016;(2):18-25. Available at: http://www.aae-press.ru/f/97/18.pdf (accessed 12.11.2020). (In Russ.)
- Moskovkin V.V., Dzotsenidze T.D., Levshin A.G., et al. Test Studies of New-Line Agricultural-Purpose Truck Prototypes. Tekhnologiya kolesnykh i gusenichnykh mashin = Technology of Wheeled and Tracked Machines. 2012; (2):31-35. (In Russ.)
- Dzotsenidze T.D. Complex Research of the New Means of Transport in Agriculture. Vestnik KrasGAU = Bulletin of KrasGAU. 2009; (3):152-161. Available at: https://clck.ru/RtbgM (accessed 12.11.2020). (In Russ.)
- Izmaylov A.Yu., Dzotsenidze T.D., Yevtyushenkov N.Ye., et al. Innovative Approach in Development of Agricultural Transport Infrastructure. Tekhnologiya kolesnykh i gusenichnykh mashin = Technology of Wheeled and Tracked Machines. 2012; (1):23-28. (In Russ.)
- Eydinov A.A., Dzotsenidze T.D., Zagarin D.A., et al. [Creation of a Modern Component Base as the Basis of the Countryʼs Transport Infrastructure Development]. Avtomobilnaya promyshlennost =Automotive Industry. 2008; (11):3-5. Available at: http://www.mashin.ru/files/avb08.pdf (accessed 12.11.2020). (In Russ.)
- Galkin S.N., Dzotsenidze T.D., Levshin A.G., et al. [Agrotechnical and Technological Parameters of Agricultural Vehicles]. Traktory i selkhozmashiny = Tractors and Agricultural Machinery. 2011; (5):3-6.Available at: https://rucont.ru/efd/356705 (accessed 12.11.2020). (In Russ.)
- Zagarin D.A., Dzotsentdze T.D. [Modeling of Wheeled Transport and Traction Machine Parameters Taking Into Account Operation in Conditions of Peasant Farms and Personal Subsidiary Farms]. Traktory i selkhozmashiny = Tractors and Agricultural Machinery. 2010; (10):33-38. Available at: https://rucont.ru/efd/356698 (accessed 12.11.2020). (In Russ.)
- Izmaylov A.Yu., Artyushin A.A., Evtyushenkov N.E., et al. Analysis of General Plow Body Tractive Resistance. Selskokhozyaystvennye mashiny i tekhnologii = Agricultural Machinery and Technologies. 2016; (2):5-10. Available at: https://www.vimsmit.com/jour/article/view/121 (accessed 12.11.2020). (In Russ.)
- Khayt D. [Economic Justification for Choosing Agricultural Machines]. Selskokhozyaystvennaya tekhnika = Agricultural Machinery. 1963; (2):10-14. (In Russ.)
- Zagarin D.A., Shkel A.S., Kozlovskaya M.A., et al. [Some Aspects of Creating Specialized Agricultural Transport]. Tekhnologiya kolesnykh i gusenichnykh mashin = Technology of Wheeled and Tracked Machines. 2015; (6):6-12. (In Russ.)
- Uvarov V.P., Levshin A.G., Maystrenko N.A. Optimum Ratio of Main Mechanized Operations for Direct-Flow Fertilizers Introduction. Selskokhozyaystvennye mashiny i tekhnologii = Agricultural Machinery and Technologies. 2016; (4):38-43. Available at: https://www.vimsmit.com/jour/article/view/144(accessed 12.11.2020). (In Russ.)
- Izmaylov A.Yu., Yevtyushenkov N.Ye., Rozhin V.F. [Development of the Mathematical Apparatus for Modeling the Technologies for Transportation of the Breeding Crop]. Vestnik rossiyskoy selskokhozyaystvennoy nauki = Bulletin of the Russian Agricultural Sciences. 2015; (6):14-16. Available at: http://www.cnshb.ru/jour/j_as.asp?id=126353 (accessed 12.11.2020). (In Russ.)
- Maystrenko N.A., Uvarov V.P. Consumer Targets of Efficient Use of Advanced Transport-And-Technological Vehicles. Vestnik FGOU VPO “Moskovskiy gosudarstvennyy agroinzhenernyy universitet imeni V.P. Goryachkina” = Moscow Goryachkin Agroengineering University Bulletin. 2016; (1):44–50.Available at: https://clck.ru/Rtcjj (accessed 12.11.2020). (In Russ.)
- Yeung D.W.K., Petrosyan L.A. Subgame Consistent Cooperative Solutions in Stochastic Differential Games. Journal of Optimization Theory and Applications. 2004; 120:651-666. (In Eng.) DOI: https://doi.org/10.1023/B:JOTA.0000025714.04164.e4
- MacKinnon R.D., Barber G.M. Optimization Models of Transportation Network Improvement.Progress in Human Geography. 1977; 1(3):387-412. (In Eng.) DOI: https://doi.org/10.1177/030913257700100303
- Khodakarami M., Mitchell K.N., Wang X.B. Modeling Maintenance Project Selection on a Multimodal Transportation Network. Journal of the Transportation Research Board. 2014; 2409(1):1-8. (In Eng.) DOI: https://doi.org/10.3141/2409-01
- Malladi K.T., Sowlati T. Optimization of Operational Level Transportation Planning in Forestry:A Review. International Journal of Forest Engineering. 2017; 28(3):198-210. (In Eng.) DOI: https://doi.org/10.1080/14942119.2017.1362825
- Adamides G., Kalatzis N., Stylianou A., et al. Smart Farming Techniques for Climate Change Adaptation in Cyprus. Atmosphere. 2020; 11(6). (In Eng.) DOI: https://doi.org/10.3390/atmos11060557
- Zavorotin E., Gordopolova A., Tiurina N. Method of Introducing Innovation to Land Use in Agriculture.Baltic Journal of Economic Studies. 2018; 4(3):74-79. (In Eng.) DOI: https://doi.org/10.30525/2256-0742/2018-4-3-74-79
- Maurel V.B., Huyghe Ch. Putting Agricultural Equipment and Digital Technologies at the Cutting Edge of Agroecology. OCL – Oilseeds and Fats, Crops and Lipids. 2017; 24(3). (In Eng.) DOI: https://doi.org/10.1051/ocl/2017028
- Zhu M., Zhou X.Q., Zhai Z.F. Research Progresses in Technological Innovation and Integration of Agricultural Engineering. International Journal of Agricultural and Biological Engineering. 2016;9(6):1-9. (In Eng.) DOI: https://doi.org/10.3965/j.ijabe.20160906.2440
- Janssen S., Athanasiadis I.N., Bezlepkina I., et al. Linking Models for Assessing Agricultural Land Use Change. Computers and Electronics in Agriculture. 2011; 76(2):148-160. (In Eng.) DOI: https://doi.org/10.1016/j.compag.2010.10.011
- Donatelli M., Russell G., Rizzoli A.E., et al. A Component-Based Framework for Simulating Agricultural Production and Externalities. In: F. Brouwer, M. Ittersum (eds). Environmental and Agricultural Modelling.Dordrecht: Springer; 2010. Pp. 63-108. (In Eng.) DOI: https://doi.org/10.1007/978-90-481-3619-3_4
- Harris G. Integrated Assessment and Modelling: An Essential Way of Doing Science. Environmental Modelling & Software. 2002; 17(3):201-207. (In Eng.) DOI: https://doi.org/10.1016/S1364-8152(01)00058-5
- Gerdsri N., Kocaoglu D.F. Applying the Analytic Hierarchy Process (AHP) to Build a Strategic Framework for Technology Roadmapping. Mathematical and Computer Modelling. 2007;46(7):1071-1080. (In Eng.) DOI: https://doi.org/10.1016/j.mcm.2007.03.015






















