Algorithm for Solving the Problem of Optimal Control of a Chemical-Technological Process with Terminal Constraints
- Authors: Antipina E.V.1, Mustafina S.A.2, Antipin A.F.1, Morozkin N.D.2
-
Affiliations:
- Sterlitamak Branch of Bashkir State University
- Bashkir State University
- Issue: Vol 32, No 3 (2022)
- Pages: 410-422
- Section: Technologies, Machinery and Equipment
- Submitted: 16.06.2025
- Accepted: 16.06.2025
- Published: 30.09.2022
- URL: https://bakhtiniada.ru/2658-4123/article/view/296958
- DOI: https://doi.org/10.15507/2658-4123.032.202203.410-422
- ID: 296958
Cite item
Full Text
Abstract
Introduction. The problem of determining the optimal mode parameters during the mathematical modeling of chemical and technological processes is the most important. Numerical methods and algorithms for the solution provide the basis for developing software packages to calculate processes and their digital twins. The mathematical model of the chemical-technological process can be described by a system of differential equations, highlighting the phase variables that determine the state of the process, and the control parameters, which can be changed and thereby affect the course of the process. The aim of the work is to develop a numerical algorithm for solving the problem of optimal control of a chemical-technological process in the presence of terminal constraints and the constraints on the control parameter.
Materials and Methods. There was formulated the problem of optimal control in general terms. To solve it, the penalty method and method of artificial immune systems were applied. There was described a method for including constraints in the penalty function and for choosing a sequence of coefficients with which the penalty is taken. To overcome local extrema, a random choice of initial values of control parameters was used.
Results. The article presents a step-by-step numerical algorithm for solving the problem of optimal control of a chemical-technological process with terminal constraints. A computational experiment was carried out for a model example, as a result of which the structure of the optimal process control and the corresponding optimal trajectories of phase variables are determined. It is shown that the calculated solution of the optimal control problem consists with the solution obtained by the needle linearization method.
Discussion and Conclusion. The developed algorithm allows finding a numerical solution to the problem of optimal control of a chemical-technological process with terminal constraints. The solution does not depend on the choice of the initial approximation.
Full Text
Введение
Основная задача промышленного предприятия состоит в максимально эффективном использовании имеющихся ресурсов с минимальными издержками производства. Решить данную проблему можно путем применения цифровых двойников химико-технологических процессов. Это позволит смоделировать работу технологической установки или конкретный химико-технологический процесс.
Поэтому возникает необходимость в установлении тесной связи производства и научных организаций для создания новых цифровых технологий и решения ряда задач по оптимизации и модернизации, в частности определения оптимальных параметров проведения химико-технологических процессов в различных условиях.
Задачу определения оптимальных режимных параметров ведения химико-технологических процессов можно решить путем применения методов математического моделирования. Для ее формализации необходимо составить математическую модель процесса (например в виде системы дифференциальных уравнений), выделить управляющие параметры и область их изменения, а также обозначить критерий качества управления. В задачах оптимального управления ограничения могут быть наложены не только на управляющие параметры, но и на фазовые переменные. Если ограничения на фазовые переменные заданы в конечный момент времени функционирования системы, то такая задача является задачей с терминальными ограничениями [1]. Разработка численных методов решения задачи оптимального управления с терминальными ограничениями представляет научный и практический интерес, поскольку более сложные задачи с фазовыми и промежуточными ограничениями могут быть сведены к терминальным задачам путем применения математических редукций [2].
Цель работы – разработка численного алгоритма решения задачи оптимального управления химико-технологическим процессом с терминальными ограничениями.
Обзор литературы
Для решения задач оптимального управления с фазовыми ограничениями существует несколько подходов. Один из них предполагает вывод точных условий оптимальности и исследование свойств получаемых решений [3; 4]. Необходимые условия оптимальности решений задач оптимального управления с фазовыми ограничениями в форме принципа максимума Понтрягина получены как в работах российских авторов [5; 6], так и в зарубежных исследованиях [7; 8]. Однако при разработке численных алгоритмов решения задач оптимального управления данный подход трудно реализовать на практике.
Другой подход основан на применении метода штрафов для практической реализации алгоритмов решения задачи оптимального управления с ограничениями, наложенными на фазовые переменные. Основная идея метода штрафов заключается в замене задачи с фазовыми ограничениями на задачу без ограничений путем добавления «штрафа» к критерию оптимальности. При этом последовательность решений новой задачи оптимального управления дает решение исходной задачи.
Разработке методов решения задач оптимального управления с терминальными ограничениями на основе метода штрафа посвящен ряд работ [9–13]. Численная реализация данного метода представлена в работах, в которых последовательность оптимизационных задач без ограничений решается с помощью градиентного метода [14; 15]. Однако недостатком градиентных методов является чувствительность решения оптимизационной задачи к выбору начального приближения, что может привести к попаданию решения в локальный экстремум или в область, противоречащую физическому смыслу задачи.
Основные трудности, возникающие при программной реализации методов решения задач оптимального управления, связаны с нелинейностью описания процесса, высокой размерностью пространства поиска, наличием фазовых ограничений, а также чувствительностью найденного решения к начальной точке поиска [16; 17]. Преодолеть перечисленные трудности позволяет применение эволюционных методов оптимизации, к которым относится метод искусственных иммунных систем.
Метод искусственных иммунных систем основан на имитации функционирования иммунной системы живых организмов. Функционирование заключается в защите от неблагоприятных внешних воздействий (патогенов, антигенов) [18–20]. В этом процессе основную роль играют защитные клетки – антитела, вырабатываемые иммунными клетками и претерпевающие изменения в ходе борьбы с антигенами и патогенами. Наиболее приспособленные для защиты антитела подавляют чужеродные тела, и именно эти клетки запоминает иммунная система для их воспроизведения при повторной атаке организма схожим патогеном.
В настоящее время искусственные иммунные системы находят широкое применение при решении задач распознавания образов [21], прогнозирования [22], классификации [23], оптимизации [24] и оптимального управления [25].
По сравнению с классическими методами оптимизации метод искусственных иммунных систем обладает рядом преимуществ, к которым можно отнести независимость найденного решения оптимизационной задачи от начального приближения. Отсутствие чувствительности решения задачи к начальному приближению достигается за счет того, что в начале поиска задается набор векторов возможных решений, которые заполняются случайными допустимыми значениями и в ходе работы алгоритма путем применения операторов метода претерпевают изменения, приближаясь к решению оптимизационной задачи. По сравнению с другими эволюционными методами искусственные иммунные системы оперируют в своей работе лучшими решениями, найденными на предыдущей итерации поиска, что позволяет применять их при решении задач мультимодальной оптимизации [26].
В настоящей работе представлен пошаговый алгоритм для поиска численного решения задачи оптимального управления химико-технологическим процессом с терминальными ограничениями и его апробация на модельном примере.
Материалы и методы
Пусть динамика протекания химико-технологического процесса описывается системой обыкновенных дифференциальных уравнений
(1)
с начальными условиями
(2)
где – вектор фазовых переменных; – параметр управления; U – множество допустимых значений управления; – время, f (x(t), u(t), t) = ( f1(x(t), u(t), t), f2(x(t), u(t), t), …, fn(x(t), u(t), t))T – вектор-функция, непрерывная вместе со своими частными производными [27].
Пусть множество U задается неравенством
(3)
где ua, ub – верхняя и нижняя допустимые границы значений параметра управления.
Пусть на фазовые переменные в момент времени t1 наложены ограничения:
(4)
(5)
где rj (x) – непрерывно дифференцируемые функции.
Введем функционал качества управления:
(6)
Требуется для химико-технологического процесса, описываемого системой дифференциальных уравнений (1) с начальными условиями (2), найти такую управляющую функцию , с учетом ограничений (4), (5), для которой критерий оптимальности (6) принимает минимальное значение.
Для решения задачи оптимального управления (1)–(6) применим метод штрафов и метод искусственных иммунных систем.
Для того чтобы применить метод штрафов, необходимо построить новый критерий оптимальности, содержащий штрафной функционал W(u, sk), значение которого равно нулю при выполнении ограничений (4), (5) и больше нуля в противном случае. Поэтому введем в рассмотрение критерий оптимальности
(7)
где W(u, sk) – штрафной функционал, определяемый по формуле
где k – номер итерации, sk – параметр штрафа.
На каждой итерации поиска решения необходимо найти решение задачи оптимального управления без ограничений. Найденный параметр управления u*(t) становится начальным для следующей итерации с увеличенным значением параметра штрафа.
Последовательность решений задачи оптимального управления (1)–(3), (7) дает решение исходной задачи (1)–(6).
Для решения задачи оптимального управления (1)–(3), (7) применим метод искусственных иммунных систем. Критерий оптимальности (7) соответствует понятию приспособленности иммунной клетки к борьбе с антигенами и патогенами и представляет собой фитнес-функцию. Пусть иммунной клеткой является вектор управляющих параметров u = (u1, u2, .., ul), а набор из count_u таких векторов составляет популяцию
(8)
Наиболее приспособленной иммунной клетке u соответствует наименьшее значение фитнес-функции (7), так как решается задача на поиск минимума критерия оптимальности.
Результаты исследования
Сформулируем численный алгоритм решения задачи оптимального управления с терминальными ограничениями, основанный на комбинации метода штрафов и метода искусственных иммунных систем:
- Задать параметры алгоритма искусственных иммунных систем: начальное значение параметра штрафа s0, размер популяции count_u, количество иммунных клеток с наихудшим значением фитнес-функции maxf, количество клеток-родителей для селекции sel, количество клонов для оператора клонирования klon, параметр оператора мутации mut, параметры завершения поиска решения ε1, ε2.
- Случайным образом заполнить начальную популяцию иммунных клеток (8) допустимыми значениями из области U.
- Вычислить значение фитнес-функции (7) для каждой иммунной клетки ui , ,
- Применить к текущей популяции оператор клонирования. Для этого выбрать наиболее приспособленные иммунные клетки (клетки-родители) и создать для каждой klon копий.
- Применить к каждому вектору-клону оператор мутации. Для этого сгенерировать случайные числа для каждой клетки-родителя. Координаты клона вычислить по формуле [28]:
- Вычислить значение фитнес-функции (7) для каждой клетки-мутанта.
- Применить к каждому клону-мутанту оператор селекции. Для этого выбрать среди них наиболее приспособленные клетки и поместить в популяцию вместо клетки-родителя при условии, что она менее приспособлена по сравнению с клоном-мутантом.
- Случайным образом сгенерировать maxf новых иммунныx клеток и вычислить для них значение фитнес-функции.
- Выбрать из популяции maxf наименее приспособленные иммунные клетки и заменить их новыми клетками.
- Проверить условие окончания поиска решения задачи оптимального управления без ограничений. Если изменение значения фитнес-функции не превышает заданной малой величины ε1, то выбрать из последней популяции клетку u* с наименьшим значением фитнес-функции, иначе перейти к шагу 4.
- Проверить условие окончания работы алгоритма. Если то увеличить штраф по правилу:
В качестве начальной популяции для следующей итерации алгоритма задать наиболее приспособленную иммунную клетку u*. Затем перейти к шагу 4.
Если то остановить работу алгоритма. Решением задачи оптимального управления будет наиболее приспособленная иммунная клетка u* из последней популяции.
Найдем численное решение задачи оптимального управления с терминальными ограничениями с помощью описанного алгоритма.
Пусть химико-технологический процесс описывается системой обыкновенных дифференциальных уравнений
(9)
где – вектор фазовых переменных; u(t) – параметр управления; – время функционирования системы.
Область допустимых значений параметра управления задается неравенством:
(10)
Пусть заданы начальные значения фазовых переменных:
(11)
На значение фазовой переменной x1 в конечный момент времени наложено ограничение вида
(12)
Пусть критерий оптимальности имеет вид
(13)
Необходимо для химико-технологического процесса, описываемого системой обыкновенных дифференциальных уравнений (9) с начальными условиями (10), найти такое управление u*(t), при котором выполнены ограничения (10), (12) и достигается минимум критерия оптимальности (13).
Критерий оптимальности со штрафным функционалом в нашем случае имеет вид
(14)
Для решения поставленной задачи оптимального управления в среде визуального программирования Delphi реализовано программное средство, в основу которого положен разработанный комбинированный алгоритм.
Численное решение системы обыкновенных дифференциальных уравнений (9) с начальными условиями (11) найдено с помощью метода Рунге – Кутты четвертого порядка.
Разработанный алгоритм применен со следующими параметрами: s0 = 0,01, count_u = 40, maxf = 10, sel = 15, klon = 10, mut = 0,5, ε1 = ε2 = 10–4.
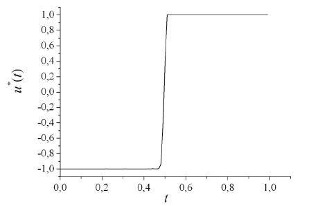
В результате решения задачи (9)–(13) с помощью разработанного алгоритма определено оптимальное управление u*(t) (рис. 1) и соответствующая ему оптимальная траектория процесса (рис. 2). При этом а
Для оценки решения задачи (9)–(13), найденного с помощью разработанного комбинированного алгоритма, сравним его с решением, полученным в работе В. А. Срочко с помощью метода игольчатой линеаризации (обозначим его ) 1.
Согласно В. А. Срочко,
Относительная погрешность рассчитанного вектора оптимального управления u* составила δ(u*) = 1,9 %, поэтому можно сделать вывод о корректной работе комбинированного алгоритма решения задачи оптимального управления химико-технологическим процессом с терминальными ограничениями.
Fig. 1. Optimal control
Обсуждение и заключение
Таким образом, разработанный алгоритм позволяет найти решение задачи оптимального управления химико-технологическим процессом при наличии ограничений на фазовые переменные и на параметр управления. Работа алгоритма основана на применении метода штрафов и метода искусственных иммунных систем. С помощью метода штрафов исходная задача с терминальными ограничениями сводится к задаче оптимального управления без ограничений, решение которой ищется с помощью метода искусственных иммунных систем. Особенностью разработанного алгоритма решения задачи оптимального управления с терминальными ограничениями является независимость от начальной точки поиска решения.
С помощью алгоритма проведен вычислительный эксперимент для модельной задачи оптимального управления химико-технологическим процессом. В результате расчетов определены параметры оптимального управления, обеспечивающего достижение минимального значения критерия оптимальности, и соответствующая оптимальная траектория процесса. Приведено сравнение полученного численного решения модельной задачи с решением, рассчитанным с помощью метода игольчатой линеаризации. Показано, что относительная погрешность найденного решения не превышает 2 %.
1 Срочко В. А. Итерационные методы решения задач оптимального управления. М. : Физматлит, 2000. 160 с. URL: https://search.rsl.ru/ru/record/01000686861 (дата обращения: 10.05.2022).
About the authors
Evgeniya V. Antipina
Sterlitamak Branch of Bashkir State University
Author for correspondence.
Email: stepashinaev@ya.ru
ORCID iD: 0000-0002-8458-9638
ResearcherId: AAG-2956-2021
Junior Researcher of the Science and Innovation Department, Cand.Sci. (Phys.-Math.)
Russian Federation, 49 Prospekt Lenina, Sterlitamak 453103Svetlana A. Mustafina
Bashkir State University
Email: mustafina_sa@mail.ru
ORCID iD: 0000-0002-6363-1665
Vice-Rector for Science and Innovation, Head of the Chair of Mathematical Modeling, Dr.Sci. (Phys.-Math.), Professor
Russian Federation, 32 Zaki Validi St., Ufa 450076Andrey F. Antipin
Sterlitamak Branch of Bashkir State University
Email: andrejantipin@ya.ru
ORCID iD: 0000-0002-9151-4167
Associate Professor, Department of Applied Computer Science and Programming,Cand.Sci. (Engr.)
Russian Federation, 49 Prospekt Lenina, Sterlitamak 453103Nikolay D. Morozkin
Bashkir State University
Email: morozkinnd@mail.ru
President, Dr.Sci. (Phys.-Math.), Professor
Russian Federation, 32 Zaki Validi St., Ufa 450076References
- Antipina Ye.V., Mustafina S.I., Antipin A.F., Mustafina S.A. Numerical Algorithm for Solving the Optimal Control Problem with Terminal Constraints for Dynamical Systems. Avtometriya.2020;56(6):132–140. (In Russ., abstract in Eng.) doi: https://doi.org/10.15372/AUT20200615
- Gornov A.Yu. Algorithms for Optimal Control Problems with Terminal Restrictions. Computational Technologies. 2008;13(4):44–50. Available at: https://elibrary.ru/item.asp?id=11913113 (accessed 10.05.2022). (In Russ., abstract in Eng.)
- Benita F., Mehlitz P. Optimal Control Problems with Terminal Complementarity Constraints. SIAM Journal on Optimization. 2018;28(4):3079–3104. doi: https://doi.org/10.1137/16M107637X
- Iori T., Kawano Yu., Ohtsuka T. Algebraic Approach to Nonlinear Optimal Control Problems with Terminal Constraints: Sufficient Conditions for Existence of Algebraic Solutions. SICE Journal of Control,Measurement, and System Integration. 2018;11(3):198–206. doi: https://doi.org/10.9746/jcmsi.11.198
- Karamzin D.Yu. A Pontryagin Maximum Principle for State Constrained Optimal Control Problem under Weakened Controllability Hypothesis. Voprosy teorii bezopasnosti i ustoychivosti sistem.2018;(20):46–61. Available at: https://elibrary.ru/item.asp?id=36422015 (accessed 10.05.2022). (In Russ.,abstract in Eng.)
- Arutyunov A.V., Zhukov D.A. Investigation of a Linear Optimal Control Problem with State Constraints.Vladikavkazskiy matematicheskiy zhurnal. 2010;12(1):3–9. Available at: http://mi.mathnet.ru/rus/vmj/v12/i1/p3 (accessed 10.05.2022). (In Russ., abstract in Eng.)
- Longla M. Pontryagin’s Principle of Maximum for Linear Optimal Control Problems with Phase Constraints in Infinite Dimensional Spaces. Discrete and Continuous Models and Applied Computational Science. 2008;(4):5–19. Available at: https://journals.rudn.ru/miph/article/view/8586 (accessed 10.05.2022).
- Bergounioux M., Bourdin L. Pontryagin Maximum Principle for General Caputo Fractional Optimal Control Problems with Bolza Cost and Terminal Constraints. ESAIM: Control, Optimisation and Calculus of Variations. 2020;26:38. doi: https://doi.org/10.1051/cocv/2019021
- Smith S., Mayne D.Q. Exact Penalty Algorithm for Optimal Control Problems with Control and Terminal Constraints. International Journal of Control. 1988;48(1):257–271. doi: https://doi.org/10.1080/00207178808906173
- Gugat M., Zuazua E. Exact Penalization of Terminal Constraints for Optimal Control Problems.Optimal Control Applications and Methods. 2016;37(6):1329–1354. doi: https://doi.org/10.1002/oca.2238
- Gao X., Zhang X., Wang Y. A Simple Exact Penalty Function Method for Optimal Control Problem with Continuous Inequality Constraints. Abstract and Applied Analysis. 2014;2014. doi: https://doi.org/10.1155/2014/752854
- Malisani P., Chaplais F., Petit N. An Interior Penalty Method for Optimal Control Problems with State and Input Constraints of Nonlinear Systems. Optimal Control Applications and Methods.2014;37(1):3–33. doi: https://doi.org/10.1002/oca.2134
- Pan L.P., Teo K.L. Linear-Nonquadratic Optimal Control Problems with Terminal Inequality Constraints. Journal of Mathematical Analysis and Applications. 1997;212(1):176–189. doi: https://doi.org/10.1006/jmaa.1997.5489
- Duan Y. Application of Penalty Function Method and the Conjugate Gradient Method in Economic Scheduling of Cascade Hydropower Stations. IFAC Proceedings Volumes. 1986;19(10):227–232. doi:https://doi.org/10.1016/S1474-6670(17)59671-8
- Jiang C., Lin Q., Yu C., et al. An Exact Penalty Method for Free Terminal Time Optimal Control Problem with Continuous Inequality Constraints. Journal of Optimization Theory and Applications.2012;154:30–53. doi: https://doi.org/10.1007/s10957-012-0006-9
- Biegler L.T. Integrated Optimization Strategies for Dynamic Process Operations. Theoretical Foundations of Chemical Engineering. 2017;51(6):910–927. doi: https://doi.org/10.1134/S004057951706001X
- Santos L.-R., Villas-Bôas F., Oliveira A.R.L., Perin C. Optimized Choice of Parameters in Interiorpoint Methods for Linear Programming. Computational Optimization and Applications. 2019;73:535–574.doi: https://doi.org/10.1007/s10589-019-00079-9
- Karpenko A.P., Shcherbakova N.O., Bulanov V.A. [A Hybrid Global Optimization Algorithm Based on Artificial Immune System and Particle Swarm Algorithms]. Mashinostroenie i kompyuternye tekhnologii. 2014;(3):255–274. URL: https://clck.ru/uwmDo (accessed 10.05.2022). (In Russ.)
- Wei Y.H., Wang J.Z. An Artificial Immune System Approach to Business Process Mining. AMR.2012;472–475:35–38. doi: https://doi.org/10.4028/www.scientific.net/amr.472-475.35
- Mustafina S., Antipin A., Antipina E., et. al. Search for the Optimal Ratio of the Initial Substances of a Chemical Reaction Based on Evolutionary Calculations. ARPN Journal of Engineering and Applied Sciences. 2020;15(1):56–60. Available at: http://www.arpnjournals.org/jeas/research_papers/rp_2020/jeas_0120_8067.pdf (accessed 10.05.2022).
- Mikherskiy R.M. Application of an Artificial Immune System for Visual Pattern Recognition.Computer Optics. 2018;42(1):113–117. (In Russ., abstract in Eng.) doi: https://doi.org/10.18287/2412-6179-2018-42-1-113-117
- Samigulina G.A. [Development of Intelligent Expert Forecasting and Control Systems Based on Artificial Immune Systems]. Teoreticheskaya informatika. 2009;(4):15–22. Available at: https://clck.ru/uvy6P (accessed 10.05.2022). (In Russ.)
- Bardachev Yu.N., Didyk A.A. [Use of Hazard Theory in Artificial Immune Systems]. Avtomatika,avtomatizatsiya, elektrotekhnicheskie kompleksy i sistemy. 2007;(2):107–111. Available at: https://aaecs.org/bardachev-yun-didik-aa-ispolzovanie-polojenii-teorii-opasnosti-v-iskusstvennih-immunnih-sistemah.html (accessed 10.05.2022). (In Russ.)
- Alonso F.R., Oliveira D.Q., Zambroni de Souza A.C., et. al. Artificial Immune Systems Optimization Approach for Multiobjective Distribution System Reconfiguration. IEEE Transactions on Power Systems. 2015;30(2):840–847. doi: https://doi.org/10.1109/TPWRS.2014.2330628
- Antipina Ye.V., Mustafina S.A., Antipin A.F. [Search for Optimal Regime Parameters of Catalytic Process Based on Evolutionary Calculations]. Teoreticheskie osnovy khimicheskoy tekhnologii.2022;56(2):158–166. Available at: https://sciencejournals.ru/view-article/?j=toht&y=2022&v=56&n=2&a=TOHT2202003Antipina (accessed 10.05.2022). (In Russ.)
- Gao X.Z., Ovaska S.J., Wang X., Chow M.-Y. Clonal Optimization-Based Negative Selection Algorithm with Applications in Motor Fault Detection. Neural Computing and Applications.2009;18(7):719–729. doi: https://doi.org/10.1007/s00521-009-0276-9
- Antipina E.V., Mustafina S.A., Antipin A.F. Algorithm of Solving a Multiobjective Optimization Problem on the Basis of a Kinetic Chemical Reaction Model. Optoelectronics, Instrumentation and Data Processing. 2021;57(6):668–674. Available at: https://jglobal.jst.go.jp/en/detail?JGLOBAL_ID=202202234405460173 (accessed 10.05.2022).
- Antipina Ye.V., Antipin A.F. [Algorithm for Calculating the Optimal Initial Concentrations of Chemical Reactions Substances]. Vestnik Tekhnologicheskogo universiteta. 2017;20(13):84–87. Available at: https://elibrary.ru/item.asp?id=29745220 (accessed 10.05.2022). (In Russ.)




















