Отделение легких примесей из очесанного вороха в корпусе адаптера
- Авторы: Савин В.Ю.1, Ожерельев В.Н.2, Никитин В.В.2
-
Учреждения:
- ФГБОУ ВО «Московский государственный технический университет им. Н. Э. Баумана»
- Брянский государственный аграрный университет
- Выпуск: Том 34, № 3 (2024)
- Страницы: 370-387
- Раздел: Технологии, машины и оборудование
- Статья получена: 04.07.2024
- Статья одобрена: 08.07.2024
- Статья опубликована: 24.09.2024
- URL: https://bakhtiniada.ru/2658-4123/article/view/258723
- DOI: https://doi.org/10.15507/2658-4123.034.202403.370-387
- ID: 258723
Цитировать
Полный текст
Аннотация
Введение. Повысить сепарирующую способность свободного зерна на решетчатом днище наклонной камеры зерноуборочного комбайна возможно за счет удаления из очесанного вороха большей части легких примесей посредством инерционной системы очистки, смонтированной в корпусе очесывающего адаптера.
Цель исследования. Разработать инерционную систему очистки легких примесей в корпусе очесывающей жатки и оптимизировать ее основные параметры.
Материалы и методы. Объектом исследования стала масштабная модель пневмоочистительного устройства, имитирующая рабочий процесс движения воздуха и компонентов очесанного зернового вороха внутри корпуса очесывающего адаптера. Эксперимент был спланирован как двухфакторный с тремя уровнями варьирования скорости воздушного потока (4,5; 5,5; 6,5 м/с) и ширины воздушного канала (0,26; 0,29; 0,32 м). Исследования были проведены на очесанном ворохе пшеницы сорта Московская 56 влажностью порядка 12 %. В качестве параметра оптимизации и отклика функции была выбрана выделенная из корпуса установки с воздушным потоком доля очесанного вороха.
Результаты исследования. По результатам проведенных экспериментальных исследований установлено, что скорость воздушного потока оказывает большее влияние на выделение половы, чем ширина воздушного канала. Одновременное увеличение этих факторов приводит к увеличению параметра оптимизации, то есть к улучшению сепарации. Таким образом, если увеличение скорости воздушного потока обеспечивает стабильное увеличение доли выделенного вороха и ограничивается только скоростью, при которой в выделенном ворохе вместе с половой появляется зерно, то изменение ширины канала позволяет достоверно достичь зоны оптимума параметра.
Обсуждение и заключение. Использование инерционной системы очистки позволяет практически полностью удалить легкие примеси из очесанной хлебной массы. Оптимальными параметрами устройства являются: ширина канала – 0,28...0,3 м, скорость воздушного потока – 6...6,5 м/с.
Полный текст
Введение. За последние годы зерновое хозяйство России сделало значительный шаг по направлению к совершенствованию как технологий, так и технической оснащенности производства. Тем не менее резервы оптимизации отрасли далеки от исчерпания. В частности, это касается уборочной техники. Так, ученые Федерального научного центра ВИМ считают, что большинство существующих зерноуборочных комбайнов, хотя бы по отдельным параметрам, далеки от гармоничных технических и технологических пропорций [1]. При этом речь идет о машинах, активное совершенствование которых во всем мире осуществляется непрерывно на протяжении последнего столетия.
Параллельно с совершенствованием конструкций зерноуборочных комбайнов, обеспечивающих осуществление традиционной технологии, в России и за рубежом периодически возобновляются работы по изысканию альтернативных вариантов уборки зерна [2–4]. С этой точки зрения к числу перспективных направлений следует отнести уборку зерна методом очеса растений на корню [5–7]. Технология показала свою привлекательность, в частности, с точки зрения возможности использования остающихся на поле после уборки стеблей для снегозадержания в степных районах Сибири и Северного Казахстана [8–10]. Главным же достоинством очеса является перспектива существенного уменьшения энергоемкости уборки в связи с тем, что до 70 % энергии в традиционном молотильном аппарате расходуется на деформацию и дробление соломы 1 [11–13].
Несмотря на отмеченные выше преимущества, внедрение технологии очеса сдерживается тем, что современные зерноуборочные комбайны не приспособлены к эффективной доработке очесанного зернового вороха, в котором содержится до 80 % свободного зерна 2 [14]. Не обусловленное технологической потребностью динамическое воздействие на свободное зерно бичей барабана приводит как к излишнему дроблению продукции, так и к непроизводительному расходу энергии (расход порядка 10 кВт излишней мощности для комбайна типа «Вектор»).
В связи с этим целесообразно выделить большую часть свободного зерна из вороха до поступления последнего в молотильное устройство и направить зерно непосредственно в систему очистки. Установлено, что сепарацию можно осуществить непосредственно в наклонной камере, для чего ее днище должно быть решетчатым [15–17]. При этом целесообразно предварительно удалить из очесанного вороха легкие примеси, сопоставимые по размерам со свободным зерном, поскольку содержащиеся в нем 10–15 % половы (по массе) дают увеличение сепарируемого объема примерно в два раза. В результате сепарирующая способность отверстий решетчатого днища может существенно снизиться, вследствие конкуренции зерна и половы за проход сквозь них. В связи с этим актуальной задачей является изыскание возможности удаления легких примесей из очесанного вороха до его поступления в наклонную камеру.
Обзор литературы. В зерноуборочном комбайне выделение легких примесей происходит путем воздействия на них воздушного потока, обладающего определенной скоростью [18–20]. В результате имеющие большую по сравнению с зерном парусность легкие примеси выносятся воздушным потоком за пределы комбайна. Если же рассматривать процесс сепарации зерна в зерноочистительных машинах, то в них может реализовываться также инерционное и гравитационное отделение легких примесей в осадочной камере 3.
Что касается дополнительного выделения легких примесей (пыли) в зерноуборочном комбайне, то кроме традиционной системы очистки в отдельных комбайнах фирмы CLAAS предусмотрен отсос пыли непосредственно из наклонной камеры 4. При этом следует иметь в виду, что цель этого мероприятия не технологическая, а чисто вспомогательная. По мнению разработчиков, удаление пыли из зоны перед лобовым стеклом кабины существенно улучшает условия труда механизатора. С точки зрения решения нашей задачи совместить отсос легких примесей с гравитационной сепарацией зерен сквозь отверстия решетчатого днища затруднительно, поскольку зерновки могут начать витать в восходящем воздушном потоке, вследствие чего эффективность сепарации уменьшится.
Более приемлемым представляется вариант использования инерционной системы очистки непосредственно в корпусе адаптера. Предполагается, что ее основу должны составлять жалюзийные решетки, сориентированные соответствующим образом по отношению к направлению воздушного потока, генерируемого очесывающим барабаном [21; 22]. В качестве аналога могут служить инерционные пылеотделители, которыми снабжены зерноочистительные машины типа ОВС-25 5.
При более глубоком изучении геометрических параметров корпуса очесывающего адаптера был сделан вывод о том, что имеющиеся соотношения между сечениями воздушного потока в разных зонах позволяют ориентироваться на формирование полноценной осадочной камеры, способной отделять относительно крупные частицы половы, сопоставимые по размерам с зерновками.
В связи с этим целью исследования является оценка достоверности выдвинутой гипотезы и оптимизация параметров процесса с точки зрения достижения максимальной эффективности сепарации половы.
Материалы и методы. Объектом исследования является масштабная модель (1:2,25) пневмоочистительного устройства, имитирующая рабочий процесс движения воздуха и компонентов очесанного зернового вороха внутри корпуса очесывающего адаптера (рис. 1).
Рис. 1. Схема экспериментальной установки: 1 – рама; 2 – имитатор очесывающего барабана; 3 – корпус; 4 – щиток направляющий; 5 – воздуховод; 6 – щиток наклонный; 7 – вход в осадочную камеру; 8 – камера осадочная
Fig. 1. Scheme of the experimental installation: 1 – frame; 2 – simulator of the combing drum; 3 – body; 4 – guide flap; 5 – air duct; 6 – inclined flap; 7 – entrance to the sedimentary chamber; 8 – sedimentary chamber
Источник: составлено авторами статьи.
Source: is compiled by the authors.
На раме 1 смонтирован корпус 3, в котором размещен барабан 2 с шестью лопастями, имитирующий пневматические параметры воздушного потока, генерируемого очесывающим устройством реального адаптера. Справа от барабана 2 смонтирован криволинейный направляющий щиток 4, который может быть зафиксирован в одном из трех возможных положений (показаны пунктирными линиями). Ниже смонтирован наклонный (скатный) щиток 6. Таким образом, формируется зона сужения воздушного потока 7 на входе в осадочную камеру 8, причем ширина B последней может варьироваться посредством изменения положения направляющего щитка 4 относительно корпуса 3. Загрузочное устройство размещено на боковой стенке, поэтому на схеме не показано. Ширину канала определяли через касательную a, построенную в среднем положении (2) направляющего щитка 4 для его крайней правой точки. Для двух других положений (1 и 3) – аналогичным образом и параллельно касательной а.
В натуральном виде экспериментальное устройство представлено на рисунке 2.
Рис. 2. Экспериментальное устройство (боковая стенка вместе с загрузочным устройством демонтированы)
Fig. 2. Experimental device (the side wall together with the loading device are dismantled)
Источник: фотография сделана при проведении исследований по отделению легких примесей в корпусе экспериментального устройства. Автор фотографии В. Ю. Савин, 2024 г.
Source: the photograph is taken by V.Yu. Savin during the research on the separating light impurities in the body of the experimental device, 2024.
Технологический процесс в экспериментальной установке осуществляется следующим образом. Подаваемый через загрузочное устройство объем вороха попадает на лопасти имитатора 2 очесывающего барабана, которые генерируют воздушный поток, одновременно сообщая компонентам вороха импульс движения, сориентированный преимущественно по касательной к цилиндрической поверхности. В момент швыряния очередной порции вороха за счет варьирования положения точек контакта его отдельных частиц с лопастями барабана 2 и разной парусности компонентов в пространстве формируется расширяющийся «факел», состоящий из зерна, колосьев и частиц половы. Наиболее тяжелые зерновки, к тому же получившие импульс движения меньшей величины, концентрируются в нижнем слое потока, проходя при этом ниже направляющего щитка 4. В результате они выпадают на наклонный щиток 6, с которого соскальзывают за пределы корпуса 3.
Более легкие компоненты (либо тяжелые, но получившие импульс движения максимальной величины), подхваченные еще и воздушным потоком, проходят над поверхностью направляющего щитка 4, поступая, таким образом, в зону расширения или осадочную камеру 8. Здесь на компоненты вороха действуют силы инерции, вследствие чего наиболее тяжелые из них продолжают движение вперед, тогда как полова изменяет свою траекторию, следуя за воздушным потоком в воздуховод 5. Кроме того, в камере 8 (в связи с расширением потока) скорость воздуха резко уменьшается, что способствует выпадению из него наиболее тяжелых компонентов вороха. Таким образом, реализуется пневмогравитационная сепарация очесанного вороха.
Тяжелые компоненты (зерно и недомолоченные колосья), обладающие меньшей парусностью, попадают в экспериментальной установке на наклонный щиток 6 и выводятся за пределы ее корпуса 3. В реальном очесывающем адаптере они должны оседать на шнек (изображен на рисунке 1 пунктирными линиями) и далее поступать в наклонную камеру. Имеющая большую парусность полова должна быть выброшена через воздуховод 5 за пределы корпуса 3 (или корпуса очесывающего адаптера). Очевидно, что эффективность процесса сепарации во многом зависит от скорости воздушного потока в наиболее узкой части воздушного канала, обозначенной на схеме буквой a (рис. 1). Ее оптимальная величина должна соотноситься с парусностью разделяемых компонентов вороха, характеризующейся скоростью их витания.
В соответствии с изложенной выше гипотезой технологического процесса сепарации эксперимент спланировали как двухфакторный с варьированием скорости воздушного потока V (м/с) и ширины B воздушного канала в зоне его максимального расширения (м). Для контроля основных и вспомогательных параметров были использованы следующие измерительные приборы и оборудование: штангенциркуль ШЦ 1-125 ГОСТ 166-80; микроманометр ММН-2400(5)-1,0; трубка полного давления; весы лабораторные ВЛТЭ-210/510; складной метр ТУ 3936-034-00220836-98; рулетка измерительная металлическая Р5У2П; индикатор часового типа I ИЧС 0-5 мм ТУ 2-034-622-74; тахометр Актаком АТЕ-6034.
Экспериментальная установка приводилась в движение клиноременной передачей от мотокультиватора Pubert Elite 55 HC 2. Вследствие этого варьирование частоты вращения имитатора 2 очесывающего барабана осуществлялось изменением частоты вращения коленчатого вала двигателя мотокультиватора, а также перестановкой клинового ремня на соответствующий ручей приводного шкива.
На предварительном этапе исследования было проведено определение доли половы в очесанном ворохе, который предполагалось сепарировать на экспериментальной установке. Из различных частей емкости с предварительно собранным в результате работы очесывателя ворохом брали четыре пробы по 0,1 кг каждая. Их вручную разделяли на следующие фракции: свободное зерно, колоски и части колосков, полова. В результате получены следующие соотношения между фракциями вороха: свободное зерно – 69 %; колоски и части колосков – 18 %; полова – 18 %. Таким образом, при проведении основных экспериментальных исследований естественным пределом и показателем эффективности процесса (откликом) должна быть массовая доля удаленной половы, стремящаяся в пределе к 18 % исходного материала. Очесанный ворох был отобран в Перемышльском районе Калужской области из под прицепного очесывающего устройства (на базе КИР-1,5А).
Опыты установочной серии проводили в следующей последовательности. Формировали навески очесанного вороха установленного фракционного состава массой по 0,2 кг. Затем снимали переднюю панель корпуса 3 и устанавливали направляющий щиток 4 в первое положение (рис. 1). Возвращали переднюю панель корпуса в исходное положение и устанавливали приводной ремень в необходимый ручей шкива, обеспечивая требуемую (предположительно) частоту вращения барабана 2. Запускали экспериментальную установку и измеряли скорость воздуха в характерной зоне, при необходимости регулируя ее посредством изменения частоты вращения барабана 2. Под выход воздуховода 5 устанавливали приемный контейнер, после чего подавали в загрузочное устройство порцию очесанной массы, собирали и взвешивали уловленный ворох. В первую очередь контролировали состав выделенного с воздушным потоком вороха на предмет отсутствия в нем зерна. Затем фиксировали выделенную долю очесанного вороха. Повторяли опыт еще два раза. Далее, в соответствии с планом эксперимента, опыты проводили в трех повторностях при каждом из трех положений направляющего щитка 4, минимизируя таким образом разборочно-сборочные работы.
В соответствии с целью исследования в качестве параметра оптимизации и отклика функции выбрали выделенную из корпуса установки с воздушным потоком долю очесанного вороха δ, %. Данный параметр оптимизации удовлетворяет необходимым требованиям: является количественным, то есть задается числом; имеет множество значений – область определения; может быть измерен; является однозначным в статическом смысле; обладает универсальностью и полнотой.
После назначения параметра оптимизации приняли факторы, предположительно оказывающие наибольшее влияние на процесс. Как было отмечено выше, к таковым отнесены скорость воздушного потока (V) и ширина воздушного канала (B). Принятые факторы в полной мере являются управляемыми в связи с тем, что, выбрав нужное значение фактора, можно поддерживать его постоянным в течение всего опыта.
Уравнение функции отклика в общем виде должно выглядеть следующим образом:
. (1)
Ограничение области определения фактора скорости воздушного потока V носит принципиальный характер. Требуемая скорость воздушного потока в каналах пневмотранспортных установок определяется скоростью витания транспортируемого материала и коэффициентом, зависящим от сложности схемы транспортера φ. Так, скорость витания половы варьируется в пределах от 0,67 до 3,10 м/с, а коэффициент φ = 1,5...3,7 6. При этом скорость воздушного потока должна быть ограничена критической величиной, при которой начнет происходить выброс зерна. Верхними ограничивающими параметрами для воздушного потока являются минимальные значения скорости витания зерна и соответствующий коэффициент φ. Согласно с диапазонами изменения указанных параметров установили область определения скорости воздушного потока в пределах V = 4,5...6,5 м/с.
Ограничение области определения фактора ширины канала В носит технический характер. Здесь мы ориентируемся на размеры рабочей камеры очесывающей жатки «Озон» как одной из наиболее распространенных жаток [23; 24], принятые конструктивные решения экспериментальной жатки и на соответствующие размеры экспериментальной установки. На этой основе диапазон изменения ширины канала приняли равным В = 0,26...0,32 м.
После формирования областей определения факторов необходимо установить интервалы и основные уровни их варьирования. Число уровней факторов определяется степенью предполагаемой полиномиальной модели функции отклика. Поскольку базовые теоретические положения пневматического транспортирования свидетельствуют о нелинейной зависимости производительности установки от диаметра трубопровода, то в качестве аппроксимирующей линии должна быть принята кривая второго порядка, то есть аппроксимирующей функцией (предположительно) должен быть полином второй степени. В соответствии с этим число уровней варьирования факторов должно быть равно: и = 3. Их численные значения представлены в таблице 1.
Таблица 1
Table 1
Условия проведения эксперимента
Conditions of the experiment
Уровни варьирования факторов / Variation grades | x1, (V), м/с / x1, (V), m/s | x2, (B), м / x2, (B), m |
Верхний (+1) / Upper (+1) | 6,5 | 0,32 |
Основной (0) / Main (0) | 5,5 | 0,29 |
Нижний (–1) / Lower (–1) | 4,5 | 0,26 |
Факторный эксперимент осуществили с помощью матрицы планирования, в которой использовали кодированные значения факторов. За исходную точку для построения плана эксперимента приняли сочетание основных уровней в условии эксперимента. При этом целесообразно ориентироваться на модель типа:
В результате была получена матрица ортогонального планирования эксперимента, представленная в таблице 2.
Таблица 2
Table 2
Матрица ортогонального планирования для двух факторов
Orthogonal planning matrix for two factors
Номер опыта / Experience Number | x0 | x1 | x2 | x1 . x2 | x12–2/3 | x22–2/3 | y |
1 | + | + | + | + | 1/3 | 1/3 | y1 |
2 | + | – | + | – | 1/3 | 1/3 | y2 |
3 | + | + | – | – | 1/3 | 1/3 | y3 |
4 | + | – | – | + | 1/3 | 1/3 | y4 |
5 | + | + | 0 | 0 | 1/3 | –2/3 | y5 |
6 | + | – | 0 | 0 | 1/3 | –2/3 | y6 |
7 | + | 0 | + | 0 | –2/3 | 1/3 | y7 |
8 | + | 0 | – | 0 | –2/3 | 1/3 | y8 |
9 | + | 0 | 0 | 0 | –2/3 | –2/3 | y9 |
Результаты исследования. Эксперимент был проведен на очесанном ворохе пшеницы сорта Московская 56 влажностью порядка 12 %. Результаты представлены в таблице 3 рабочих условий.
Таблица 3
Table 3
Таблица рабочих условий и результатов проведения экспериментов
Working table of conditions and results of experiments
Номер опыта / Experience Number | V, м/с / V, m/s | B, м / B, m | δ, ٪ |
1 | + | + | 13,50 |
2 | – | + | 8,42 |
3 | + | – | 11,08 |
4 | – | – | 8,10 |
5 | + | 0 | 14,50 |
6 | – | 0 | 10,16 |
7 | 0 | + | 11,50 |
8 | 0 | – | 9,83 |
9 | 0 | 0 | 12,16 |
Матрица плана эксперимента с результатами измерения выделенной доли очесанного вороха приведена в виде таблицы 4.
Таблица 4
Table 4
Результирующая матрица проведенного эксперимента
The resulting matrix of the experiment
Номер опыта / Experience Number | x0 | x1 | x2 | x1 . x2 | x12–2/3 | x22–2/3 | y |
1 | + | + | + | + | 1/3 | 1/3 | 13,50 |
2 | + | – | + | – | 1/3 | 1/3 | 8,42 |
3 | + | + | – | – | 1/3 | 1/3 | 11,08 |
4 | + | – | – | + | 1/3 | 1/3 | 8,10 |
5 | + | + | 0 | 0 | 1/3 | –2/3 | 14,50 |
6 | + | – | 0 | 0 | 1/3 | –2/3 | 10,16 |
7 | + | 0 | + | 0 | –2/3 | 1/3 | 11,50 |
8 | + | 0 | – | 0 | –2/3 | 1/3 | 9,83 |
9 | + | 0 | 0 | 0 | –2/3 | –2/3 | 12,16 |
Обсуждение и заключение. Для регрессионного анализа результатов (построения регрессионной модели) использованы встроенные функции программы Microsoft Excel. Группа инструментов «Пакет анализа» позволяет значительно сократить время и трудоемкость обработки данных как по сравнению с ручной обработкой данных, так и по сравнению с использованием базовых электронных таблиц программы Microsoft Excel [25; 26]. На рисунке 3 приведены результаты регрессионного анализа.
Рис. 3. Результаты регрессионного анализа
Fig. 3. Regression analysis results
Источник: составлено авторами статьи.
Source: is compiled by the authors.
Коэффициент детерминации уравнения регрессии составил R2 = 0,994. Модель с таким коэффициентом детерминации является вполне адекватной.
Множественный коэффициент корреляции R характеризует тесноту связи между зависимой переменной и предиктором. Дадим качественную оценку показателю тесноты связи. Множественный коэффициент корреляции R, равный 0,997, по шкале Чеддока соответствует весьма высокой степени связи между результирующим и факторными признаками.
На рисунке 3 в рамках результатов регрессионного анализа представлен также нормированный или скорректированный коэффициент детерминации, равный 0,985. Обращает на себя внимание близость скорректированного и нескорректированного коэффициентов детерминации. Эти показатели велики и различаются незначительно, что указывает на адекватность модели.
О высокой степени адекватности модели можно судить и по величине F, которая равна 0,0012, что меньше уровня значимости 0,05. Это также свидетельствует о том, что полученная модель в целом статистически значима.
После подстановки значений полученных коэффициентов регрессии уравнение (1) принимает вид:
(2)
Анализ p-значений (рис. 3) свидетельствует о том, что коэффициент b11 можно признать статистически незначимым и исключить из уравнения регрессии.
Первичный анализ полученной модели позволяет сделать вывод о том, что скорость воздушного потока V оказывает большее влияние на выделение половы, чем ширина воздушного канала B. Одновременное увеличение этих факторов приводит к увеличению параметра оптимизации, то есть к улучшению сепарации.
Такое уравнение неудобно для интерпретации полученных результатов и практических расчетов, поэтому его преобразовали по формулам перехода (3) от кодированных к натуральным значениям факторов:
, , (3)
где V0, B0 – натуральные значения факторов на основных уровнях; ΔV, Δ B – шаг варьирования значений факторов.
В рассматриваемом случае расчетные формулы принимают вид:
, . (4)
После подстановки выражений (4) в уравнение (2) последнее принимает следующий вид:
.
Адекватность модели подтвердила и ее проверка по критерию Фишера, поскольку F = 1,19 < Fтабл = 19,3 7 [27; 28]. Таким образом, правомерно приступить к ее дальнейшему анализу.
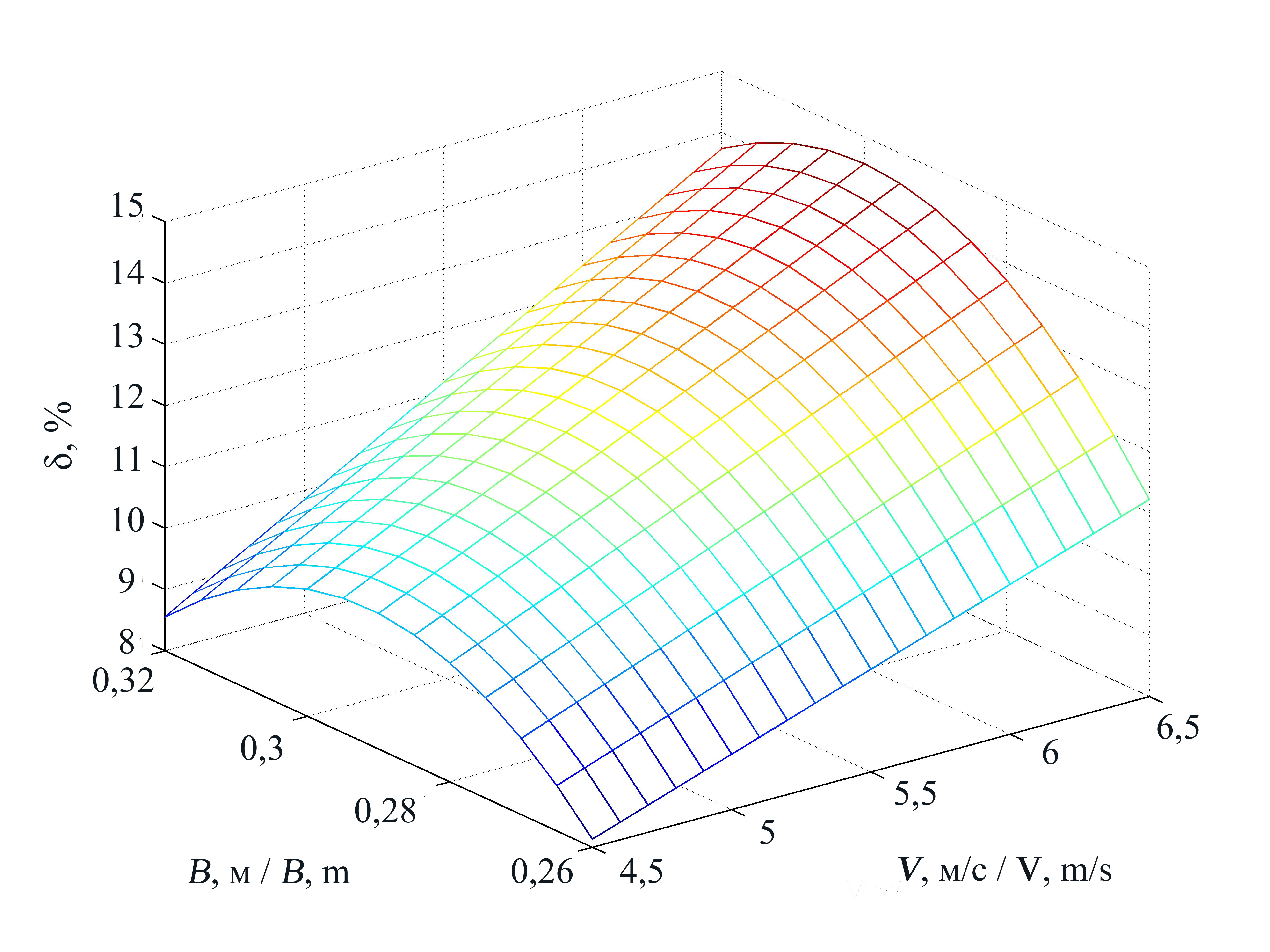
Для этого, используя полученное уравнение, построили поверхность отклика (рис. 4) и ее контурный график (рис. 5). Графическая интерпретация модели была выполнена на ПЭВМ с использованием программного продукта MATLAB [29; 30].
Рис. 4. Поверхность отклика (зависимость доли выделенной половы δ от скорости воздуха V и ширины B воздушного канала)
Fig. 4. The response surface (dependence of the proportion of the selected sex δ from the air velocity V and the width B of the air channel)
Источник: составлено авторами статьи.
Source: is compiled by the authors.
Рис. 5. Контурный график, характеризующий долю выделенной половы (от массы вороха) при изменении факторов V и В
Fig. 5. Contour graph characterizing the proportion of the selected sex (from the mass of the pile) with a change in factors V and B
Источник: составлено авторами статьи.
Source: is compiled by the authors.
Анализ полученной поверхности отклика и контурного графика (рис. 4, 5) свидетельствует о том, что ширина канала B наряду со скоростью воздушного потока также является достаточно значимым фактором. Если увеличение скорости воздушного потока обеспечивает стабильное увеличение доли выделенного вороха и ограничивается только скоростью, при которой в выделенном ворохе вместе с половой появляется зерно, то изменение ширины канала B позволяет достоверно достичь зоны оптимума параметра. Так, на данной поверхности отклика наблюдается явное повышение доли выделенной половы в зоне, соответствующей ширине канала В = 0,28...0,3 м. Дальнейшее увеличение ширины канала приводит к снижению доли выделенной половы. Это обусловлено чрезмерным снижением скорости воздуха в зоне резкого расширения воздушного канала 8 (рис. 1), ведущим к «осаживанию» половы.
Эффект взаимодействия факторов ширины канала и скорости воздушного потока выражен и оказывает некоторое влияние на общую картину изменения доли легких компонентов вороха, выделенных вместе с воздухом.
На основании проведенных исследований можно сделать следующие выводы:
- Удаление из очесанного зернового вороха большей части легких компонентов вороха непосредственно в корпусе адаптера возможно без потери свободного зерна;
- Анализ полученной поверхности отклика позволяет выделить оптимальные диапазоны варьирования факторов: ширина канала В = 0,28...0,3 м, скорость воздушного потока V = 6...6,5 м/с. При сочетании указанных значений факторов доля выделенных легких компонентов вороха приближается к ее исходному содержанию в нем, то есть к 18 % (или около 100 % от фактической массы легких примесей).
1 Пустыгин М. А. Теория и технологический расчет молотильных устройств. М. : ОГИЗСЕЛЬХОЗГИЗ, 1948. 96 с.
2 Леженкин А. М., Кравчук В. И., Кушнарев А. С. Технология уборки зерновых методом очесывания на корню: состояние и перспективы. Дослидницкое, 2010. 400 с.
3 Тарасенко А. П. Современные машины для послеуборочной обработки зерна и семян. М. : Колос-c, 2008. 232 с.
4 Приставки – Зерноуборочные комбайны CLAAS [Электронный ресурс]. URL: https://clck.ru/3Bvy3v (дата обращения: 04.04.2024).
5 Машины для послеуборочной обработки зерна / В. С. Окнин [и др.]. М. : Агропромиздат, 1987. 238 с.
6 Красников В. В. Подъемно-транспортные машины в сельском хозяйстве. М. : Сельхозиздат, 1962. 440 с.
7 Корн Г., Корн Т. Справочник по математике для научных работников и инженеров. М. : Наука, 1984. 832 с.
Об авторах
Владимир Юрьевич Савин
ФГБОУ ВО «Московский государственный технический университет им. Н. Э. Баумана»
Email: savin.study@yandex.ru
ORCID iD: 0000-0002-2476-9768
ResearcherId: D-4378-2019
Калужский филиал, кандидат технических наук, доцент, доцент кафедры тепловых двигателей и гидромашин
Россия, 248000, г. Калуга, ул. Баженова, д. 2Виктор Николаевич Ожерельев
Брянский государственный аграрный университет
Email: vicoz@bk.ru
ORCID iD: 0000-0002-2121-3481
ResearcherId: AAD-8298-2022
доктор сельскохозяйственных наук, профессор, профессор кафедры технических систем в агробизнесе, природообустройстве и дорожном строительстве
Россия, 243365, с. Кокино, ул. Советская, д. 2аВиктор Васильевич Никитин
Брянский государственный аграрный университет
Автор, ответственный за переписку.
Email: viktor.nike@yandex.ru
ORCID iD: 0000-0003-1393-2731
ResearcherId: AAD-7368-2022
доктор технических наук, доцент, заведующий кафедрой технического сервиса
Россия, 243365, с. Кокино, ул. Советская, д. 2аСписок литературы
- Жалнин Э. В., Чаплыгин М. Е. Совершенствование конструкции зерноуборочных комбайнов путем гармонизации их базовых технических параметров // Инженерные технологии и системы. 2023. Т. 33, № 3. С. 403–416. https://doi.org/10.15507/2658-4123.033.202303.403-416
- On the Substantiation of the Technological Scheme of the Combine Harvester with the Stationary Process of Threshing Bread Mass / A. S. Ovchinnikov [et al.] // IOP Conference Series: Earth and Environmental Science. 2020. Vol. 488. Article no. 012057. https://doi.org/10.1088/1755-1315/488/1/012057
- Buryanov A. I., Chervyakov I. V. Using Combines for Cleaning Grain Crops by Non-Traditional Technologies // INMATEH – Agricultural Engineering. 2019. Vol. 59, Issue 3. P. 27–32. URL: https://clck.ru/3CBQ4B (дата обращения: 04.04.2024).
- Беренштейн И. Б., Мельник Д. Ю. Технико-экономическая оценка технологий уборки зерновых культур методом очеса растений на корню // Известия сельскохозяйственной науки Тавриды. 2016. № 6 (169). С. 67–73. EDN: YKQQPN
- Оценка технологии уборки зерновых культур методом очеса на корню / Р. В. Даманский [и др.] // Вестник Омского ГАУ. 2023. № 1 (49). С. 145–151. EDN: QIZZSG
- Даманский Р. В. Оптимизация технологического процесса уборки зерновых культур методом очеса растений на корню // Вестник Омского ГАУ. 2023. № 2 (50). С. 137–142. EDN: BWMHPK
- Perspectives of Grain Pile Separation Before it Enters the Thresh-ER / V. N. Ozherelyev [et al.] // International Journal of Engineering and Technology. 2018. Vol. 7. P. 114–116. https://doi.org/10.14419/ijet.v7i2.13.11622
- Chaplygin M. E., Pekhalskiy I. A., Tronev S. V. The Choice of Combine Harvesters and Their Adapters for the Conditions of Northern Kazakhstan // AMA, Agricultural Mechanization in Asia, Africa and Latin America. 2020. Vol. 51, Issue 3. P. 74–76. EDN: AHZGML
- Strategy of Technical Support of Grain Harvesting Operations in Republic of Kazakhstan / V. L. Astafyev [et al.] // AMA, Agricultural Mechanization in Asia, Africa and Latin America. 2020. Vol. 51, Issue 3. P. 46–51. URL: https://jglobal.jst.go.jp/en/detail?JGLOBAL_ID=202002246521566465 (дата обращения: 04.04.2024).
- Increase in Soil Moisture Reserves Due to the Formation of High Stubble Residues for the Accumulation of Snow Precipitation / M. Konstantinov [et al.] // IOP Conference Series: Earth and Environmental Science. 2021. Vol. 666. Article no. 052049. https://doi.org/10.1088/1755-1315/666/5/052049
- Chaplygin M. E., Tronev S. V., Davydova S. A. Soybean Harvesting Using Current Dedicated Headers and Adapters // IOP Conference Series: Earth and Environmental Science. 2021. Vol. 659. Article no. 012014. https://doi.org/10.1088/1755-1315/659/1/012014
- Adaptation of Threshing Devices to Physical and Mechanical Characteristics of Harvested Crops / Yu. F. Lachuga [et al.] // Russian Agricultural Sciences. 2020. Vol. 46, Issue 2. P. 198–201. https://doi.org/10.3103/S1068367420020111
- Ожерельев В. Н., Никитин В. В. Результаты адаптации конструкции комбайна к работе с очесывающей жаткой // Инженерные технологии и системы. 2022. Т. 32, № 2. С. 190–206. https://doi.org/10.15507/2658-4123.032.202202.190-206
- Исследование параметров очесанного зернового вороха / В. Н. Ожерельев [и др.] // Техника в сельском хозяйстве. 2013. № 1. С. 7–9. EDN: TZNNGD
- Наклонная камера зерноуборочного комбайна : патент 1687078 СССР / Дементьев А. В. [и др.]. № 4689013/15 ; заявл. 12.05.1989 ; опубл. 30.10.1991. URL: https://patents.su/4-1687078-naklonnaya-kamera-zernouborochnogo-kombajjna.html (дата обращения: 04.04.2024).
- Ожерельев В. Н., Никитин В. В. Сепарация очесанного зернового вороха на решетчатом днище наклонной камеры комбайна // Агроинженерия. 2023. Т. 25, № 3. С. 35–40. https://doi.org/10.26897/2687-1149-2023-3-35-40
- Очес растений на корню с предварительной сепарацией свободного зерна / В. Н. Ожерельев [и др.] // Тракторы и сельхозмашины. 2022. Т. 89, № 1. С. 73–79. https://doi.org/10.17816/0321-4443-100849
- Наклонная камера зерноуборочного комбайна : патент 2577892 Российская Федерация / Ожерельев В. Н., Никитин В. В. № 2014145875/13 ; заявл. 14.11.2014 ; опубл. 20.03.2016. URL: https://patentimages.storage.googleapis.com/49/47/cd/d5155d2f471138/RU2577892C1.pdf (дата обращения: 04.04.2024).
- Баран И. А., Попов В. Б. К вопросу о повышении производительности системы очистки самоходного зерноуборочного комбайна // Вестник ГГТУ им. П. О. Сухого. 2023. № 1. С. 20–30. EDN: WLRLVW
- Ловчиков А. П., Кулагин С. Н. Обоснование совершенствования ветро-решетной очистки зерноуборочного комбайна // Известия Оренбургского государственного аграрного университета. 2023. № 1 (99). С. 185–189. https://doi.org/10.37670/2073-0853-2023-99-1-185-188
- Устройство для обмолота растений на корню : патент 2566017 Российская Федерация / Ожерельев В. Н., Никитин В. В. № 2014130712/13 ; заявл. 24.07.2014 ; опубл. 20.10.15.
- Устройство для обмолота растений на корню : патент 2756120 Российская Федерация / Ряднов А. И. № 2021102289 ; заявл. 01.02.2021 ; опубл. 28.09.2021.
- Жалнин Э. В. Основные задачи внедрения очесывающих жаток «Озон» // Сельский механизатор. 2018. № 5. С. 10–11. EDN: XWCSEH
- Савин В. Ю., Горбачёв И. В. Очесывающие устройства для уборки зерновых // Сельский механизатор. 2019. № 3. С. 8–10. EDN: SBEUZC
- Муха В. С. Новые результаты в анализе многомерных данных: многомерно-матричный полиномиальный регрессионный анализ // Доклады БГУИР. 2019. № 3 (121). С. 57–64. EDN: YVGART
- Ташкинов Ю. А. Прогнозирование образовательных результатов студентов инженерно-строительного вуза с использованием регрессионного анализа в среде MS Excel // Вестник Академии гражданской защиты. 2020. № 1 (21). С. 90–97. EDN: ZYOBCW
- Кравченко К. И., Минеева Т. А. Использование линейного коэффициента корреляции для определения характера связи между переменными // Тенденции развития науки и образования. 2022. № 82 (2). С. 26–30. https://doi.org/10.18411/trnio-02-2022-41
- Мансурова А. С. Сравнительный анализ методов проверки гипотезы об отсутствии тренда во временном ряду // Актуальные проблемы экономики современной России. 2016. № 3. С. 516–522. EDN: WDCDPJ
- Польшакова Н. В., Александрова Е. В., Волобуева Т. А. Автоматизация обработки экспериментальных данных в агрономических исследованиях // Вестник аграрной науки. 2022. № 4 (97). С. 131–139. https://doi.org/10.17238/issn2587-666X.2022.4.129
- Анисимова Г. Д., Евсеева С. И., Мышлявцева М. Д. Информационные технологии в преподавании математической статистики // Актуальные проблемы преподавания математики в техническом вузе. 2018. № 6. С. 15–20. EDN: YOOUTJ
Дополнительные файлы


























