On the rate of absorption of inviscid liquid into the soil
- Autores: Bukhman N.S.1, Bukhman L.M.1
-
Afiliações:
- Samara State Technical University
- Edição: Volume 15, Nº 2 (2025)
- Páginas: 37-41
- Seção: WATER SUPPLY, SEWERAGE, CONSTRUCTION SYSTEMS FOR PROTECTION OF WATER RESOURCES
- URL: https://bakhtiniada.ru/2542-0151/article/view/294207
- DOI: https://doi.org/10.17673/Vestnik.2025.02.05
- ID: 294207
Citar
Texto integral
Resumo
The absorption of an inviscid liquid into a porous soil is considered. It is shown that even in the case of zero viscosity, the porous medium exerts some resistance to liquid absorption, that is, the absorption time of the inviscid liquid into the porous soil turns out to be non-zero in contradiction with Darcy’s theory. Nevertheless, in most practically important cases, the absorption time of an inviscid liquid turns out to be negligible in comparison with Darcy’s theory. The conclusion is made about the applicability of Darcy’s theory for calculating the absorption of liquid into the soil.
Palavras-chave
Texto integral
Одним из важных и до сих пор недостаточно хорошо изученных источников загрязнения окружающей среды является фильтрация загрязненной воды и иных жидких загрязнений с поверхности грунта в его объем [1‒5]. Речь идет не только о впитывании жидкости, уже разлитой по поверхности грунта, но и о впитывании жидкости, падающей на грунт с некоторой высоты.
Общеизвестной теоретической основой для изучения фильтрации жидкостей в пористой среде является уравнение Дарси [6, 7], одним из недостатков которого является игнорирование инертности жидкости. В рамках этого уравнения предполагается, что в каждый момент времени имеет место равновесие между градиентом давления, силой тяжести и силой вязкого трения, действующей со стороны пористого грунта на просачивающуюся в пористом грунте жидкость. По существу, уравнение Дарси можно рассматривать как приближение вязкой безынерционной жидкости.
Ограниченность уравнения Дарси легко понять, рассмотрев в рамках этого уравнения фильтрацию жидкости с нулевой вязкостью. Для такой жидкости коэффициент фильтрации [6, 7] (k ‒ коэффициент проницаемости грунта, ρ и µ ‒ плотность и вязкость жидкости, g ‒ ускорение свободного падения) обращается в бесконечность и любая фильтрация (в том числе и инфильтрация жидкости в грунт) должна происходить мгновенно. Ясно, что этого не происходит.
Для выяснения вопроса о том, оказывает ли пористый грунт какое-либо сопротивление инфильтрации жидкости, не связанное с ее вязкостью, можно рассмотреть вопрос об инфильтрации невязкой жидкости в пористый грунт. Разумеется, любая реальная жидкость имеет и инертность, и вязкость. Тем не менее предварительное рассмотрение идеализированного случая жидкости с нулевой вязкостью является необходимой предварительной стадией для изучения общего случая вязкой и одновременно инертной жидкости.
В данной работе рассмотрена одномерная задача об инфильтрации в пористый грунт плоского слоя падающей на грунт невязкой жидкости.
Пусть на слой грунта с пористостью m с высоты hпад падает слой жидкости толщиной h0 (рис. 1). Очевидно, в момент контакта с грунтом (t = 0) его скорость будет равна и начнется инфильтрация в грунт. Обозначим h(t) ‒ толщину слоя жидкости на грунте, l(t) ‒ толщину слоя насыщенного жидкостью грунта, ‒ скорость движения верхней границы жидкости на грунте (она же – скорость фильтрации жидкости в грунте) в момент времени t (рис. 2). Из уравнения непрерывности очевидно, что
(1)
и что скорость движения жидкости в грунте равна u(t) / m.
Рис. 1. Геометрия задачи
Fig. 1. Geometry of the problem
Рис. 2. Зависимость нормированного времени впитывания невязкой жидкости τвп(xпад, m) от нормированной высоты падения слоя жидкости xпад при различных значениях пористости среды m. Сплошной линией показаны результаты численного счета по формуле (6), штриховой – результаты приближенной аналитической формулы (7)
Fig. 2. Dependence of the normalized absorption time τвп(xпад, m) of an inviscid liquid on the normalized drop height of the liquid layer at different porosity values m of the medium. The solid line shows the results of the numerical calculation according to the formula (6), the dashed line shows the results of the approximate analytical formula (7)
Поскольку мы рассматриваем случай невязкой жидкости, суммарная (кинетическая +потенциальная) энергия слоя жидкости на грунте и в грунте постоянна и равна начальной энергии слоя жидкости. С ходом времени жидкость опускается, ее потенциальная энергия уменьшается, а кинетическая увеличивается. Поэтому «в среднем» скорость жидкости возрастает. Тем не менее, как будет показано ниже, пористая среда оказывает даже на невязкую жидкость некоторое тормозящее влияние. Действительно, с использованием закона сохранения энергии для скорости движения жидкости на грунте имеем
(1)
При h(t) → 0 (момент окончательного впитывания слоя)
(2)
Нетрудно заметить, что эта скорость меньше (при пористости среды меньше 1) той скорости, которую имела бы жидкость в случае свободного падения (при 100 %-й пористости среды). С другой стороны, в тот же самый момент времени скорость жидкости в порах среды
(3)
напротив, больше скорости свободно падающей жидкости.
Учитывая, что , нетрудно записать дифференциальное уравнение для временной зависимости толщины слоя жидкости на грунте
(4)
Учитывая, что в момент впитывания (tвп) h(t) = 0, для времени впитывания из (4) имеем
(5)
Введя безразмерное время впитывания и безразмерную толщину слоя жидкости x = h / h0, окончательно имеем
(6)
Графики зависимости функции τвп(xпад, m) от нормированной высоты падения xпад при m = 0,1; 0,2; 0,4; 0,8; приведены на рис. 2. Видно, что с ростом высоты падения жидкости время впитывания плавно снижается.
В предельном случае большой высоты падения (xпад >> 1) вместо (6) можно использовать приближенную формулу
(7)
Сравнение формулы (7) с результатами численного счета по формуле (6) также проведено на рис. 2. Видно, что при xпад > 2 приближенную формулу (7) можно использовать для оценок. Для ненормированного времени впитывания при xпад >> 1 из (7) следует
(8)
т. е. время впитывания прямо пропорционально исходной толщине слоя жидкости и обратно пропорционально квадратному корню высоты падения жидкости.
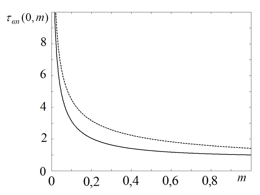
Для времени впитывания слоя жидкости, в начальный момент лежащего на грунте τвп(0, m), из (6) имеем
(9)
График функции τвп(0, m) в зависимости от пористости жидкости m приведен на рис. 3.
Рис. 3. Зависимость нормированного времени впитывания невязкой жидкости τвп(0, m) от пористости среды m . Сплошной линией показаны результаты численного счета по формуле (9), штриховой – результаты приближенной аналитической формулы (10)
Fig. 3. Dependence of the normalized absorption time τвп(0, m) of an inviscid liquid on the porosity m of the medium. The solid line shows the results of the numerical calculation according to the formula (9), the dashed line shows the results of the approximate analytical formula (10)
В предельном случае m → 0 имеем
(10)
Из рис. 3 видно, что для грубых оценок асимптотическая формула (10) может использоваться при любом значении пористости грунта.
Отметим, что функция τвп(0, m) зависит только от пористости грунта m и не зависит от толщины слоя жидкости. Поэтому время впитывания
(11)
зависит от исходной толщины слоя жидкости по закону квадратного корня, в отличие от линейной зависимости времени впитывания от глубины лужи в рамках закона Дарси [8, 9]:
(12)
где С ‒ коэффициент фильтрации или любых его «квазистационарных» обобщений (типа закона фильтрации Форхгеймера [6, 7]). Поэтому при достаточно малой исходной толщине слоя жидкости время впитывания в основном должно контролироваться динамическими эффектами, а при достаточно большой – вязкостью.
В таблице приведены расчеты времени впитывания 10-сантиметрового слоя воды в различные типы грунтов в соответствии с теорией Дарси [8, 9] и в соответствии с формулами (9),(11) для жидкости с нулевой вязкостью. Нетрудно заметить, что время впитывания невязкой жидкости гораздо меньше, чем время впитывания по теории Дарси.
Время впитывания в грунт воды из «стандартной лужи» глубиной 10 см
Time of water absorption into the ground from a “standard puddle” 10 cm deep
Тип грунта | Коэффициент фильтрации | Пористость | Время впитывания по теории Дарси | Время впитывания невязкой жидкости, с |
Щебень гранитный 40×70 мм | 0,01 | 0,46 | 6 с | 0,19 |
Щебень гранитный 20×40 мм | 0,004 | 0,452 | 16 с | 0,19 |
Щебень гранитный 5×20 мм | 1,80E-03 | 0,448 | 35 с | 0,19 |
Кварцевый песок 2–3 мм | 1,00E-03 | 0,3 | 1 мин 9 с | 0,23 |
Речной песок 1 мм | 5,10E-04 | 0,15 | 2 мин 33 с | 0,35 |
Супесь | 4,00E-06 | 0,6 | 4 ч 4 мин | 0,17 |
Суглинок | 2,20E-06 | 0,75 | 6 ч 55 мин | 0,16 |
Глина | 2,30E-08 | 0,5 | 741 ч | 0,18 |
Выводы: 1. Пористая среда с пористостью менее 100 % оказывает некоторое сопротивление впитыванию жидкости даже в том случае, когда вязкость жидкости равна 0 и по теории Дарси впитывание должно осуществляться мгновенно.
2. Для большинства практически важных грунтов основная часть сопротивления грунта впитыванию жидкости все-таки связана с ее вязкостью и потому может приближенно рассчитываться по теории Дарси.
Sobre autores
Nikolay Bukhman
Samara State Technical University
Autor responsável pela correspondência
Email: nik3141rambler@rambler.ru
Doctor of Physics and Mathematics, Professor, Professor of the Physics Chair, Professor of the Structural Mechanics, Engineering Geology, Foundations and Foundations Chair
Rússia, 443100, Samara, Molodogvardeiskaya st., 244Lyubov Bukhman
Samara State Technical University
Email: liubov1967@list.ru
Senior Lecturer of the Structural Mechanics, Engineering Geology, Foundations and Foundations Chair, College Teacher SamSTU
Rússia, 443100, Samara, Molodogvardeiskaya st., 244Bibliografia
- Strelkov A.K., Teplykh S.Yu., Gorshkalev P.A., Sargsyan A.M. Environmental assessment of the technical right-of-way. Put’ i putevoe hozjajstvo [Track and Track Facilities], 2014, no. 3, pp. 31‒34. (in Russian)
- Strelkov A.K., Teplykh S.Yu., Gorshkalev P.A., Sargsyan A.M. Environmental aspects of the impact of surface wastewater from railway stations. Gradostroitel’stvo i arhitektura [Urban Planning and Architecture], 2013, no. S4(13), pp. 83‒88. (in Russian)
- Strelkov A.K., Teplykh S.Yu., Bukhman N.S., Sargsyan A.M. Analysis and characteristics of surface runoff filtration in the ballast prism of the railway track. Vodosnabzhenie i sanitarnaja tehnika [Water Supply and Sanitary Equipment], 2015, no. 12, pp. 63‒72. (in Russian)
- Strelkov A.K., Teplykh S.Yu., Gorshkalev P.A. Influence of economic activity on the qualitative composition of surface watercourses. Vodosnabzhenie i sanitarnaja tehnika [Water Supply and Sanitary Equipment], 2014, no. 8, pp. 21–26. (in Russian)
- Strelkov A.K., Teplykh S.Yu., Gorshkalev P.A., Sargsyan A.M. The current state of the issue of collecting and cleaning surface runoff from the railway. Nauchnoe obozrenie [Scientific Review], 2014, no. 4, pp. 123–129. (in Russian)
- Leontiev N.E. Osnovy teorii fil’tracii [Fundamentals of filtration theory]. Moscow, Publishing house of the Center of applied researches at the MSU Faculty of Mechanics and Mathematics, 2009. 88 p.
- Masket M. Techenie odnorodnyh zhidkostej v poristoj srede. Institut komp’juternyh issledovanij [Flow of homogeneous liquids in a porous medium. Institute for Computer Studies]. Moscow-Izhevsk: SIC «Regular and chaotic dynamics», 2004. 628 p.
- Bukhman N.S., Teplykh S.Yu., Bukhman L.M. Dynamics of absorption of liquid contaminants into porous soil. Problemy sbora, podgotovki i transporta nefti i nefteproduktov [Problems of collection, treatment and transportation of oil and petroleum products], 2021, no. 4(132), pp. 51‒59. (in Russian)
- Bukhman N.S., Teplykh S.Yu., Bukhman L.M. on the linear dependence of the time of fluid accumulation absorption on the height of its layer on the soil surface. Privolzhskij nauchnyj zhurnal [Volga Scientific Journal], 2022, no. 4(64), pp. 73‒78. (in Russian)
Arquivos suplementares





