Theoretical aspects of sludge treatment schemes
- Authors: Butko D.A.1
-
Affiliations:
- Don State Technical University
- Issue: Vol 13, No 4 (2023)
- Pages: 4-10
- Section: WATER SUPPLY, SEWERAGE, CONSTRUCTION SYSTEMS FOR PROTECTION OF WATER RESOURCES
- URL: https://bakhtiniada.ru/2542-0151/article/view/253358
- DOI: https://doi.org/10.17673/Vestnik.2023.04.01
- ID: 253358
Cite item
Full Text
Abstract
Сonsiders the stages of the life cycle of waste water from sedimentation tanks and facilities for processing wash water from fast filters: formation, compaction, dehydration and disposal. A processing model has been formed and the influencing factors on the concentration of suspended solids in each of the stages have been established. Based on the theories of sediment movement, the theory of sediment compaction prof. E.F. Kurgaev and the theory of drying acad. A.V. Lykov proposed a mathematical description of the sludge treatment scheme. The obtained results are confirmed by the choice of influencing factors on the rate of sludge dehydration and confirmed by empirically obtained results.
Keywords
Full Text
Введение
Обработке осадка отстойных сооружений станций водоподготовки последние годы стали уделять больше внимания и отечественные, и иностранные ученые. Объемы осадка, образующегося в отстойниках, осветлителях, а затем в устройствах схем оборота промывных вод и сооружениях повторного использования, далеко не маленькие. Осадок, конечно, можно сбросить обратно в водоисточник, мотивируя тезисом «что взяли, то и вернули», но суммы экологических платежей при обнаружении в сбросной воде остаточных концентрации коагулянта (флокулянта), тяжелых металлов и т. п. наталкивают на мысль о возможности его обработки и утилизации.
Свод правил СП 31.13330.2021 по обработке осадка в п. 9.163 указывает на необходимость обезвоживания и складирования его «с или без предварительного сгущения». Для этого следует использовать «сгустители, накопители, площадки депонирования, замораживания и подсушивания осадка» [1]. Фактически предлагается его только складировать, но площади сооружений не бесконечны, и в конце концов возникает вопрос захоронения накопленного осадка. Несколько станций в РФ пошли по пути механического обезвоживания с последующим вывозом на полигоны ТКО. Хорошее решение, но стоимость оборудования и флокулянта, дополнительные энергозатраты не всегда под силу малым и средним станциям. И снова встает вопрос утилизации осадка.
Существуют примеры удачного решения с утилизацией в почвогрунте [2], строительных материалах [3–6] или в составе сорбента [7]. При этом практически всегда на такие примеры есть результаты единичных научно-исследовательских работ с конкретным видом осадка. Перед проектировщиком реконструируемой или строящейся станции очистки природных вод остается открытым вопрос, на какие научные аспекты опереться в проектировании сооружений обработки осадка. В научной литературе нам не удалось найти теории образования, обработки и утилизации сбросных вод от отстойных сооружений, а тем более от сооружений обработки сбросных (промывных) вод скорых фильтров. В данной статье приводим наше видение такой теории.
Методы
В качестве методов исследований применена декомпозиция схемы обработки осадка на этапы по качеству сбросной воды. На каждом этапе выделен основной процесс и выполнен поиск влияющих факторов на результативность процесса, а также существующих теорий такого процесса, а именно:
- этап образования – теория движения наносов, в частности формулы Г.В. Лопатина для определения количества взвешенных наносов (мутности) в реке [8];
- этап уплотнения – теория уплотнения осадка проф. Е.Ф. Кургаева [9];
- этап обезвоживания (в естественных условиях) – теория уплотнения осадка проф. Е.Ф. Кургаева, теория сушки акад. А.В. Лыкова [10], теория капиллярного поднятия Жюрена с развитием в работах Лапласа.
Результаты
Этапы жизненного цикла сбросных вод – образование, транспортировка, обработка и утилизация – формируют общую модель схемы их обработки. Модель включает в себя генезис сбросных вод в процессе промывки (удаления осадка) из отстойных сооружений, обработку (уплотнение, обезвоживание) и утилизацию (рис.1). В состав осадков включаем осадки отстойных сооружений и осадки сооружений обработки сбросных (промывных) вод.
Рис. 1. Концептуальная модель образования, обработки и утилизации сбросных вод отстойников и сооружений обработки промывных вод скорых фильтров и контактных осветлителей станций водоподготовки
Концептуальная модель образования, обработки и утилизации сбросных вод отстойников и сооружений обработки промывных вод скорых фильтров и контактных осветлителей станций водоподготовки показана на рис. 1.
Этапы в общем виде могут быть представлены функциями:
,
,
,
,
где Кр – коэффициент разбавления осадка водой, подаваемой на промывку; h – средняя глубина потока, принимаемая равной высоте слоя осадка; i – уклон днища отстойника к сборному трубопроводу (коробу); n – коэффициент шероховатости днища отстойника; Uср – средневзвешенная гидравлическая крупность частиц осадка; – время перемешивания осадка в уплотнителе; С0 – массовая концентрация взвеси, поступающей в уплотнитель; Vл – скорость движения конца лопасти мешалки в уплотнителе; ТО – тип обезвоживания – механическое или в естественных условиях; Cu, Zn, Pb, Al2O3, P2O5, SiO2 – концентрация в осадке соответствующих веществ и соединений.
В общем случае концентрация взвешенных частиц в потоке сбросной воды от отстойников зависит от вида системы удаления осадка, физических, в том числе реологических, свойств осадка, конструкции дна отстойника и т. д. Рассматривая в общем гидравлические системы удаления осадка для потока смываемого осадка, среднее значение концентрации взвешенных частиц в первом приближении можно определить по формуле Г.В. Лопатина:
(1)
где ; Uсрi – гидравлическая крупность, подсчитанная по dср для i-й фракции; ; pi – вес i-й фракции; Р – вес всего образца осадка.
Допуская, что слой осадка в процессе удаления равномерно уменьшается по длине отстойника, можно записать так как, h = h(τ) то
(2)
где τ – время протекания процесса, с, в данном случае время удаления осадка из отстойника.
В работе [9] проф. Е.Ф. Кургаев отмечает, что при уплотнении осадка протекают следующие процессы:
- стеснённое осаждение не связанных между собой частиц хлопьевидной взвеси;
- образование сплошной пространственной структуры из этих частиц с постепенным уменьшением ее объема в результате уменьшения пор между частицами хлопьевидной взвеси;
- уплотнение хлопьевидных частиц осадка, сопровождающееся удалением свободной воды, заключенной в ячейках хлопьев и сжатием последних.
В уплотнитель осадок поступает с влажностью 99,0–99,8 %, фактически представляя собой высокомутную воду, а время нахождения в уплотнителе не превышает 1–3 сут. Выполненными на кафедре водоснабжения и водоотведения ДГТУ исследованиями установлено, что продолжительность уплотнения в первой области для осадка горизонтальных отстойников составляет 1–3 ч, а для осадка от сбросных вод скорых фильтров – 3–15 мин. Длительность же второй фазы уплотнения осадка отстойников в условиях реальных сооружений – в пределах от 3 ч до нескольких суток (высококонцентрированные минеральные осадки) и от 1 ч до 17 ч для осадка сбросных вод скорых фильтров. Следовательно, можно утверждать, что в уплотнителе наблюдается первая и вторая фазы уплотнения осадка.
Воспользовавшись уравнением для определения скорости осаждения частиц, нами предложено первую фазу (стадии) уплотнения описать уравнением
(3)
Знак «минус» указывает на уменьшение высоты взвешенного вещества в процессе стесненного осаждения. Интегрируя (3) в пределах τ = 0 h = h0, τI = τI h = hkI, получим
(4)
где h0 – начальная высота налива осадка; hkI – критическая высота слоя осадка, соответствующая первой критической точке; C0 – концентрация взвешенных частиц в объеме неуплотненного осадка; τI – время уплотнения осадка в первой фазе, или
(5)
где Cн – концентрации взвеси в конце первой фазы или в начале второй фазы.
В свою очередь для второй фазы уплотнения предлагаем использовать зависимость, полученную Л.И. Нечаевой [11], в которой заменим высоты слоев на концентрации взвешенных веществ; принимая, что концентрация взвеси в слое декантированной воды много меньше концентрации взвеси в уплотняющемся осадке, получаем выражение изменения концентрации осадка С(τ) в слое осадка Н(τ):
(6)
где CкII – концентрации взвеси в конце второй фазы; τβII – время уплотнения во второй фазе уплотнения.
Таким образом, уплотнение разбавленного при удалении из отстойников осадка в осадкоуплотнителе нами предлагается описывать системой уравнений:
(7)
Влияние перемешивания осадка в осадкоуплотненителе учитывается увеличением значения Ucp (Ucp = f(Vл, τпер)) (в первой фазе и величиной коэффициента α и показателя степени β во второй фазе уплотнения.
Обезвоживание осадка реализуется в двух вариантах – механическое обезвоживание и обезвоживание в естественных условиях. Эффективность механического обезвоживания зависит от вида применяемого оборудования, параметров его работы, дозы и вида флокулянта. Обезвоживание осадка в естественных условиях (иногда употребляют термин «сушка») описывается дифференциальным уравнением
(8)
где V – общее содержание воды в осадке; Vс – объем воды, удаляемой с поверхности осадка вследствие испарения влаги; Vф – объем воды, удаляемой в процессе фильтрования в дренажную систему; Vд – объем воды, удаляемой за счет декантации.
Применительно к площадкам обезвоживания, с установленными в них капиллярными патронами, уравнение (8) дополним слагаемым , учитывающим испарение с поверхности капиллярного патрона выше уровня воды, тогда
, (9)
где Vc.к. – объем воды, испаряющейся в процессе сушки капиллярного материала.
При напуске осадка на поверхность площадки обезвоживания его уплотнение начинается со второй фазы и продолжается в третьей фазе, тогда удельный (на единицу площади) объем воды, образующейся за счет уплотнения осадка, будет:
, (10)
где hkII – высота слоя осадка, соответствующая окончанию второй фазы уплотнения, см; К – коэффициент уплотнения в третьей области, определяемый по графику 3.8 [11]; hн – высота начального слоя осадка; α – коэффициент, характеризующий содержание твердой фазы в осадке; β – коэффициент, учитывающий содержание твердой минеральной фазы в осадке; CkIII – концентрация взвеси в конце третьей фазы.
Образовавшаяся при уплотнении вода удаляется путем декантирования с поверхности, фильтрования в дренажную систему и испарения с поверхности жидкости (до момента снижения уровня воды ниже уровня осадка). Но с учетом того, что скорость испарения значительно меньше скорости фильтрования и декантации, им можно пренебречь, тогда
, (11)
Принимая сушку осадка только за счет испарения воды с поверхности осадка,
, (12)
где Коб – модульный коэффициент обеспеченности, зависящий от климатических условий района строительства и требуемой степени обеспеченности; Ем – величина слоя месячного испарения, мм; l0 – упругость насыщенных водяных паров, мб; l200 – средняя месячная абсолютная влажность воздуха на высоте 200 см от водной поверхности, мб; V200 – средняя скорость ветра на высоте 200 см, м/с; τ – время, с.
Скорость сушки капиллярного материала:
(13)
где Fк.п. – площадь капиллярного поднятия по всем капиллярным материалам над уровнем воды в площадке, м2; – величина слоя месячного испарения с поверхности капиллярного материала, расположенного выше уровня воды, мм; Rв.п. – коэффициент для внутренней поверхности; l1 – абсолютная влажность воздуха над сушей для данного месяца, мб, согласно СП 131.13330.2020.
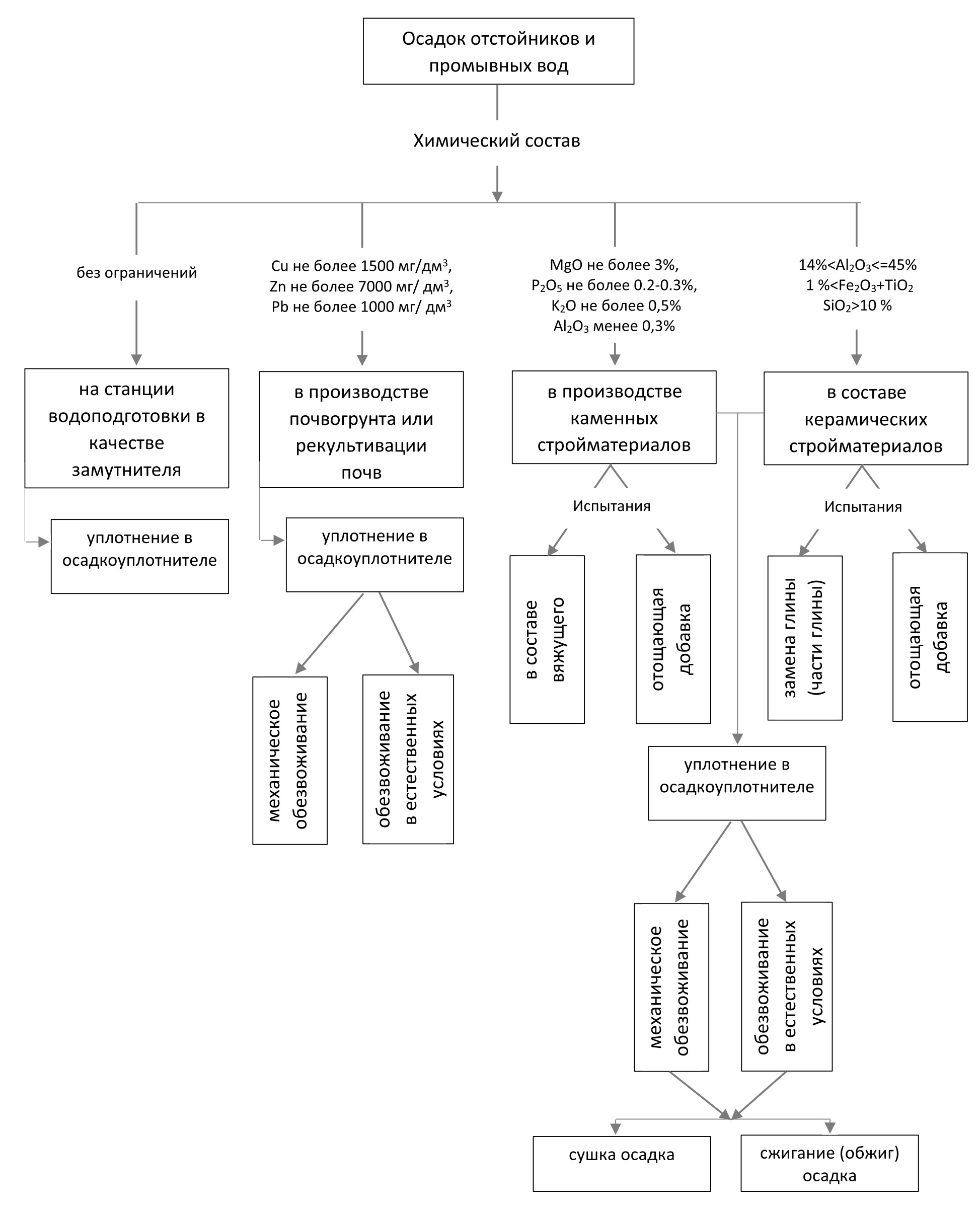
Совместное решение представленных уравнений модели обеспечивает полное описание процесса от момента образования сбросных вод влажностью 99,5–99,7 % до обезвоживания при конечной влажности ≈60 %. Утилизацию осадка также нам не удалось описать математически, поэтому разработан алгоритм принятия решения о направлении утилизации (рис. 2). Исследовав химический состав осадка и воспользовавшись предложенным алгоритмом, представляется возможным принять обоснованное решение о направлении(ях) утилизации осадка, учитывая заинтересованность потенциальных потребителей.
Рис. 2. Алгоритм выбора технологической схемы обработки осадка отстойников и промывных вод скорых фильтров
Обсуждение
Представленный подход к описанию схемы обработки осадка отстойников и сбросных вод основан на исследовании этапов жизненного цикла осадка на станциях водоподготовки. При этом факторами, влияющими на математическое описание процесса, выбраны как качественные показатели осадка, которыми трудно управлять, так и управляемые – способ обезвоживания, время перемешивания и скорости движения конца лопасти мешалки в уплотнителе. Определение зависимостей Ucp = f(Vл, τпер) и α, β = f(Vл, τпер) возможно по результатам экспериментов и является следующим этапом развития данной работы. Математическое описание процессов образования осадка, уплотнения и обезвоживания, приведенное в работе, представляет основу для методик расчета соответствующих сооружений обработки осадка.
В работе Ю.А. Рыльцевой [12] выполнено математическое моделирование процесса обезвоживания на площадке подсушивания (каменные капиллярные элементы) с целью оценки влияния высоты налива осадка, наличия или отсутствия дренажа, наличия или отсутствия капиллярных элементов на продолжительность обезвоживания осадка до влажности менее 30 %. Получены уравнения вида
, (14)
где h – высота налива осадка, см; Д и Кэ – соответственно параметры дренажа и капиллярных элементов, принимающие значение «+1» при наличии и «-1» при отсутствии.
Коэффициенты К1, К3 и К4 являются функцией влажности осадка, принимающие значения для влажности осадка 88,4 % 46,25; 2,25; 3,75 соответственно, а для влажности 92,4 % 47,25; 9,25 и 4,5. Коэффициент К2 от влажности не зависит и равен 7,5. Таким образом, с достаточной для инженерных расчетов точностью уравнение (14) принимает вид
(15)
где W – влажность осадка, %.
Следовательно, выбор влияющих факторов на скорость обезвоживания осадка подтверждается эмпирически полученными результатами.
Выводы
Определены этапы жизненного цикла сбросных вод отстойников и сооружений обработки промывных вод скорых фильтров. Выявлены влияющие факторы на каждом из этапов. Сформирован алгоритм выбора технологической схемы обработки осадка отстойников и промывных вод скорых фильтров.
Получена математическая модель образования, уплотнения и обезвоживания в естественных условиях как основа моделирования процессов и методик расчета сооружений. Выбор влияющих факторов на скорость обезвоживания осадка подтверждается эмпирически полученными результатами.
About the authors
Denis A. Butko
Don State Technical University
Author for correspondence.
Email: den_111@mail.ru
ORCID iD: 0000-0002-3792-7198
SPIN-code: 9996-5343
Scopus Author ID: 57194440024
PhD in of Engineering Sciences, Associate Professor, Head of the Water Supply and Drainage Chair
Russian Federation, 344003, Rostov-on-Don, Gagarina Square, 1References
- Code of Practice. Water Supply, External Networks and Structures. Moscow, 2022. 214 p. (In Russian)
- Khrenov K.I., Kozlov M.N., Grachev V.A., Shchegolkova N.M., Vanyushina A.Ya. A research of properties of the new soils received with application of precipitation of stations of water treatment. Vodosnabzhenie i sanitarnaja tehnika [Water supply and sanitary equipment], 2011, no.10, pp. 20–25. (in Russian)
- Husillos Rodríguez N., Martínez Ramírez S., Blanco Varela M.T., Guillem B.M., Puig J., Larrotcha E., Flores J. Re-use of drinking water treatment plant (DWTP) sludge: Characterization and technological behaviour of cement mortars with atomized sludge additions. Cement and Concrete Research. 2009. 40(210) P. 778–786. doi: 10.1016/j.cemconres.2009.11.012
- Benlalla A., Elmoussaouiti M., Dahhou M., Assafi M. Utilization of water treatment plant sludge in structural ceramics bricks. Applied Clay Science. 2015. V. 118. P. 171–177. doi: 10.1016/j.clay.2015.09.012
- Chung-Ho Huang, Shun-Yuan Wang. Application of water treatment sludge in the manufacturing of light-weight aggregate. Construction and Building Materials. 2013. V. 43. P. 174–183. doi: 10.1016/j.conbuildmat.2013.02.016
- Cremades L.F., Cusido J.A. Arteaga Recycling of sludge from drinking water treatment as ceramic material for the manufacture of tiles. Journal of Cleaner Production. 2018. V. 201. P. 1071–1080. doi: 10.1016/j.jclepro.2018.08.094
- Guoren Xu Xin Yang, Ludovico Spinosa. Development of sludge-based adsorbents: Preparation, characterization, utilization and its feasibility assessment. Journal of Environmental Management. 2015. V. 151. P. 221–232. doi: 10.1016/j.jenvman.2014.08.001
- Designer’s Handbook. Water supply of populated areas and industrial enterprises. Moscow, Gosstroyizdat, 1967. 382 p.
- Kurgaev E.F. Osvetliteli vody [Water clarifiers]. Moscow, Stroyizdat, 1977. 192 p.
- Lykov A.V. Teorija sushki. 2-e izd., pererab. i dop. [Drying theory. 2nd ed., Rev. and add]. Moscow, Energy, 1968. 471 p.
- Nechaeva L.I. Obezvozhivanie mineral’nyh osadkov prirodnyh vod v shlamonakopiteljah. Avtoreferat. Cand., Diss. [Dehydration of mineral sediments of natural waters in sludge collectors. Abstract. Cand. Diss.]. Moscow, 1990. 18 p.
- Ryltseva Yu.A. Optimizacija processa obrabotki osadka stancij podgotovki malomutnoj i malocvetnoj prirodnoj vody. Cand., Diss. [Optimization of sediment treatment process of low-turbidity and low-color natural water treatment plants. Cand. Diss.]. Penza, 2016. 193 p.
Supplementary files




