Improving the efficiency of combined-cycle gas installations due to intermediate cooling cyclic air by turbine condensate
- Авторлар: Kudinov A.A.1, Ziganshina S.K.1, Khusainov K.R.1
-
Мекемелер:
- Samara State Technical University
- Шығарылым: Том 13, № 2 (2023)
- Беттер: 64-72
- Бөлім: HEAT SUPPLY, VENTILATION, AIR CONDITIONING, GAS SUPPLY AND LIGHTING
- URL: https://bakhtiniada.ru/2542-0151/article/view/143199
- DOI: https://doi.org/10.17673/Vestnik.2023.02.09
- ID: 143199
Дәйексөз келтіру
Толық мәтін
Аннотация
To increase the efficiency of the combined-cycle gas plant, it is proposed to carry out the daily cooling of the cyclic air of the two-stage turbocharger of the gas turbine plant with turbine condensate, followed by its cooling with the make-up water of the district heating system, and after the gas condensate heater in the tail section of the two-circuit heat exchanger, additionally place the heat exchange surface of the source water heater. The proposed solution makes it possible to save in the combined Brighton-Rankin cycle the heat spent on intermediate cooling of the cyclic air of the GTU. At the same time, in order to increase the efficiency of the heat recovery boiler, the temperature of the exhaust gases discharged from it is reduced in the source water heater. The analysis of the operation of the combined-cycle power unit PGU-450 without the use and with the use of intermediate cooling of the cyclic air by a turbine condenser is carried out. It has been established that with the introduction of intermediate cooling of cyclic air, the specific consumption of conventional fuel for the generation of electrical energy for PGU-450 decreases from 239.16 to 235.81 g/(kWh).
Толық мәтін
Наиболее совершенными с термодинамической точки зрения являются парогазовые установки (ПГУ-У), работающие по комбинированному циклу Брайтона-Ренкина [1−3]. В состав ПГУ-У входит одна или несколько газотурбинных установок (ГТУ) с котлами-утилизаторами (КУ) и паровая турбина. К преимуществам утилизационных ПГУ следует отнести высокую тепловую экономичность, малое потребление охлаждающей воды, быстрое изменение электрической нагрузки [3−5]. Кроме того, по сравнению с традиционными паросиловыми установками при работе парогазовых блоков наносится меньший вред окружающей среде, что обусловлено использованием в качестве основного топлива природного газа. В конденсационном режиме КПД парогазовых установок с двухконтурным котлом-утилизатором без промежуточного перегрева водяного пара составляет 49–54 % [2, 5].
В настоящее время из-за постоянного увеличения стоимости органического топлива особенно актуальной является задача совершенствования парогазовых энергоблоков с целью доведения электрического КПД ПГУ до 58–60 % и выше. Достичь высоких значений КПД можно за счет увеличения начальных параметров рабочих тел циклов Ренкина и Брайтона комбинированной установки. Поэтому при строительстве парогазовых ТЭС предпочтение отдается мощным газотурбинным установкам с высокой начальной температурой газов [6, 7]. Не менее важной задачей является повышение экономичности котла-утилизатора за счет более глубокого охлаждения уходящих газов. Для этой цели в «хвостовой» части котла-утилизатора размещают газовый подогреватель конденсата (ГПК), на выходе из которого температура газов снижается до 120 °C и ниже [3, 5]. Очередным направлением совершенствования парогазовых установок является увеличение КПД газотурбинных установок за счет промежуточного охлаждения циклового воздуха [7−9].
На практике наибольшее распространение получили двухконтурные парогазовые установки, работающие по дубль-блочной схеме. К их числу относится парогазовый блок ПГУ-450 Северо-Западной ТЭЦ г. Санкт-Петербурга, который состоит из двух газотурбинных установок Siemens V94.2 номинальной мощностью по 158 МВт каждая, двух двухконтурных котлов-утилизаторов П-90 и двухцилиндровой паровой турбины КТ-150-8. Для отпуска тепловой энергии с горячей сетевой водой предусмотрено два отопительных отбора водяного пара из проточной части турбины. КПД ПГУ-450 по выработке электрической энергии при работе в конденсационном режиме составляет 51,5 %.
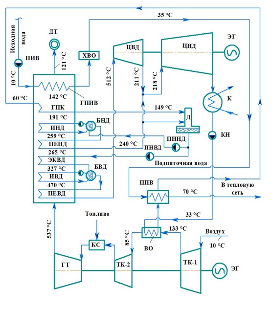
Для повышения эффективности работы парогазовой установки утилизационного типа путем полезного использования теплоты сжимаемого циклового воздуха предлагается в воздухоохладителе двухступенчатого турбокомпрессора газотурбинной установки осуществлять подогрев турбинного конденсата с последующим охлаждением его в тракте подогревателя подпиточной воды [9]. При этом для повышения КПД котельной установки за последней поверхностью нагрева двухконтурного котла-утилизатора дополнительно размещается газовый подогреватель исходной воды (ГПИВ), в котором исходную воду подогревают до 35−40 °С перед подачей на водоумягчительную установку и далее в тепловую сеть для восполнения потерь сетевой воды (рис. 1). В этом случае газотурбинная установка будет состоять из турбокомпрессоров низкого ТК-1 и высокого давления ТК-2, разделенных между собой воздухоохладителем ВО, камеры сгорания КС, газовой турбины ГТ и электрического генератора ЭГ. В результате более глубокого охлаждения газов экономичность котла-утилизатора возрастает с одновременным повышением КПД газотурбинной установки за счет промежуточного охлаждения циклового воздуха [7, 10, 11].
Парогазовая установка функционирует следующим образом (см. рис. 1). Атмосферный воздух после очистки в комплексном воздухоочистительном устройстве (на схеме не показано) поступает в турбокомпрессор низких параметров ТК-1, в котором сжимается до давления, определяемого степенью сжатия β1 = 3. Сжатый воздух охлаждается в воздухоохладителе в процессе теплообмена с потоком турбинного конденсата. Далее цикловой воздух повторно сжимается в компрессоре высокого давления ТК-2 и подается в камеру сгорания КС. Образовавшиеся в процессе горения топлива газы расширяются в газовой турбине ГТ и отводятся в котел-утилизатор для передачи своей теплоты пару и воде.
Рис. 1. Тепловая схема парогазовой установки ПГУ-450: ТК-1, ТК-2 – турбокомпрессоры высокого и низкого давления; КС – камера сгорания; ГТ – газовая турбина; ВО – воздухоохладитель; ЭГ – электрический генератор; ЦВД, ЦНД – цилиндры высокого и низкого давления паровой турбины; К – конденсатор; Д – деаэратор; ПЕВД, ПЕНД – пароперегреватели высокого и низкого давления; ИВД, ИНД – испарители высокого и низкого давления; ЭКВД – водяной экономайзер высокого давления; ГПК, ГПИВ – газовые подогреватели конденсата и исходной воды; БВД, БНД – барабаны высокого и низкого давления; ПНВД, ПННД – питательные насосы высокого и низкого давления; КН – конденсатный насос; НИВ – насос исходной воды; ХВО – химводоочистка; ППВ – подогреватель подпиточной воды
В первой по ходу движения газов поверхности нагрева КУ – пароперегревателе высокого давления – насыщенный водяной пар, поступающий из барабана высокого давления, перегревается до температуры 512 °С и направляется в цилиндр высокого давления (ЦВД) паровой турбины, где, расширяясь, совершает полезную работу. Затем отработавший в ЦВД пар смешивается с потоком перегретого пара низкого давления. Образовавшаяся паровая смесь подается в цилиндр низкого давления (ЦНД) паровой турбины и в процессе расширения совершает работу паротурбинного цикла. Отработавший в турбине пар отводится в конденсатор.
Особенность предложенной схемы заключается в подаче турбинного конденсата в воздухоохладитель турбокомпрессора ГТУ для подогрева до температуры 110 °С и в нагреве исходной воды в дополнительно устанавливаемом ГПИВ котла-утилизатора. Подогрев исходной воды осуществляется до 35 °С, после чего она направляется на химводоочистку (ХВО), и затем поступает в подогреватель подпиточной воды (ППВ). Подогретая в ППВ подпиточная вода с температурой 70 °С подается в тепловую сеть на восполнение потерь сетевой воды. Для охлаждения до необходимой температуры (60 – 70 °С) конденсат направляется в греющий тракт ППВ, в котором передает свою теплоту подпиточной воде.
С целью определения эффективности от использования промежуточного охлаждения циклового воздуха турбинным конденсатом был проведен сравнительный анализ работы ПГУ-450 с промежуточным охлаждением циклового воздуха и при его отсутствии с использованием методики, изложенной в [2, 4, 10].
Тепловой расчет был проведен при следующих исходных данных: КПД и мощность ГТУ ηГТУ = 34,4 %, NГТУ = 157 МВт; начальная и конечная температура газов = 1125 °С и = 537 °С; расходы циклового воздуха и газов GB = 500 кг/с и GГ = 509 кг/с; давления перегретого пара высокого и низкого давления = 8,0 МПа и = 0,65 МПа; исходная степень повышения давления воздуха в турбокомпрессоре ГТУ β = 11,3; внутренний относительный КПД турбокомпрессора и газовой турбины ГТУη0i = 0,85; электромеханический КПД турбины ηЭМ = 0,975; давление в конденсаторе турбины рk = 5 кПа; давление в деаэраторе рД = 0,6 МПа; показатель адиабаты воздуха k = 1,4; величины температурных напоров на горячей и холодной стороне поверхностей нагрева КУ δt = 25 °С и недогрева до температуры насыщения ∆t = 10 °С. Приняты величины степени повышения давления воздуха в ТК-1 и ТК-2 β1 = 3 и β2 = 4. Тепловой расчет выполнен для работы ПГУ в конденсационном режиме при температуре наружного воздуха tНВ = +10 °С.
Из уравнений теплового баланса определяются паропроизводительности контуров высокого и низкого давления котла-утилизатора:
;(1)
(2)
где , – энтальпии перегретого пара высокого и низкого давления, кДж/кг; – энтальпия отработавших газов, кДж/кг; , , – энтальпии газов после испарителей высокого и низкого давления и водяного экономайзера высокого давления, кДж/кг; h1 – энтальпия нагретой в ЭКВД питательной воды, кДж/кг; hД – энтальпия деаэрированной воды.
После ЦВД турбины отработавший пар смешивается с потоком перегретого пара низких параметров и образовавшаяся паровая смесь с расходом DЦНД = 2 · ( + ) и энтальпией
(3)
поступает в проточную часть ЦНД турбины.
Мощность паровой турбины определяется по формуле
(4)
где , – действительные теплоперепады пара в ЦВД и ЦНД паровой турбины, кДж/кг.
Расход исходной воды через ГПИВ котла-утилизатора равен расходу подпиточной воды: GИСХ = GПОДП. Энтальпия уходящих газов на выходе из котла-утилизатора определяется по формуле
(5)
Здесь – энтальпия газов после ГПК, кДж/кг; , – энтальпии исходной воды перед ГПИВ котла-утилизатора и на выходе из него, кДж/кг.
Температуры циклового воздуха после адиабатного процесса сжатия в ТК-1 и ТК-2:
(6)
(7)
Действительные значения температур воздуха после изоэнтропийного процесса сжатия в компрессорах ТК-1 и ТК-2 рассчитывались по формулам:
; (8)
. (9)
где – температура охлажденного циклового воздуха на входе в турбокомпрессор высокого давления ТК-2, °С.
Температура определяется по известной энтальпии:
. (10)
В формуле (10): GK, , – расход и энтальпия турбинного конденсата на входе в воздухоохладитель турбокомпрессора ГТУ и на выходе из него, кДж/кг.
КПД и мощность газотурбинной установки рассчитывались по формулам:
; (11)
. (12)
Для определения экономичности (КПД) парогазовой установки использовалась формула [4, 12, 13]:
, (13)
где , – КПД котла-утилизатора и паровой турбины.
Из уравнения теплового баланса для подогревателя подпиточной воды рассчитывался расход подпиточной воды (для одного КУ):
, (14)
где , , – энтальпии турбинного конденсата на входе в КУ и подпиточной воды на входе в ППВ и на выходе из него, кДж/кг.
На рис. 2 и 3 приведены тепловая диаграмма котла-утилизатора и процесс расширения пара в проточной части паровой турбины. На оси абсцисс тепловой диаграммы показаны значения тепловых нагрузок поверхностей нагрева котла-утилизатора. В частности, тепловая мощность газового подогревателя исходной воды составила 11,0 МВт (см. рис. 2, б).
В таблице приведены основные расчетные характеристики парогазовой установки ПГУ-450 с использованием и без использования промежуточного охлаждения циклового воздуха. Они были получены в результате теплового расчета, проведенного при условии работы парогазового энергетического блока в конденсационном режиме – при отключенных сетевых подогревателях (на рис. 1 не показаны).
Расчетные характеристики ПГУ-450 с промежуточным охлаждением циклового воздуха турбинным конденсатом и без промохлаждения воздуха
Параметр | Ед. изм. | Значение параметра | |
без использования промежуточного охлаждения циклового воздуха | с использованием промежуточного охлаждения циклового воздуха турбинным конденсатом | ||
Электрическая мощность ГТУ | МВт | 157,9 | 162,86 |
КПД ГТУ | % | 34,5 | 35,23 |
Электрическая мощность паровой турбины | МВт | 151,79 | 151,79 |
КПД паровой турбины | % | 33,02 | 33,02 |
КПД КУ | % | 78,28 | 79,14 |
Электрическая мощность ПГУ | МВт | 467,6 | 477,51 |
КПД ПГУ | % | 51,43 | 52,16 |
Удельный расход условного топлива | г / (кВт·ч) | 239,16 | 235,81 |
Значения температур газов по поверхностям нагрева котла-утилизатора | |||
После ГТУ | °C | 537 | 537 |
После ПЕВД | °C | 470 | 470 |
После ИВД | °C | 327 | 327 |
После ЭКВД | °C | 265 | 265 |
После ПЕНД | °C | 259 | 259 |
После ИНД | °C | 191 | 191 |
После ГПК | °C | 126 | 142 |
После ГПИВ | °C | – | 122 |
Расходы теплоносителей | |||
Конденсата через ГПК | кг/с | 96,01 | 73,6 |
Подпиточной воды | кг/с | – | 105,14 |
Следует отметить, что отвод турбинного конденсата на подогрев в воздухоохладитель турбокомпрессора ГТУ и последующее его охлаждение в подогревателе подпиточной воды обусловливает снижение расхода воды через ГПК котла-утилизатора в сравнении с обычной схемой работы ПГУ, поскольку отсутствует рециркуляция. В результате температура уходящих газов после ГПК повысилась с 126 до 142 °C. Однако за счет более глубокого охлаждения газов в ГПИВ экономичность котла-утилизатора повышается с 78,28 до 79,14 %. Одновременно повышается КПД газотурбинной установки за счет промежуточного охлаждения циклового воздуха.
Расчетные зависимости КПД котла-утилизатора и парогазовой установки ПГУ-450 от температуры турбинного конденсата на входе в ГПК представлены на рис. 4. Как следует из приведенных графиков, снижение температуры конденсата на входе в котел-утилизатор обусловливает снижение температуры отводимых из котла-утилизатора уходящих газов и, соответственно, увеличение экономичности ПГУ-У.
Расчетные характеристики ПГУ-450 с промежуточным охлаждением циклового воздуха турбинным конденсатом и без промохлаждения воздуха
Повышение экономичности при введении промежуточного охлаждения циклового воздуха турбинным конденсатом можно оценить путем сравнения результатов проведенных расчетов в обоих вариантах для рассматриваемой парогазовой установки. Анализ результатов расчетов показывает, что КПД парогазового блока ПГУ-450 с использованием промежуточного охлаждения циклового воздуха равен 52,16 %, а без промежуточного охлаждения – 51,43 %. Таким образом, прирост повышения КПД парогазовой установки составляет 0,73 %.
В работе [14] повышение экономичности парогазовой установки электростанции предлагается осуществлять путем отвода отработавших в котле-утилизаторе газов в атмосферу через вытяжную башню градирни с естественной вентиляцией воздуха, что позволяет отказаться от строительства и эксплуатации дымовой трубы. Для этого в вытяжной башне градирни устанавливается газораспределительное устройство, состоящее не менее чем из двух соединенных между собой патрубком кольцевых перфорированных коллекторов переменного поперечного сечения, которое соединяется трубопроводом с газоходом отвода в атмосферу уходящих продуктов сгорания.
Выводы.
- Разработана схема парогазовой установки, в которой промежуточное охлаждение циклового воздуха двухступенчатого турбокомпрессора газотурбинной установки осуществляется турбинным конденсатом с последующим его охлаждением подпиточной водой системы централизованного теплоснабжения, а после газового подогревателя конденсата в хвостовой части котла-утилизатора дополнительно размещается теплообменная поверхность подогревателя исходной воды.
- Осуществление промежуточного охлаждения циклового воздуха турбинным конденсатом позволяет повысить мощность газотурбинной установки на 3,14 % (с 157,9 до 162,86 МВт), а ее КПД – на 0,73 % (с 34,5 до 35,23 %). Наличие подогревателя подпиточной воды понижает температуру отводимых из КУ газов с 126 до 122 °С, при этом КПД двухконтурного котла-утилизатора возрастает на 0,86 % (с 78,28 до 79,14 %). В целом, КПД ПГУ-450 повышается на 0,73 %, что обусловливает снижение удельного расхода условного топлива на выработку электрической энергии с 239,16 до 235,81 г/(кВт·ч) (на 3,35 г/(кВт·ч)). Экономический эффект в денежном выражении при стоимости условного топлива 4700 руб/т.у.т. и наработке ПГУ-450 7500 ч/год составляет 56,39 млн. руб в год.
- Расчетным путем получены графические зависимости КПД котла-утилизатора и парогазовой установки от температуры конденсата на входе в ГПК. Установлено, что снижение температуры конденсата с 70 до 50 °С приводит к уменьшению температуры уходящих газов с 131,5 до 112 °С и, как следствие, к повышению КПД котла-утилизатора и парогазовой установки. Результаты проведенных исследований подтверждают эффективность использования турбинного конденсата для промежуточного охлаждения сжатого в турбокомпрессоре низкого давления циклового воздуха.
Авторлар туралы
Anatolii Kudinov
Samara State Technical University
Хат алмасуға жауапты Автор.
Email: a.a.kudinov@yandex.ru
Doctor of Engineering Science, Professor of the Thermal Power Plants Chair
Ресей, SamaraSvetlana Ziganshina
Samara State Technical University
Email: svet.zig@yandex.ru
Doctor of Engineering Science, Professor of the Thermal Power Plants Chair
Ресей, SamaraKirill Khusainov
Samara State Technical University
Email: kirill.czvra@mail.ru
PhD in Engineering Science, Associate Professor of the Thermal Power Plants Chair
Ресей, SamaraӘдебиет тізімі
- Burov V.D., Dorokhov E.V., Elizarov D.P. Teplovye jelektricheskie stancii [Thermal Power Plants]. Moscow, MEI, 2007. 466 p.
- Kudinov A.A., Ziganshina S.K. Parogazovye ustanovki teplovyh jelektricheskih stancij [Steam and gas installations of thermal power plants]. Samara, SamGTU, 2019. 230 p.
- Tsanev S.V., Burov V.D., Remezov A.N. Gazoturbinnye i parogazovye ustanovki teplovyh jelektrostancij [Gas turbine and combined-cycle plants of thermal power plants]. Moscow, MEI Publishing House, 2009. 584 p.
- Kudinov A.A., Ziganshina S.K., Khusainov K.R. Raschet teplovyh shem parogazovyh ustanovok teplovyh jelektrostancij [Calculation of thermal diagrams of steam-gas plants of thermal power plants]. Samara, SamGTU, 2022. 263 p.
- Trukhniy A.D. Parogazovye ustanovki jelektrostancij [Steam-gas plants of power plants]. Moscow, MEI Publishing House, 2013. 648 p.
- Kudinov A.A., Ziganshina S.K. Jenergosberezhenie v teplojenergetike i teplotehnologijah [Energy Saving in Heat Power and Heat Technologies]. Moscow, Mechanical Engineering, 2011. 374 p.
- Alexandrov A.A. Termodinamicheskie osnovy ciklov teplojenergeticheskih ustanovok. 2-e izd., stereotip [Thermodynamic foundations of cycles of thermal power plants. 2nd ed., stereotype]. Moscow, MEI Publishing House, 2006. 158 p.
- Tsanev S.V., Burov V.D., Zemtsov A.S., Osyka A.S. Gazoturbinnye jenergeticheskie ustanovki [Gas turbine power plants]. Moscow, MEI Publishing House, 2011. 428 p.
- Kudinov A.A., Ziganshina S.K., Zelentsov D.V., Demina Yu.E. Sposob raboty parogazovoj ustanovki jelektrostancii [Operating method of the combined-cycle plant of the power plant]. Patent RF, no. 2693567, F01K 23/10, 2019.
- Trukhniy A.D., Romanyuk A.A. Raschet teplovyh shem utilizacionnyh parogazovyh ustanovok [Calculation of thermal schemes of utilization steam-gas plants]. Moscow, MEI Publishing House, 2006. 40 p.
- Kudinov A.A. Stroitel’naja teplofizika [Construction Thermophysics]. Moscow, INFRA-M, 2013. 262 p.
- Trukhniy AD, Makarov AA, Klimenko V.V. Osnovy sovremennoj jenergetiki. Ch. 1. Sovremennaja teplojenergetika [Fundamentals of modern energy. PART 1. Modern thermal power engineering]. Moscow, MEI Publishing House, 2002. 368 p.
- Kudinov A.A., Khusainov K.R., Ziganshina S.K. Parogazovye ustanovki teplovyh jelektricheskih stancij [Steam and gas installations of thermal power plants]. Samara, SamGTU, 2019. 102 p.
- Kudinov A.A., Ziganshina S.K., Gorlanov S.P. Sposob raboty parogazovoj ustanovki jelektrostancii [Operating method of the combined-cycle plant of the power plant]. Patent RF, no. 2453712, F01K 23/10, 2012.
Қосымша файлдар






